Click here to close
Hello! We notice that you are using Internet Explorer, which is not supported by Xenbase and may cause the site to display incorrectly.
We suggest using a current version of Chrome,
FireFox, or Safari.
IGFBP-4 is an inhibitor of canonical Wnt signalling required for cardiogenesis.
Zhu W, Shiojima I, Ito Y, Li Z, Ikeda H, Yoshida M, Naito AT, Nishi J, Ueno H, Umezawa A, Minamino T, Nagai T, Kikuchi A, Asashima M, Komuro I.
???displayArticle.abstract??? Insulin-like growth-factor-binding proteins (IGFBPs) bind to and modulate the actions of insulin-like growth factors (IGFs). Although some of the actions of IGFBPs have been reported to be independent of IGFs, the precise mechanisms of IGF-independent actions of IGFBPs are largely unknown. Here we report a previously unknown function for IGFBP-4 as a cardiogenic growth factor. IGFBP-4 enhanced cardiomyocyte differentiation in vitro, and knockdown of Igfbp4 attenuated cardiomyogenesis both in vitro and in vivo. The cardiogenic effect of IGFBP-4 was independent of its IGF-binding activity but was mediated by the inhibitory effect on canonical Wnt signalling. IGFBP-4 physically interacted with a Wnt receptor, Frizzled 8 (Frz8), and a Wnt co-receptor, low-density lipoprotein receptor-related protein 6 (LRP6), and inhibited the binding of Wnt3A to Frz8 and LRP6. Although IGF-independent, the cardiogenic effect of IGFBP-4 was attenuated by IGFs through IGFBP-4 sequestration. IGFBP-4 is therefore an inhibitor of the canonical Wnt signalling required for cardiogenesis and provides a molecular link between IGF signalling and Wnt signalling.
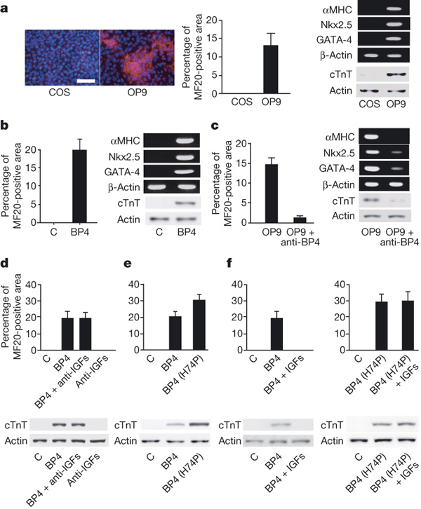
FIGURE 1. IGFBP-4 promotes cardiomyocyte differentiation in an IGF-independent manner.. a, Culture media conditioned by OP9 cells but not by COS7 cells induced cardiomyocyte differentiation of P19CL6 cells as assessed by MF20-positive area, cardiac marker-gene expression and cTnT protein expression. Scale bar, 100 mum. Error bars show s.d. b, Treatment with IGFBP-4 (1 mug ml-1) induced cardiomyocyte differentiation of P19CL6 cells in the absence of DMSO. Error bars show s.d. c, Treatment with a neutralizing antibody against IGFBP-4 (anti-BP4; 40 mug ml-1) attenuated cardiomyocyte differentiation of P19CL6 cells induced by OP9-conditioned media. Error bars show s.d. d, Treatment with neutralizing antibodies against IGF-I and IGF-II (anti-IGFs; 5 mug ml-1 each) had no effect on IGFBP-4-induced cardiomyocyte differentiation of P19CL6 cells. Error bars show s.d. e, Mutant IGFBP-4 (BP4(H74P)) that is incapable of binding to IGFs retained cardiomyogenic activity. Error bars show s.d. f, IGFs (100 ng ml-1 each) attenuated wild-type IGFBP-4-induced but not mutant IGFBP-4-H74P-induced cardiomyocyte differentiation of P19CL6 cells. Error bars show s.d.
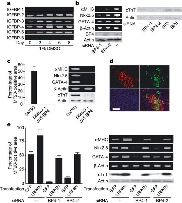
FIGURE 3. IGFBP-4 is required for the differentiation of P19CL6 cells into cardiomyocytes. a, Expression analysis of IGFBP family members by RT–PCR during DMSO-induced cardiomyocyte differentiation of P19CL6 cells (from day 0 to day 8). b, Left: knockdown of Igfbp4 in P19CL6 cells attenuated cardiac marker expression in response to treatment with DMSO. BP4-1 and BP4-2 represent two different siRNAs for IGFBP-4. Right: knockdown of Igfbp3 or Igfbp5 had no effect on cTnT expression in response to DMSO treatment. c, Treatment with a neutralizing antibody against IGFBP-4 (anti-BP4; 40 mug ml-1) attenuated DMSO-induced cardiomyocyte differentiation of P19CL6 cells. Error bars show s.d. d, IGFBP-4 immunostaining during DMSO-induced differentiation of P19CL6 cells stably transfected with alphaMHC–green fluorescent protein (GFP) reporter gene. Top left, IGFBP-4 staining (red); top right, GFP expression representing differentiated cardiomyocytes; bottom left, nuclear staining with DAPI (4',6-diamidino-2-phenylindole); bottom right, a merged picture. Scale bar, 100 mum. e, Attenuated cardiomyocyte differentiation of P19CL6 cells by Igfbp4 knockdown was rescued by inhibiting Wnt/beta-catenin signalling. Control and Igfbp4-knocked-down P19CL6 cells were transfected with an expression vector for GFP or LRP6N (a dominant-negative form of LRP6) and induced to differentiate into cardiomyocytes by treatment with DMSO. LRP6N overexpression rescued the attenuated cardiomyocyte differentiation induced by Igfbp4 knockdown as assessed by MF20-positive area (left panel), cardiac marker-gene expression and cTnT protein expression (right panel). Error bars show s.d.
FIGURE 4. IGFBP-4 is required for the maturation of the heart in Xenopus embryos. a, In situ hybridization analysis of Nkx2.5 (an early cardiac marker), cTnI (a mature cardiac marker), Hex (a liver marker), and XIGFBP-4 (XBP4) mRNA expression at stages 34, 38 and 42. b, Knockdown of XIGFBP-4 by two different morpholinos (MO1 and MO2) resulted in severe cardiac defects as assessed by cTnIin situ hybridization at stage 42 (left). These cardiac defects were rescued by simultaneous injection of MO-resistant wild-type XIGFBP-4, mutant XIGFBP-4-H74P (BP4(H74P) and LRP6N (n = 30 for each group). c, Temporal profile of cardiac defects induced by XIGFBP-4 knockdown. Morphology of the heart as assessed by cTnI in situ hybridization was almost normal at stage 34 but was severely perturbed at stages 38 and 42. The right column shows sections of control and MO-injected embryos. The arrow indicates the heart in control embryos. No heart-like structure was observed in MO-injected embryos.
igfbp4 (insulin like growth factor binding protein 4) gene expression in Xenopus laevis embryo, assayed via in situ hybridization, NF stage 42, ventral view, anterior up.
tnni3 (troponin I type 3 (cardiac)) gene expression in Xenopus laevis embryo, assayed via in situ hybridization, NF stage 42,ventral view, , anterior up.