Click here to close
Hello! We notice that you are using Internet Explorer, which is not supported by Xenbase and may cause the site to display incorrectly.
We suggest using a current version of Chrome,
FireFox, or Safari.
Mechanism of replication-coupled DNA interstrand crosslink repair.
Räschle M, Knipscheer P, Knipsheer P, Enoiu M, Angelov T, Sun J, Griffith JD, Ellenberger TE, Schärer OD, Walter JC.
???displayArticle.abstract???
DNA interstrand crosslinks (ICLs) are toxic DNA lesions whose repair occurs in the S phase of metazoans via an unknown mechanism. Here, we describe a cell-free system based on Xenopus egg extracts that supports ICL repair. During DNA replication of a plasmid containing a site-specific ICL, two replication forks converge on the crosslink. Subsequent lesion bypass involves advance of a nascent leading strand to within one nucleotide of the ICL, followed by incisions, translesion DNA synthesis, and extension of the nascent strand beyond the lesion. Immunodepletion experiments suggest that extension requires DNA polymerase zeta. Ultimately, a significant portion of the input DNA is fully repaired, but not if DNA replication is blocked. Our experiments establish a mechanism for ICL repair that reveals how this process is coupled to DNA replication.
Figure 1
DNA Replication Forks Converge on an Interstrand Crosslink
(A) Structure of a nitrogen mustard-like ICL (postulated).
(B) Structure of a cisplatin ICL (based on Huang et al., 1995).
(C) Replication of pICLNm in Xenopus egg extracts. pCtr or pICLNm was incubated sequentially with HSS and NPE/32P-α-dATP. At the indicated times after NPE addition, replication products were analyzed on a native agarose gel.
(D) The average replication efficiency of three independent experiments was plotted with error bars.
(E) Model for replication of pICL.
(F) pICLNm was replicated as in (C). Thirty minutes after NPE addition, DNA was analyzed by electron microscopy. The predominant species, a “Figure 8” structure, is shown.
Figure 2
Multistep Lesion Bypass of an Interstrand Crosslink
(A) Structure of the replicated AflIII fragment that includes the ICL. S, primer used to generate the sequencing ladder shown in (B).
(B) Mapping of nascent strands during replication of pICLNm or pCtr (final concentration 1.2 ng/μl). At the indicated times after NPE addition, reaction products were digested with AflIII and analyzed on a sequencing gel alongside a sequencing ladder derived from extension of primer S on pCtr (see A). Numbers to the left indicate the sizes of the sequencing products. Leading and lagging strands for the rightward and leftward forks are indicated. Square brackets show the positions of leading strands after the initial pausing, whereas red and green arrowheads show their location after advancing toward the ICL. Open arrowhead, extension product.
(C) Enlarged and darker exposure of the bottom part of the autoradiogram shown in (B). The most prominent species observed at 45 min are indicated on the right, with the predicted last nucleotide denoted by a single letter. The exact sizes of species T147-A150 were confirmed in Figure S9.
(D) Cartoon-form depiction of the results in (C).
Figure 3
Detection of Incisions near the ICL
(A) Expected intermediates resulting from single or dual incisions near the ICL (see text). Note that the first incision could also occur to the left of the ICL, giving rise to a short arm and large Y structure.
(B) pICLNm replication products were digested with HincII and separated on a native agarose gel (lanes 1–8). Replicated pCtr was digested with HincII to generate a 5.6 kb size marker (lane 9, only 20% of the reaction loaded).
(C) Advance of the leading strand to the ICL precedes incisions. At each time point in (B), the relative abundance of X-shaped molecules was quantified using a phosphorimager (blue line). At 18 and 22 min, before replication was complete, the level was assigned a value of 100. The relative abundance of leading strand products from both forks at the −1 and −4 positions (Figure 2B) (gray dashed line) is plotted. The graph shows the average of four independent experiments with error bars.
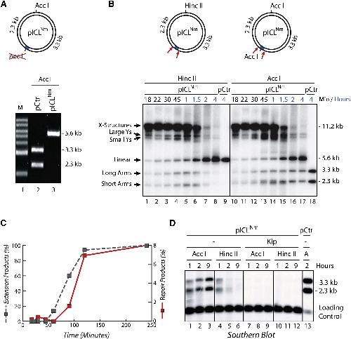
Figure 4
Replication-Dependent Repair of an ICL
(A) An ICL blocks cleavage by AccI. Fifteen nanograms of pICLNm or pCtr was digested with AccI, separated on a native agarose gel, and stained with SYBR Gold.
(B) ICL repair assay. At different times after addition of NPE/32P-α-dATP, pICLNm or pCtr was recovered and equal aliquots were digested with HincII (lanes 1–9) or AccI (lanes 10–18). (Note: lanes 1–9 represent a darker exposure of Figure 3B.) Twenty percent of the reaction was loaded in lanes 9 and 18.
(C) At each time point shown in (B), the repair efficiency was calculated as explained in the text and graphed (red line). Extension products from the same experiment shown in Figure 4B were plotted for comparison (gray dashed line).
(D) pICLNm or pCtr was replicated using NPE lacking radioactivity and optionally supplemented with p27Kip. Plasmid was recovered, digested as indicated, and examined by Southern blotting using pCtr DNA as probe. Twenty percent of the reaction was loaded in lane 13. Samples were supplemented with a 1.2 kb HindIII fragment of pCtr before extraction (loading control).
Figure 5
An Adduct Persists in the Parental Strand after Lesion Bypass
(A) Cartoon illustrating replication of an AflIII/AseI restriction fragment harboring a cisplatin ICL. Due to the different overhangs generated by these enzymes, digestion of pICLPt yields top and bottom strands of 178 and 176 nt, respectively. Lesion bypass by the rightward fork yields a radioactively labeled nascent top strand and an adducted, parental bottom strand (Bottom-AD), while lesion bypass by the leftward fork results in a labeled nascent bottom strand and an adducted parental top strand (Top-AD). Strand-specific Southern blotting was used to detect either the top strands (blue lines) or the bottom strands (green lines).
(B) Detection of nascent strands. pICLPt or pCtr was replicated in the presence (lanes 1 and 2) or absence (lanes 3 and 4) of 32P-α-dATP. After 4 hr, replication products were digested with AflIII and AseI, separated on a 5% denaturing polyacrylamide gel and transferred to a Nylon membrane. Radioactive products were visualized using a phophorimager.
(C) Detection of the nascent top strand and the adducted parental top strand (Top-AD) on the membrane in (B) by Southern blotting using a bottom-strand probe.
(D) Detection of the nascent bottom strand and the adducted parental bottom strand by stripping and reprobing the membrane in (C) using a top-strand probe. Primer S was used to generate a sequencing ladder from pCtr that serves as a size marker (see Figure 2). Green and blue arrowheads indicate the 176 nt and 178 nt sequencing products, respectively (see Figure S5C for sequence information and location of primer S). The migration of the digested DNA replication products is retarded by 1 nt with respect to the sequencing products (See Figure S9 for discussion of this effect). Adducted parental strands also persisted on pICLNm (data not shown).
Figure 6
Repair of pICL Is Defective in Rev7-Depleted Extracts
(A) Rev7 immunodepletion. Undepleted, mock-depleted, and Rev7-depleted HSS and NPE were analyzed by western blotting using Rev7 antibody. A relative volume of 100 corresponds to 0.3 μl extract.
(B) Accumulation of a new lesion bypass intermediate in Rev7-depleted extracts. pICLPt was replicated in mock-depleted or Rev7-depleted HSS and NPE (4 ng/μl final DNA concentration). At the indicated times, products were digested with AflIII and analyzed on a sequencing gel (as in Figure S7B). Numbers to the left indicate the size of the sequencing products. The new replication intermediate is indicated (0 product).
(C) The average repair efficiency in mock- and Rev7-depleted extracts in four independent experiments is plotted with error bars.
(D) Cartoon depicting the intermediate that accumulates in Rev7-depleted extracts. We infer that a C residue is inserted at position 145 since the translesion step is likely performed by the cytidyl transferase Rev1, and some of the products are digestible with SapI.
Figure 7
Model for ICL Repair in Xenopus Egg Extracts
When DNA containing an ICL (A) undergoes DNA replication, the leading strands of two converging replication forks initially stall 20–40 nt from the lesion (B). One leading strand (indicated in red) is then extended to within 1 nt of the ICL, a step which may require prior replisome remodeling (C). Subsequently, the two sister chromatids are uncoupled via dual incisions (yellow scissors) on either side of the ICL, possibly by XPF and/or Mus81 (D). Next, a translesion DNA polymerase (possibly Rev1) inserts a nucleotide across from the adducted base (E), after which DNA polymerase ζ extends the nascent strand beyond the ICL (F). Finally, two fully repaired DNA duplexes are generated through the action of nucleotide excision repair (NER) on the top duplex and homologous recombination (HR) on the bottom duplex (G).
Akkari,
The 4N cell cycle delay in Fanconi anemia reflects growth arrest in late S phase.
2001, Pubmed
Akkari,
The 4N cell cycle delay in Fanconi anemia reflects growth arrest in late S phase.
2001,
Pubmed Akkari,
DNA replication is required To elicit cellular responses to psoralen-induced DNA interstrand cross-links.
2000,
Pubmed Berezney,
Heterogeneity of eukaryotic replicons, replicon clusters, and replication foci.
2000,
Pubmed Bessho,
Induction of DNA replication-mediated double strand breaks by psoralen DNA interstrand cross-links.
2003,
Pubmed Byun,
Functional uncoupling of MCM helicase and DNA polymerase activities activates the ATR-dependent checkpoint.
2005,
Pubmed
,
Xenbase De Silva,
Defining the roles of nucleotide excision repair and recombination in the repair of DNA interstrand cross-links in mammalian cells.
2000,
Pubmed Dronkert,
Repair of DNA interstrand cross-links.
2001,
Pubmed Ge,
Dormant origins licensed by excess Mcm2-7 are required for human cells to survive replicative stress.
2007,
Pubmed Hazrati,
Human SNM1A suppresses the DNA repair defects of yeast pso2 mutants.
2008,
Pubmed Hofr,
Thermal and thermodynamic properties of duplex DNA containing site-specific interstrand cross-link of antitumor cisplatin or its clinically ineffective trans isomer.
2001,
Pubmed Huang,
Solution structure of a cisplatin-induced DNA interstrand cross-link.
1995,
Pubmed Lehmann,
Translesion synthesis: Y-family polymerases and the polymerase switch.
2007,
Pubmed Li,
Interstrand cross-links induce DNA synthesis in damaged and undamaged plasmids in mammalian cell extracts.
1999,
Pubmed McHugh,
Repair of DNA interstrand crosslinks: molecular mechanisms and clinical relevance.
2001,
Pubmed Mu,
DNA interstrand cross-links induce futile repair synthesis in mammalian cell extracts.
2000,
Pubmed Niedernhofer,
The structure-specific endonuclease Ercc1-Xpf is required to resolve DNA interstrand cross-link-induced double-strand breaks.
2004,
Pubmed Niedernhofer,
Fanconi anemia (cross)linked to DNA repair.
2005,
Pubmed Niedzwiedz,
The Fanconi anaemia gene FANCC promotes homologous recombination and error-prone DNA repair.
2004,
Pubmed Nojima,
Multiple repair pathways mediate tolerance to chemotherapeutic cross-linking agents in vertebrate cells.
2005,
Pubmed Rothfuss,
Repair kinetics of genomic interstrand DNA cross-links: evidence for DNA double-strand break-dependent activation of the Fanconi anemia/BRCA pathway.
2004,
Pubmed Schärer,
DNA interstrand crosslinks: natural and drug-induced DNA adducts that induce unique cellular responses.
2005,
Pubmed Simpson,
Rev1 is essential for DNA damage tolerance and non-templated immunoglobulin gene mutation in a vertebrate cell line.
2003,
Pubmed Sobeck,
Fanconi anemia proteins are required to prevent accumulation of replication-associated DNA double-strand breaks.
2006,
Pubmed
,
Xenbase Sobeck,
DNA structure-induced recruitment and activation of the Fanconi anemia pathway protein FANCD2.
2007,
Pubmed
,
Xenbase Takahashi,
Recruitment of Xenopus Scc2 and cohesin to chromatin requires the pre-replication complex.
2004,
Pubmed
,
Xenbase Takahashi,
Pumps, paradoxes and ploughshares: mechanism of the MCM2-7 DNA helicase.
2005,
Pubmed Taniguchi,
S-phase-specific interaction of the Fanconi anemia protein, FANCD2, with BRCA1 and RAD51.
2002,
Pubmed Thresher,
Electron microscopic visualization of DNA and DNA-protein complexes as adjunct to biochemical studies.
1992,
Pubmed Toczylowski,
Mechanistic analysis of a DNA end processing pathway mediated by the Xenopus Werner syndrome protein.
2006,
Pubmed
,
Xenbase Walter,
Regulated chromosomal DNA replication in the absence of a nucleus.
1998,
Pubmed
,
Xenbase Walter,
Initiation of eukaryotic DNA replication: origin unwinding and sequential chromatin association of Cdc45, RPA, and DNA polymerase alpha.
2000,
Pubmed
,
Xenbase Wang,
Emergence of a DNA-damage response network consisting of Fanconi anaemia and BRCA proteins.
2007,
Pubmed Washington,
Efficient and error-free replication past a minor-groove N2-guanine adduct by the sequential action of yeast Rev1 and DNA polymerase zeta.
2004,
Pubmed