XB-ART-38768
Genes Dev
2008 Nov 01;2221:3050-63. doi: 10.1101/gad.1687308.
Show Gene links
Show Anatomy links
Sfrp5 coordinates foregut specification and morphogenesis by antagonizing both canonical and noncanonical Wnt11 signaling.
???displayArticle.abstract???
Cell identity and tissue morphogenesis are tightly orchestrated during organogenesis, but the mechanisms regulating this are poorly understood. We show that interactions between Wnt11 and the secreted Wnt antagonist secreted frizzled-related protein 5 (Sfrp5) coordinate cell fate and morphogenesis during Xenopus foregut development. sfrp5 is expressed in the surface cells of the foregut epithelium, whereas wnt11 is expressed in the underlying deep endoderm. Depletion of Sfrp5 results in reduced foregut gene expression and hypoplastic liver and ventral pancreatic buds. In addition, the ventral foregut cells lose adhesion and fail to form a polarized epithelium. We show that the cell fate and epithelial defects are due to inappropriate Wnt/beta-catenin and Wnt/PCP signaling, respectively, both mediated by Wnt11. We provide evidence that Sfrp5 locally inhibits Wnt11 to maintain early foregut identity and to allow an epithelium to form over a mass of tissue undergoing Wnt-mediated cell movements. This novel mechanism coordinating canonical and noncanonical Wnt signaling may have broad implications for organogenesis and cancer.
???displayArticle.pubmedLink??? 18981481
???displayArticle.pmcLink??? PMC2577796
???displayArticle.link??? Genes Dev
???displayArticle.grants??? [+]
DK70858 NIDDK NIH HHS , HD42572 NICHD NIH HHS , R01 DK070858-01A2 NIDDK NIH HHS , R01 DK070858-02 NIDDK NIH HHS , R01 DK070858 NIDDK NIH HHS , R01 HD042572 NICHD NIH HHS
Species referenced: Xenopus laevis
Genes referenced: actb actl6a cdh3 ctnna1 ctnnb1 dkk1 dvl2 foxa2 frzb fubp1 fzd7 hhex hnf1b hnf4a itgb1 jun mapk8 myc nkx2-5 nr1h5 odc1 pdx1 prkci sfrp5 szl tbx2 tnni3 ventx2.2 wnt11 wnt11b wnt2b wnt4 wnt5a wnt5b wnt7b wnt8a
???displayArticle.antibodies??? Cdh1 Ab1 Cdh3 Ab1 Ctnnb1 Ab2 Itgb1 Ab1
???displayArticle.morpholinos??? sfrp5 MO1 sfrp5 MO2 sfrp5 MO5 wnt11b MO1
Phenotypes: Xla Wt + dkk1(fig S4.c) [+]
Xla Wt + dkk1(fig S4.c)
Xla Wt + dkk1 + sfrp5 MO(fig 6.e)
Xla Wt + {dn}dvl2-GFP(fig S4.c)
Xla Wt + {dn}dvl2-GFP(fig.S4.c)
Xla Wt + {dn}dvl2-GFP + sfrp5 MO(fig 6.e)
Xla Wt + {dn}dvl2-GFP + sfrp5 MO(fig 6.e)
Xla Wt + {dn}tcf3-GR + sfrp5 MO + DEX(fig 6.d,e)
Xla Wt + {dn}tcf3-GR + sfrp5 MO + DEX(fig 6.d,e)
Xla Wt + Mmu.lef1-Mmu.ctnnb1-GR + DEX(fig 6.d,e)
Xla Wt + Mmu.lef1-Mmu.ctnnb1-GR + DEX(fig 6.d,e)
Xla Wt + sfrp5(fig 2.I)
Xla Wt + sfrp5(fig 2.L)
Xla Wt + sfrp5(fig 2.O)
Xla Wt + sfrp5(fig 2.R)
Xla Wt + sfrp5(fig 2.U)
Xla Wt + sfrp5(fig 4.b)
Xla Wt + sfrp5(fig S1.f)
Xla Wt + sfrp5(fig S1.i)
Xla Wt + sfrp5(fig S4.b,c)
Xla Wt + sfrp5(fig.S4.c)
Xla Wt + sfrp5 + {ca}Hsa.MAPK8(fig 4.c)
Xla Wt + sfrp5 MO(fig1.e)
Xla Wt + sfrp5 MO(fig1.e,g)
Xla Wt + sfrp5 MO(fig1.j)
Xla Wt + sfrp5 MO(fig 2.B,E)
Xla Wt + sfrp5 MO(fig 2.H)
Xla Wt + sfrp5 MO(fig 2.H,K,N,Q,T)
Xla Wt + sfrp5 MO(fig 2.K)
Xla Wt + sfrp5 MO(fig 2.N)
Xla Wt + sfrp5 MO(fig 2.Q)
Xla Wt + sfrp5 MO(fig 2.T)
Xla Wt + sfrp5 MO(fig 2.V)
Xla Wt + sfrp5 MO(fig 2.V)
Xla Wt + sfrp5 MO(fig 2.V)
Xla Wt + sfrp5 MO(fig 5.b,f,g,h)
Xla Wt + sfrp5 MO(fig 5.n,t)
Xla Wt + sfrp5 MO(fig 6.a)
Xla Wt + sfrp5 MO(fig 6.c)
Xla Wt + sfrp5 MO(fig 6.d,e)
Xla Wt + sfrp5 MO(fig 6.d,e)
Xla Wt + sfrp5 MO(fig 6.d,e)
Xla Wt + sfrp5 MO(fig 7.a)
Xla Wt + sfrp5 MO(fig 7.a)
Xla Wt + sfrp5 MO(fig 7.a)
Xla Wt + sfrp5 MO(fig S1.e)
Xla Wt + sfrp5 MO(fig S1.h)
Xla Wt + sfrp5 MO(fig S5.b)
Xla Wt + sfrp5 MO(fig S5.b,d,f)
Xla Wt + sfrp5 MO + Go 6850(fig 6.d,e)
Xla Wt + sfrp5 MO + Go 6850(fig 6.d,e)
Xla Wt + sfrp5 MO + NSC 23766(fig 6.d,e)
Xla Wt + sfrp5 MO + NSC 23766(fig 6.d,e)
Xla Wt + sfrp5 MO + SP600125(fig 6.d,e)
Xla Wt + sfrp5 MO + SP600125(fig 6.d,e)
Xla Wt + sfrp5 MO + Y27632(fig 6.e)
Xla Wt + sfrp5 MO + Y27632(fig 6.e)
Xla Wt + sfrp5 + wnt11(fig 4.c)
Xla Wt + sfrp5 + wnt5a(fig 4.c)
Xla Wt + sfrp5 + wnt5b(fig 4.c)
Xla Wt + SP600125(fig 6.c)
Xla Wt + wnt11b(fig 6.d,e)
Xla Wt + wnt11b(fig 6.d,e)
Xla Wt + wnt11b(fig 6.d,e)
Xla Wt + wnt11b MO(fig 7.a)
Xla Wt + wnt11b MO(fig 7.a)
Xla Wt + wnt11b MO(fig 7.a)
Xla Wt + wnt11b MO(fig.S7.a)
Xla Wt + wnt11b MO(fig.S7.b)
Xla Wt + wnt11b MO(fig.S7.b)
Xla Wt + wnt5a(fig 6.e)
Xla Wt + wnt5a(fig 6.e)
Xla Wt + wnt5a(fig 6.e)
Xla Wt + wnt5b(fig 4.b)
Xla Wt + wnt8a(fig 6.e)
Xla Wt + wnt8a(fig 6.e)
Xla Wt + dkk1 + sfrp5 MO(fig 6.e)
Xla Wt + {dn}dvl2-GFP(fig S4.c)
Xla Wt + {dn}dvl2-GFP(fig.S4.c)
Xla Wt + {dn}dvl2-GFP + sfrp5 MO(fig 6.e)
Xla Wt + {dn}dvl2-GFP + sfrp5 MO(fig 6.e)
Xla Wt + {dn}tcf3-GR + sfrp5 MO + DEX(fig 6.d,e)
Xla Wt + {dn}tcf3-GR + sfrp5 MO + DEX(fig 6.d,e)
Xla Wt + Mmu.lef1-Mmu.ctnnb1-GR + DEX(fig 6.d,e)
Xla Wt + Mmu.lef1-Mmu.ctnnb1-GR + DEX(fig 6.d,e)
Xla Wt + sfrp5(fig 2.I)
Xla Wt + sfrp5(fig 2.L)
Xla Wt + sfrp5(fig 2.O)
Xla Wt + sfrp5(fig 2.R)
Xla Wt + sfrp5(fig 2.U)
Xla Wt + sfrp5(fig 4.b)
Xla Wt + sfrp5(fig S1.f)
Xla Wt + sfrp5(fig S1.i)
Xla Wt + sfrp5(fig S4.b,c)
Xla Wt + sfrp5(fig.S4.c)
Xla Wt + sfrp5 + {ca}Hsa.MAPK8(fig 4.c)
Xla Wt + sfrp5 MO(fig1.e)
Xla Wt + sfrp5 MO(fig1.e,g)
Xla Wt + sfrp5 MO(fig1.j)
Xla Wt + sfrp5 MO(fig 2.B,E)
Xla Wt + sfrp5 MO(fig 2.H)
Xla Wt + sfrp5 MO(fig 2.H,K,N,Q,T)
Xla Wt + sfrp5 MO(fig 2.K)
Xla Wt + sfrp5 MO(fig 2.N)
Xla Wt + sfrp5 MO(fig 2.Q)
Xla Wt + sfrp5 MO(fig 2.T)
Xla Wt + sfrp5 MO(fig 2.V)
Xla Wt + sfrp5 MO(fig 2.V)
Xla Wt + sfrp5 MO(fig 2.V)
Xla Wt + sfrp5 MO(fig 5.b,f,g,h)
Xla Wt + sfrp5 MO(fig 5.n,t)
Xla Wt + sfrp5 MO(fig 6.a)
Xla Wt + sfrp5 MO(fig 6.c)
Xla Wt + sfrp5 MO(fig 6.d,e)
Xla Wt + sfrp5 MO(fig 6.d,e)
Xla Wt + sfrp5 MO(fig 6.d,e)
Xla Wt + sfrp5 MO(fig 7.a)
Xla Wt + sfrp5 MO(fig 7.a)
Xla Wt + sfrp5 MO(fig 7.a)
Xla Wt + sfrp5 MO(fig S1.e)
Xla Wt + sfrp5 MO(fig S1.h)
Xla Wt + sfrp5 MO(fig S5.b)
Xla Wt + sfrp5 MO(fig S5.b,d,f)
Xla Wt + sfrp5 MO + Go 6850(fig 6.d,e)
Xla Wt + sfrp5 MO + Go 6850(fig 6.d,e)
Xla Wt + sfrp5 MO + NSC 23766(fig 6.d,e)
Xla Wt + sfrp5 MO + NSC 23766(fig 6.d,e)
Xla Wt + sfrp5 MO + SP600125(fig 6.d,e)
Xla Wt + sfrp5 MO + SP600125(fig 6.d,e)
Xla Wt + sfrp5 MO + Y27632(fig 6.e)
Xla Wt + sfrp5 MO + Y27632(fig 6.e)
Xla Wt + sfrp5 + wnt11(fig 4.c)
Xla Wt + sfrp5 + wnt5a(fig 4.c)
Xla Wt + sfrp5 + wnt5b(fig 4.c)
Xla Wt + SP600125(fig 6.c)
Xla Wt + wnt11b(fig 6.d,e)
Xla Wt + wnt11b(fig 6.d,e)
Xla Wt + wnt11b(fig 6.d,e)
Xla Wt + wnt11b MO(fig 7.a)
Xla Wt + wnt11b MO(fig 7.a)
Xla Wt + wnt11b MO(fig 7.a)
Xla Wt + wnt11b MO(fig.S7.a)
Xla Wt + wnt11b MO(fig.S7.b)
Xla Wt + wnt11b MO(fig.S7.b)
Xla Wt + wnt5a(fig 6.e)
Xla Wt + wnt5a(fig 6.e)
Xla Wt + wnt5a(fig 6.e)
Xla Wt + wnt5b(fig 4.b)
Xla Wt + wnt8a(fig 6.e)
Xla Wt + wnt8a(fig 6.e)
???attribute.lit??? ???displayArticles.show???
|
|
|
|
|
|
|
|
Figure 3. Ectopic Sfrp5 represses hindgut morphogenesis. (A) Hindgut elongation assay. Ventral foregut and hindgut explants were isolated at stage 15 from control embryos and embryos injected with sfrp5, dkk1, or dsh-δPDZ RNA and were cultured until stage 26. The length of each explant was measured before and after culturing, and the elongation was calculated as a ratio of the lengths at stage 26/stage 15. (BâE) Representative hindgut explants injected with the indicated RNAs. Bars, 0.5 mm. (F) Sfrp5 and dsh-δPDZ blocked hindgut elongation, while dkk1 had no effect. The histogram shows the average elongation ± standard deviation. In pairwise Student t-tests, (*) P < 0.001, control foregut compared with control hindgut; (**) P < 0.005 compared with control hindgut. |
|
|
Figure 4. Sfrp5 interacts with Wnt5 and Wnt11. (A) In situ hybridization with the indicated probes to bisected neurula embryos showed that wnt11 and fz7 are expressed in the foregut endoderm (red arrow) underlying the sfrp5 expressing cells. (lpm) Lateral plate mesoderm. (B) Coinjection of wnt5b or wnt11 plasmids into the endoderm rescued the enlarged foregut (white arrow) caused by sfrp5 RNA overexpression, while wnt8 did not. Enlarged hindgut (yellow arrow). (C) Summary of the rescue experiments. Embryos were injected with or without sfrp5 RNA and the indicated wnt plasmid. The histogram shows the percentage of embryos with expanded foreguts. Wnt5a, Wnt5b, Wnt11, and a constitutively active JNK, rescued the Sfrp5 overexpression phenotype, whereas Wnt2b, Wnt4, Wnt7b, Wnt8 and a stabilized β-catenin did not. n > 15 embryos for in each condition. (D) Western blotting of a coimmunoprecipitation showing that V5-tagged Sfrp5 preferentially bound to HA-tagged Wnt5a and Wnt11 from transfected COS-1 cell extracts. |
|
|
Figure 5. Sfrp5 is required to establish a foregut epithelium. (A,B) Removal of the neural plate at stage 13 reveals the archenteron floor foregut endoderm in control embryos (A) is a flat epithelial sheet of cells, while in sfrp5-MO embryos (B) the cells round up and are loosely adherent. Embryos are oriented anterior down. (CâH) Confocal immunostaining of anti-β-catenin (C,F), anti-atypical-PKC (D,G), and anti-C-cadherin (E,H) in the foregut region of midsagittally bisected control (CâE) and sfrp5-MO-injected (FâH) embryos at stage 20 (anterior left, dorsal up). Nuclei are counterstained in green. Insets show a high magnification of the foregut surface cells. (IâT) Confocal immunostaining of aPKC (IâN) and β-catenin (OâT) in the foregut and hindgut surface of control and Sfrp5-depleted embryos (anterior left) at the indicated stages. (UâW) The schematic shows the regions of the foregut (blue box) and hindgut (yellow box) imaged in IâT. The red line indicates the regions of the foregut and hindgut surface that exhibit a polarized epithelium with basolateral β-catenin and apical aPKC. The loss of Sfrp5 results in a failure of the foregut epithelium, reduced cell adhesion and a loss of apicalâbasal polarity. (fgc) Foregut cavity; (ar) archenteron; (bc) blastocoel. |
|
|
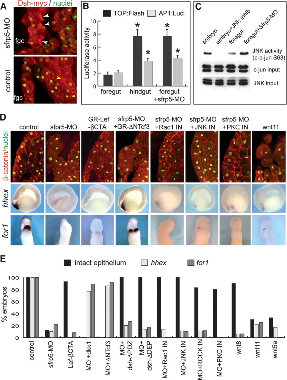
Figure 6. Sfrp5 coordinates foregut morphogenesis and specification by restricting noncanonical Wnt/JNK and canonical Wnt/β-catenin, respectively. (A) Membrane-localized Dsh is elevated in Sfrp5-depleted foregut cells. RNA encoding myc-tagged Dsh was injected into the anterior endoderm of control or sfrp5-MO-injected embryos, and its subcellular localization was determined by anti-myc immunostaining at stage 18. In control embryos, membrane-localized Dsh-myc was observed in the deep endoderm cells (yellow arrow) but not in the surface epithelium next to the foregut cavity (fgc). Foci of membrane-localized Dsh-myc were detected in the dissociating surface cells of Sfrp5-depleted foreguts (white arrows). (B) Depletion of sfrp5 results in a specific increase in β-catenin/Tcf and JNK/AP1 activity in the foregut. TOP: flash or AP1:Luciferase reporter plasmids were injected into either the D1 foregut endoderm cells or the D4 hindgut endoderm cells at the 32-cell stage of control or Sfrp5-depleted embryos. The TOP:Flash reporter is an indicator of β-catenin/Tcf activity, while the AP1:luciferase reporter is an indicator of JNK activation of c-Jun, a component of the AP1 complex. At stage 20, the reporter activity was determined by luciferase assays, in triplicate. The average values normalized to coinjected pRTK:Renila + standard deviation. (*) P < 0.05 in Student t-test compared with control foreguts. (C) JNK activity is elevated in Sfrp5-depleted foreguts. Foregut explants were isolated from controls, sfrp5-MO-injected embryos, or embryos treated with a JNK inhibitor (SP600125). The Western blot shows the results of a phospho-c-jun JNK activity assay. (D) Sfrp5 inhibits Wnt/β-catenin signaling to maintain foregut gene expression, and inhibits Wnt/PCP signaling to maintain foregut epithelial integrity. The indicated constructs were injected into the D1 foregut endoderm cells at the 32-cell stage. At stage 18, bisected embryos were assayed by anti-β-catenin immunostaining or by hhex and for1 in situ at stages 18 and 35, respectively. (E) Representative examples are shown, and a summary is presented in the graph below. A complete summary of all the rescue experiments and controls is presented in Supplemental Table S1. |
|
|
Figure 7. Sfrp5 antagonizes endogenous Wnt11 signaling. (A) Reducing endogenous Wnt11 rescues Sfrp5-depleted embryos. Embryos were injected in the D1 anterior endoderm at the 32-cell stage with a wnt11-MO, sfrp5-MO, or both the wnt11-MO and the sfrp5-MO. At stage 18, the foregut epithelium was assayed by antiâβ-catenin or aPKC immunostaining of bisected embryos and gene expression was examined by in situ hybridization. Injection of the wnt11-MO expanded hhex and reduced vent2 expression. Coinjection of the wnt11-MO and sfrp5-MO rescued both the epithelial integrity and the changes in gene expression observed with sfrp5-MO alone. (fgc) Foregut cavity. (B) A model of how Sfrp5 restricts both Wnt11/β-catenin and Wnt11/PCP activity to coordinate foregut specification and morphogenesis. |
|
|
Supplementary Figure 1. Sfrp5 is required for foregut gene expression. (A-C) Gastrula stage hhex expression is unchanged by sfrp5-MO or sfrp5 RNA injection. (D-N) In situ hybridization to bisected stage 20 embryos with the indicated probes. (0 -Q) Cardiac troponin in situ hybridization to stage 35. |
|
|
Figure 52. Specificity of antisense Sfrp5 depletion (A) Sequence alignment of the Xenopus /aevis sfrp5 mRNA showing the 5' UTR and the start of translation (boxed). Below is the sequence of the sfrp-MO designed to inhibit translation and the negative control sfrp5-mismatch-MO with five nucleotides mutated (red). (B) Examples of control injection and rescue experiments. Embryos were injected in the dorsal-vegetal cells at the 8-cell stage with either the sfrp5-mismatch-MO (50 ng) or the sfrp5-MO (50 ng). For rescue experiments, some of the sfrp5-MO embryos were then injected in the D1 anterior-vegetal cells at the 32-cell stage with sfrp5 RNA (100 pg) lacking the 5' UTR sequence targeted by the MO. Embryos were assayed by in situ hybridization at stages 20 and 35 with hhex and for1 probes respectively. Some embryos were assayed at stage 20 by beta-catenin immunostaining of the foregut epithelium. In all assays the sfrp5-mismatch-MO injected embryos were indistinguishable from the uninjected controls. Co-injection of the sfrp5 RNA robustly rescued the sfrp5-MO phenotype. Higher doses (200-500 pg) caused over expression effects. The number of embryos exhibiting these phenotypes are presented in Fig. 2V and Table S1 . |
|
|
Supplementary Figure 54. SfrpS inhibits both canonical and non-canonical Wnts. (A) A schematic showing ventral-vegetal injections to target the hindgut and dorsal-lateral injections to the axial mesoderm. (B) Only ventral-vegetal injection of sfrp5 RNA dramatically inhibits hindgut elongation and expands the foregut. (C) Injection of sfrp5 RNA in to the dorsal-lateral mesoderm causes gastrulation defects similar to injection of a Dsh mutant (Dsh-t.PDZ) that is known to inhibit non-canonical Wnt signaling. In contrast injection of the canonical Wnt inhibitor dkk1 does not disrupt gastrulation but rather results in an enlarged head. (D) Secondary axis assays. Co-injection of sfrp5 RNA inhibits the second axis induced by ventral-lateral RNA injection of the indicated wnts. Sfrp3 only inhibited wnt8, as previously shown in (Wang et al.1997), and wnt2b. n> 20 embryos for each condition. |
|
|
Supplementary Figure 55. Loss of foregut epithelium in Sfrp5-depleted embryos. (A-B) Phalloidin-488 staining ofthe foregut reveales that the apical band of filamentous actin present in the control foregut epithelium is lost in sfrp5-MO injected embryos. (C-D) ~1-intergin and (E-F) a-catenin immunostaining (red) shows the failure of the epithelium in sfrp5-MO embryos. All confocal images are midsagital sections of the foregut region, anterior left, dorsal up. fgc;foregut cavity, be; blastocoel. |
|
|
Supplementary Figure 57. Wnt11-MO control experiments. (A) Injection of the wnt11-MO (50 ng) into the dorsal midline at the 4-8-cell stage results in gastrulation defects as previously described (Tada and Smith 2000). (B) In situ hybridization with a cardiac-troponin probe at stage 35. Oorsallateral injection of the wnt11-MO (25ng) into the 4-cell stage often results in reduced cardiac differentiation (Pandur et al. , 2002). When the wnt11-MO was injected into the 01 cells at the 32-cell stage, the cardiac progenitors differentiated but fail to fuse at the midline as previously described (Garriock et al. , 2005). (C) In situ hybridization to bisected gastrula embryos with hhex shows that axial patterning and the organizer were unaffected by injection of the wnt11-MO into 01 cells at the 32-cell stage. |
References [+] :
Axelrod,
Differential recruitment of Dishevelled provides signaling specificity in the planar cell polarity and Wingless signaling pathways.
1998, Pubmed,
Xenbase
Axelrod, Differential recruitment of Dishevelled provides signaling specificity in the planar cell polarity and Wingless signaling pathways. 1998, Pubmed , Xenbase
Bilic, Wnt induces LRP6 signalosomes and promotes dishevelled-dependent LRP6 phosphorylation. 2007, Pubmed
Bort, Hex homeobox gene controls the transition of the endoderm to a pseudostratified, cell emergent epithelium for liver bud development. 2006, Pubmed
Boutros, Dishevelled activates JNK and discriminates between JNK pathways in planar polarity and wingless signaling. 1998, Pubmed
Caneparo, Dickkopf-1 regulates gastrulation movements by coordinated modulation of Wnt/beta catenin and Wnt/PCP activities, through interaction with the Dally-like homolog Knypek. 2007, Pubmed , Xenbase
Chalmers, The Xenopus tadpole gut: fate maps and morphogenetic movements. 2000, Pubmed , Xenbase
Cheyette, Dapper, a Dishevelled-associated antagonist of beta-catenin and JNK signaling, is required for notochord formation. 2002, Pubmed , Xenbase
Clevers, Wnt/beta-catenin signaling in development and disease. 2006, Pubmed
Dollar, Regulation of Lethal giant larvae by Dishevelled. 2005, Pubmed , Xenbase
Domingos, The Wnt/beta-catenin pathway posteriorizes neural tissue in Xenopus by an indirect mechanism requiring FGF signalling. 2001, Pubmed , Xenbase
Finley, The mouse secreted frizzled-related protein 5 gene is expressed in the anterior visceral endoderm and foregut endoderm during early post-implantation development. 2003, Pubmed
Foley, Heart induction by Wnt antagonists depends on the homeodomain transcription factor Hex. 2005, Pubmed , Xenbase
Galli, Differential inhibition of Wnt-3a by Sfrp-1, Sfrp-2, and Sfrp-3. 2006, Pubmed
Garriock, Wnt11-R, a protein closely related to mammalian Wnt11, is required for heart morphogenesis in Xenopus. 2005, Pubmed , Xenbase
Gerhart, Region-specific cell activities in amphibian gastrulation. 1986, Pubmed , Xenbase
Glinka, Dickkopf-1 is a member of a new family of secreted proteins and functions in head induction. 1998, Pubmed , Xenbase
Grapin-Botton, Antero-posterior patterning of the vertebrate digestive tract: 40 years after Nicole Le Douarin's PhD thesis. 2005, Pubmed
Habas, Coactivation of Rac and Rho by Wnt/Frizzled signaling is required for vertebrate gastrulation. 2003, Pubmed , Xenbase
Heisenberg, Silberblick/Wnt11 mediates convergent extension movements during zebrafish gastrulation. 2000, Pubmed
Horb, Endoderm specification and differentiation in Xenopus embryos. 2001, Pubmed , Xenbase
Kawano, Secreted antagonists of the Wnt signalling pathway. 2003, Pubmed , Xenbase
Keller, Vital dye mapping of the gastrula and neurula of Xenopus laevis. I. Prospective areas and morphogenetic movements of the superficial layer. 1975, Pubmed , Xenbase
Kemp, Expression of all Wnt genes and their secreted antagonists during mouse blastocyst and postimplantation development. 2005, Pubmed
Kim, JNK and ROKalpha function in the noncanonical Wnt/RhoA signaling pathway to regulate Xenopus convergent extension movements. 2005, Pubmed , Xenbase
Kinoshita, PKC delta is essential for Dishevelled function in a noncanonical Wnt pathway that regulates Xenopus convergent extension movements. 2003, Pubmed , Xenbase
Kühl, Antagonistic regulation of convergent extension movements in Xenopus by Wnt/beta-catenin and Wnt/Ca2+ signaling. 2001, Pubmed , Xenbase
Larkin, Ventral cell rearrangements contribute to anterior-posterior axis lengthening between neurula and tailbud stages in Xenopus laevis. 1999, Pubmed , Xenbase
Leaf, Sfrp5 is not essential for axis formation in the mouse. 2006, Pubmed
Leimeister, Developmental expression patterns of mouse sFRP genes encoding members of the secreted frizzled related protein family. 1998, Pubmed
Leyns, Frzb-1 is a secreted antagonist of Wnt signaling expressed in the Spemann organizer. 1997, Pubmed , Xenbase
Liao, Jun NH2-terminal kinase (JNK) prevents nuclear beta-catenin accumulation and regulates axis formation in Xenopus embryos. 2006, Pubmed , Xenbase
Macdonald, SnapShot: Wnt/beta-catenin signaling. 2007, Pubmed
Mao, LDL-receptor-related protein 6 is a receptor for Dickkopf proteins. 2001, Pubmed , Xenbase
Matsui, Noncanonical Wnt signaling regulates midline convergence of organ primordia during zebrafish development. 2005, Pubmed , Xenbase
McLin, Repression of Wnt/beta-catenin signaling in the anterior endoderm is essential for liver and pancreas development. 2007, Pubmed , Xenbase
Mikels, Purified Wnt5a protein activates or inhibits beta-catenin-TCF signaling depending on receptor context. 2006, Pubmed
Moore-Scott, Identification of molecular markers that are expressed in discrete anterior-posterior domains of the endoderm from the gastrula stage to mid-gestation. 2007, Pubmed
Mukhopadhyay, Dickkopf1 is required for embryonic head induction and limb morphogenesis in the mouse. 2001, Pubmed , Xenbase
Nojima, Frequent epigenetic inactivation of SFRP genes and constitutive activation of Wnt signaling in gastric cancer. 2007, Pubmed
Nomoto, Hypermethylation of multiple genes as clonal markers in multicentric hepatocellular carcinoma. 2007, Pubmed
Ogata, TGF-beta signaling-mediated morphogenesis: modulation of cell adhesion via cadherin endocytosis. 2007, Pubmed , Xenbase
Oishi, The receptor tyrosine kinase Ror2 is involved in non-canonical Wnt5a/JNK signalling pathway. 2003, Pubmed , Xenbase
Pandur, Wnt-11 activation of a non-canonical Wnt signalling pathway is required for cardiogenesis. 2002, Pubmed , Xenbase
Park, Subcellular localization and signaling properties of dishevelled in developing vertebrate embryos. 2005, Pubmed , Xenbase
Park, The planar cell-polarity gene stbm regulates cell behaviour and cell fate in vertebrate embryos. 2002, Pubmed , Xenbase
Pilcher, Expression of the Wnt inhibitor, sFRP5, in the gut endoderm of Xenopus. 2002, Pubmed , Xenbase
Rothbächer, Dishevelled phosphorylation, subcellular localization and multimerization regulate its role in early embryogenesis. 2000, Pubmed , Xenbase
Satoh, Sfrp1 and Sfrp2 regulate anteroposterior axis elongation and somite segmentation during mouse embryogenesis. 2006, Pubmed
Satoh, Sfrp1, Sfrp2, and Sfrp5 regulate the Wnt/beta-catenin and the planar cell polarity pathways during early trunk formation in mouse. 2008, Pubmed
Schambony, Wnt-5A/Ror2 regulate expression of XPAPC through an alternative noncanonical signaling pathway. 2007, Pubmed , Xenbase
Semenov, SnapShot: Noncanonical Wnt Signaling Pathways. 2007, Pubmed
Semënov, Head inducer Dickkopf-1 is a ligand for Wnt coreceptor LRP6. 2001, Pubmed , Xenbase
Sheldahl, Dishevelled activates Ca2+ flux, PKC, and CamKII in vertebrate embryos. 2003, Pubmed , Xenbase
Shook, Pattern and morphogenesis of presumptive superficial mesoderm in two closely related species, Xenopus laevis and Xenopus tropicalis. 2004, Pubmed , Xenbase
Sinner, Sox17 and beta-catenin cooperate to regulate the transcription of endodermal genes. 2004, Pubmed , Xenbase
Sokol, Dorsalizing and neuralizing properties of Xdsh, a maternally expressed Xenopus homolog of dishevelled. 1995, Pubmed , Xenbase
Tada, Xwnt11 is a target of Xenopus Brachyury: regulation of gastrulation movements via Dishevelled, but not through the canonical Wnt pathway. 2000, Pubmed , Xenbase
Tahinci, Distinct functions of Rho and Rac are required for convergent extension during Xenopus gastrulation. 2003, Pubmed , Xenbase
Tao, Maternal wnt11 activates the canonical wnt signaling pathway required for axis formation in Xenopus embryos. 2005, Pubmed , Xenbase
Topol, Wnt-5a inhibits the canonical Wnt pathway by promoting GSK-3-independent beta-catenin degradation. 2003, Pubmed
Tzahor, Wnt signals from the neural tube block ectopic cardiogenesis. 2001, Pubmed
Ulrich, Wnt11 functions in gastrulation by controlling cell cohesion through Rab5c and E-cadherin. 2005, Pubmed
Wallingford, The developmental biology of Dishevelled: an enigmatic protein governing cell fate and cell polarity. 2005, Pubmed
Wallingford, Dishevelled controls cell polarity during Xenopus gastrulation. 2000, Pubmed , Xenbase
Wang, Frzb-1, an antagonist of Wnt-1 and Wnt-8, does not block signaling by Wnts -3A, -5A, or -11. 1997, Pubmed , Xenbase
Wang, Dishevelled genes mediate a conserved mammalian PCP pathway to regulate convergent extension during neurulation. 2006, Pubmed , Xenbase
Wawrzak, Wnt3a binds to several sFRPs in the nanomolar range. 2007, Pubmed
Winklbauer, Frizzled-7 signalling controls tissue separation during Xenopus gastrulation. 2001, Pubmed , Xenbase
Witzel, Wnt11 controls cell contact persistence by local accumulation of Frizzled 7 at the plasma membrane. 2006, Pubmed
Yamanaka, JNK functions in the non-canonical Wnt pathway to regulate convergent extension movements in vertebrates. 2002, Pubmed , Xenbase
Zaret, Regulatory phases of early liver development: paradigms of organogenesis. 2002, Pubmed
Zeng, Initiation of Wnt signaling: control of Wnt coreceptor Lrp6 phosphorylation/activation via frizzled, dishevelled and axin functions. 2008, Pubmed , Xenbase
Zou, Aberrant methylation of secreted frizzled-related protein genes in esophageal adenocarcinoma and Barrett's esophagus. 2005, Pubmed
