|
Fig. 1. A microarray and in situ screen to isolate genes differentially expressed between the superficial and deep cells. (A) Superficial and deep cells were isolated from early Xenopus embryos and used to make a probes which were hybridised to the microarray. The positives were then screened by in situ hybridisation to confirm that they showed differential expression. (B) Genes with superficial expression; Part 1. A wholemount and a section are shown for each gene at gastrula (left-hand panels) and neural plate stage (right-hand panels). The gastrula stage wholemounts have the animal hemisphere to the top. The sections show expression in the animal hemisphere. The chemokine receptor 4 wholemount embryo is bisected to show the expression in the involuting marginal zone. The stage 14 wholemounts are shown as lateral (L) or dorsal views (D) as indicated, with anterior to the left. The stage 14 sections are transverse and show the expression in the epidermis, except for the krupple like factor where the expression at the border of the neural plate is shown. The poliovirus receptor related 2 has expression in the deep epidermis (arrow head) as well as the superficial cell epidermis. Arrows indicate areas of expression. The genes are labelled with the top blast hit and unique EST identifier (e.g., Xl075n14). |
|
Fig. 2. Genes with superficial expression; Part 2. A wholemount and a section are shown for each gene at gastrula (left-hand panels) and neural plate stage (right-hand panels). The gastrula stage wholemounts have the animal hemisphere to the top. The sections show expression in the animal hemisphere except for NEPH1 which shows the marginal zone as it has stronger expression in the marginal zone. The stage 14 wholemounts are shown as lateral (L) or dorsal views (D) as indicated with anterior to the left. The stage 14 sections are transverse and show expression in the epidermis except for NEPH1 which is sagittal. NEPH1 has a complicated expression pattern which includes the notochord (white arrow), two bands in the anterior neural plate (black arrows) and endoderm (arrow head). Arrows indicate areas of expression. The genes are labelled with the top blast hit and unique EST identifier (e.g., Xl088m05). |
|
Fig. 3. Genes with superficial expression; Part 3. A wholemount and a section are shown for each gene at gastrula (left-hand panels) and neural plate stage (right-hand panels). The gastrula stage wholemounts have the animal hemisphere to the top. The sections show expression in the animal hemisphere. The stage 14 wholemounts are shown as lateral (L) or dorsal views (D) as indicated with anterior to the left. The stage 14 sections are transverse and show expression in the epidermis. Arrows indicate areas of expression. The genes are labelled with the top blast hit and unique EST identifier (e.g., Xl085e06). |
|
Fig. 4. Genes with superficial expression; Part 4. A wholemount and a section are shown for each gene at gastrula (left-hand panels) and neural plate stage (right-hand panels). The gastrula stage wholemounts have the animal hemisphere to the top. The sections show expression in the animal hemisphere. The stage 14 wholemounts are shown as lateral (L) or dorsal views (D) as indicated with anterior to the left. The stage 14 sections are transverse and show expression in the epidermis except for alsin and EFRIN. Alsin has expression in the neural (arrowhead) and epidermal (arrow) superficial ectoderm. The only expression shown by EFRIN was some very weak expression in the archenteron shown by a sagittal section. Arrows indicate areas of expression. The genes are labelled with the top blast hit and unique EST identifier (e.g., Xl092a09). |
|
Fig. 5. Genes with superficial expression; Part 5. A wholemount and a section are shown for each gene at gastrula (left-hand panels) and neural plate stage (right-hand panels). The gastrula stage wholemounts have the animal hemisphere to the top. The sections show expression in the animal hemisphere. The stage 14 wholemounts are shown as lateral (L) or dorsal views (D) as indicated with anterior to the left. The stage 14 sections are transverse and show expression in the epidermis except for tRNA splicing endonuclease 54 which is sagittal and shows some weak expression in the archenteron. Arrows indicate areas of expression. The genes are labelled with the top blast hit and unique EST identifier (e.g., Xl044m03). |
|
Fig. 6. Genes with deep expression. A wholemount and a section are shown for each gene at gastrula (left-hand panels) and neural plate stage (right-hand panels). The gastrula stage wholemounts have the animal hemisphere to the top. The sections show expression in the animal hemisphere. The stage 14 wholemounts are shown as frontal (F) or lateral (L) views as indicated. Lateral views have with anterior to the left and frontal views dorsal to the top. The stage 14 sections are transverse and show expression in the epidermis except for Sox11 and Neurofilament triplet H protein. Sox11 is sagittal while Neurofilament triplet H protein is transverse, both having expression in the neural ectoderm. Arrows indicate areas of expression. The genes are labelled with the top blast hit and unique EST identifier (e.g., Xl067c17). |
|
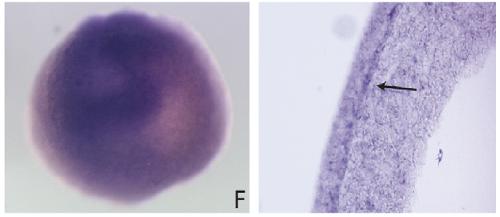
krt7 (keratin 7) gene expression in Xenopus embryo. |
|
Fig. 7. Grhl3 can expand the expression of superficial markers and inhibit the expression of deep cell markers. Embryos were injected with GFP (A�D and
I�L) or Grhl3 (E�H and M�P) and LacZ as a lineage marker. Embryos were fixed at neural plate stages, stained for B galactosidase (green) and for the
in situ marker (purple), as indicated. The sections are transverse and show the epidermal ectoderm except for N tubulin which shows the neural ectoderm.
Grhl3 but not GFP control injections caused an expansion of the superficial cell markers (E�H). An exception was XIRG which unlike the other
superficial cell markers showed a very weak response to Grhl3 which was limited to a few cells (arrows). Grhl3 also caused an inhibition of the deep cell
markers (M�P). The cells with strong reduction in expression clustered together producing apparent holes/bubbles in the epidermis (M+N, arrows). Grhl3
caused a thickening of the epidermis, the boundaries of the epidermis are highlighted with black bars. |
|
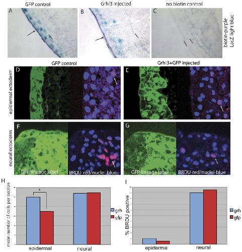
Fig. 8. Grhl3 does not cause cells to leave the superficial layer and migrate into the deep layer and it does not promote proliferation. (A�C) Grhl3 does not
cause cells to leave the superficial layer. Superficial cells were labelled with biotin and injected with GFP + LacZ or Grhl3 + LacZ, as indicated. Negative
control embryos were not stained with biotin or injected. The embryos were then fixed at neural plate stages, stained for B galactosidase (green) and for
biotin (purple). A transverse section of the epidermis is shown for each treatment which shows that biotin labelled superficial cells remained on the outside
as the epidermis was expanded. Arrows highlight biotin staining and black bars indicate the boundaries of the epidermis. D�I, Grh does not promote
proliferation. Embryos were injected with GFP or Grhl3 + GFP, then at neural plate stages incubated with BrdU for 1 h and fixed. The embryos were then
stained for BrdU incorporation (red). The injected area was visualised using the injected GFP (green) and a nuclear stain (blue) was used to count the
number of cells. Transverse sections of the neural and epidermal ectoderm are shown. Arrows highlight BrdU positive cells. The epidermal ectoderm has
very low levels of proliferation, the cells highlighted by arrows are under the ectoderm in the mesoderm or endoderm (This can be seen by comparing them
to the localisation of the GFP). (H�I) Quantification of the BrdU result. Grhl3 caused a significant increase (P < 0.05) in the number of cells seen per
section in the epidermis (H), consistent with the thickening seen previously, but did not produce a significant increase in the % of cells proliferating (I). This
is based on at least nine sections and 210 cells for each treatment and area. |
|
cnn2 (calponin 2) gene expression in a Xenopus laevis embryo, NF stage 14, as assayed by in situ hybridization. Dorsal view: anterior left. |
|
ern1 (endoplasmic reticulum to nucleus signaling 1) gene expression in a Xenopus laevis embryo, NF stage 14, as assayed by in situ hybridization. Dorsal view: anterior left. |
|
fkbp4 (FK506 binding protein 4, 59kDa) gene expression in a Xenopus laevis embryo, NF stage 14, as assayed by in situ hybridization. Left Panel: Anterior view, dorsal up. Right Panel Transverse section, Dorsal up |
|
fkbp9 (FK506 binding protein 9, 63 kDa) gene expression in a Xenopus laevis embryo, NF stage 14, as assayed by in situ hybridization. Lateral view: anterior left, dorsal up. |
|
guk1(guanylate kinase 1) gene expression in a Xenopus laevis embryo, NF stage 14, as assayed by in situ hybridization. Dorsal view: anterior left. |
|
has1 (hyaluronan synthase 1) gene expression in a Xenopus laevis embryo, NF stage 14, as assayed by in situ hybridization. Anterior view: dorsal up. |
|
acod1lb (aconitate decarboxylase 1 like gene b) gene expression in a Xenopus laevis embryo, NF stage 14, as assayed by in situ hybridization, dorsal view, anterior left. |
|
kirrel2 (kin of IRRE like 2) gene expression in a Xenopus laevis embryo, NF stage 14, as assayed by in situ hybridization. Dorsal view: anterior left |
|
krt70 (keratin 70) gene expression in a Xenopus laevis embryo, NF stage 14, as assayed by in situ hybridization. Dorsal view: anterior left. |
|
krt7 (keratin 7) gene expression in a Xenopus laevis embryo, NF stage 14, as assayed by in situ hybridization, lateral view, anterior right, dorsal up. |
|
phyhdlb (probable alpha-ketoglutarate-dependent hypophosphite dioxygenase-like) gene expression in a Xenopus laevis embryo, NF stage 14, as assayed by in situ hybridization, dorsal view, anterior left. |
|
rnf222 (ring finger protein 222) gene expression in a Xenopus laevis embryo, NF stage 14, as assayed by in situ hybridization, dorsal view, anterior left. |
|
tsen54 (TSEN54 tRNA splicing endonuclease subunit) gene expression in a Xenopus laevis embryo, NF stage 14, as assayed by in situ hybridization, dorsal view, anterior left. |
|
upk3a (uroplakin 3A) gene expression in a Xenopus laevis embryo, NF stage 14, as assayed by in situ hybridization. Left panel, dorsal view, anterior left; right panel transverse section, dorsal up
|
|
znf750 (zinc finger protein 750) gene expression in a Xenopus laevis embryo, NF stage 14, as assayed by in situ hybridization, dorsal view, anterior left. |
|
satpb (putative transmembrane protein TA-2) gene expression in a Xenopus laevis embryo, NF stage 14, as assayed by in situ hybridization, dorsal view, anterior left. |