Click here to close
Hello! We notice that you are using Internet Explorer, which is not supported by Xenbase and may cause the site to display incorrectly.
We suggest using a current version of Chrome,
FireFox, or Safari.
Nucleic Acids Res
2009 Apr 01;377:2087-95. doi: 10.1093/nar/gkp065.
Show Gene links
Show Anatomy links
The human GINS complex associates with Cdc45 and MCM and is essential for DNA replication.
Aparicio T, Guillou E, Coloma J, Montoya G, Méndez J.
???displayArticle.abstract???
The GINS complex, originally discovered in Saccharomyces cerevisiae and Xenopus laevis, binds to DNA replication origins shortly before the onset of S phase and travels with the replication forks after initiation. In this study we present a detailed characterization of the human GINS (hGINS) homolog. Using new antibodies that allow the detection of endogenous hGINS in cells and tissues, we have examined its expression, abundance, subcellular localization and association with other DNA replication proteins. Expression of hGINS is restricted to actively proliferating cells. During the S phase, hGINS becomes part of a Cdc45-MCM-GINS (CMG) complex that is assembled on chromatin. Down-regulation of hGINS destabilizes CMG, causes a G1-S arrest and slows down ongoing DNA replication, effectively blocking cell proliferation. Our data support the notion that hGINS is an essential component of the human replisome.
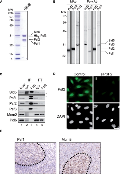
Figure 1. Immunodetection of endogenous hGINS in cells and tissues. (A) Coomassie staining of purified recombinant hGINS complex. (B) Immunoblot detection of hGINS subunits in 293T whole cell extracts with the indicated antibodies. (C) IP of the endogenous hGINS complex from HeLa whole cell extracts. Immunoblot detection of Sld5, Psf1, Psf2 and Psf3 after IPs with control IgG or anti-Psf2 monoclonal antibody. Input lane contains 2% of the extract amount used in each IP. FT, flow through (2% of the amount used in each IP). Asterisks indicate cross-reactions with the IgG light chain. (D) IF detection of Psf2 (green) and DNA staining (gray) in cells treated with control or PSF2 siRNA molecules. Bar, 20 µm. (E) Immunohistochemical detection of Psf1 and Mcm3 proteins in biopsies of human tonsil. Brown peroxidase staining indicates the presence of the target protein. Dashed lines mark the tonsil germinal centers of proliferating lymphocytes.
Figure 2. hGINS expression is linked to proliferation. (A) Abundance of hGINS in different cell lines. Immunoblot detection of Psf1 in whole cell extracts prepared from 50 000 cells of each cell line. The indicated amounts of recombinant GINS were used as reference. Levels of GAPDH are shown as loading control. (B) Immunoblot detection of hGINS subunits and the indicated proteins in asynchronously proliferating (A), quiescent (G0) and re-plated (R) BJ-hTERT fibroblasts.
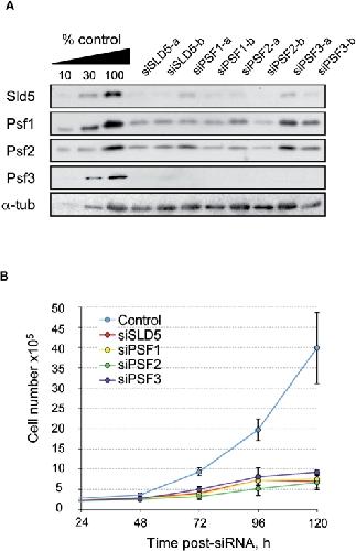
Figure 3. hGINS is essential for cell proliferation. (A) Immunoblot detection of hGINS subunits in HeLa cell extracts prepared 72 h after transfection of control or two independent (a/b) siRNA oligonucleotides for each subunit. Different amounts of control HeLa cell extracts were loaded as standard. α-Tubulin is shown as loading control. (B) Proliferation curves after hGINS down-regulation. HeLa cells transfected with control or hGINS siRNAs were collected at the indicated time points to measure cell density. Curves represent the average of three independent experiments.
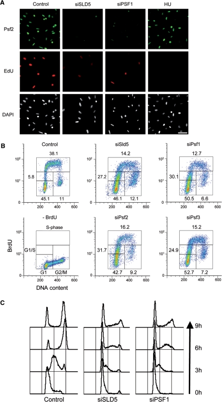
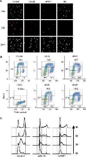
Figure 4. hGINS is required for initiation and elongation of DNA replication. (A) EdU incorporation assay. HeLa cells, transfected with control, SLD5 or PSF1 siRNAs, were labeled for 10 min with EdU. Psf2 was visualized by indirect IF (green), EdU foci by an alkyl-azide reaction (red) and DNA by DAPI staining (gray). As a negative control, cells were treated for 4 h with 4 mM hydroxyurea (HU) prior to the EdU pulse. Bar, 50 µm. (B) Flow cytometry detection of BrdU incorporation. HeLa cells transfected with the indicated siRNAs were labeled with BrdU for 60 min prior to fixation. BrdU intensity is represented in the logarithmic y-axis and DNA content on the linear x-axis. Gates define the percentage of cells in G1, G1/S, S (BrdU positive) and G2/M. Similar analysis of a control cell population not labeled with BrdU is shown. (C) S-phase progression assay. Cells treated with control, SLD5 or PSF1 siRNAs were synchronized at the G1/S transition and released for the indicated times. S-phase progression was monitored by the analysis of DNA content by flow cytometry.
Figure 5. hGINS associates with MCM and CDC45 proteins on chromatin. (A) hGINS binds to chromatin during S phase. The indicated proteins were detected by immunoblots in whole cell extracts (WCE), soluble and chromatin fractions from cells synchronized at different stages of the cell cycle. The DNA content of the synchronized fractions is shown. Mek2, a cytosolic kinase, and Orc2, a chromatin-associated protein, are shown as controls of the subcellular fractionation protocol. (B) Detection of the human CMG complex. IPs with control or Mcm3 antibodies were carried out in a soluble (cytosol/extracted nucleoplasm) extract or a nuclease-treated chromatin extract from HeLa cells synchronized in S phase. The indicated proteins were detected by immunoblot. Input represents 0.6% of the amount of extract used in the IP.
Figure 6. hGINS is required for the stability of the CMG complex. (A) Experimental design. (B) Immunoblot detection of components of the CMG complex after the IP with anti-T7 antibody in cells treated with control or hPsf1 siRNA. Input and FT (flow through) lanes contain 5% of the extract used in the IP. The bar graph represents the ‘relative IP efficiency’ for the indicated proteins. Absolute IP efficiency was calculated in each case as the ratio between the amount of protein detected in the immunoprecipitate and the total amount in the input. For a given protein, ‘relative IP efficiency’ was estimated as the ratio between the IP efficiencies in cells treated with Psf1 siRNA and control cells.
Figure 7. A model for hGINS at the replication fork. The hGINS tetramer is part of the CMG DNA helicase, probably acting as a molecular bridge between the MCM hexamer and the Cdc45 monomer and stabilizing their interaction. hGINS may also interact with ssDNA during DNA unwinding. At the same time, it may assist in the recruitment and/or function of the DNA polymerase α/primase acting at the lagging strand. See text for details.
Aparicio,
Cdc45-MCM-GINS, a new power player for DNA replication.
2006, Pubmed
Aparicio,
Cdc45-MCM-GINS, a new power player for DNA replication.
2006,
Pubmed Bauerschmidt,
Interactions of human Cdc45 with the Mcm2-7 complex, the GINS complex, and DNA polymerases delta and epsilon during S phase.
2007,
Pubmed Blow,
Replication licensing and cancer--a fatal entanglement?
2008,
Pubmed Boskovic,
Molecular architecture of the human GINS complex.
2007,
Pubmed Calzada,
Molecular anatomy and regulation of a stable replisome at a paused eukaryotic DNA replication fork.
2005,
Pubmed Chang,
Crystal structure of the GINS complex and functional insights into its role in DNA replication.
2007,
Pubmed Choi,
Crystal structure of the human GINS complex.
2007,
Pubmed De Falco,
The human GINS complex binds to and specifically stimulates human DNA polymerase alpha-primase.
2007,
Pubmed Ekholm-Reed,
Deregulation of cyclin E in human cells interferes with prereplication complex assembly.
2004,
Pubmed Gambus,
GINS maintains association of Cdc45 with MCM in replisome progression complexes at eukaryotic DNA replication forks.
2006,
Pubmed Hayashi,
A combined computational and experimental study on the structure-regulation relationships of putative mammalian DNA replication initiator GINS.
2006,
Pubmed
,
Xenbase Kamada,
Structure of the human GINS complex and its assembly and functional interface in replication initiation.
2007,
Pubmed Kamimura,
Sld3, which interacts with Cdc45 (Sld4), functions for chromosomal DNA replication in Saccharomyces cerevisiae.
2001,
Pubmed Kanemaki,
Distinct roles for Sld3 and GINS during establishment and progression of eukaryotic DNA replication forks.
2006,
Pubmed Kanemaki,
Functional proteomic identification of DNA replication proteins by induced proteolysis in vivo.
2003,
Pubmed Krek,
Cell synchronization.
1995,
Pubmed Kubota,
A novel ring-like complex of Xenopus proteins essential for the initiation of DNA replication.
2003,
Pubmed
,
Xenbase Labib,
A key role for the GINS complex at DNA replication forks.
2007,
Pubmed Labib,
Uninterrupted MCM2-7 function required for DNA replication fork progression.
2000,
Pubmed Marinsek,
GINS, a central nexus in the archaeal DNA replication fork.
2006,
Pubmed Méndez,
Perpetuating the double helix: molecular machines at eukaryotic DNA replication origins.
2003,
Pubmed
,
Xenbase Méndez,
Chromatin association of human origin recognition complex, cdc6, and minichromosome maintenance proteins during the cell cycle: assembly of prereplication complexes in late mitosis.
2000,
Pubmed
,
Xenbase Moyer,
Isolation of the Cdc45/Mcm2-7/GINS (CMG) complex, a candidate for the eukaryotic DNA replication fork helicase.
2006,
Pubmed Obama,
Up-regulation of PSF2, a member of the GINS multiprotein complex, in intrahepatic cholangiocarcinoma.
2005,
Pubmed Ryu,
Comprehensive expression profiling of tumor cell lines identifies molecular signatures of melanoma progression.
2007,
Pubmed Salic,
A chemical method for fast and sensitive detection of DNA synthesis in vivo.
2008,
Pubmed Sclafani,
Cell cycle regulation of DNA replication.
2007,
Pubmed Sheu,
Cdc7-Dbf4 phosphorylates MCM proteins via a docking site-mediated mechanism to promote S phase progression.
2006,
Pubmed Takahashi,
Pumps, paradoxes and ploughshares: mechanism of the MCM2-7 DNA helicase.
2005,
Pubmed Takayama,
GINS, a novel multiprotein complex required for chromosomal DNA replication in budding yeast.
2003,
Pubmed Tanaka,
CDK-dependent phosphorylation of Sld2 and Sld3 initiates DNA replication in budding yeast.
2007,
Pubmed Tercero,
DNA synthesis at individual replication forks requires the essential initiation factor Cdc45p.
2000,
Pubmed Zegerman,
Phosphorylation of Sld2 and Sld3 by cyclin-dependent kinases promotes DNA replication in budding yeast.
2007,
Pubmed