|
Fig. 1. Acute slice preparation of the olfactory epithelium and nose–brain
preparation of larval Xenopus laevis. Larval X. laevis (middle image). The
upper image shows the nose–brain preparation. Note that the OE and the
olfactory nerve are left intact in this preparation; only the upper part of
the brain, i.e. the OB, has been cut to gain access to the OB cells. The lower
image shows an acute slice of the OE. OE, olfactory epithelium; ON, olfactory
nerve; OB, olfactory bulb; VNO, vomeronasal organ; PC, principal cavity.
Scale bars, 500 lm (upper and lower image); 1 mm (middle image). |
|
Fig. 2. Acute slice of the olfactory epithelium and amine-induced changes in calcium-dependent fluorescence in individual olfactory receptor neurons.
(A) Fluorescence image of an acute slice of the OE (image acquired at rest; OE, olfactory epithelium; PC, principal cavity) stained with Fluo-4 â AM. Amine-sensitive
ORNs are encircled and marked with #1 to #4. (BâD) Sequence of pseudocolored images of the OE slice showing that stimulation with the mixture of 13 amines
(AM; 200 lm each) transiently increases the calcium-dependent fluorescence in the ORNs encircled in A (see arrows in C). (B) ORNs before stimulus application
[time (t), 0 s]. (C) At the peak of the response (t, 14 s) and (D) after return to the basal fluorescence level (t, 47 s). (E) Time courses of [Ca2+]i transients of the
responsive ORNs labeled in A. The time course and amplitude of amine-induced [Ca2+]i increases in individual ORNs were highly reproducible if the mixture of
amines was applied repeatedly (black trace, 1st application; red trace, 2nd application). Application of bath solution as a control stimulus showed no comparable
response (lower traces). Scale bar in A, 30 lm. Scale bars in E, 10 s and DF â F 100%. |
|
Fig. 3. Nose-brain preparation and amine-induced changes in calcium-dependent fluorescence in individual olfactory bulb neurons. (A) The imaged region of a
Fluo-4 â AM-stained noseâbrain preparation has been superimposed to a sketch of an OB (image acquired at rest; ON, olfactory nerve; AOB, accessory olfactory
bulb; MOB, main olfactory bulb; V, ventricle). (B) Cells activated by mucosal application of a mixture of 13 amines (AM; 200 lm each) are marked in red. (C) Time
courses of [Ca2+]i transients of the three OB cells marked in B evoked by mucosal application of the mixture of amines (cell #1, red trace; cell #2, green trace and cell
#3, black trace). (D) Mucosal application of bath solution as a control stimulus showed no comparable response. (E) After transection of the ipsilateral ON these OB
cells no longer respond to mucosal amine application. (F) Cells of the contralateral OB of the same noseâbrain preparation still respond to mucosal application of the
amine mixture. Scale bar in A, 50 lm. Scale bars for CâF, 10 s and DF â F 100%. |
|
Fig. 4. Comparison of changes of calcium-dependent fluorescence in olfactory receptor neurons of an acute slice of the olfactory epithelium in response to
stimulation with amines and forskolin and influence of LY83583 on amine-induced responses. (A) ORNs of an acute slice preparation of the OE (grayscale map,
see Methods) activated by application of the mixture of 13 amines (AM; 200 lm each). (B) ORNs of the same acute slice preparation as in A (grayscale map)
activated by application of forskolin (50 lm). (C) Schematic diagram showing superposition of amine- and forskolin-sensitive ORNs (visible in A and B). ORNs
sensitive to amines (red), to forskolin (blue) and to both stimuli (green). (D) Time course of [Ca2+]i transients of the ORN marked with an asterisk in C. Calciumdependent
fluorescence changes upon application of the mixture of amines (trace 1), forskolin (trace 2) and bath solution as a control stimulus (trace 3).
(E) Occurrences of correlated and uncorrelated responses to amines and forskolin plotted as a histogram (n = 27 slices). (F) Frequency of correlated and
uncorrelated responses to amines and forskolin in all amine-sensitive ORNs given as the mean ± SEM over slices (n = 27 slices, 113 cells). (G) Time course of
[Ca2+]i transients of an individual ORN sensitive to amines taken from a different OE slice. Calcium-dependent fluorescence changes upon application of the
mixture of amines (200 lm; trace 1). After addition of LY83583 (200 lm) to the bath solution the amine-induced [Ca2+]i transient was clearly smaller but still
present (trace 2). After drug wash-out the amine-induced [Ca2+]i transient recovered completely (trace 3). (H) Percentages of ORNs responsive to the mixture of
amines, which were affected and unaffected by LY83583 given as the mean ± SEM over slices (n = 12 slices, 36 cells). Scale bar in A, 30 lm. Scale bars in D
and G, 10 s and DF â F 50%. |
|
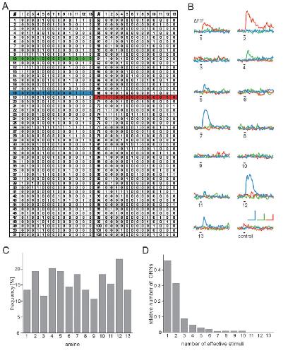
Fig. 5. Response profiles of olfactory receptor neurons to amines and evaluation histograms of response frequencies to amines and number of effective amines per
olfactory receptor neuron. (A) 102 · 13 matrix representing the responses of the 102 ORNs each tested for 13 amines (1 = 2-phenylethylamine; 2 = tyramine;
3 = butylamine; 4 = cyclohexylamine; 5 = hexylamine; 6 = 3-methylbutylamine; 7 = N,N-dimethylethylamine; 8 = 2-methylbutylamine; 9 = 1-formylpiperidine;
10 = 2-methylpiperidine; 11 = N-ethylcyclohexylamine; 12 = 1-ethylpiperidine; 13 = piperidine). Each amine was applied at a concentration of 200 lm. A ‘1’ or a
‘0’ in the matrix indicates whether or not a particular ORN responded to a particular amine (1 = response; 0 = no response). Time courses and response amplitudes
were neglected. (B) Time courses of [Ca2+]i transients of three individual ORNs selected from the matrix (green trace: ORN #10; blue trace: ORN #18; red trace:
ORN #70). (C) The histogram shows for each of the 13 amines used in how many ORNs (of 102) a response was observed. Results are plotted as relative numbers,
i.e. normalized to 102. As various ORNs responded to more than one amine, the sum of the response frequencies is higher than 100%. (Response frequencies in
detail: 1 = 13.5%; 2 = 19.2%; 3 = 11.5%; 4 = 20.2%; 5 = 19.2%; 6 = 14.4%; 7 = 18.3%; 8 = 13.5%; 9 = 10.6%; 10 = 18.3%; 11 = 15.4%; 12 = 23.1%;
13 = 13.5%.) (D) Frequencies of ORNs (n = 102) that responded to a certain number n of amines (n out of 13 amines). Scale bars: 10 s (green, blue and red traces);
DF ⁄ F 50% (red and green traces); DF ⁄ F 100% (blue traces). |
|
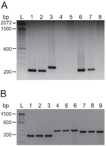
Fig. 6. Identification of TAAR gene expression in the olfactory organ and
brain of larval and adult X. laevis. RT-PCR analysis of TAAR 1 and TAAR 2
(for detailed information see Methods) mRNA in the olfactory organ and brain
of larval (A) and adult (B) X. laevis. The 285-bp and 251-bp products represent
X. laevis TAAR 1 and TAAR 2, respectively. Control GAPDH (233 bp) and
beta-actin (191 bp) RT-PCR reactions are shown. (A) L, DNA-Ladder; 1,
GAPDH (olfactory organ); 2, GAPDH (brain); 3, TAAR 1 (genomic DNA); 4,
TAAR 1 (olfactory organ); 5, TAAR 1 (brain); 6, TAAR 2 (genomic DNA); 7,
TAAR 2 (olfactory organ); 8, TAAR 2 (brain). (B) L, DNA-Ladder; 1, betaactin
(middle cavity); 2, beta-actin (principal cavity); 3, beta-actin (brain); 4,
TAAR 1 (middle cavity); 5, TAAR 1 (principal cavity); 6, TAAR 1 (brain); 7,
TAAR 2 (middle cavity); 8, TAAR 2 (principal cavity); 9, TAAR 2 (brain). |