Click here to close
Hello! We notice that you are using Internet Explorer, which is not supported by Xenbase and may cause the site to display incorrectly.
We suggest using a current version of Chrome,
FireFox, or Safari.
J Cell Biol
2009 May 18;1854:727-41. doi: 10.1083/jcb.200811147.
Show Gene links
Show Anatomy links
Pro-BDNF-induced synaptic depression and retraction at developing neuromuscular synapses.
Yang F, Je HS, Ji Y, Nagappan G, Hempstead B, Lu B.
???displayArticle.abstract???
Postsynaptic cells generate positive and negative signals that retrogradely modulate presynaptic function. At developing neuromuscular synapses, prolonged stimulation of muscle cells induces sustained synaptic depression. We provide evidence that pro-brain-derived neurotrophic factor (BDNF) is a negative retrograde signal that can be converted into a positive signal by metalloproteases at the synaptic junctions. Application of pro-BDNF induces a dramatic decrease in synaptic efficacy followed by a retraction of presynaptic terminals, and these effects are mediated by presynaptic pan-neurotrophin receptor p75 (p75(NTR)), the pro-BDNF receptor. A brief stimulation of myocytes expressing cleavable or uncleavable pro-BDNF elicits synaptic potentiation or depression, respectively. Extracellular application of metalloprotease inhibitors, which inhibits the cleavage of endogenous pro-BDNF, facilitates the muscle stimulation-induced synaptic depression. Inhibition of presynaptic p75(NTR) or postsynaptic BDNF expression also blocks the activity-dependent synaptic depression and retraction. These results support a model in which postsynaptic secretion of a single molecule, pro-BDNF, may stabilize or eliminate presynaptic terminals depending on its proteolytic conversion at the synapses.
Figure 2. Pro-BDNF–mediated synaptic depression is mediated by presynaptic p75NTR. (A) Down-regulation of p75NTR by siRNA. p75NTR-specific siRNA and scrambled (Scrm.) analogues were introduced into the developing Xenopus by embryo injection. Neural tubes were dissected, and proteins were extracted. Western blots were performed using anti-p75NTR–specific antibody together with an antitubulin antibody for loading controls. Note a reduction of p75NTR expression in p75NTR siRNA–injected but not in uninjected (control [Ctl.]) or scrambled siRNA–injected embryos (left). Quantitative analysis of p75NTR expression in four independent experiments (right) is shown. The number in the bar indicates the number of Western blots performed. (B) Attenuation of pro-BDNF effect on SSCs by presynaptic expression of siRNA and its rescue by coexpression with rat p75NTR. p75NTR siRNA was expressed in presynaptic neurons (N+), postsynaptic myocytes (M+), or not at all (N−). Scrambled p75NTR siRNA was used as a control. In the last set of experiments, coexpression of p75NTR siRNA with rat p75NTR mRNA reversed the effect of p75NTR siRNA. (C) Effect of p75NTR siRNA on pro-BDNF–induced depression of ESCs. Amplitude (left) and delay of onset (right) of ESCs at control synapses (N−) and synapses expressing p75NTR siRNA (N+) are presented. The numbers in the bars indicate the number of synapses recorded. (A–C) Error bars represent SEM. *, P < 0.05.
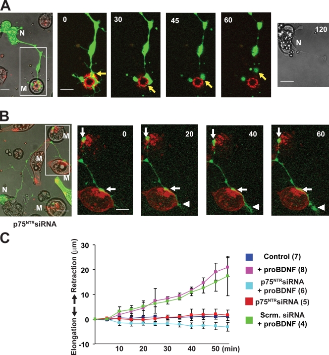
Figure 3. Pro-BDNF–induced synaptic retraction mediated by presynaptic p75NTR. (A) Time-lapse images showing the retraction of a nerve terminal from its target myocyte (M) after pro-BDNF treatment. The spinal neuron (N) is labeled with GFP (green), and AChRs on the postsynaptic membrane are labeled with rhodamine-conjugated α-BTX (red). Pro-BDNF was applied at time 0. Enlarged images of an area within the white box are shown at the left and were captured at the indicated times (shown in minutes) after pro-BDNF application. The GFP-labeled axonal terminal (yellow arrows) clearly occupied the synaptic site (colocalized with AChRs; yellow) before treatment but progressively withdrew from the junction after pro-BDNF treatment. Note that the cell body of the neuron remained healthy even after 2 h. (B) Time-lapse images showing that pro-BDNF failed to induce retraction of an axon of a neuron expressing p75NTR siRNA. Note that upon application of pro-BDNF, the terminals either did not retract (white arrows) or continued to extend further (white arrowheads). The inset is magnified to show more detailed images of the synapses. (C) Time course of synaptic retraction under different conditions. The number of experiments performed in each condition is indicated in parentheses. Error bars represent SEM. Scrm., scrambled. Bars, 10 µm.
Figure 4. Simultaneous recordings of pro-BDNF–induced synaptic depression and imaging of terminal retraction. (top) Time-lapse images showing progressive retraction of a nerve terminal from a myocyte after pro-BDNF treatment. The dotted circle indicates the myocytes recorded; the dotted line indicates the recording pipette; the arrows indicate the axon terminal. (bottom) Simultaneous recording of SSC recording. The recording shows a rapid and persistent decrease in SSC frequency after pro-BDNF application. Note that synaptic depression precedes axonal retraction from its target myocyte. n = 4 independent experiments. Bar, 10 µm.
Figure 5. Synaptic modulation elicited by stimulation of myocytes expressing cleavable and cleavage-resistant pro-BDNF. (A) Superimposed differential interference contrast and GFP fluorescence image showing a motor neuron (N) innervating a myocyte (M) expressing cleavage-resistant pro-BDNF (green). The dashed lines indicate the recording pipette. (B and C) Examples (left) and summary (right) of SSC recordings before and after stimulation of postsynaptic myocytes expressing cleavable (Clev.; B) and cleavage-resistant (uncleavable [Unclev.]; C) AA–pro-BDNF. Repetitive depolarization was applied to the postsynaptic myocytes through a whole-cell recording pipette (1 Hz for 30 s) under the current-clamp condition (Stim.). Note that at synapses expressing cleavable pro-BDNF, SSC frequency increased after postsynaptic depolarization. In contrast, at synapses expressing cleavage-resistant pro-BDNF, SSC frequency decreased after postsynaptic depolarization. The numbers in parentheses indicate the number of synapses recorded. (D) Quantitative analysis of amplitude (left), rise time (middle), and decay time (right) of SSCs before and after stimulation (Stim.) of postsynaptic myocytes expressing cleavable and cleavage-resistant pro-BDNF. The numbers in the bars indicate the number of synapses recorded. *, P < 0.05. (B–D) Error bars represent SEM. Bar, 10 µm.
Figure 6. Synaptic depression induced by postsynaptic secretion of endogenous pro-BDNF, which is processed by MMP3 and MMP9. (A, top) A schematic diagram showing a synapse in which a spherical myocyte (M) is innervated by single spinal neurons (N). The dashed lines indicate the recording pipette. (bottom) The experimental protocol is shown. After baseline recording (10 min), protease inhibitors were applied for 10 min. Repetitive depolarization was applied to the postsynaptic myocytes through a whole-cell recording pipette (1 Hz for 30 s) under current-clamp condition, and synaptic efficacy was monitored. (B) Quantitative analysis of depolarization-induced depression caused by treatment with protease inhibitors (In.). Note that treatment with protease inhibitors alone or stimulation alone did not alter SSC frequency, but stimulation in the presence of protease inhibitors markedly reduced synaptic efficacy. (C) Specific MMPs involved in depolarization-induced synaptic depression. 50 nM MMP3 inhibitor, 50 µM MMP9 inhibitor, or both were applied to the cultures for at least 10 min. Synaptic depression was induced by postsynaptic stimulation (stim.) as described in Fig. 4. Note that postsynaptic stimulation in the presence of both MMP3 and MMP9 inhibitors but not either one alone triggered synaptic depression. (B and C) The numbers in the bars indicate the number of synapses recorded. Error bars represent SEM. *, P < 0.05.
Figure 7. Synaptic depression induced by postsynaptic secretion of endogenous pro-BDNF, which activates presynaptic p75NTR. (A) Down-regulation of pro-BDNF by BDNF morpholino. Xenopus BDNF–specific morpholino (Morph.) and scrambled (Scrm.) analogues were introduced by embryo injection. Neural tubes were dissected, and proteins were extracted. Western blots were performed using anti-BDNF antibodies. The blot was reprobed with an antitubulin antibody for loading controls. Note a reduction of pro-BDNF expression in BDNF morpholino–injected but not in uninjected (control [Ctl.]) or scrambled morpholino–injected embryos (left). Quantitative analysis of pro-BDNF expression in four independent experiments (right) is shown. The numbers in the bars indicate the number of Western blots performed. (B) Effect of presynaptic (N+) or postsynaptic (M+) expression of BDNF morpholino on depolarization-induced depression. (C) Effect of presynaptic or postsynaptic expression of p75NTR siRNA on depolarization-induced depression. (B and C) The numbers in the bars indicate the number of synapses recorded. (A–C) Error bars represent SEM. *, P < 0.05. In., inhibitor; stim., stimulation.
Figure 8. Synaptic retraction induced by postsynaptic secretion of endogenous pro-BDNF. Nerve terminals were labeled by rhodamine-dextran (red). The expression of BDNF morpholino (morph.) is indicated by the green fluorescence. Repetitive depolarization was applied to the postsynaptic myocytes (M) through a whole-cell recording pipette (2 Hz for 2 min) under current-clamp condition, and the axon terminal was visualized by time-lapse microscopy. (A) Synaptic retraction induced by repetitive postsynaptic stimulation. The axon was filled with rhodamine-dextran to visualize the axon terminal. After 30 min, the axon terminal from a stimulated myocyte retracted (indicated by yellow arrows). (B and C) Effect of presynaptic (B) or postsynaptic (C) expression of BDNF morpholino on depolarization-induced synaptic retraction. Postsynaptic expression of BDNF morpholino in myocytes blocked synaptic retracted induced by repetitive postsynaptic stimulation (indicated by white arrows). However, presynaptic expression of BDNF morpholino in spinal neurons could not block the depolarization-induced synaptic retraction (indicated by yellow arrows). The insets are magnified to show more detailed images of the synapses. (A–C) The dotted circles indicate myocytes recorded with a patch electrode. Bars, 10 µm.
Balice-Gordon,
Gradual loss of synaptic cartels precedes axon withdrawal at developing neuromuscular junctions.
1993, Pubmed
Balice-Gordon,
Gradual loss of synaptic cartels precedes axon withdrawal at developing neuromuscular junctions.
1993,
Pubmed Cabelli,
Inhibition of ocular dominance column formation by infusion of NT-4/5 or BDNF.
1995,
Pubmed Cabelli,
Blockade of endogenous ligands of trkB inhibits formation of ocular dominance columns.
1997,
Pubmed Cash,
Postsynaptic elevation of calcium induces persistent depression of developing neuromuscular synapses.
1996,
Pubmed
,
Xenbase Chao,
Neurotrophins: to cleave or not to cleave.
2002,
Pubmed Constantine-Paton,
Patterned activity, synaptic convergence, and the NMDA receptor in developing visual pathways.
1990,
Pubmed Dan,
Hebbian depression of isolated neuromuscular synapses in vitro.
1992,
Pubmed
,
Xenbase Dan,
Plasticity of developing neuromuscular synapses.
1995,
Pubmed
,
Xenbase Debski,
Activity-dependent mapping in the retinotectal projection.
2002,
Pubmed Egan,
The BDNF val66met polymorphism affects activity-dependent secretion of BDNF and human memory and hippocampal function.
2003,
Pubmed Figurov,
Regulation of synaptic responses to high-frequency stimulation and LTP by neurotrophins in the hippocampus.
1996,
Pubmed Goda,
Mechanisms of synapse assembly and disassembly.
2003,
Pubmed Hensch,
Critical period plasticity in local cortical circuits.
2005,
Pubmed Hutson,
Expression and function of Xenopus laevis p75(NTR) suggest evolution of developmental regulatory mechanisms.
2001,
Pubmed
,
Xenbase Hwang,
Activation of the Trk signaling pathway by extracellular zinc. Role of metalloproteinases.
2005,
Pubmed Ibáñez,
Jekyll-Hyde neurotrophins: the story of proNGF.
2002,
Pubmed Je,
Distinct mechanisms for neurotrophin-3-induced acute and long-term synaptic potentiation.
2005,
Pubmed
,
Xenbase Je,
Neurotrophin 3 induces structural and functional modification of synapses through distinct molecular mechanisms.
2006,
Pubmed
,
Xenbase Katz,
Synaptic activity and the construction of cortical circuits.
1996,
Pubmed Kherif,
Matrix metalloproteinases MMP-2 and MMP-9 in denervated muscle and injured nerve.
1998,
Pubmed Korte,
Hippocampal long-term potentiation is impaired in mice lacking brain-derived neurotrophic factor.
1995,
Pubmed Lee,
Regulation of cell survival by secreted proneurotrophins.
2001,
Pubmed Lichtman,
Synapse elimination and indelible memory.
2000,
Pubmed Lo,
Heterosynaptic suppression of developing neuromuscular synapses in culture.
1994,
Pubmed
,
Xenbase Lo,
Depression of developing neuromuscular synapses induced by repetitive postsynaptic depolarizations.
1994,
Pubmed
,
Xenbase Lo,
Activity-dependent synaptic competition in vitro: heterosynaptic suppression of developing synapses.
1991,
Pubmed
,
Xenbase Lohof,
Potentiation of developing neuromuscular synapses by the neurotrophins NT-3 and BDNF.
1993,
Pubmed
,
Xenbase Lu,
Neurotrophic regulation of the development and function of the neuromuscular synapses.
2003,
Pubmed Lu,
BDNF and activity-dependent synaptic modulation.
2003,
Pubmed Lu,
The yin and yang of neurotrophin action.
2005,
Pubmed Matsumoto,
Biosynthesis and processing of endogenous BDNF: CNS neurons store and secrete BDNF, not pro-BDNF.
2008,
Pubmed Nagappan,
Control of extracellular cleavage of ProBDNF by high frequency neuronal activity.
2009,
Pubmed Pang,
Cleavage of proBDNF by tPA/plasmin is essential for long-term hippocampal plasticity.
2004,
Pubmed Patterson,
Recombinant BDNF rescues deficits in basal synaptic transmission and hippocampal LTP in BDNF knockout mice.
1996,
Pubmed Poo,
Neurotrophins as synaptic modulators.
2001,
Pubmed Rösch,
The neurotrophin receptor p75NTR modulates long-term depression and regulates the expression of AMPA receptor subunits in the hippocampus.
2005,
Pubmed Ryan,
The kinetics of synaptic vesicle recycling measured at single presynaptic boutons.
1993,
Pubmed Schoser,
Matrix metalloproteinases MMP-2, MMP-7 and MMP-9 in denervated human muscle.
1999,
Pubmed Taha,
Molecular substrates of plasticity in the developing visual cortex.
2005,
Pubmed Teng,
ProBDNF induces neuronal apoptosis via activation of a receptor complex of p75NTR and sortilin.
2005,
Pubmed VanSaun,
Matrix metalloproteinase-3 removes agrin from synaptic basal lamina.
2000,
Pubmed Walsh,
In vivo time-lapse imaging of synaptic takeover associated with naturally occurring synapse elimination.
2003,
Pubmed Wan,
Activity-induced potentiation of developing neuromuscular synapses.
1999,
Pubmed
,
Xenbase Wang,
Neurotrophins promote maturation of developing neuromuscular synapses.
1995,
Pubmed
,
Xenbase Woo,
Activation of p75NTR by proBDNF facilitates hippocampal long-term depression.
2005,
Pubmed Xie,
Activity-dependent expression of NT-3 in muscle cells in culture: implications in the development of neuromuscular junctions.
1997,
Pubmed
,
Xenbase Yan,
An immunohistochemical study of the nerve growth factor receptor in developing rats.
1988,
Pubmed Yang,
PI-3 kinase and IP3 are both necessary and sufficient to mediate NT3-induced synaptic potentiation.
2001,
Pubmed
,
Xenbase Yang,
Neuronal release of proBDNF.
2009,
Pubmed Yuan,
Signalling and crosstalk of Rho GTPases in mediating axon guidance.
2003,
Pubmed
,
Xenbase