XB-ART-40521
Dev Dyn
2010 Jan 01;2391:271-83. doi: 10.1002/dvdy.22133.
Show Gene links
Show Anatomy links
A co-dependent requirement of xBcl9 and Pygopus for embryonic body axis development in Xenopus.
???displayArticle.abstract???
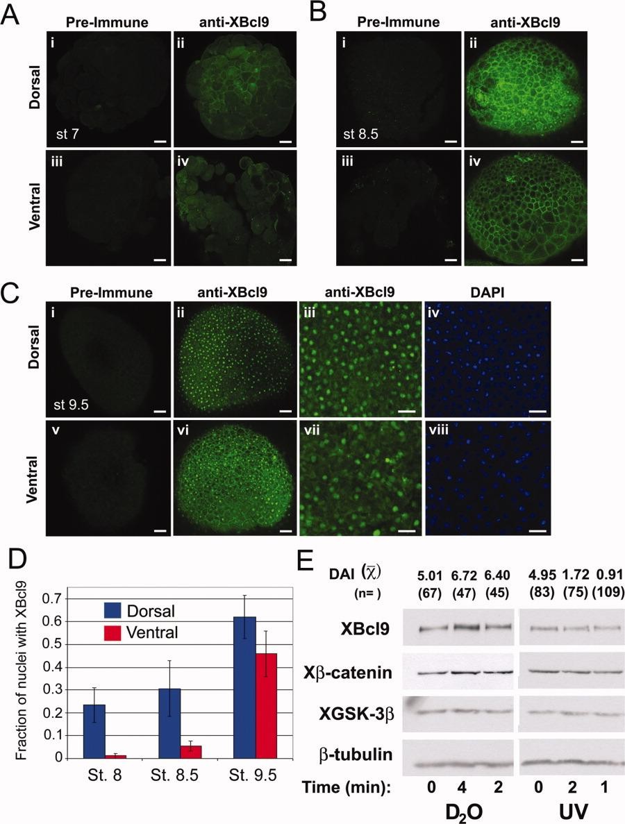
The Wnt/beta-catenin transcriptional activation complex requires the adapter protein Pygopus (Pygo), which links the basal transcription machinery to beta-catenin, by its association with legless (Lgs)/ B-cell lymphoma-9 (Bcl9). Pygo was shown to be required for development in vertebrates, but the role of Lgs/Bcl9 is unknown. We identified an amphibian orthologue of Lgs/Bcl9, XBcl9, which interacted biochemically with Xbeta-catenin and XPygo2. The body axis promoting ability of Xbeta-catenin was diminished when residues required for its interaction with XBcl9 were mutated. In blastula embryos, XBcl9 was transiently preferentially expressed in nuclei of dorsoanterior cells and ectopically expressed XBcl9 required XPygo2 to localize to nuclei. Furthermore, while neither XBcl9 nor XPygo2 alone affected development when ectopically expressed, both were required to induce supernumerary axis and dorsal gene activation. Like XPygo2, depletion of maternal XBcl9 alone caused dorsal defects. These results indicated an essential role of the Pygo-Bcl9 duet in vertebrate body axis formation.
???displayArticle.pubmedLink??? 19877304
???displayArticle.link??? Dev Dyn
???displayArticle.grants???
Species referenced: Xenopus laevis
Genes referenced: bcl9 gsk3a pygo2
???attribute.lit??? ???displayArticles.show???
