|
Figure 1.
Radial glia characterization and distribution in the Xenopus optic tectum. A, Schematic indicating orientation of radial glia in the optic tectum of a tadpole. B, Radial glia in an optic tectum bulk electroporated with EGFP-F in a stage 48 tadpole. C, Morphology of a single radial glial cell expressing EGFP-F. D, Horizontal section through the optic tectum of a stage 48 tadpole in which glia are expressing EGFP-F (right panel), immunostained for Vimentin (center panel) and the merge showing colocalization of EGFP-F and Vimentin (left panel). Arrowheads point out two examples of double-labeled glia. E, Vimentin staining on a horizontal section of stage 48 tadpole brain labels the major radial branches that extend across the tectum. F, Vimentin-stained whole mount reveals a regular array of glial endfeet tiling the tectal neuropil where RGC axons innervate the tectum. Scale bars: B, D, 15 μm; C, 7 μm; E, F, 30 μm. V, ventricle. |
|
Figure 2.
Radial glial processes contact synapses in the optic tectum. A, Schematic of the main tectal cell types overlaid on an horizontal section through the optic tectum: glial cell (red), tectal neuron (yellow) and RGC axon (green). The neuropil (N) area is revealed by immunostaining for the synaptic vesicle marker SV2. B, Tectal section shows bushy EGFP-F-labeled glial processes in the neuropil. C, z-Projection of SV2 immunostained Xenopus brain whole mount in which there is a glial cell expressing EGFP-F (box indicates the high-magnification sections in D). D, Single optical section shows that EGFP-F-labeled processes are apposed to SV2-positive synaptic puncta (arrowheads). E, Example of reduced colocalization observed when the red and green images are offset by 5 μm in the z-axis (N = 4 whole mounts). Scale bars: A, 40 μm; B, C, 15 μm; D, 10 μm. V, Ventricle; N, neuropil. |
|
Figure 3.
Radial glial processes contact retinotectal synaptic sites. A, z-Projections of RGC axon labeled with YFP (top left), coexpressing Syp-GFP to reveal presynaptic sites (top right), radial glia expressing mCherry in the same animal (bottom left), and YFP axon with radial glia expressing mCherry (bottom right). B, Higher-magnification single optical section from A (white square) to demonstrate contact between the RGC axon and glial process (left) at a Syp-GFP punctum (right). C, Three-dimensional reconstruction of the YFP+mCherry image in B. Scale bars: A, 10 μm; B, 5 μm; C, 3 μm. |
|
Figure 4.
Modulation of tectal calcium transients by NMDAR activation and NO signaling. A, Single two-photon optical section through the optic tectum showing radial glia somata labeled by ventricular injection of OGB-AM. B, Morphology of radial glia visualized by ventricular injection of OGB-AM + 250 μM DiI. C, Pseudocolored OGB calcium signal in tectal glia somata. D, ÎF/Fmean of the fluorescence in 4 different glia indicated by the colored circles in C. EâG, ÎF/Fmean from all responding glial cells from two-photon optical sections in different animals before and after bath application of control buffer, 10 μM MK801 or 400 μM L-NMMA. Arrowheads on right indicate 2 SD above the mean. H, Percentage of glia per optical section exhibiting calcium transients before and after bath application of control buffer (N = 6), MK801 (N = 5), or L-NMMA (N = 7). v, Ventricle. *p < 0.05; **p < 0.01, ANOVA; â p < 0.05, two-tailed paired t test. Scale bars: A, C, 7 μm; B, 25 μm. Error bars are SEM. |
|
Figure 5.
NMDARs are not expressed in radial glia. A, In situ hybridization against NR1 mRNA in stage 48 tadpole brain section shows no staining of radial glial cell bodies that line the ventricle (arrow). B, Morphologically identified radial glia cells were readily distinguishable from neurons based on overall larger capacitances and consistently lower input resistances in whole-cell recordings. C, Representative current traces of a neuron (red) and a glia (black) in response to a 100 ms puff of 100 μM NMDA onto the cell clamped at â60 mV (left) and +40 mV (right) in absence (top) or in presence (bottom) of the NMDAR antagonist CPP (100 μM). D, Mean response amplitudes generated in neurons (left) and glia (right) after an NMDA puff in the absence (top) or in presence (bottom) of CPP at different holding potentials. Because CPP blocks the classic NMDAR current in neurons, but not the outward current seen in hyperpolarized glia, this glial current is probably not mediated by NMDARs. Scale bar, 50 μm. Error bars are SEM. |
|
Figure 6.
Radial glial processes exhibit rapid structural motility. A, Time series of a glia expressing EGFP-F imaged in vivo at 5 min intervals. The RGB merge of the time points with the red, green and blue boxes demonstrates the degree of structural remodeling seen. B, C, Higher magnification of the two boxed regions in A. Scale bars: A, 10 μm; B, C, 2 μm. |
|
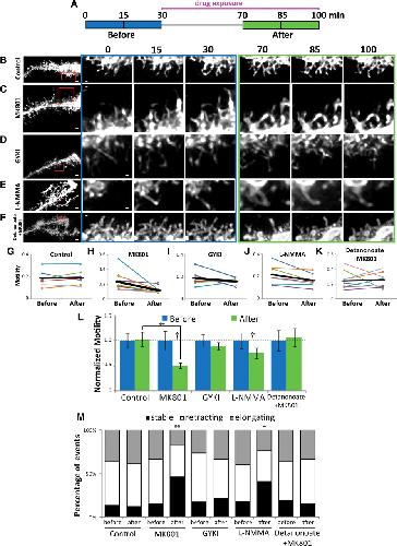
Figure 7.
Rapid structural remodeling is regulated by neuronal NMDAR activation and NO signaling. A, Schematic of the imaging protocol. B–F, Examples of 15 min interval time series z-projections of glia treated with control medium (B), MK801 (C), GYKI-54266 (D), L-NMMA (E), and DetaNONOate + MK801 (F). Cells were all expressing EGFP-F and imaged in vivo. G–K, Motility analysis of all control (N = 7) (G), MK801 (N = 9) (H), GYKI-54266 (N = 7) (I), L-NMMA (N = 7) (J), and DetaNONOate + MK801 (N = 9) (K) cells before and after treatment. Thick black lines represent group means. L, Relative motility for the different groups before and after treatment. M, Distributions of elongating, retracting and stable filopodial behaviors for the different groups before and after treatment. Scale bars: A–F, left panel, 5 μm; A–F, right panel, 0.5 μm. †p < 0.05, two-tailed paired t test; *p < 0.05; **p < 0.01, ANOVA with Bonferroni post hoc test. Error bars are SEM. |
|
Figure 8.
Visual stimulation regulates calcium transients and filopodial motility of radial glia. A, Two-photon optical section at two time points through glial cell body layer loaded by ventricular injection of OGB-AM. B, ÎF/Fmean of calcium signal for 10 glia indicated by the colored circles in A, before and after the contralateral eye was stimulated for 2 min. C, Time series of glia expressing EGFP-F collected at 15 min intervals, before and after 5 min of visual stimulation. Blue area corresponds to the retinorecipient outer one-third and the pink area to the inner two-thirds of the neuropil (the boxes represent the part of the cell shown at higher magnification in the right panel). D, Visual stimulation induced a net increase in glial motility selectively in the retinorecipient outer one-third of the neuropil. In contrast, the entire cell is sensitive to general NMDAR blockade by MK801 treatment. Scale bars: A, 15 μm; C left panel, 30 μm; C right panel, 7 μm. *p < 0.05; **p < 0.01, two-tailed paired t test comparing motility before and after visual stimulation or drug treatment. Error bars are SEM. |