XB-ART-40815
BMC Dev Biol
2009 Jan 28;9:68. doi: 10.1186/1471-213X-9-68.
Show Gene links
Show Anatomy links
Evidence that phosphatidylinositol 3-kinase is involved in sperm-induced tyrosine kinase signaling in Xenopus egg fertilization.
Mammadova G, Iwasaki T, Tokmakov AA, Fukami Y, Sato K.
???displayArticle.abstract???
Studies have examined the function of PI 3-kinase in the early developmental processes that operate in oocytes or early embryos of various species. However, the roles of egg-associated PI 3-kinase and Akt, especially in signal transduction at fertilization, are not well understood. Here we show that in Xenopus eggs, a potent inhibitor of phosphatidylinositol 3-kinase (PI 3-kinase), LY294002 inhibits sperm-induced activation of the tyrosine kinase Src and a transient increase in the intracellular concentration of Ca2+ at fertilization. LY294002 also inhibits sperm-induced dephosphorylation of mitogen-activated protein kinase, breakdown of cyclin B2 and Mos, and first embryonic cleavage, all of which are events of Ca2+-dependent egg activation. In fertilized eggs, an 85-kDa subunit of PI 3-kinase (p85) undergoes a transient translocation to the low-density, detergent-insoluble membranes (membrane microdomains) where Src tyrosine kinase signaling is operating. However, the tyrosine phosphorylation of p85 in fertilized eggs is not as evident as that in H2O2-activated eggs, arguing against the possibility that PI 3-kinase is activated by Src phosphorylation. Nevertheless, sperm-induced activation of PI 3-kinase has been demonstrated by the finding that Akt, a serine/threonine-specific protein kinase, is phosphorylated at threonine-308. The threonine-phosphorylated Akt also localizes to the membrane microdomains of fertilized eggs. Application of bp(V), an inhibitor of PTEN that dephosphorylates PIP3, the enzymatic product of PI 3-kinase, promotes parthenogenetic activation of Xenopus eggs. In vitro kinase assays demonstrate that PIP3 activates Src in a dose-dependent manner. These results suggest that PI 3-kinase is involved in sperm-induced egg activation via production of PIP3 that would act as a positive regulator of the Src signaling pathway in Xenopus fertilization.
???displayArticle.pubmedLink??? 20015408
???displayArticle.pmcLink??? PMC2805626
???displayArticle.link??? BMC Dev Biol
Species referenced: Xenopus
Genes referenced: akt1 arhgef7 ccnb2 cdk1 mapk1 mos pten src upk3a
???attribute.lit??? ???displayArticles.show???
|
|
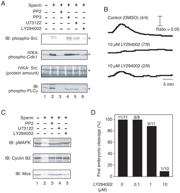
Figure 1. Inhibition of early events of Xenopus egg fertilization by LY294002, a potent PI 3-kinase inhibitor. (A) Xenopus unfertilized eggs were microinjected with DMSO alone (lanes 1 and 2), 10 μM PP2 (lane 3), 10 μM PP3 (lane 4), 10 μM U73122 (lane 5), or 10 μM LY294002 (lane 6), and subjected to no treatment (lane 1, - sperm) or insemination for 5 min (lanes 2-6, + sperm). SDS (0.1%)-solubilized egg membrane fractions (500 μg/lane) abundant in Src and PLCγ were analyzed for tyrosine phosphorylation of Src (top panel, IB: phospho-Src), activation of Src (middle panels, IVKA: phospho-Cdk1; IVKA: protein amounts of the immunoprecipitated Src), and tyrosine phosphorylation of PLCγ (bottom panel, IB: phospho-PLC gamma) as described in "Methods". Asterisks in each panel indicate the positions of the protein bands of interest. (B) Shown are representative traces of sperm-induced Ca2+ release, as monitored by the fluorescent ratio signal, in Xenopus eggs that were co-injected with fura-2 and LY294002 (0 or 10 μM) and inseminated as described in "Methods". (C) Triton X-100-solubilized extracts (100 μg/lane) were prepared from Xenopus eggs that were injected with the indicated inhibitors (lanes 3-5, each 10 μM) and inseminated for 40 min. Extracts from DMSO (0.2%)-injected unfertilized (lane 1) or fertilized eggs (lane 2) were also prepared as controls. Samples were separated by SDS-PAGE and analyzed by immunoblotting with antibodies against phospho-MAPK (top panel), cyclin B2 (middle panel), or Mos (bottom panel) as described in "Methods". (D) The occurrence of first embryonic cleavage was evaluated in fertilized Xenopus embryos that were injected with the indicated concentrations of LY294002 and inseminated for 100 min. Values indicated on each bar are the number of cleaved embryos per number of embryos tested. |
|
|
Figure 2. Subcellular localization and tyrosine phosphorylation of an 85-kDa subunit of PI 3-kinase before and after fertilization of Xenopus eggs. (A) Triton X-100-solubi- lized extracts of Xenopus unfertilized eggs (lane 1, 100 μg/ lane) and 293 human embryonic kidney cells (lane 2, 20 μg/ lane) were separated by SDS-PAGE and analyzed by immuno- blotting with the anti-p85 subunit of PI 3-kinase antibody. An asterisk indicates the position of the immunoreactive 85-kDa protein (doublets in the egg extracts). Molecular size mark- ers (in kDa) used are also indicated. (B) Low density, deter- gent-insoluble membrane (LD-DIM) (left panels) and detergent-soluble (right panels) fractions were prepared from Xenopus eggs that had been untreated (lanes 1 and 6) or activated by 106/ml sperm (lanes 2 and 7), 0.5 μM A23187 (lanes 3 and 8), 10 mM H2O2 (lanes 4 and 9), or 5 U/ml cathepsin B (lanes 5 and 10). Protein samples (LD-DIM frac- tions, 5 μg/lane; detergent-soluble fractions, 800 μg/lane) were immunoprecipitated with the anti-p85 subunit of PI 3- kinase antibody and the immunoprecipitates were analyzed by immunoblotting with the same antibody (IB: p85) or with the anti-phosphotyrosine antibody (IB: phospho-p85). Aster- isks indicate the positions of the p85 bands in each panel. (C) LD-DIM fractions were prepared from Xenopus eggs that had been inseminated for the periods indicated (0-40 min). Pro- tein samples (5 μg/lane) were analyzed for the presence of PLC gamma, p85 subunit of PI 3-kinase, or tyrosine-phosphorylated UPIII (pUPIII) by immunoprecipitation and immunoblotting (IB) as described in "Methods". Triton X-100-solubilized extracts of Xenopus unfertilized eggs (100 μg/lane) were also analyzed for the presence of phosphorylated MAPK (pMAPK) by direct immunoblotting as in Figure 1C. Asterisks indicate the positions of the protein bands of interest. |
|
|
Figure 3. Phosphorylation and translocation of a serine/threonine-specific protein kinase Akt in fertilized Xenopus eggs. (A) Triton X-100-solubilized extracts of Xenopus unfertilized eggs (lane 1, 100 μg/lane) and 293 human embryonic kidney cells (lane 2, 20 μg/lane) were separated by SDS-PAGE and analyzed by immunoblotting with the anti-mammalian Akt antibody. Molecular size markers (in kDa) used are also indicated. (B) Xenopus unfertilized eggs were microinjected with DMSO alone, 10 μM PP2, or 10 μM LY294002, and subjected to no treatment (0 min) or insemination for the periods indicated (1-20 min). Triton X-100-solubilized extracts (100 μg/lane) were prepared and analyzed by immunoblotting with the anti-Akt antibody (IB: Akt), anti-phosphorylated serine-473-specific antibody (IB: pSer473-Akt), or anti-phosphorylated threonine-308-specific anti- body (IB: pThr308-Akt). (C) Effect of microinjection of PP2 (lane 3), LY294002 (lane 4), or PP3 (lane 5) on sperm-induced phosphorylation of Akt was evaluated using unfertilized (UF, lane 1) and 5-min inseminated egg samples (F5, lanes 2-5) by immunoblotting as in panel B. (D) Xenopus unfertilized eggs (UF) and 5-min inseminated eggs (F5) were subjected to subcellular fractionation by discontinuous sucrose density gradient ultracentrifugation as described in "Methods". The twelve fractions obtained were analyzed by immunoblotting with anti-Akt antibody (IB: Akt). The positions of LD-DIM fractions (fractions 4-6, 10-time concentrated) and detergent-soluble, non-microdomain fractions (fractions 10-12) are indicated. (E) LD-DIM fractions and soluble, non-microdomain fractions were prepared from unfertilized eggs (UF) and fertilized eggs (1-20 min after insemina- tion, F1-F20). Protein samples of the same egg-equivalent amounts (about 10 eggs per lane) were analyzed for the presence of Akt by immunoprecipitation and immunoblotting with the anti-Akt antibody (IP: Akt, IB: Akt). (F) Detergent-soluble, non-microdomain fractions (20 eggs per lane) and LD-DIM fractions (2 eggs per lane) that had been prepared from unfertilized eggs (UF) and 5-min inseminated eggs (F5) were analyzed by immunoblotting with either the anti-Akt antibody (IB: Akt) or anti- phosphorylated threonine-308-specific antibody (IB: pThr308-Akt). (G) Effect of LY or PP2 on the sperm-induced translocation of the p85 subunit of PI 3-kinase (upper panel) and Akt (lower panel) was evaluated by immunoblotting of LD-DIM fractions that had been prepared from unfertilized eggs (UF) or 5-min fertilized eggs (F5). In all panels, asterisks indicate the positions of Akt or p85. |
|
|
Figure 4. Activation of Xenopus unfertilized eggs by bp(V), a potent inhibitor of PTEN. (A) Shown are representative photo- graphs of Xenopus eggs before and after 20-min treatment with 200 μM bp(V). (B) The occurrence of cortical contraction as a function of time was monitored in Xenopus eggs that had been treated with sperm alone (sperm, open squares), 200 μM bp(V) alone (bp(V), open circles), sperm plus pre-injected 10 μM LY294002 (sperm + LY, closed squares), or 200 μM bp(V) plus pre- injected 10 μM LY294002 (bp(V) + LY, closed circles). (C) Xenopus eggs that had been treated with or without 200 μM bp(V) and 10 μM LY294002 for 30 min were subjected to extraction of the membrane fractions. The SDS-solubilized membrane extracts (500 μg per lane) were analyzed for tyrosine phosphorylation of Src as in Figure 1A. (D) Purified Src was pretreated with several phospholipids at the indicated concentrations (0-100 μM) and subjected to in vitro kinase assays as described in "Methods". Autophosphorylation of Src was analyzed by immunoblotting of the reaction mixtures with the phosphorylated tyrosine-419-specific antibody. Shown on the left are representative immunoblotting data. Results shown in the right are the mean s.e.m. of four independent experiments (at 100 μM of each phospholipids). *P < 0.01 compared with levels in the con- trol. Src activity in the absence of phospholipids was taken as 100%. |
References [+] :
Abassi,
Evidence that Src-type tyrosine kinase activity is necessary for initiation of calcium release at fertilization in sea urchin eggs.
2000, Pubmed
Abassi, Evidence that Src-type tyrosine kinase activity is necessary for initiation of calcium release at fertilization in sea urchin eggs. 2000, Pubmed
Andersen, Protein kinase B/Akt is essential for the insulin- but not progesterone-stimulated resumption of meiosis in Xenopus oocytes. 2003, Pubmed , Xenbase
Barbonetti, The inhibition of the human sperm phosphatidylinosytol 3-kinase by LY294002 does not interfere with sperm/oocyte interaction. 2006, Pubmed
Brazil, Advances in protein kinase B signalling: AKTion on multiple fronts. 2004, Pubmed
Browaeys-Poly, Transduction cascades initiated by fibroblast growth factor 1 on Xenopus oocytes expressing MDA-MB-231 mRNAs. Role of Grb2, phosphatidylinositol 3-kinase, Src tyrosine kinase, and phospholipase Cgamma. 2001, Pubmed , Xenbase
Browaeys-Poly, Signal transduction pathways triggered by fibroblast growth factor receptor 1 expressed in Xenopus laevis oocytes after fibroblast growth factor 1 addition. Role of Grb2, phosphatidylinositol 3-kinase, Src tyrosine kinase, and phospholipase Cgamma. 2000, Pubmed , Xenbase
Carballada, Phosphatidylinositol-3 kinase acts in parallel to the ERK MAP kinase in the FGF pathway during Xenopus mesoderm induction. 2001, Pubmed , Xenbase
Carnero, Wortmannin, an inhibitor of phosphatidyl-inositol 3-kinase, induces oocyte maturation through a MPF-MAPK-dependent pathway. 1998, Pubmed , Xenbase
Carpenter, Phosphoinositide kinases. 1996, Pubmed
De Nadai, Effect of wortmannin, an inhibitor of phosphatidylinositol 3-kinase, on the first mitotic divisions of the fertilized sea urchin egg. 1998, Pubmed
Ducibella, The roles of Ca2+, downstream protein kinases, and oscillatory signaling in regulating fertilization and the activation of development. 2008, Pubmed
Evans, The state of the union: the cell biology of fertilization. 2002, Pubmed
Fisher, Phosphoinositide 3-kinase is involved in the induction of the human sperm acrosome reaction downstream of tyrosine phosphorylation. 1998, Pubmed
Giusti, Requirement of a Src family kinase for initiating calcium release at fertilization in starfish eggs. 1999, Pubmed
Gould, Evidence for a role of phosphatidylinositol 3-kinase in the regulation of glucose transport in Xenopus oocytes. 1994, Pubmed , Xenbase
Harada, Characterization of a sperm factor for egg activation at fertilization of the newt Cynops pyrrhogaster. 2007, Pubmed , Xenbase
Hehl, Phosphoinositide 3-kinase-gamma induces Xenopus oocyte maturation via lipid kinase activity. 2001, Pubmed , Xenbase
Hirohashi, Hormone-induced cortical maturation ensures the slow block to polyspermy and does not couple with meiotic maturation in starfish. 2008, Pubmed
Horner, Transitioning from egg to embryo: triggers and mechanisms of egg activation. 2008, Pubmed
Hoshino, Phosphatidylinositol 3-kinase and Akt participate in the FSH-induced meiotic maturation of mouse oocytes. 2004, Pubmed
Hresko, mTOR.RICTOR is the Ser473 kinase for Akt/protein kinase B in 3T3-L1 adipocytes. 2005, Pubmed
Iwao, Activation of Xenopus eggs by RGD-containing peptides accompanied by intracellular Ca2+ release. 1996, Pubmed , Xenbase
Iwasaki, Phylogeny of vertebrate Src tyrosine kinases revealed by the epitope region of mAb327. 2006, Pubmed , Xenbase
Jungnickel, Phosphoinositide-dependent pathways in mouse sperm are regulated by egg ZP3 and drive the acrosome reaction. 2007, Pubmed
Kalous, PKB/AKT is involved in resumption of meiosis in mouse oocytes. 2006, Pubmed
Laemmli, Cleavage of structural proteins during the assembly of the head of bacteriophage T4. 1970, Pubmed
Lambert, Signaling pathways in ascidian oocyte maturation: effects of various inhibitors and activators on germinal vesicle breakdown. 2005, Pubmed
Li, Direct evidence for the action of phosphatidylinositol (3,4,5)-trisphosphate-mediated signal transduction in the 2-cell mouse embryo. 2007, Pubmed
Liu, Compartmentalization of phosphatidylinositol 4,5-bisphosphate in low-density membrane domains in the absence of caveolin. 1998, Pubmed
Liu, Molecular cloning of an amphibian insulin receptor substrate 1-like cDNA and involvement of phosphatidylinositol 3-kinase in insulin-induced Xenopus oocyte maturation. 1995, Pubmed , Xenbase
Luconi, Phosphatidylinositol 3-kinase inhibition enhances human sperm motility. 2001, Pubmed
Mahbub Hasan, Uroplakin III, a novel Src substrate in Xenopus egg rafts, is a target for sperm protease essential for fertilization. 2005, Pubmed , Xenbase
Mahbub Hasan, Characterization of Xenopus egg membrane microdomains containing uroplakin Ib/III complex: roles of their molecular interactions for subcellular localization and signal transduction. 2007, Pubmed , Xenbase
Mehlmann, Evidence that phospholipase C from the sperm is not responsible for initiating Ca(2+) release at fertilization in mouse eggs. 2001, Pubmed
Miyazaki, Essential role of the inositol 1,4,5-trisphosphate receptor/Ca2+ release channel in Ca2+ waves and Ca2+ oscillations at fertilization of mammalian eggs. 1993, Pubmed
Mizote, Activation of Xenopus eggs by proteases: possible involvement of a sperm protease in fertilization. 1999, Pubmed , Xenbase
Muslin, Phosphatidylinositol 3-kinase activity is important for progesterone-induced Xenopus oocyte maturation. 1993, Pubmed , Xenbase
Nie, PI3K and Erk MAPK mediate ErbB signaling in Xenopus gastrulation. 2007, Pubmed , Xenbase
Parcellier, PKB and the mitochondria: AKTing on apoptosis. 2008, Pubmed
Peng, Phosphatidylinositol 3-kinase signaling is involved in neurogenesis during Xenopus embryonic development. 2004, Pubmed , Xenbase
Pike, Localization and turnover of phosphatidylinositol 4,5-bisphosphate in caveolin-enriched membrane domains. 1996, Pubmed
Rameh, Phosphatidylinositol (3,4,5)P3 interacts with SH2 domains and modulates PI 3-kinase association with tyrosine-phosphorylated proteins. 1995, Pubmed
Reddy, Oocyte-specific deletion of Pten causes premature activation of the primordial follicle pool. 2008, Pubmed
Runft, Egg activation at fertilization: where it all begins. 2002, Pubmed
Sakakibara, Molecular identification and characterization of Xenopus egg uroplakin III, an egg raft-associated transmembrane protein that is tyrosine-phosphorylated upon fertilization. 2005, Pubmed , Xenbase
Salaün, Signal transduction pathways that contribute to CDK1/cyclin B activation during the first mitotic division in sea urchin embryos. 2004, Pubmed
Sato, Reconstitution of Src-dependent phospholipase Cgamma phosphorylation and transient calcium release by using membrane rafts and cell-free extracts from Xenopus eggs. 2003, Pubmed , Xenbase
Sato, Evidence for the involvement of a Src-related tyrosine kinase in Xenopus egg activation. 1999, Pubmed , Xenbase
Sato, c-Src and phosphatidylinositol 3-kinase are involved in NGF-dependent tyrosine phosphorylation of Shc in PC12 cells. 1998, Pubmed
Sato, Tyrosine kinase-dependent activation of phospholipase Cgamma is required for calcium transient in Xenopus egg fertilization. 2000, Pubmed , Xenbase
Sato, Purification and characterization of a Src-related p57 protein-tyrosine kinase from Xenopus oocytes. Isolation of an inactive form of the enzyme and its activation and translocation upon fertilization. 1996, Pubmed , Xenbase
Sato, Phosphatidylinositol 4,5-bisphosphate stimulates phosphorylation of the adaptor protein Shc by c-Src. 1997, Pubmed
Sato, Low density detergent-insoluble membrane of Xenopus eggs: subcellular microdomain for tyrosine kinase signaling in fertilization. 2002, Pubmed , Xenbase
Sato, Studying fertilization in cell-free extracts: focusing on membrane/lipid raft functions and proteomics. 2006, Pubmed , Xenbase
Sato, Signal transduction pathways leading to Ca2+ release in a vertebrate model system: lessons from Xenopus eggs. 2006, Pubmed , Xenbase
Saunders, PLC zeta: a sperm-specific trigger of Ca(2+) oscillations in eggs and embryo development. 2002, Pubmed
Sharma, Fertilization triggers localized activation of Src-family protein kinases in the zebrafish egg. 2006, Pubmed
Shearer, Role of phospholipase Cgamma at fertilization and during mitosis in sea urchin eggs and embryos. 1999, Pubmed
Shilling, Voltage-dependent activation of frog eggs by a sperm surface disintegrin peptide. 1998, Pubmed , Xenbase
Stoyanov, Cloning and characterization of a G protein-activated human phosphoinositide-3 kinase. 1995, Pubmed
Ueno, PTEN is required for the normal progression of gastrulation by repressing cell proliferation after MBT in Xenopus embryos. 2006, Pubmed , Xenbase
Vanhaesebroeck, Synthesis and function of 3-phosphorylated inositol lipids. 2001, Pubmed
Whitaker, Calcium at fertilization and in early development. 2006, Pubmed , Xenbase
Wu, Fertilization triggers activation of Fyn kinase in the zebrafish egg. 2000, Pubmed
