XB-ART-40825
J Cell Biol
2009 Dec 14;1876:813-29. doi: 10.1083/jcb.200906020.
Show Gene links
Show Anatomy links
ISWI is a RanGTP-dependent MAP required for chromosome segregation.
???displayArticle.abstract???
Production of RanGTP around chromosomes induces spindle assembly by activating nuclear localization signal (NLS)-containing factors. Here, we show that the NLS protein ISWI, a known chromatin-remodeling ATPase, is a RanGTP-dependent microtubule (MT)-associated protein. Recombinant ISWI induces MT nucleation, stabilization, and bundling in vitro. In Xenopus culture cells and egg extract, ISWI localizes within the nucleus in interphase and on spindles during mitosis. Depletion of ISWI in egg extracts does not affect spindle assembly, but in anaphase spindle MTs disappear and chromosomes do not segregate. We show directly that ISWI is required for the RanGTP-dependent stabilization of MTs during anaphase independently of its effect on chromosomes. ISWI depletion in Drosophila S2 cells induces defects in spindle MTs and chromosome segregation in anaphase, and the cells eventually stop growing. Our results demonstrate that distinctly from its role in spindle assembly, RanGTP maintains spindle MTs in anaphase through the local activation of ISWI and that this is essential for proper chromosome segregation.
???displayArticle.pubmedLink??? 20008562
???displayArticle.pmcLink??? PMC2806316
???displayArticle.link??? J Cell Biol
Species referenced: Xenopus laevis
Genes referenced: ran smarca5 tbx2 tpx2
???attribute.lit??? ???displayArticles.show???
|
|
Figure 3. ISWI localizes in interphasic nuclei and on mitotic spindles in Xenopus culture cells and egg extracts. (A) Immunoblot of Xenopus XL177 cell lysate and CSF extract with 1 µg/ml of affinity-purified ISWI antibodies against full-length (1â1046 aa), N-terminal (1â400 aa), or C-terminal (746â1046 aa). (B) Localization of endogenous ISWI in Xenopus XL177 cells. Cells were fixed in cold methanol. ISWI was stained with a mixture of the three ISWI antibodies (total 3 µg/ml of each 1 µg/ml) and subsequently with Alexa 488âlabeled antiârabbit IgG (green). Tubulin was stained with anti-tubulin and Alexa 568âlabeled antiâmouse IgG (red). DNA was stained with Hoechst 33342 (blue). Bar, 10 µm. (C) Localization of recombinant ISWI in Xenopus egg extracts. A CSF extract was immunodepleted with antiâN-terminal ISWI antibody or rabbit IgG, and 1.0 µM GFP-ISWI and GFP control (green) were added back to the extract, respectively. Each extract was supplemented with sperm nuclei and Cy3-labeled tubulin (red), and sent to interphase by adding calcium and incubating at 20°C for 90 min. The samples were cycled into metaphase by adding ISWI- or mock-depleted CSF extract and incubating at 20°C for 60 min, respectively. The samples were further cycled to anaphase by calcium addition and 30 min incubation. At each step, small aliquots were fixed, spun down onto coverslips, and stained with Hoechst (blue). Bar, 20 µm. (D) Endogenous ISWI localizes on mitotic spindles in egg extracts. Cycled sperm spindles were fixed, spun down on coverslips, and stained with or without 1 µg/ml antiâC-terminal ISWI antibody. The coverslips were subsequently stained by Alexa 488âlabeled antiârabbit IgG (green). MTs are red and DNA is blue. Bar, 20 µm. |
|
|
Figure 1. ISWI is a novel RanGTP-dependent MAP bearing NLS. (A) Preparation of MAPs from the NLS protein fraction and identification of ISWI in the MAP fraction. The NLS protein fraction (NLS) was incubated with taxol-stabilized pure MTs. The MTs were sedimented and MAPs were eluted with 500 mM KCl. The eluate was resolved on SDS-PAGE for silver staining (top) or immunoblotting with anti-hSNF2H antibody (bottom). (B) Behavior of ISWI during sequential preparation of NLS proteins and MAPs. (Top) To isolate NLS proteins, a CSF extract was treated with RanQ69L beads, the supernatant (activated extract) was further incubated with importin-β beads, and the subsequent supernatant (depleted extract) was recovered. Each extract was blotted with anti-hSNF2H antibody. Tubulin was used as a loading control. (Bottom) To isolate MAPs, the NLS protein fraction (NLS) was incubated with taxol-stabilized MTs and then centrifuged to separate the flow-through (FT) and the MT pellet. The pellet was incubated with 500 mM NaCl and centrifuged again. The supernatant is a fraction containing MAPs and the pellet is the MTs after elution. Each fraction was immunoblotted for ISWI. (C) Recombinant ISWI expressed in insect cells and purified on Talon beads and a Mono S column. Coomassie-stained gel. (D) ISWI directly binds MTs in vitro. Recombinant ISWI (0.25 µM) was incubated with or without taxol-stabilized pure MTs (1 µM) in BRB80 buffer. After centrifugation, supernatant (s) and pellet (p) were resolved on SDS-PAGE for Coomassie staining (top) or immunoblot (bottom). BSA was used as a carrier protein and a negative control that does not bind MTs. (E) Regulation of ISWI binding to MTs by RanGTP and importin-α/β. Recombinant ISWI (0.25 µM) was incubated with 2 µM taxol-stabilized MTs in CSF-XB buffer in the presence or absence of 1 µM importin-α, 1 µM ED mutant, 1 µM importin-β, and 5 µM RanQ69L. After centrifugation, the supernatant (s) and pellet (p) were analyzed by immunoblot using anti-hSNF2H antibody. |
|
|
Figure 2. ISWI assembles MTs in vitro, in a RanGTP-dependent manner. (A) ISWI bundles MTs in vitro. Recombinant ISWI (1.3 µM) was incubated with 0.3 µM taxol-stabilized MTs incorporating Cy3-labeled tubulin at RT for 20 min. (Top) The samples were squashed without fix solution and immediately imaged. Bar, 20 µm. Note that there are many single MTs in the absence of ISWI. (Bottom) The samples were stained with uranyl acetate and imaged by electron microscopy. Bar, 0.2 µm. (B) ISWI polymerizes MTs and forms asters in vitro. ISWI (2.0 µM) was incubated with 2.5 µM or 20 µM pure tubulin (10% Cy3-tubulin) at 37°C for 30 min. The samples were fixed, spun onto coverslips, and imaged. Bar, 20 µm. (C) EM analysis of the structures assembled in B with 2.5 µM tubulin and 2 µM ISWI. (Top) Low magnification image, showing MT asters. Bar, 2 µm. (Bottom) High magnification image of the dashed box in the top panel, showing plus-end MTs of the aster. Bar, 0.2 µm. (D) RanGTP activates ISWI to polymerize MTs. A CSF extract was incubated with rabbit IgG or anti–full-length ISWI-coated beads. The immunoprecipitates were incubated with 20 µM pure tubulin (2 µM Cy3-tubulin) in the presence or absence of RanQ69L at 37°C for 30 min. The samples were fixed, spun down onto coverslips, and imaged. Bar, 20 µm. (E) ISWI interacts with importin-α and -β. Control and ISWI immunoprecipitates were resolved by SDS-PAGE. (Top) Coomassie staining. (Bottom) Immunoblot with antibodies against ISWI, importin-β, or importin-α. |
|
|
Figure 4. ISWI binds to RanGTP-induced asters/spindles and RanGTP-stabilized centrosomal asters. (A) GFP-ISWI is incorporated into poles and MTs of RanGTP-induced asters and spindles. A CSF extract containing 1.3 µM GFP-ISWI or GFP was incubated with RanQ69L and Cy3-tubulin at 20°C for 30 min. The samples were fixed and spun down to coverslips. Bar, 10 µm. (B) Endogenous ISWI localizes to the poles and MTs of the Ran asters/spindles. The RanGTP-nucleated asters and spindles were stained by anti–full-length ISWI antibody and Alexa 488–labeled anti–rabbit IgG (green). Bar, 10 µm. (C) GFP-ISWI is incorporated into RanGTP-stabilized centrosomal asters. A CSF extract containing 1.3 µM GFP-ISWI or GFP control was incubated with centrosomes, anti-TPX2 antibody, and Cy3-tubulin in the presence or absence of RanQ69L at 20°C for 30 min. Anti-TPX2 antibody inhibits RanGTP-dependent MT nucleation. The samples were fixed and spun down on coverslips. Bar, 20 µm. |
|
|
Figure 5. ISWI is required for the maintenance of spindle MTs in anaphase and chromosome segregation. (A) A CSF extract was supplemented with 0.37 mg/ml rabbit IgG or anti–full-length ISWI antibodies. Each extract was incubated with sperm nuclei, Cy3-tubulin, and calcium at 20°C for 90 min (interphase). The samples were cycled into mitosis by adding fresh CSF extract and incubating at 20°C for 60 min (metaphase). They were further cycled into anaphase and interphase by adding calcium and incubating at 20°C for 60 min. At each time point, small aliquots were fixed on coverslips by squashing. This experiment was reproduced six times. Bar, 20 µm. (B) MTs disappear at anaphase onset in the presence of ISWI antibody. Spindle assembly and anaphase reactions were performed as described in A, but the samples were then fixed and spun down onto coverslips. The MT intensity around the sperm was quantified using a macro. n > 40 structures; n = 2 experiments. Error bars represent SD. (C) Chromosomes do not segregate in the presence of ISWI antibody. 20 min after anaphase onset, the percentage of the spindles with segregated chromosomes was quantified over the total number of structures counted. n = 300 spindles; n = 3 experiments. Error bars represent SD. (D) Cell cycle progression is normal in the presence of ISWI antibody. Histone H1 kinase activity was assayed in metaphase extracts (m), and 10, 20, 30, 40, and 60 min after calcium addition. |
|
|
Figure 6. ISWI is required to stabilize spindle MTs in anaphase independently of chromosome segregation. (A) Immunodepletion of ISWI. A CSF extract was immunodepleted using rabbit IgG or anti–N-terminal ISWI antibodies. Each extract (1 µl) was immunoblotted by anti–N-terminal ISWI antibodies. (B) Determination of endogenous concentration of ISWI in Xenopus CSF extracts. A CSF extract (0.3 µl and 1.0 µl) and recombinant ISWI (1.0 µl from described concentrations) was loaded on an SDS-PAGE gel and immunoblotted with anti–N-terminal ISWI antibodies. We estimate that the endogenous concentration is ∼200 nM. (C) Spindle MTs disappear at anaphase onset in the absence of ISWI that is restored by recombinant ISWI. The mock or ISWI-depleted extracts were supplemented with DNA beads and Cy3-tubulin, and cycled into interphase and then back into mitosis. The metaphase extracts containing DNA bead spindles were sent to anaphase by calcium addition. At each time point, small aliquots of the samples were fixed on coverslips by squashing. Recombinant ISWI (1 µM) was added back to ISWI-depleted extracts before the reactions. This experiment was reproduced four times. Bar, 20 µm. (D) Quantification of the MT amounts around DNA beads assayed in C. MT intensity around DNA bead clusters containing 10–40 beads was quantified using a macro. Note that the clusters containing 10–40 beads mostly formed bipolar spindles in metaphase extracts, whereas the clusters with less than 10 beads did not nucleate MTs and the clusters with more than 40 beads formed multipolar spindles. Error bars represent SD. n > 40 structures; n > 2 experiments. (E) Cell cycle progression is normal in ISWI-depleted extract. Histone H1 kinase activity was assayed in metaphase (m), and 10, 20, 30, 40, and 60 min after calcium addition. |
|
|
Figure 7. RanGTP stabilizes MTs in anaphase and ISWI is required for MT stabilization. (A) A CSF extract was supplemented with 0.37 mg/ml rabbit IgG or anti–full-length ISWI antibody. The CSF extracts were incubated with centrosomes, anti-TPX2 antibody, and Cy3-tubulin in the presence or absence of RanQ69L at 20°C for 30 min. The samples were then cycled into anaphase and interphase by calcium addition. At each time point, the samples were fixed, spun down on coverslips, and imaged. This experiment was reproduced three times. Note that the MT stabilization assay is performed in the presence of anti-TPX2 antibody that inhibits RanGTP-dependent MT nucleation and thus keeps the number of asters constant during the assay. This is important to evaluate MT stabilization activity correctly (Yokoyama et al., 2008). Bar, 20 µm. (B) Quantification of the MT length of centrosomal asters assayed in A as described previously (Yokoyama et al., 2008). Error bars represent SD; n > 20 asters. (C) Quantification of the MT intensity of centrosomal asters assayed in A. Error bars represent SD; n > 20 asters. |
|
|
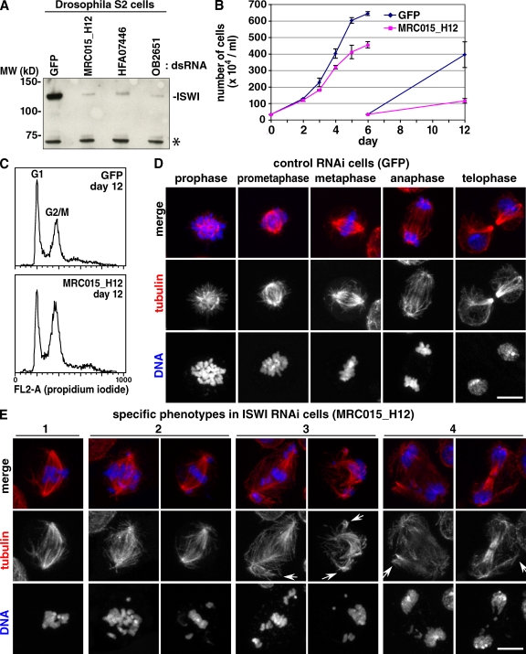
Figure 8. ISWI is required for cell growth, anaphase MT stability, and chromosome segregation. (A) ISWI is down-regulated by dsRNAs in Drosophila S2 cells. Cells were treated with described dsRNAs for 4 d. The cells (each 5 × 104 cells) were loaded on a gel and immunoblotted using anti–N-terminal Xenopus ISWI antibody. *, nonspecific band and loading control. (B) ISWI-depleted cells stop growing. After transfection with described dsRNAs (d 0), the number of the cells was counted using a hemocytometer at the day indicated. At 6 d, the confluent cells were diluted to 0.33 × 104 cells/ml and further incubated with fresh dsRNAs. Error bars represent the SD of two independent experiments. (C) ISWI-depleted cells accumulate in G2/M phases. S2 cells were treated with the described dsRNAs for 12 d, stained with propidium iodide, and analyzed by FACS. (D) Mitotic cells detected in control RNAi cells. At 4 d after dsRNA treatment for GFP, the cells were fixed and stained for tubulin (red), DNA (blue) and phopho-histone H3 (green). Mitotic cells, identified by the mitotic specific phospho-histone H3 signal, were analyzed using a confocal microscope. The images projected with maximum intensity are presented. (E) Abnormal mitotic cells specifically found in ISWI-depleted cells. At 4 d after dsRNA treatment for ISWI (MRC015_H12), the cells were fixed, stained, and analyzed using a confocal microscope. The abnormal spindles were classified into four phenotypes. (1) Longer spindles with chromosomes staying in the center region. (2) Longer spindles with chromosomes mainly staying in the center but some locating close to poles. (3) Longer defective spindles or shrinking spindles having chromosomes scattered through the spindle. (4) Anaphase or telophase spindles judged by chromosome separation with defective MTs and chromosomes lagging or missegregating. In phenotype 3 and 4, MTs were often displaced from spindles by accompanying chromosomes, but were still connected to spindle poles (arrows). Bars, 5 µm. |
|
|
Figure 9. Live-cell imaging of Drosophila S2 cells showing requirement for ISWI in anaphase. After 4 d of dsRNA treatment, S2 cells stably expressing GFP–α-tubulin (green) and CID-mCherry (red) were filmed to analyze spindle and chromosome dynamics during anaphase. Z stacks of the acquired images were projected with maximum intensity, and stills of the time-lapse analysis are presented. Times in minutes from the start of the video are indicated in each frame. (A) Control S2 cell treated identically but without dsRNA. See Video 1. (B) ISWI RNAi (HFA07446). (a) See Video 2. (b) See Video 3. Bars, 5 µm. |
|
|
Figure 10. Models for novel function of ISWI and RanGTP. (A) A novel role of ISWI in mitosis. In interphase, ISWI localizes inside nuclei and binds to chromosomes for chromatin remodeling. In mitosis, the majority of ISWI dissociates from chromosomes and localizes on spindle poles and microtubules. ISWI is essential for RanGTP-dependent microtubule stabilization in anaphase. (B) A novel role of chromosomes and RanGTP in anaphase. Chromosomes produce RanGTP gradient around them throughout mitosis. RanGTP induces spindle assembly in metaphase and nuclear envelope and pore complex assembly in telophase. Distinctly, RanGTP stabilizes and maintains spindle MTs in anaphase by activating ISWI. This is essential for chromosomes to be segregated along the MTs. Chromosomes and RanGTP probably induce additional events in mitosis in order to ensure chromosome segregation and cell division. |
References [+] :
Bettencourt-Dias,
RNAi in Drosophila S2 cells as a tool for studying cell cycle progression.
2009, Pubmed
Bettencourt-Dias, RNAi in Drosophila S2 cells as a tool for studying cell cycle progression. 2009, Pubmed
Brown, How many remodelers does it take to make a brain? Diverse and cooperative roles of ATP-dependent chromatin-remodeling complexes in development. 2007, Pubmed
Carazo-Salas, Generation of GTP-bound Ran by RCC1 is required for chromatin-induced mitotic spindle formation. 1999, Pubmed , Xenbase
Carazo-Salas, Ran-GTP coordinates regulation of microtubule nucleation and dynamics during mitotic-spindle assembly. 2001, Pubmed , Xenbase
Castoldi, Purification of brain tubulin through two cycles of polymerization-depolymerization in a high-molarity buffer. 2003, Pubmed
Clarke, Spatial and temporal coordination of mitosis by Ran GTPase. 2008, Pubmed
Coelho, Dual role of topoisomerase II in centromere resolution and aurora B activity. 2008, Pubmed
Corona, ISWI is an ATP-dependent nucleosome remodeling factor. 1999, Pubmed
Demeret, Expression of ISWI and its binding to chromatin during the cell cycle and early development. 2002, Pubmed , Xenbase
Deuring, The ISWI chromatin-remodeling protein is required for gene expression and the maintenance of higher order chromatin structure in vivo. 2000, Pubmed
Dirscherl, Neural and eye-specific defects associated with loss of the imitation switch (ISWI) chromatin remodeler in Xenopus laevis. 2005, Pubmed , Xenbase
Félix, Cdc2 H1 kinase is negatively regulated by a type 2A phosphatase in the Xenopus early embryonic cell cycle: evidence from the effects of okadaic acid. 1990, Pubmed , Xenbase
Grüne, Crystal structure and functional analysis of a nucleosome recognition module of the remodeling factor ISWI. 2003, Pubmed
Gruss, Ran induces spindle assembly by reversing the inhibitory effect of importin alpha on TPX2 activity. 2001, Pubmed , Xenbase
Hannak, Investigating mitotic spindle assembly and function in vitro using Xenopus laevis egg extracts. 2006, Pubmed , Xenbase
Heald, Self-organization of microtubules into bipolar spindles around artificial chromosomes in Xenopus egg extracts. 1996, Pubmed , Xenbase
Hetzer, The Ran GTPase as a marker of chromosome position in spindle formation and nuclear envelope assembly. 2002, Pubmed
Horn, GenomeRNAi: a database for cell-based RNAi phenotypes. 2007, Pubmed
Hsu, Fbx7 functions in the SCF complex regulating Cdk1-cyclin B-phosphorylated hepatoma up-regulated protein (HURP) proteolysis by a proline-rich region. 2004, Pubmed
Hyman, Preparation of modified tubulins. 1991, Pubmed
Kalab, The RanGTP gradient - a GPS for the mitotic spindle. 2008, Pubmed
Lazzaro, Cloning and characterization of the murine Imitation Switch (ISWI) genes: differential expression patterns suggest distinct developmental roles for Snf2h and Snf2l. 2001, Pubmed
Liska, Homology-based functional proteomics by mass spectrometry: application to the Xenopus microtubule-associated proteome. 2004, Pubmed , Xenbase
MacCallum, ISWI remodeling complexes in Xenopus egg extracts: identification as major chromosomal components that are regulated by INCENP-aurora B. 2002, Pubmed , Xenbase
Maresca, Xnf7 contributes to spindle integrity through its microtubule-bundling activity. 2005, Pubmed , Xenbase
Matos, Synchronizing chromosome segregation by flux-dependent force equalization at kinetochores. 2009, Pubmed
Reber, CaM kinase II initiates meiotic spindle depolymerization independently of APC/C activation. 2008, Pubmed , Xenbase
Stewart, Anaphase-promoting complex/cyclosome controls the stability of TPX2 during mitotic exit. 2005, Pubmed
Stopka, The ISWI ATPase Snf2h is required for early mouse development. 2003, Pubmed
Trachtulcová, Saccharomyces cerevisiae gene ISW2 encodes a microtubule-interacting protein required for premeiotic DNA replication. 2000, Pubmed
Watson, A pragmatic approach to the analysis of DNA histograms with a definable G1 peak. 1987, Pubmed
Yokoyama, Cdk11 is a RanGTP-dependent microtubule stabilization factor that regulates spindle assembly rate. 2008, Pubmed , Xenbase
