Click here to close
Hello! We notice that you are using Internet Explorer, which is not supported by Xenbase and may cause the site to display incorrectly.
We suggest using a current version of Chrome,
FireFox, or Safari.
???displayArticle.abstract???
Among Xenopus Lef/Tcfs, XTcf-4 has an outstanding role. In early development it is located exclusively in the midbrain where it is essential for midbrain and isthmus development. In order to identify transcription factors responsible for the restriction of XTcf-4 expression we isolated a 3.8kb fragment of the XTcf-4 promoter. We found that this promoter fragment is sufficient to mimic endogenous XTcf-4 expression in the midbrain. Characterization of putative binding sites for en2 and pax2/5 revealed that en2, but not pax2/5 directly represses XTcf-4 promoter activity. Gain-of-function experiments in Xenopus embryos confirmed this en2-mediated repression. Loss-of-function experiments demonstrate that both en2 and pax2/5 are essential for endogenous XTcf-4 expression. The primary effect of pax2/5 depletion thereby appears to be a reduced en2 expression at neurula stages. Because en2 can compensate for the depletion of pax2/5, we assume a hierarchical regulation of gene expression in the midbrain/isthmus region with pax2/5 acting upstream of en2. Furthermore, since the XTcf-4 expression domain does not overlap with the expression domains of the isthmus marker genes en2 and pax2/5, we conclude that the knock-down of en2 and pax2/5 results in a downregulation of a paracrine growth factor regulating XTcf-4 expression. We found that the growth factor for this non-cell-autonomous effect of en2 and pax2/5 is wnt-1 acting on the -1437 Lef/Tcf binding site on the XTcf-4 promoter. We provide evidence that the main nuclear wnt transducer for the autoregulation of XTcf-4 is XTcf-1.
Fig. 1. A 3.8 kb XTcf-4 promoter fragment reflects endogenous XTcf-4 expression. A) Sequence of the XTcf-4 promoter from â 3855 to â 2720 (Acc. No. EU085381). Putative transcription factor binding sites are indicated. B) A 2.7 kb XTcf-4 promoter fragment injected one blastomere of 2-cell stage embryos is active in a mosaic pattern, predominantly in the endoderm. (C) EGFP driven by the 3.8 kb promoter fragment injected one blastomere of 2-cell stage embryos is found exclusively in the midbrain (left) in a similar region as endogenous XTcf-4 mRNA (right). (D) Comparison of 3.8 kb promoter fragment driven EGFP-RNA expression (left) and the localization of endogenous XTcf-4 protein (right). E) Expression of EGFP driven by a 3.8 kb XTcf-4 promoter fragment in transgenic frogs revealed high expression in the brain. The expression domain is found more posteriorly, adjacent to the isthmus, but still in the midbrain as it is typical for XTcf-4 at tadpole stage (see ISH in Fig. 2). F) Activity of different promoter fragments in Xenopus embryos at late neurula (Stage 19) and tailbud (stage 26) stages. Activity of the empty pGL3 vector is set as 1. 500 pg DNA of the indicated XTcf-4 promoter construct was coinjected with 100 pg CMV-β-galactosidase. Given are mean values and standard errors of n > 7. G) Co-transfected en2 represses the â 3773/+501 XTcf-4 promoter construct almost two fold in XTC cells. Mutation of the putative en2 binding site (3773/+501 en2mut) abolishes en2 mediated repression. H) Coinjection of 100 pg en2 mRNA represses the XTcf-4 promoter in Xenopus embryos. Mutation of the putative en2 binding site (3773/+501 en2mut) abolishes en2 mediated repression.
Fig. 2. A) Superposition of en2, pax2 and XTcf-4 expression at different stages in schematic embryos. The superposition is based on the in situ hybridization depicted. B) Expression patterns of XTcf-4, pax2 and en2 as revealed by whole-mount in situ hybridization. C) Double staining of en2 (red) and XTcf-4 (blue) revealed that the expression fields of these transcription factors do not overlap. The bar indicates the cutting plane for the sections shown in D).
Fig. 3. Overexpression of en2, but not pax2 and -5 reduces XTcf-4 expression. A) Injection of 100Â pg en2 mRNA into one blastomere of Xenopus 2-cell stage embryos results in reduced XTcf-4 expression (arrow) at the injected side (asterisk). Occasionally, XTcf-4 expression was induced by overexpression of pax5. B) Quantification of XTcf-4 reduction following en2 and pax overexpression. n: number of analyzed embryos.
Fig. 4. The transcription factors en2, XTcf-4 and pax2 regulate each other. A) Injection of 4 pmol en2 specific antisense morpholino oligonucleotide (en2Mo) and a combination of 2 pmol pax2 and 2 pmol pax5 specific antisense morpholino oligonucleotide (pax2/5Mo) into one blastomere of Xenopus 2-cell stage embryos result in reduced XTcf-4 expression at the injected side (asterisk). In either case, normal XTcf-4 expression was restored by coinjection of 200 pg of the corresponding mRNA (en2Mo + en2 mRNA, and pax2/5Mo + pax2 mRNA). B) Quantification of XTcf-4 reduction following en2 and pax knock-down. n: number of analyzed embryos. C) Injection of 4 pmol en2Mo results in reduced pax2 expression, injection of 4 pmol pax2/5Mo results in reduced en2 expression at the injected side (asterisk). In either case, normal expression was restored by coinjection of 200 pg of the corresponding mRNA. D) Quantification of en2 and pax2 reduction following en2 and pax knock-down. n: number of analyzed embryos. E) The depletion of pax2/5 and en2 leads to a reduced wnt-1 expression in tailbud stage embryos, while it does not affect wnt-1 at neurula stage (F). Consistent with the effect seen in tailbud stages the en2 expression is also strongly reduced in early stages (stage 17) after a pax2/5 knock-down. In contrast, the depletion of en2 shows no effect on the pax2 expression in neurula stage embryos. The asterisk marks the injected side.
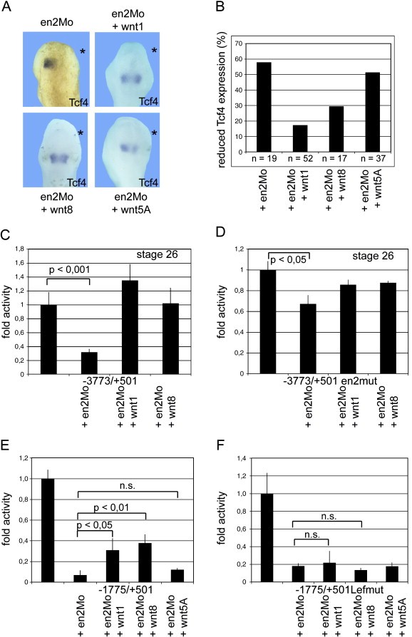
Fig. 5. A) Coinjection of 50 pg cDNA encoding for wnt-1(enMo + wnt1) or wnt-8 (enMo + wnt8) restored XTcf-4 expression in en2 depleted embryos (enMo). Coinjected wnt-5A cDNA (enMo + wnt5A) had no effect on XTcf-4 expression. The asterisk marks the injected side. B) Quantification of the reduced XTcf-4 expression. n: number of analyzed embryos. C) Depletion of en2 by injection of 4 pmol of the en2 morpholino (enMo) results in reduced activity of the 3.8 kb promoter fragment and weakens the 3.8 kb promoter fragment with mutated en2 site (D). In either case the promoter activity was restored by coinjection of 50 pg wnt-1 (enMo + wnt1) and 50 pg wnt-8 (enMo + wnt8) cDNA. E) The activity of the 1.8 kb promoter fragment was drastically reduced in en2 depleted embryos. Coinjected wnt-1 and wnt-8, but not wnt-5A significantly increased the promoter activity. F) The 1.8 kb promoter fragment with mutated Lef/Tcf binding site was less reduced than the corresponding unmutated promoter and not activated by coinjected wnts. Given are mean values and standard errors of n > 4, each consisting of five embryos. P values of student t-test are indicated, n.s.: not significant.
Fig. 6. Depletion of XTcf-1 (Tcf1Mo), XTcf-3 (Tcf3Mo) and XLef-1 (Lef1Mo) have different effects on XTcf-4 expression (A) and en2 expression (C). 4Â pmol of the indicated morpholino antisense oligonucleotides was injected into one blastomere of two-cell stage embryos and stained for the expression of XTcf-4 (A) and en2 (C). The asterisk marks the injected site. B and D show the quantification of reduced marker gene expression for different amounts of XTcf-1 morpholino injections. n: number of analyzed embryos.
Fig. 7. En2 restores XTcf-4 expression in pax2/5 depleted embryos. A) 4Â pmol of the indicated morpholino antisense oligonucleotides was coinjected with 200Â pg of the indicated mRNA into one blastomere of two-cell stage embryos and analyzed for the expression of XTcf-4 and pax2. The asterisk marks the injected side. B) Quantification of XTcf-4 reduction in en2 and pax2/5 depleted embryos and in cross-rescue experiments. While pax5 is unable to rescue the en2 phenotype, en2 restores the XTcf-4 expression after the pax2/5 knock-down. n: number of analyzed embryos.
Supplementary Fig. 2. A) Exemplary pictures of in situ hybridizations together with the corresponding lineage tracer. B) Examples of leftright sorted embryos prior to in situ hybridizations.
Supplementary Fig. 4. A) In situ hybridization of Xenopus Lef/Tcf transcription factors demonstrate distinct, only partially overlapping expression patterns in the brain at tailbud stages. XTcf-3 is expressed most prominently in the forebrain, XTcf-4 in the midbrain and XLef-1 at the midbrain/hindbrain boundary.