Click here to close
Hello! We notice that you are using Internet Explorer, which is not supported by Xenbase and may cause the site to display incorrectly.
We suggest using a current version of Chrome,
FireFox, or Safari.
Lin SL, Li B, Rao S, Yeo EJ, Hudson TE, Nowlin BT, Pei H, Chen L, Zheng JJ, Carroll TJ, Pollard JW, McMahon AP, Lang RA, Duffield JS.
???displayArticle.abstract???
Macrophages are required for tissue homeostasis through their role in regulation of the immune response and the resolution of injury. Here we show, using the kidney as a model, that the Wnt pathway ligand Wnt7b is produced by macrophages to stimulate repair and regeneration. When macrophages are inducibly ablated from the injured kidney, the canonical Wnt pathway response in kidney epithelial cells is reduced. Furthermore, when Wnt7b is somatically deleted in macrophages, repair of injury is greatly diminished. Finally, injection of the Wnt pathway regulator Dkk2 enhances the repair process and suggests a therapeutic option. Because Wnt7b is known to stimulate epithelial responses during kidney development, these findings suggest that macrophages are able to rapidly invade an injured tissue and reestablish a developmental program that is beneficial for repair and regeneration.
Fig. 1. Injured proximal tubule epithelial cells are Wnt-pathway-responsive, and inflammatory macrophages are a source of Wnt ligands in the kidney during repair following injury. (AâC) Photomicrographs of whole-mount X-gal-stained BATgal kidneys indicating Wnt pathway responses. (D and E) Sections from day 5 injured kidneys from BATgal mice labeled for nuclei (blue), Lacz (green), the proximal epithelial tubule marker LTL (D), or the macrophage marker F4/80 (E). Epithelial cells but not macrophages are Lacz-positive. (FâH) X-gal staining for Wnt signaling activity in Axin2+/LacZ kidneys. In F, arrowheads indicate epithelial cells of flattened morphology typical of severe injury that contrasts with cuboidal morphology shown by arrowheads in uninjured kidney (G). Injured tubules contain necrotic debris (F, nec), whereas uninjured tubules do not (G, asterisks). X-gal staining is prominent in epithelial cells of Axin2+/LacZ kidneys (H and I, arrowheads). (I and J) Sections from day 5 injured kidneys from Axin2+/LacZ mice labeled for nuclei (blue), Lacz (green), the fibroblast marker α-SMA (I), or the macrophage marker F4/80 (J). In I, Lacz-positive fibroblasts are seen (arrows). (K) Semiquantitative RT-PCR for transcript levels of Wnt-signaling-pathway ligands and receptors in whole kidney or purified cell types (C, normal control; I, d5 postinjury; P, peripheral blood monocytes). Red arrowheads indicate up-regulated transcripts. All studies were repeated at least three times and gave comparable results. *P < 0.05. (Scale bars, 50 μm.)
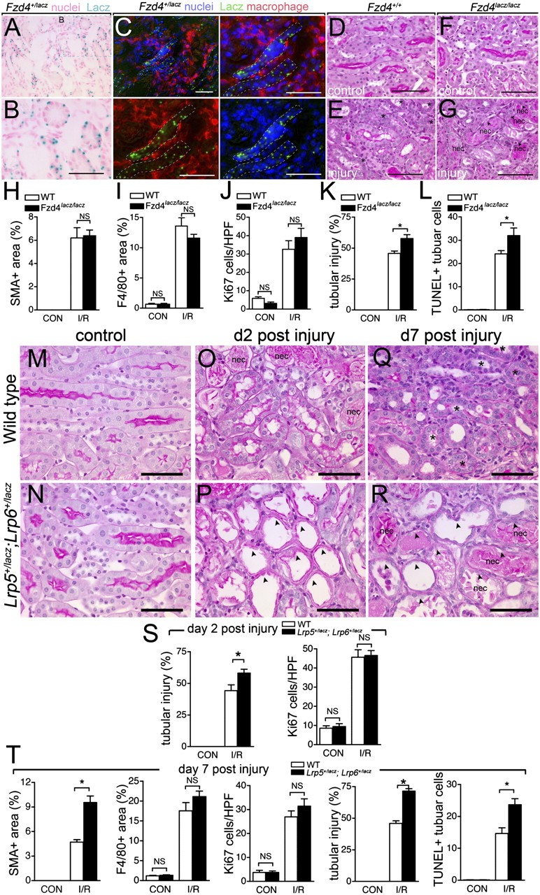
Fig. 3. Mutation of Frizzled4 or coreceptors Lrp5 and Lrp6 prevents normal repair and regeneration of the kidney following ischemia reperfusion injury. (A and B) Lacz staining in d5 post-IRI kidney showing restriction of Fzd4 expression to epithelial tubules and (C) low- (top left) and high-power views (split color panels) showing Fzd4 receptor expression is not present in F4/80+ macrophages in postinjury kidneys. (DâG) PAS-stained sections of normal (D and F) and d5 post-IRI kidneys (E and G) showing persistence of epithelial injury in mice lacking Fzd4 (Fzd4LacZ/LacZ). (HâL) Quantification of inflammation, injury, and repair parameters 5d post-kidney-IRI injury in Fzd4LacZ/LacZ or littermate control mice. (MâR) PAS-stained sections of kidneys. (S and T) Quantification of inflammation, injury, and repair parameters in WT or Lrp5+/lacz; Lrp6+/lacz kidneys. P < 0.05. n = 5 or 6/group. (Scale bars, 50 μm.) Asterisks, regenerating tubules; arrowheads, injured flattened epithelia; nec, necrotic debris.
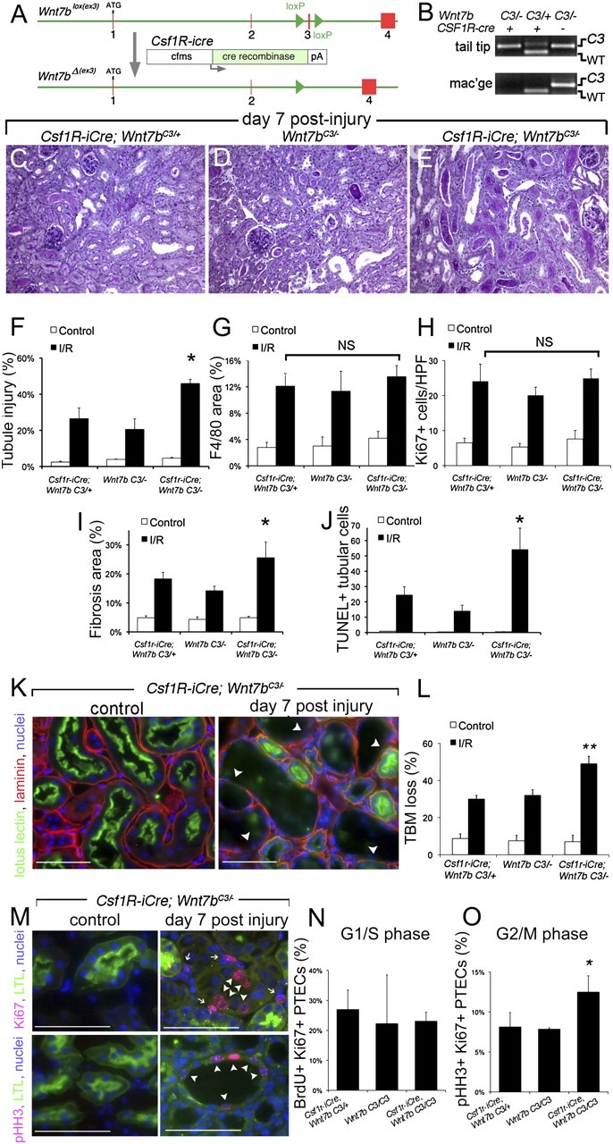
Fig. 4. Somatic mutation of Wnt7b in macrophages prevents normal repair and regeneration of the kidney following ischemia reperfusion injury. (A and B) Genomic map and PCR products (tail or macrophage genomic DNA) showing the third exon of Wnt7b is deleted in monocytes/macrophages of mice with the LoxP-flanked conditional allele Wnt7bC3 and the transgene Csf1r-icre. WT allele, 153 bp; C3 allele, 200 bp; δC3 allele, no product. (CâE) PAS-stained sections of the outer cortex of Csf1R-icre; Wnt7bC3/â kidneys or control kidneys (Csf1R-icre; Wnt7bC3/+ and Wnt7bC3/â) 7d following injury. (FâJ) Quantification of inflammation, injury, and repair parameters 7d postinjury of Csf1R-icre; Wnt7bC3/â or control mice (Csf1R-icre; Wnt7bC3/+ and Wnt7bC3/â). (K and L) Immunofluorescence images of kidneys showing dissolution of epithelial basement membrane (arrowheads) and quantification of dissolution in control and experimental (Csf1R-icre; Wnt7bC3/â) mice. (MâO) Immunofluorescence images of experimental postinjury kidneys showing the presence of markers of the cell cycle in epithelial cells and quantification of epithelial cells entering G1/S or in G2M phase of the cell cycle. P < 0.05. n = 5 or 6/group. (Scale bars, 50 μm.)
Arnold,
Inflammatory monocytes recruited after skeletal muscle injury switch into antiinflammatory macrophages to support myogenesis.
2007, Pubmed
Arnold,
Inflammatory monocytes recruited after skeletal muscle injury switch into antiinflammatory macrophages to support myogenesis.
2007,
Pubmed Castaño,
Serum amyloid P inhibits fibrosis through Fc gamma R-dependent monocyte-macrophage regulation in vivo.
2009,
Pubmed Cude,
Regulation of the G2-M cell cycle progression by the ERK5-NFkappaB signaling pathway.
2007,
Pubmed Deng,
A novel mouse model of inflammatory bowel disease links mammalian target of rapamycin-dependent hyperproliferation of colonic epithelium to inflammation-associated tumorigenesis.
2010,
Pubmed Dickinson,
The Wnt antagonists Frzb-1 and Crescent locally regulate basement membrane dissolution in the developing primary mouth.
2009,
Pubmed
,
Xenbase Duffield,
Restoration of tubular epithelial cells during repair of the postischemic kidney occurs independently of bone marrow-derived stem cells.
2005,
Pubmed Duffield,
Resolvin D series and protectin D1 mitigate acute kidney injury.
2006,
Pubmed Duffield,
Selective depletion of macrophages reveals distinct, opposing roles during liver injury and repair.
2005,
Pubmed Duffield,
Conditional ablation of macrophages halts progression of crescentic glomerulonephritis.
2005,
Pubmed Fallowfield,
Scar-associated macrophages are a major source of hepatic matrix metalloproteinase-13 and facilitate the resolution of murine hepatic fibrosis.
2007,
Pubmed Glass,
Canonical Wnt signaling in differentiated osteoblasts controls osteoclast differentiation.
2005,
Pubmed Greco,
A two-step mechanism for stem cell activation during hair regeneration.
2009,
Pubmed Holmen,
Decreased BMD and limb deformities in mice carrying mutations in both Lrp5 and Lrp6.
2004,
Pubmed Humphreys,
Intrinsic epithelial cells repair the kidney after injury.
2008,
Pubmed Ichimura,
Kidney injury molecule-1 is a phosphatidylserine receptor that confers a phagocytic phenotype on epithelial cells.
2008,
Pubmed Inoue,
Hepatocyte growth factor counteracts transforming growth factor-beta1, through attenuation of connective tissue growth factor induction, and prevents renal fibrogenesis in 5/6 nephrectomized mice.
2003,
Pubmed Ito,
Wnt-dependent de novo hair follicle regeneration in adult mouse skin after wounding.
2007,
Pubmed Kato,
Cbfa1-independent decrease in osteoblast proliferation, osteopenia, and persistent embryonic eye vascularization in mice deficient in Lrp5, a Wnt coreceptor.
2002,
Pubmed Lakso,
Targeted oncogene activation by site-specific recombination in transgenic mice.
1992,
Pubmed Lin,
Pericytes and perivascular fibroblasts are the primary source of collagen-producing cells in obstructive fibrosis of the kidney.
2008,
Pubmed Lobov,
WNT7b mediates macrophage-induced programmed cell death in patterning of the vasculature.
2005,
Pubmed
,
Xenbase Mantovani,
Tumour-associated macrophages as a prototypic type II polarised phagocyte population: role in tumour progression.
2004,
Pubmed Mao,
Kremen proteins are Dickkopf receptors that regulate Wnt/beta-catenin signalling.
2002,
Pubmed Mao,
Kremen2 modulates Dickkopf2 activity during Wnt/LRP6 signaling.
2003,
Pubmed
,
Xenbase Maretto,
Mapping Wnt/beta-catenin signaling during mouse development and in colorectal tumors.
2003,
Pubmed Nahrendorf,
The healing myocardium sequentially mobilizes two monocyte subsets with divergent and complementary functions.
2007,
Pubmed Nusse,
Wnt signaling in disease and in development.
2005,
Pubmed Rajagopal,
Wnt7b stimulates embryonic lung growth by coordinately increasing the replication of epithelium and mesenchyme.
2008,
Pubmed Reya,
A role for Wnt signalling in self-renewal of haematopoietic stem cells.
2003,
Pubmed Tauber,
Metchnikoff and the phagocytosis theory.
2003,
Pubmed Xu,
Vascular development in the retina and inner ear: control by Norrin and Frizzled-4, a high-affinity ligand-receptor pair.
2004,
Pubmed Yu,
The role of Axin2 in calvarial morphogenesis and craniosynostosis.
2005,
Pubmed Yu,
A Wnt7b-dependent pathway regulates the orientation of epithelial cell division and establishes the cortico-medullary axis of the mammalian kidney.
2009,
Pubmed Zeng,
A dual-kinase mechanism for Wnt co-receptor phosphorylation and activation.
2005,
Pubmed
,
Xenbase