Click here to close
Hello! We notice that you are using Internet Explorer, which is not supported by Xenbase and may cause the site to display incorrectly.
We suggest using a current version of Chrome,
FireFox, or Safari.
Mol Cell
2010 Feb 12;373:355-69. doi: 10.1016/j.molcel.2010.01.001.
Show Gene links
Show Anatomy links
A DNAJB chaperone subfamily with HDAC-dependent activities suppresses toxic protein aggregation.
Hageman J, Rujano MA, van Waarde MA, Kakkar V, Dirks RP, Govorukhina N, Oosterveld-Hut HM, Lubsen NH, Kampinga HH.
???displayArticle.abstract???
Misfolding and aggregation are associated with cytotoxicity in several protein folding diseases. A large network of molecular chaperones ensures protein quality control. Here, we show that within the Hsp70, Hsp110, and Hsp40 (DNAJ) chaperone families, members of a subclass of the DNAJB family (particularly DNAJB6b and DNAJB8) are superior suppressors of aggregation and toxicity of disease-associated polyglutamine proteins. The antiaggregation activity is largely independent of the N-terminal Hsp70-interacting J-domain. Rather, a C-terminal serine-rich (SSF-SST) region and the C-terminal tail are essential. The SSF-SST region is involved in substrate binding, formation of polydisperse oligomeric complexes, and interaction with histone deacetylases (HDAC4, HDAC6, SIRT2). Inhibiting HDAC4 reduced DNAJB8 function. DNAJB8 is (de)acetylated at two conserved C-terminal lysines that are not involved in substrate binding, but do play a role in suppressing protein aggregation. Combined, our data provide a functional link between HDACs and DNAJs in suppressing cytotoxic protein aggregation.
Figure 1.
Members of a DNAJB Subfamily Act as Strong Suppressors of Polyglutamine Aggregation
(A) Cells were cotransfected with HDQ119-EYFP and V5-tagged members of the HSPH, HSPA, or DNAJ families. Expression of chaperones was induced with tetracycline. Samples were taken 24 hr after transfection. High-molecular-weight (HMW) aggregates trapped in the stacking gel and soluble HDQ119-EYFP were assessed with anti-GFP antibodies. Expression of chaperones was detected with anti-V5 antibodies.
(B) Filter trap assay of cell extracts without and with overexpression of molecular chaperones. Serial 5-fold dilutions were loaded on cellulose acetate membranes and probed with anti-GFP antibody. Numbers represent the percentage of aggregation in cells with exogenous chaperones (+Tet) compared to cells without the exogenous chaperones (−Tet).
(C) Representative confocal pictures of cells cotransfected with HDQ119-EYFP (green) and V5-tagged chaperone members (red). DAPI staining is shown in blue. Bar represents 30 μm.
(D) Combined phylogram of aligned DNAJB primary amino acid sequences (left) with aggregation suppressive activity in the filter trap assay (right; efficacy indicated in percentages as above). Bootstrap values of 1000 trials on each node are given.
Figure 2.
Aggregation Suppression by the DNAJB Subfamily Was Found for Various Misfolded Model Proteins
(A) Confocal micrographs of nuclear-targeted EGFP-HDQ23 and EGFP-HDQ74.
(B) Filter trap analysis (bottom) on nuclear-targeted EGFP-HDQ74 aggregation. Top panel shows western blot of the chaperones.
(C) Confocal micrographs of cells expressing EYFP-SCA3-22Q or EYFP-SCA3-82Q.
(D and E) Western blot (D) and filter trap (E) analysis of EYFP-SCA3-22Q or EYFP-SCA3-82Q, details as in Figure 1.
(F and G) Western blot (F) and filter trap (G) analysis of cells transfected with constructs encoding untagged androgen receptor containing 24 or 74 glutamines (detected with an anti-androgen receptor antibody). Details as in Figure 1.
Figure 3.
Antiaggregation Effects of Exogenous DNAJB6-like Proteins Reflect Their Normal Physiological Function and They Do Not Disaggregate Preexisting Aggregates
(A and B) Western blot (A) and filter trap (B) analysis on cell lysates coexpressing a tetracycline-inducible dominant-negative HSF-1 (dnHSF1; probed with an HSF-1 antibody), HDQ119-EYFP (GFP antibody), and DNAJB6b or DNAJB8 (anti-V5 antibody).
(C) Relative abundance (in %) of DNAJB subfamily transcripts in human HEK293 cells.
(D and E) Western blot (D) and filter trap (E) analysis of cell extracts expressing EGFP-HDQ74 and treated with nontargeting siRNA or siRNA directed against DNAJB6. Samples were taken 48 hr after transfection; details as in Figure 1. Numbers represent the percentage of aggregation in cells with siRNA against DNAJB6 compared to cells with nontargeting siRNA (= 100%).
(F) Western blot and (G) filter trap analysis showing effects of DNAJB8 expression on preexisting aggregates. Chaperone expression was induced at the indicated time points after transfection.
Figure 4.
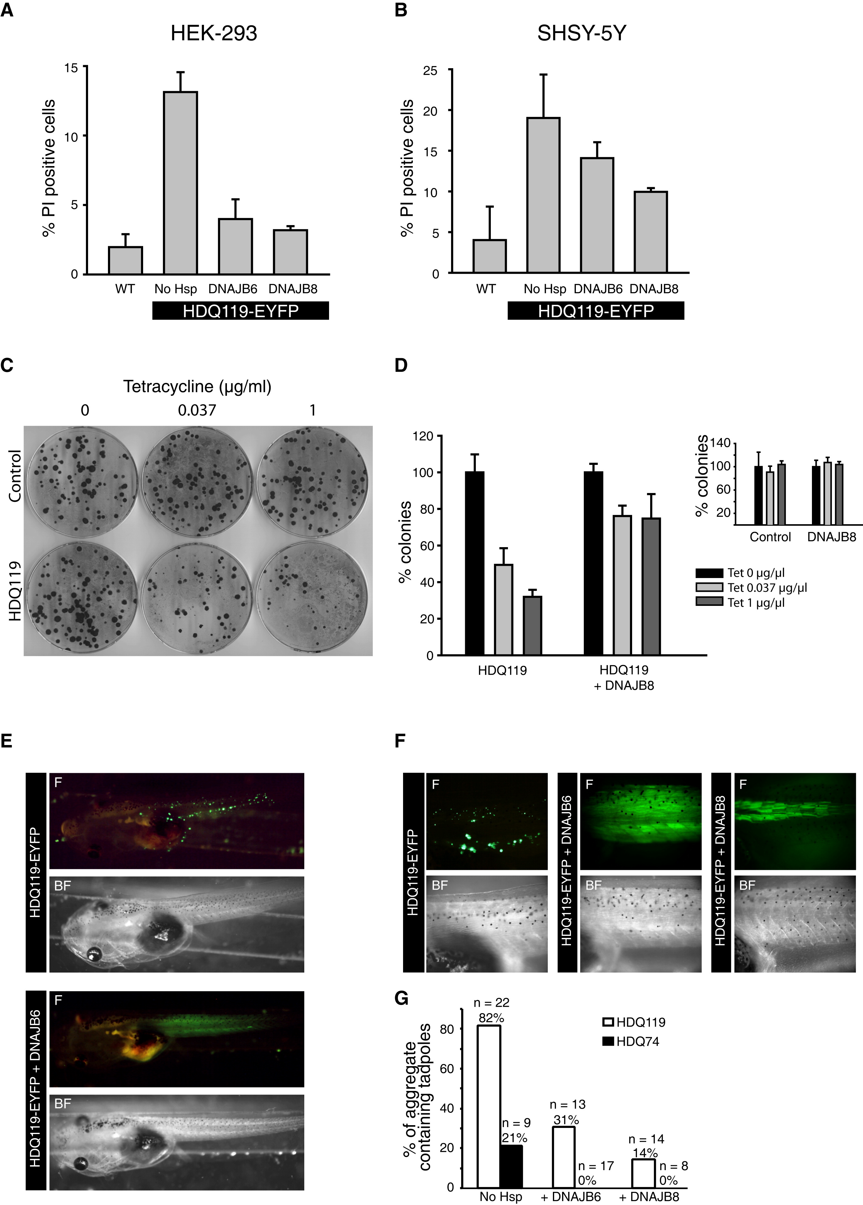
DNAJB6-like Proteins Reduce Toxicity and Suppress Aggregation In Vivo
(A) HEK293 cells were cotransfected with HDQ119-EYFP and chaperones as indicated. The percentage of propidium iodide (PI)-positive cells was measured in the YFP-positive fraction; data are presented as mean ±SEM (N = 2).
(B) Same as in (A) for SHSY-5Y cells.
(C and D) Clonogenic assay of HEK293 cells stably expressing tetracycline-inducible HDQ119-EYFP with or without constitutive DNAJB8 expression. DNAJB8 expression alone did not alter the clonogenicity (inset). The number of clones obtained in the absence of HDQ119-EYFP expression was set to 100%; data are presented as mean ±SD (N = 3).
(E) Transgenic HDQ119-EYFP-positive tadpoles expressing the indicated chaperones analyzed by fluorescence microscopy (F). Lower panels show bright-field images (BF).
(F) Close-up of muscle fibers from (E).
(G) Percentage of aggregate-containing transgenic tadpoles with or without the expression of DNAJB chaperones. Number of investigated transgenic tadpoles is indicated.
Figure 5.
The J-Domain of DNAJB6-like Proteins Facilitates the Degradation of Polyglutamine-Expanded Proteins
(A and B) Western blot (A) and filter trap (B) assay on extracts of cells coexpressing EGFP-HDQ74 and DNAJB J-domain mutants 48 hr after transfection (details as in Figure 1).
(C) Schematic representation of DNAJB6b (upper panel), western blot, and filter trap assay on extracts of cells coexpressing HDQ119-EYFP and J-domain mutants of DNAJB6b (lower panel).
(D) Same as (C) for DNAJB8.
(E) Western blot of cells transfected with different ratios of HDQ119-EYFP to DNAJB8 or DNAJB8 H/Q expression plasmids, probed with anti-GFP and anti-V5 as indicated.
(F and G) Western blot (F) and filter trap (G) analysis on HDQ119-EYFP aggregation in ATG5+/+ and ATG5−/− MEFs with or without coexpression of DNAJB8.
(H and I) Western blot (H) and filter trap (I) assay on HDQ119-EYFP expression levels and aggregation in HEK293 cells treated with DMSO or MG-132 (10 μM, 24 hr) and with or without coexpression of DNAJB6b or DNAJB8.
Figure 6.
The Importance of the C-Terminal Domain of DNAJB8 for Activity, Substrate Binding, and Oligomerization
(A–C) Schematic representation of systematic DNAJB8 deletion mutants (A) and their effect on HDQ119-EYFP aggregation (B and C) measured as in Figure 1.
(D) Cells transfected with YFP-HDQ119 and CFP-tagged DNAJB8 wild-type and mutant variants as indicated were analyzed for fluorescence resonance energy transfer (FRET) using fluorescence lifetime (FLIM) analysis; data are mean ±SD (N > 9 individual cells).
(E) Sucrose density gradient fractionation of lysates of cells expressing DNAJB8 wild-type and mutant variants as indicated. DNAJB8 and its mutants were detected using anti-V5 antibody, whereas endogenous DNAJB1 and HSPA1A/B were detected with DNAJB1- or HSPA1A/B-specific antibodies.
Figure 7.
DNAJB8 Activity Is Dependent on HDAC Activity
(A) CoIP of HDACs (FLAG-tagged) with V5-tagged DNAJB6b, DNAJB8, or DNAJB8 ΔSSF-SST.
(B) Reverse coIP of V5-tagged DNAJB proteins with FLAG-tagged SIRT2, HDAC4, and HDAC6.
(C and D) Western blot (C) and filter trap (D) analysis on extracts of DNAJB8- and HDQ119-EYFP-expressing cells treated with Trichostatin A, Tubacin, or Niltubacin. The activity of the inhibitors was assessed using anti-acetylated tubulin-specific antibody (anti-AcTub).
(E and F) Western blot (E) and filter trap (F) analysis on extracts of cells coexpressing HDQ119-EYFP and DNAJB8 and treated with siRNA against HDAC4, HDAC6, or SIRT2 compared to cells treated with nontargeting siRNA (mock).
(G) Fourier transform mass spectrometry (FT/MS) spectrum of LVSEAYEVLSDSKK∗, triply charged ion m/z 537.28 selected for fragmentation with high-accuracy mass with TSA (left) or without TSA (right). Acetylation of K61 is indicated with an asterisk (∗).
(H and I) Western blot (H) and filter trap (I) analysis on extracts of cells cotransfected with HDQ119-EYFP and tet-inducible, wild-type DNAJB8 or the indicated lysine single or double mutants.