Click here to close Hello! We notice that you are using Internet Explorer, which is not supported by Xenbase and may cause the site to display incorrectly. We suggest using a current version of Chrome, FireFox, or Safari.
XB-ART-41455
Nature 2010 Apr 15;4647291:1043-7. doi: 10.1038/nature08875.
Show Gene links Show Anatomy links

APCDD1 is a novel Wnt inhibitor mutated in hereditary hypotrichosis simplex.

Shimomura Y, Agalliu D, Vonica A, Luria V, Wajid M, Baumer A, Belli S, Petukhova L, Schinzel A, Brivanlou AH, Barres BA, Christiano AM.


???displayArticle.abstract???
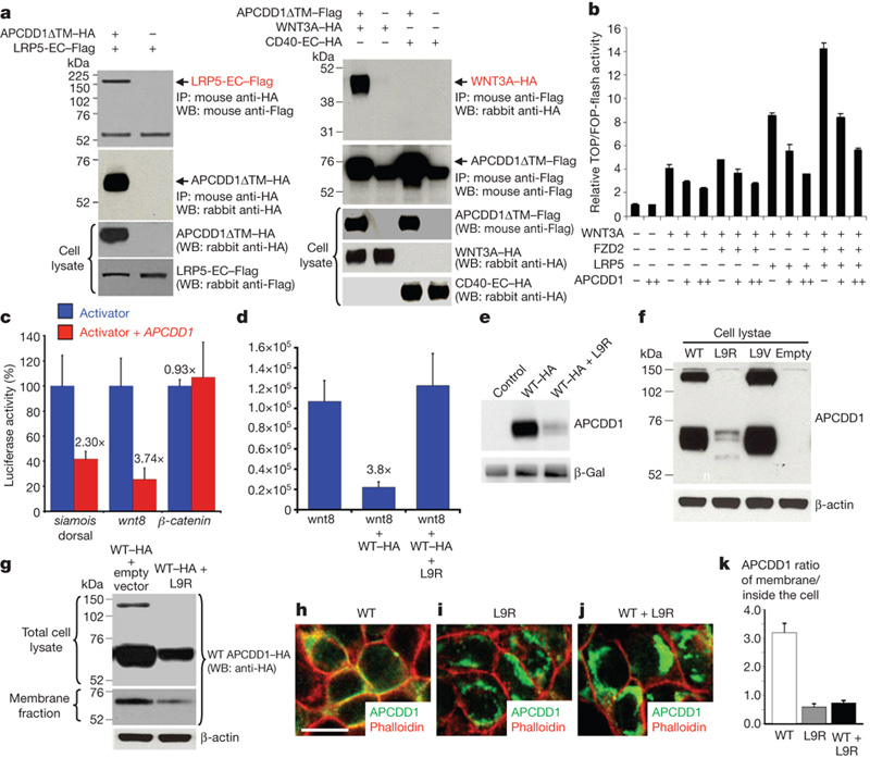
Hereditary hypotrichosis simplex is a rare autosomal dominant form of hair loss characterized by hair follicle miniaturization. Using genetic linkage analysis, we mapped a new locus for the disease to chromosome 18p11.22, and identified a mutation (Leu9Arg) in the adenomatosis polyposis down-regulated 1 (APCDD1) gene in three families. We show that APCDD1 is a membrane-bound glycoprotein that is abundantly expressed in human hair follicles, and can interact in vitro with WNT3A and LRP5-two essential components of Wnt signalling. Functional studies show that APCDD1 inhibits Wnt signalling in a cell-autonomous manner and functions upstream of beta-catenin. Moreover, APCDD1 represses activation of Wnt reporters and target genes, and inhibits the biological effects of Wnt signalling during both the generation of neurons from progenitors in the developing chick nervous system, and axis specification in Xenopus laevis embryos. The mutation Leu9Arg is located in the signal peptide of APCDD1, and perturbs its translational processing from the endoplasmic reticulum to the plasma membrane. APCDD1(L9R) probably functions in a dominant-negative manner to inhibit the stability and membrane localization of the wild-type protein. These findings describe a novel inhibitor of the Wnt signalling pathway with an essential role in human hair growth. As APCDD1 is expressed in a broad repertoire of cell types, our findings indicate that APCDD1 may regulate a diversity of biological processes controlled by Wnt signalling.

???displayArticle.pubmedLink??? 20393562
???displayArticle.pmcLink??? PMC3046868
???displayArticle.link??? Nature
???displayArticle.grants??? [+]

Species referenced: Xenopus laevis
Genes referenced: actl6a acvr1 apcdd1 cd40 lrp1 lrp5 sia1 wnt3a wnt8a
GO keywords: hair follicle development [+]

???displayArticle.disOnts??? hypotrichosis
???displayArticle.omims??? HYPOTRICHOSIS 1; HYPT1

???attribute.lit??? ???displayArticles.show???
References [+] :
Agalliu, Heterogeneity in the developmental potential of motor neuron progenitors revealed by clonal analysis of single cells in vitro. 2009, Pubmed