XB-ART-41697
Nat Neurosci
2010 Aug 01;138:944-50. doi: 10.1038/nn.2582.
Show Gene links
Show Anatomy links
cJun integrates calcium activity and tlx3 expression to regulate neurotransmitter specification.
Marek KW, Kurtz LM, Spitzer NC.
???displayArticle.abstract???
Neuronal differentiation is accomplished through cascades of intrinsic genetic factors initiated in neuronal progenitors by external gradients of morphogens. Activity has been thought to be important only late in development, but recent evidence suggests that activity also regulates early neuronal differentiation. Activity in post-mitotic neurons before synapse formation can regulate phenotypic specification, including neurotransmitter choice, but the mechanisms are not clear. We identified a mechanism that links endogenous calcium spike activity with an intrinsic genetic pathway to specify neurotransmitter choice in neurons in the dorsal embryonic spinal cord of Xenopus tropicalis. Early activity modulated transcription of the GABAergic/glutamatergic selection gene tlx3 through a variant cAMP response element (CRE) in its promoter. The cJun transcription factor bound to this CRE site, modulated transcription and regulated neurotransmitter phenotype via its transactivation domain. Calcium signaled through cJun N-terminal phosphorylation, which integrated activity-dependent and intrinsic neurotransmitter specification. This mechanism provides a basis for early activity to regulate genetic pathways at critical decision points, switching the phenotype of developing neurons.
???displayArticle.pubmedLink??? 20581840
???displayArticle.pmcLink??? PMC2910808
???displayArticle.link??? Nat Neurosci
???displayArticle.grants??? [+]
MH 074702 NIMH NIH HHS, T32 AG00216 NIA NIH HHS , R01 MH074702-02 NIMH NIH HHS, R01 MH074702-03 NIMH NIH HHS, R01 MH074702-04 NIMH NIH HHS, R01 MH074702-05 NIMH NIH HHS, R01 NS057690-03 NINDS NIH HHS , R01 MH074702 NIMH NIH HHS, R01 NS057690 NINDS NIH HHS , R01 NS015918 NINDS NIH HHS , T32 AG000216 NIA NIH HHS , R56 MH074702 NIMH NIH HHS
Species referenced: Xenopus tropicalis
Genes referenced: atf2 camp jun lbx1 myc slc17a7 tlx3
???displayArticle.morpholinos??? tlx3 MO1 tlx3 MO2
???attribute.lit??? ???displayArticles.show???
|
|
Figure 2. A variant CRE binding site is required for activity-dependent transcriptional regulationa, a control construct in which 384 bp of the tlx3 promoter drives firefly luciferase reports an increase in relative luminescence (RL) when coinjected with Kir and a decrease in RL when coinjected with Nav. b, mutating the AP1 site (red) has no effect on luciferase expression. c, mutating the CRE site (red) eliminates the activity-dependence of luciferase expression. b–d, data are mean±SEM; n≥3 clutches; *, P<0.05. |
|
|
Figure 3. cJun interacts with the CRE sitea,b, electrophoretic mobility shift assays show a shift in CRE probe migration in response to cJun (a) and ATF2 (b) that is eliminated by competition with excess unlabeled probe (comp), but not an unlabeled probe with a mutant CRE (compmut) or a non-specific probe (compNS). Specific bands are indicated by arrows and non-specific bands by asterisks; free probe is indicated by arrowheads. c, constitutively overexpressing a dominant negative cJun or ATF2 construct lacking the transactivation domain (cJunTAM, ATF2TAM) increases the activity of the wildtype tlx3 luciferase reporter, but only the increase caused by cJunTAM requires an intact CRE. d, RT-PCR performed on isolated spinal cords shows cJun transcripts are expressed at stages 22, 25, and 28. W: stage 28 whole embryos as positive control, -RT: same as W, without reverse transcriptase in the reaction. e, cJun-IR in the spinal cord of a stage 25 embryo. Scale bar is 25 µm. c, data are mean±SEM for nâ¥3 clutches; *, P<0.05; NS, not significant. |
|
|
Figure 4. cJun regulates transcription and specification of GABA and glutamatea,b, inducing overexpressed wildtype cJun at stage 24 causes a reduction in activity of the wildtype tlx3 luciferase reporter while inducing the dominant negative cJun produces the opposite result. Mutating the CRE site abolishes these effects. c,d, inducing overexpressed wildtype cJun at stage 24 causes an increase in the number of GABA-IR neurons and a decrease in the number of VGlutT1-IR neurons, while inducing the overexpressed dominant negative cJun results in a decreased incidence of GABA-IR neurons and an increase in the number of VGluT1-IR neurons. Overexpression of either construct without induction has no effect. Immunostaining for GABA-IR and VGluT1-IR performed on stage 41 larvae and formatted as in Figure 1. Scale bar is 100 µm for insets and 25 µm for magnified panels. Data are mean±SEM; a,b, nâ¥3 clutches; c,d, nâ¥15 larvae; *, P<0.05. |
|
|
Figure 5. Ca spike activity regulates phosphorylation of cJuna, the number of cells expressing cJun is not changed by Ca activity manipulations. b,c, Ca spike suppression causes a decrease in the number of cells expressing cJun phosphorylated at residues S73 [p-cJun (S73)-IR) and T91 [p-cJun (T91)-IR], while Ca spike enhancement causes an increase in the number of cells expressing S73 and T91 phosphorylated cJun. aâc, Kir or Nav was injected into one cell of two-cell embryos to suppress or enhance Ca spike activity, respectively. Immunostaining performed on stage 28 embryos. Scale bar is 25 µm. Data are mean±SEM; nâ¥15 embryos; *, P<0.05. |
|
|
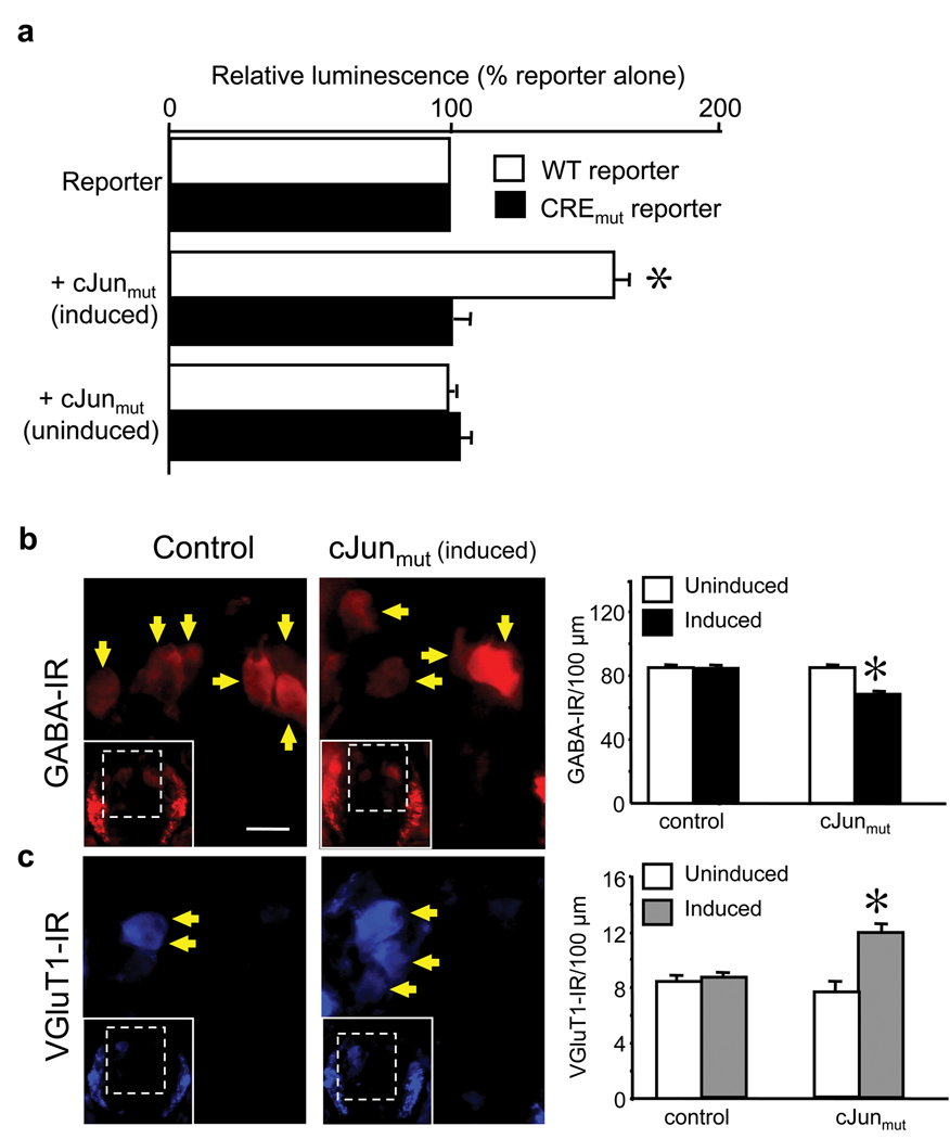
Figure 6. cJun signaling integrates genetic and activity-dependent neurotransmitter specificationa, inducing an overexpressed phosphorylation mutant of cJun (cJunmut; S63A, S73A, T91A and T93A) at stage 24 causes an increase in the activity of the wildtype tlx3 luciferase reporter. Mutating the CRE site abolishes this effect. b, c, inducing the overexpressed phosphorylation mutant of cJun at stage 24 causes a decrease in the number of GABA-IR neurons and an increase in the number of VGlutT1-IR neurons. Overexpression without induction has no effect. Immunostaining for GABA-IR and VGluT1-IR performed on stage 41 larvae and formatted as in Figure 1. Scale bar is 100 µm for insets and 25 µm for magnified panels. Data are mean±SEM; a, nâ¥3 clutches; b,c, nâ¥15 larvae; *, P<0.05. |
|
|
Supplementary Figure 1 | X. tropicalis spinal cord neurons exhibit Ca-dependent development similar to that of X. laevis neurons. Previous work demonstrating the role of Ca activity in neurotransmitter specification was performed in X. laevis, a tetraploid anuran. X. tropicalis, a related species, was chosen for the present study because it is a diploid organism more amenable to genetic studies and its sequenced genome facilitates comparative genomic analyses. a, neuronal cultures derived from stage 15 embryos grown in 0 mM Ca culture medium. Scale bar is 50 m. b, neurite length is increased in 0 mM Ca compared to 2 mM Ca, similar to cultures from X. laevis 28. c, neurotransmitter phenotype is homeostatically regulated by Ca activity. For neurons grown in 0 mM Ca, 76±5% are immunoreactive for VGlut1, while only 4±2% of neurons are immunoreactive for GABA. In 2 mM Ca 27±3% of neurons are immunoreactive for VGlut1 and 22±4% of neurons are immunoreactive for GABA, similar to results for X. laevis neurons 9. b,c, data are mean±SEM; n 8 cultures; *, P< 0.01. d, a frame from a Ca imaging experiment showing a spiking Rohon-Beard neuron (circled and identified by position; dashed white lines indicate neural tube margins). Scale bar is 75 m. e, the resulting trace from the RB neuron in d illustrating Ca-spike activity in a X. tropicalis embryo recorded at 0.2 Hz for 1 h after loading with Fluo-4 acetoxymethyl ester. f, X. tropicalis Rohon-Beard neurons (RB Neurons) and dorsolateral interneurons (DLI Neurons) exhibit Ca-spike frequencies similar to those in X. laevis from stage 20 to 28 9. Data are mean±SEM; n 8; *, P<0.05. |
|
|
Supplementary Figure 2 | Activity regulates tlx3 gene expression. One cell of two-cell stage embryos was injected with mRNA encoding nbgal (bgal), myc-tagged Kir, or Nav plus nbgal; at stage 28 embryos were processed for in situ hybridization for tlx3 and immunohistochemistry for bgal or the myc tag. a, dorsal views of spinal cord immediately caudal to the hindbrain of whole mount embryos show no change of in situ signal (black) following injection of bgal (red) compared to the uninjected side (uninj). Kir injection, identified by the presence of myc-immunoreactivity (red), caused an increase in tlx3 in situ signal compared to the uninjected side. Nav injection caused no change in tlx3 in situ signal. Rostral is at top; caudal is at bottom. Scale bar is 50 μm. b, quantification of the area of in situ hybridization signal. Decreasing activity causes an increase in the number of cells expressing tlx3, which is visible as an increase in area stained by in situ. In contrast, increasing activity does not result in a decrease in stained area, likely because the level of tlx3 expressed in each of the cells normally expressing it decreases without changing the total number of cells expressing tlx3. The change in tlx3 expression detected by the more sensitive luciferase assay (see Figure 2) is not visible by in situ. Data are mean±SEM; nâ¥8 embryos; P<0.05. |
|
|
Supplementary Figure 3 | tlx3 is expressed in the dorsal spinal cord of X. tropicalis. Dorsal and lateral views of stage 22 and stage 28 X. tropicalis embryos processed for tlx3 in situ hybridization. Scale bars are 250 μm. Rostral is at right; caudal is at left. |
|
|
Supplementary Figure 4 | Translation and splice-blocking morpholinos knock down tlx3 function. a1, schematic showing the location of the tlx3 translation-blocking morpholino (MOtlx3-TB), the splice-blocking morpholino (MOtlx3-SB), and the PCR primers (arrows) used in b. a2, schematic of the 870 bp PCR product expected for the wildtype transcript. a3, schematic of the 901 bp PCR product expected for the mis-spliced transcript resulting from MOtlx3-SB that causes inclusion of 31 bp of the second intron (white box). This insertion puts exon three out of frame and introduces an early stop codon (red line). b, gel showing PCR products resulting from RTPCR of RNA harvested from stage 25 wildytpe (WT) embryos, and embryos injected with a control morpholino (MOctl) or MOtlx3-SB. c, the PCR products shown in (b) were excised and sequenced. The translated sequence for the MOtlx3-SB product is truncated at amino acid 223. d, a one-cell embryo was injected with RNA encoding a chimeric tlx3-eGFP reporter with an intact target sequence for MOtlx3-TB followed by coinjection of MOtlx3-TB and rhodamine-dextran in one cell at the two-cell stage. tlx3-eGFP expression (green) at stage 28 is substantially reduced on the side of the embryo injected with MOtlx3-TB (red). Image is representative of results obtained from 20 embryos. Scale bar is 250 m. Rostral is at top; caudal is at bottom. |
|
|
Supplementary Figure 5 | tlx3 overexpression rescues morpholino knockdown of tlx3 and is effective when induced at stage 24. Co-injecting tlx3 RNA lacking the MOtlx3-TB target sequence reverses the increase in GABA-IR (a) and the decrease in VGluT1-IR (b) caused by knockdown of tlx3 with either MOtlx3-TB or MOtlx3-SB. c, inducing a tlx3 overexpression construct with a hormone domain fused to the C-terminus at stage 24 causes a decrease in GABA-IR and an increase in VGluT1-IR similar to those obtained when constitutively overexpressing tlx3. d, fluorescent double in situs show that lbx1 (green) and tlx3 (red) are co-expressed in very few cells. e, MOs eliminate VGlutT1 immunoreactivity in 75% of Rohon-Beard neurons. Immunostaining performed on stage 41 larvae. Data are mean±SEM; nâ¥8 larvae *, P<0.05. Scale bar is 50 μm. |
|
|
Supplementary Figure 6 | Regulation of reporter expression by the 384 bp tlx3 promoter. a, schematic of the tlx3 gene showing the promoter, exons and UTRs, with alignment of 152 bp of the promoter region containing the AP1 (green), CRE (blue), STAT (purple), and NFY (magenta) elements indicating conserved sequence (asterisks) and the major transcriptional start site identified for the human gene (red arrow). b, the promoter drives eGFP expression in the dorsal spinal cord (above arrows) and dorsal muscle (below arrows). Stage 28 larva. Scale bar is 250 μm. Rostral is at left; caudal is at right. c, d, luciferase experiments reveal no activity dependence of reporter expression when the neural tube has been dissected from stage 28 embryos prior to assays (c) or when the assays are performed at stage 18, prior to the period of Ca activity that regulates neurotransmitter specification (d). Data are mean±SEM; n=3 clutches. |
|
|
Supplementary Figure 7 | Regulation of tlx3 by cJun. Inducing cJunmut at stage 24 causes an increase in tlx3 in situ signal. |
|
|
Supplementary Figure 8 | Model of integration of activity-dependent and intrinsic specification of neurotransmitters by cJun. a, external morphogens (Shh, BMP) cause the expression of a combinatorial code of transcription factors (TF1, TF2) in neuronal progenitors. Neurons express a cascade of transcription factors that lead to the ultimate neurotransmitter fate. Spontaneous Ca activity impinges on this genetic cascade at a binary switch to regulate neurotransmitter specification. b, Ca spike enhancement (Nav) and suppression (Kir) modulate phosphorylation of cJun S73 and T91. The N-terminal phosphorylation state of cJun regulates transcription of tlx3 through the CRE in the tlx3 promoter. Tlx3 selects the glutamatergic fate over the GABAergic fate in the dorsal spinal cord. The cell non-autonomous change in ventrally located neurons may be caused by mechanisms promoting circuit homeostasis, such as changes in neurotransmitter specification in other neurons or cross-repression by compensatory connections. |
References [+] :
Baumgardt,
Specification of neuronal identities by feedforward combinatorial coding.
2007, Pubmed
Baumgardt, Specification of neuronal identities by feedforward combinatorial coding. 2007, Pubmed
Borghini, Nuclear factor Y drives basal transcription of the human TLX3, a gene overexpressed in T-cell acute lymphocytic leukemia. 2006, Pubmed
Borodinsky, Activity-dependent homeostatic specification of transmitter expression in embryonic neurons. 2004, Pubmed , Xenbase
Brosenitsch, Expression of Phox2 transcription factors and induction of the dopaminergic phenotype in primary sensory neurons. 2002, Pubmed
Buffelli, Genetic evidence that relative synaptic efficacy biases the outcome of synaptic competition. 2003, Pubmed
Chang, Spontaneous calcium spike activity in embryonic spinal neurons is regulated by developmental expression of the Na+, K+-ATPase beta3 subunit. 2009, Pubmed , Xenbase
Cheng, Lbx1 and Tlx3 are opposing switches in determining GABAergic versus glutamatergic transmitter phenotypes. 2005, Pubmed
Cheng, Tlx3 and Tlx1 are post-mitotic selector genes determining glutamatergic over GABAergic cell fates. 2004, Pubmed
De Koninck, Sensitivity of CaM kinase II to the frequency of Ca2+ oscillations. 1998, Pubmed
Dolmetsch, Calcium oscillations increase the efficiency and specificity of gene expression. 1998, Pubmed
Dulcis, Illumination controls differentiation of dopamine neurons regulating behaviour. 2008, Pubmed , Xenbase
Flavell, Activity-dependent regulation of MEF2 transcription factors suppresses excitatory synapse number. 2006, Pubmed
Flavell, Signaling mechanisms linking neuronal activity to gene expression and plasticity of the nervous system. 2008, Pubmed
Ghosh, Jun proteins modulate the ovary-specific promoter of aromatase gene in ovarian granulosa cells via a cAMP-responsive element. 2005, Pubmed
Gómez-Lira, Programmed and induced phenotype of the hippocampal granule cells. 2005, Pubmed
Goodman, Developmental mechanisms that generate precise patterns of neuronal connectivity. 1993, Pubmed
Gorbunova, Dynamic interactions of cyclic AMP transients and spontaneous Ca(2+) spikes. 2002, Pubmed , Xenbase
Gu, Distinct aspects of neuronal differentiation encoded by frequency of spontaneous Ca2+ transients. 1995, Pubmed , Xenbase
Hanson, Normal patterns of spontaneous activity are required for correct motor axon guidance and the expression of specific guidance molecules. 2004, Pubmed
Hanson, Increasing the frequency of spontaneous rhythmic activity disrupts pool-specific axon fasciculation and pathfinding of embryonic spinal motoneurons. 2006, Pubmed
Hardingham, Extrasynaptic NMDARs oppose synaptic NMDARs by triggering CREB shut-off and cell death pathways. 2002, Pubmed
Heckert, The cAMP response elements of the alpha subunit gene bind similar proteins in trophoblasts and gonadotropes but have distinct functional sequence requirements. 1996, Pubmed
Jessell, Neuronal specification in the spinal cord: inductive signals and transcriptional codes. 2000, Pubmed
Komuro, Intracellular Ca2+ fluctuations modulate the rate of neuronal migration. 1996, Pubmed
Li, Cell-permeant caged InsP3 ester shows that Ca2+ spike frequency can optimize gene expression. 1998, Pubmed
Liem, Dorsal differentiation of neural plate cells induced by BMP-mediated signals from epidermal ectoderm. 1995, Pubmed , Xenbase
Lin, Activity-dependent regulation of inhibitory synapse development by Npas4. 2008, Pubmed
Liu, Regulation of cholinergic phenotype in developing neurons. 2008, Pubmed
Ma, Transcriptional regulation of neuronal phenotype in mammals. 2006, Pubmed
Mizuguchi, Ascl1 and Gsh1/2 control inhibitory and excitatory cell fate in spinal sensory interneurons. 2006, Pubmed
Mo, Role of the Barhl2 homeobox gene in the specification of glycinergic amacrine cells. 2004, Pubmed
Nakano, Identification of a conserved 125 base-pair Hb9 enhancer that specifies gene expression to spinal motor neurons. 2005, Pubmed
Ovcharenko, Interpreting mammalian evolution using Fugu genome comparisons. 2004, Pubmed
Ovcharenko, ECR Browser: a tool for visualizing and accessing data from comparisons of multiple vertebrate genomes. 2004, Pubmed
Patterson, Hox11-family genes XHox11 and XHox11L2 in xenopus: XHox11L2 expression is restricted to a subset of the primary sensory neurons. 1999, Pubmed , Xenbase
Peng, Neural inhibition by c-Jun as a synergizing factor in bone morphogenetic protein 4 signaling. 2002, Pubmed , Xenbase
Picard, Posttranslational regulation of proteins by fusions to steroid-binding domains. 2000, Pubmed
Pierani, Control of interneuron fate in the developing spinal cord by the progenitor homeodomain protein Dbx1. 2001, Pubmed
Pillai, Lhx1 and Lhx5 maintain the inhibitory-neurotransmitter status of interneurons in the dorsal spinal cord. 2007, Pubmed
Raivich, c-Jun expression, activation and function in neural cell death, inflammation and repair. 2008, Pubmed
Root, Embryonically expressed GABA and glutamate drive electrical activity regulating neurotransmitter specification. 2008, Pubmed , Xenbase
Spitzer, Electrical activity in early neuronal development. 2006, Pubmed
Sugiyama, Activator protein-1 responsive to the group II metabotropic glutamate receptor subtype in association with intracellular calcium in cultured rat cortical neurons. 2007, Pubmed
Tanabe, Specification of motor neuron identity by the MNR2 homeodomain protein. 1998, Pubmed , Xenbase
Thor, A LIM-homeodomain combinatorial code for motor-neuron pathway selection. 1999, Pubmed
Weissman, Calcium waves propagate through radial glial cells and modulate proliferation in the developing neocortex. 2004, Pubmed
Yamada, Control of cell pattern in the neural tube: motor neuron induction by diffusible factors from notochord and floor plate. 1993, Pubmed
Yano, Calcium promotes cell survival through CaM-K kinase activation of the protein-kinase-B pathway. 1998, Pubmed
