Click here to close
Hello! We notice that you are using Internet Explorer, which is not supported by Xenbase and may cause the site to display incorrectly.
We suggest using a current version of Chrome,
FireFox, or Safari.
Human RASSF7 regulates the microtubule cytoskeleton and is required for spindle formation, Aurora B activation and chromosomal congression during mitosis.
Recino A, Sherwood V, Flaxman A, Cooper WN, Latif F, Ward A, Chalmers AD.
???displayArticle.abstract??? RASSF7, a member of the N-terminal Ras association domain family, has increased expression in various cancers and, on the basis of our previous work in Xenopus embryos, may be a regulator of mitosis. In the present study, we address, for the first time, the role of human RASSF7 in mitosis. We demonstrate that RASSF7 is expressed in a broad range of different cell types and that this expression could be enhanced following exposure to hypoxia. Knocking down RASSF7 in human cell lines inhibited cell growth and induced defects in mitosis, including aberrant spindle formation and a failure in chromosomal congression. In order to understand the molecular basis of the defects in more detail, we analysed the activity of mitotic signalling proteins and found that activation of Aurora B did not occur in cells in which RASSF7 was knocked down. We also show that endogenous RASSF7 protein localizes to the centrosome and demonstrate using microtubule-regrowth assays that RASSF7 is an important regulator of microtubule dynamics. On the basis of these observations, we propose that, owing to its key role in regulating the microtubule cytoskeleton, RASSF7 is required for mitosis in human cells.
Figure 1. RASSF7 is expressed in a wide range of cell types(A) In situ hybridization on E (embryonic day) 10.5 mouse embryos (×22). (B) In situ hybridization on E15.5 mouse embryos (×8). (C) In situ hybridization on mouse adult tissues (×50). The H a E staining shows the tissue architecture. (D) Western blotting shows expression of RASSF7 protein in different mammalian cell lines. Molecular masses are indicated in kDa. (E) RASSF7 protein expression levels increased in HeLa cells exposed to hypoxic conditions. *P<0.05 compared with corresponding controls. αsense, antisense.
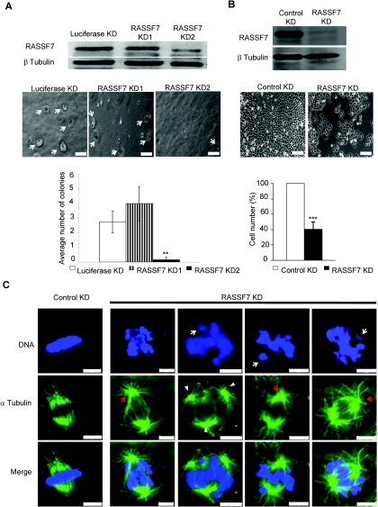
Figure 2. RASSF7 knockdown caused a reduction in cell number and defects in mitosis(A) RASSF7 siRNA oligonucleotides KD2, but not KD1, blocked RASSF7 expression and prevented H1792 cells from forming colonies (arrows). Quantification is based on the number of colonies bigger than 50 μm (**P<0.01 for RASSF7 KD2 compared with Luciferase KD and RASSF7 KD1). (B) shRNA knockdown of RASSF7 reduced HeLa cell numbers. The difference between control and RASSF7-depleted cells was 2.6±0.6-fold (***P<0.001), based on five independent experiments. This was not due to variations in the selection process as it was observed when cells were selected, replated at the same density and then allowed to grow (1.9±0.4-fold reduction). (C) RASSF7-knockdown HeLa cells exhibit defects in spindle formation (red arrows highlight the more radial microtubules) and chromosomal congression, with an increase in cells which had failed to align their DNA (63% compared with 18% in controls, n=300, P<0.01) and an increase in cells with lagging chromosomes (21.5% compared with 6% in controls, n=300, P<0.01, white arrows). There was also a small increase in tripolar spindles (32.6% compared with 23.7% in controls, n=300, P<0.05, arrowheads). Scale bars, 100 μm (A and B) and 5 μm (C).
Figure 3. Analysis of mitotic signalling proteins in RASSF7-knockdown HeLa cells(A) Active PLK1 (green) appeared normal. (B) RASSF1A (green) appeared normal. (C and D) Aurora A (red, arrows) and Aurora B (red, arrowheads) appeared to localize normally. Phospho-Aurora at the centrosomes (green, arrows) appeared normal, but phospho-Aurora at the kinetochore (green, arrowheads) was reduced (9.3% of cells showed strong Aurora B staining compared with 83.8% in the controls, n=240, P<0.001) suggesting that activation of Aurora B fails. (E) Phospho-CENP-A (green, arrow) was reduced (22% of cells showed strong staining compared with 93.4% of control cells, n=210, P<0.001). Blue shows nuclear staining. Scale bars, 5 μm.
Figure 4. RASSF7 localizes to the centrosome and knocking down its expression causes defective microtubule regrowth in HeLa cells(A) Co-localization of RASSF7 with the centrosomal marker γ-tubulin (arrows). (B) Microtubules (α-tubulin/green) were disrupted by treatment with nocodazole (300 ng/ml) for 1 h at 37 °C (top panels). This did not affect RASSF7 localization at the centrosomes which were stained for γ-tubulin (arrows, bottom panels). (C) Microtubule-regrowth assay. Microtubules were disrupted with nocodazole (300 ng/ml) for 1 h and subsequent regrowth was monitored at different time points. RASSF7 knockdowns had fewer microtubules (after 15 and 30 min) and more bent microtubules (arrows). Quantification showed that, after 15 min, 53% of knockdown cells had a delay in regrowth compared with 14% of controls (n=100, P<0.001). Blue shows nuclear staining. Scale bars, 5 μm (A) and 10 μm (B and C).
Allen,
RASSF6 is a novel member of the RASSF family of tumor suppressors.
2007, Pubmed
Allen,
RASSF6 is a novel member of the RASSF family of tumor suppressors.
2007,
Pubmed Azimzadeh,
Structure and duplication of the centrosome.
2007,
Pubmed Barr,
Polo-like kinases and the orchestration of cell division.
2004,
Pubmed Camps,
hsa-miR-210 Is induced by hypoxia and is an independent prognostic factor in breast cancer.
2008,
Pubmed Carmena,
Making the Auroras glow: regulation of Aurora A and B kinase function by interacting proteins.
2009,
Pubmed Dallol,
When RASSF1A RAN into tumor suppression: Ran GTPase is a RASSF1A effector involved in controlling microtubule organization.
2009,
Pubmed Donninger,
The RASSF1A tumor suppressor.
2007,
Pubmed Dukes,
The secreted Salmonella dublin phosphoinositide phosphatase, SopB, localizes to PtdIns(3)P-containing endosomes and perturbs normal endosome to lysosome trafficking.
2006,
Pubmed Falvella,
Identification of RASSF8 as a candidate lung tumor suppressor gene.
2006,
Pubmed Friess,
Microarray-based identification of differentially expressed growth- and metastasis-associated genes in pancreatic cancer.
2003,
Pubmed Fuller,
Midzone activation of aurora B in anaphase produces an intracellular phosphorylation gradient.
2008,
Pubmed
,
Xenbase Hesson,
The novel RASSF6 and RASSF10 candidate tumour suppressor genes are frequently epigenetically inactivated in childhood leukaemias.
2009,
Pubmed Jackson,
Linking tumor suppression, DNA damage and the anaphase-promoting complex.
2004,
Pubmed Kallio,
Inhibition of aurora B kinase blocks chromosome segregation, overrides the spindle checkpoint, and perturbs microtubule dynamics in mitosis.
2002,
Pubmed
,
Xenbase Lampson,
Correcting improper chromosome-spindle attachments during cell division.
2004,
Pubmed Langton,
The dASPP-dRASSF8 complex regulates cell-cell adhesion during Drosophila retinal morphogenesis.
2009,
Pubmed Liang,
Analysis of the early adaptive response of endothelial cells to hypoxia via a long serial analysis of gene expression.
2009,
Pubmed Lock,
The RASSF8 candidate tumor suppressor inhibits cell growth and regulates the Wnt and NF-kappaB signaling pathways.
2010,
Pubmed
,
Xenbase Logsdon,
Molecular profiling of pancreatic adenocarcinoma and chronic pancreatitis identifies multiple genes differentially regulated in pancreatic cancer.
2003,
Pubmed Lowe,
Gene expression patterns in pancreatic tumors, cells and tissues.
2007,
Pubmed Ma,
Inhibition of protein deacetylation by trichostatin A impairs microtubule-kinetochore attachment.
2008,
Pubmed
,
Xenbase Mutter,
Global expression changes of constitutive and hormonally regulated genes during endometrial neoplastic transformation.
2001,
Pubmed Przewloka,
The kinetochore and the centromere: a working long distance relationship.
2009,
Pubmed Richter,
The RASSF proteins in cancer; from epigenetic silencing to functional characterization.
2009,
Pubmed Rosasco-Nitcher,
Centromeric Aurora-B activation requires TD-60, microtubules, and substrate priming phosphorylation.
2008,
Pubmed
,
Xenbase Santaguida,
The life and miracles of kinetochores.
2009,
Pubmed Schagdarsurengin,
Frequent epigenetic inactivation of RASSF10 in thyroid cancer.
2009,
Pubmed Sherwood,
The N-terminal RASSF family: a new group of Ras-association-domain-containing proteins, with emerging links to cancer formation.
2009,
Pubmed Sherwood,
RASSF7 is a member of a new family of RAS association domain-containing proteins and is required for completing mitosis.
2008,
Pubmed
,
Xenbase Soares,
Replication and homologous recombination repair regulate DNA double-strand break formation by the antitumor alkylator ecteinascidin 743.
2007,
Pubmed Tan,
PPM1D is a potential therapeutic target in ovarian clear cell carcinomas.
2009,
Pubmed Vader,
The chromosomal passenger complex: guiding Aurora-B through mitosis.
2006,
Pubmed van der Weyden,
The Ras-association domain family (RASSF) members and their role in human tumourigenesis.
2007,
Pubmed Weitzel,
The HRAS1 gene cluster: two upstream regions recognizing transcripts and a third encoding a gene with a leucine zipper domain.
1992,
Pubmed Zeitlin,
CENP-A is phosphorylated by Aurora B kinase and plays an unexpected role in completion of cytokinesis.
2001,
Pubmed