XB-ART-42017
J Cell Biol
2010 Sep 06;1905:807-22. doi: 10.1083/jcb.200912056.
Show Gene links
Show Anatomy links
Subgroup II PAK-mediated phosphorylation regulates Ran activity during mitosis.
Bompard G, Rabeharivelo G, Frank M, Cau J, Delsert C, Morin N.
???displayArticle.abstract???
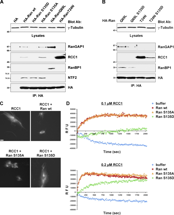
Ran is an essential GTPase that controls nucleocytoplasmic transport, mitosis, and nuclear envelope formation. These functions are regulated by interaction of Ran with different partners, and by formation of a Ran-GTP gradient emanating from chromatin. Here, we identify a novel level of Ran regulation. We show that Ran is a substrate for p21-activated kinase 4 (PAK4) and that its phosphorylation on serine-135 increases during mitosis. The endogenous phosphorylated Ran and active PAK4 dynamically associate with different components of the microtubule spindle during mitotic progression. A GDP-bound Ran phosphomimetic mutant cannot undergo RCC1-mediated GDP/GTP exchange and cannot induce microtubule asters in mitotic Xenopus egg extracts. Conversely, phosphorylation of GTP-bound Ran facilitates aster nucleation. Finally, phosphorylation of Ran on serine-135 impedes its binding to RCC1 and RanGAP1. Our study suggests that PAK4-mediated phosphorylation of GDP- or GTP-bound Ran regulates the assembly of Ran-dependent complexes on the mitotic spindle.
???displayArticle.pubmedLink??? 20805321
???displayArticle.pmcLink??? PMC2935564
???displayArticle.link??? J Cell Biol
Species referenced: Xenopus laevis
Genes referenced: birc5l cdc27 cdkn1a nsg1 pak1 pak4 plk1 ran rangap1 rcc1 stmn1 sult2a1 tpx2
???attribute.lit??? ???displayArticles.show???
References [+] :
Arias-Romero,
A tale of two Paks.
2008, Pubmed
Arias-Romero, A tale of two Paks. 2008, Pubmed
Arnaoutov, Ran-GTP regulates kinetochore attachment in somatic cells. 2005, Pubmed , Xenbase
Arnaoutov, The Ran GTPase regulates kinetochore function. 2003, Pubmed , Xenbase
Arnaoutov, Crm1 is a mitotic effector of Ran-GTP in somatic cells. 2005, Pubmed
Bastiaens, Gradients in the self-organization of the mitotic spindle. 2006, Pubmed , Xenbase
Bobinnec, Centriole disassembly in vivo and its effect on centrosome structure and function in vertebrate cells. 1998, Pubmed
Bompard, Inhibition of cytokinesis by wiskostatin does not rely on N-WASP/Arp2/3 complex pathway. 2008, Pubmed
Bompard, Involvement of Rac in actin cytoskeleton rearrangements induced by MIM-B. 2005, Pubmed
Budhu, Loading and unloading: orchestrating centrosome duplication and spindle assembly by Ran/Crm1. 2005, Pubmed
Callow, Requirement for PAK4 in the anchorage-independent growth of human cancer cell lines. 2002, Pubmed
Carazo-Salas, Generation of GTP-bound Ran by RCC1 is required for chromatin-induced mitotic spindle formation. 1999, Pubmed , Xenbase
Carazo-Salas, Ran-GTP coordinates regulation of microtubule nucleation and dynamics during mitotic-spindle assembly. 2001, Pubmed , Xenbase
Cau, Regulation of Xenopus p21-activated kinase (X-PAK2) by Cdc42 and maturation-promoting factor controls Xenopus oocyte maturation. 2000, Pubmed , Xenbase
Cau, A novel p21-activated kinase binds the actin and microtubule networks and induces microtubule stabilization. 2001, Pubmed , Xenbase
Caudron, Spatial coordination of spindle assembly by chromosome-mediated signaling gradients. 2005, Pubmed , Xenbase
Ciciarello, Importin beta is transported to spindle poles during mitosis and regulates Ran-dependent spindle assembly factors in mammalian cells. 2004, Pubmed
Clarke, Spatial and temporal control of nuclear envelope assembly by Ran GTPase. 2004, Pubmed , Xenbase
Clarke, Spatial and temporal coordination of mitosis by Ran GTPase. 2008, Pubmed
Di Fiore, Mammalian RanBP1 regulates centrosome cohesion during mitosis. 2003, Pubmed , Xenbase
Feng, Polo-like kinase 1-mediated phosphorylation of the GTP-binding protein Ran is important for bipolar spindle formation. 2006, Pubmed
Goodman, Mitotic spindle morphogenesis: Ran on the microtubule cytoskeleton and beyond. 2006, Pubmed
Görlich, Identification of different roles for RanGDP and RanGTP in nuclear protein import. 1996, Pubmed , Xenbase
Gruss, Ran induces spindle assembly by reversing the inhibitory effect of importin alpha on TPX2 activity. 2001, Pubmed , Xenbase
Hannak, Investigating mitotic spindle assembly and function in vitro using Xenopus laevis egg extracts. 2006, Pubmed , Xenbase
Hughes, The role of the ran GTPase in nuclear assembly and DNA replication: characterisation of the effects of Ran mutants. 1998, Pubmed , Xenbase
Hyman, Preparation of marked microtubules for the assay of the polarity of microtubule-based motors by fluorescence. 1991, Pubmed
Joseph, The RanGAP1-RanBP2 complex is essential for microtubule-kinetochore interactions in vivo. 2004, Pubmed
Kalab, The RanGTP gradient - a GPS for the mitotic spindle. 2008, Pubmed
Kalab, The ran GTPase regulates mitotic spindle assembly. 1999, Pubmed , Xenbase
Kalab, Visualization of a Ran-GTP gradient in interphase and mitotic Xenopus egg extracts. 2002, Pubmed , Xenbase
Kaláb, Analysis of a RanGTP-regulated gradient in mitotic somatic cells. 2006, Pubmed , Xenbase
Keryer, Part of Ran is associated with AKAP450 at the centrosome: involvement in microtubule-organizing activity. 2003, Pubmed , Xenbase
Klebe, Functional expression in Escherichia coli of the mitotic regulator proteins p24ran and p45rcc1 and fluorescence measurements of their interaction. 1993, Pubmed
Knauer, The Survivin-Crm1 interaction is essential for chromosomal passenger complex localization and function. 2006, Pubmed
Koffa, HURP is part of a Ran-dependent complex involved in spindle formation. 2006, Pubmed , Xenbase
Kraft, Mitotic regulation of the human anaphase-promoting complex by phosphorylation. 2003, Pubmed
Kutay, Dominant-negative mutants of importin-beta block multiple pathways of import and export through the nuclear pore complex. 1997, Pubmed , Xenbase
Li, A mechanism of coupling RCC1 mobility to RanGTP production on the chromatin in vivo. 2003, Pubmed , Xenbase
Molli, PAK signaling in oncogenesis. 2009, Pubmed
Nachury, Importin beta is a mitotic target of the small GTPase Ran in spindle assembly. 2001, Pubmed , Xenbase
Nakajima, Identification of a consensus motif for Plk (Polo-like kinase) phosphorylation reveals Myt1 as a Plk1 substrate. 2003, Pubmed , Xenbase
O'Connell, Relative contributions of chromatin and kinetochores to mitotic spindle assembly. 2009, Pubmed
Ohba, Self-organization of microtubule asters induced in Xenopus egg extracts by GTP-bound Ran. 1999, Pubmed , Xenbase
Renault, Structural basis for guanine nucleotide exchange on Ran by the regulator of chromosome condensation (RCC1). 2001, Pubmed
Rennefahrt, Specificity profiling of Pak kinases allows identification of novel phosphorylation sites. 2007, Pubmed
Seewald, RanGAP mediates GTP hydrolysis without an arginine finger. 2002, Pubmed
Silljé, HURP is a Ran-importin beta-regulated protein that stabilizes kinetochore microtubules in the vicinity of chromosomes. 2006, Pubmed
Terry, Crossing the nuclear envelope: hierarchical regulation of nucleocytoplasmic transport. 2007, Pubmed
Torosantucci, Localized RanGTP accumulation promotes microtubule nucleation at kinetochores in somatic mammalian cells. 2008, Pubmed
Vigneron, Greatwall maintains mitosis through regulation of PP2A. 2009, Pubmed , Xenbase
Wang, Temporal and spatial control of nucleophosmin by the Ran-Crm1 complex in centrosome duplication. 2005, Pubmed
Wiese, Role of importin-beta in coupling Ran to downstream targets in microtubule assembly. 2001, Pubmed , Xenbase
Wilde, Stimulation of microtubule aster formation and spindle assembly by the small GTPase Ran. 1999, Pubmed , Xenbase
Wittmann, Regulation of microtubule destabilizing activity of Op18/stathmin downstream of Rac1. 2004, Pubmed
Xia, Tumor cell dependence on Ran-GTP-directed mitosis. 2008, Pubmed
Yokoyama, Cdk11 is a RanGTP-dependent microtubule stabilization factor that regulates spindle assembly rate. 2008, Pubmed , Xenbase
Zhao, The ubiquitin-proteasome pathway regulates survivin degradation in a cell cycle-dependent manner. 2000, Pubmed
Zhu, A single pair of acidic residues in the kinase major groove mediates strong substrate preference for P-2 or P-5 arginine in the AGC, CAMK, and STE kinase families. 2005, Pubmed
