Click here to close
Hello! We notice that you are using Internet Explorer, which is not supported by Xenbase and may cause the site to display incorrectly.
We suggest using a current version of Chrome,
FireFox, or Safari.
???displayArticle.abstract???
During premetamorphic stages, Xenopus laevis tadpoles expressing either a dominant-negative thyroid hormone (TH) receptor or a type-III iodothyronine deiodinase transgene in the nervous system have reduced TH-induced proliferation in the spinal cord and produce fewer hindlimb-innervating motorneurons. During prometamorphic stages, innervation of the hindlimbs is reduced, and few functional neuromuscular connections are formed. By metamorphic climax, limb movement is impaired, ranging from uncoordinated leg swimming to complete quadriplegia. This phenotype is due to transgene action in the tadpole spinal cord. The requirement of TH for neurogenesis during premetamorphosis is the earliest TH-regulated process reported to date in the sequence of metamorphic changes in anurans. The muscle formed during limb growth was previously shown to be a direct target of TH control. Here, we show that the same is true of the development of spinal cord cells that innervate the limbs.
Fig. 1.
Transgenes that inhibit TH action in the nervous system produce quadriplegic tadpoles at the climax of metamorphosis. NF stage 62 control (A) and NβT:GFP-TRDN-transgenic (B) animals. Dissected brain and spinal cord of NF stage 60 control (C) and NβT:GFP-TRDN-transgenic (D) animals. (Scale bar for A, 1 cm.)
Fig. 2. Transgenes inhibit expression of TH-inducible genes in the spinal cord. In situ hybridization of cross-sections of the lumbar spinal cord at NF stage 62. TH/bZIP (A and D), gene 12 (B and E), xBTEB (C and F), control (A), and NβT:GFP-TRDN-transgenic (D) animals. (Scale bar, 200 μm.)
Fig. 3.
Transgene expression only in the spinal cord affects hindlimb movement. (A) A pair of crossgrafted animals, half of which were derived from a CMV:GFP-expressing transgenic animal, at NF stage 25. (B) The same pair of crossgrafted animals at NF stage 46. (C) A limb-paralyzed animal with CMV:GFP expression in the head, and NβT:GFP-TRDN expression in the body, at NF stage 59. Arrow points to paralyzed hindlimb. The dashed line delimits the boundary of the graft as determined by the boundary of skin expression of the CMV:GFP transgene. (Scale bars, 100 μm in A and B; 1 mm in C.)
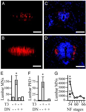
Fig. 4.
TH controls the early proliferation and production of limb motorneurons. (A) Lumbar spinal cords of 3-week-old control tadpoles. (A and B) Lateral view of whole mounts. (C and D) Transverse sections. (A and C) Controls. (B and D) Animals treated with 10 nM T3 during the third week. Limb motorneurons labeled with a RALDH-2 antibody are red and nuclei labeled by DAPI are blue. (Scale bars, 100 μmin A and B; 25 μmin C and D.) (E) The number of lumbar motorneurons (MNs), determined by counting RALDH-2-positive cells in whole-mount spinal cords. (F) The number of proliferating cells in the lumbar spinal cord, determined by counting PH3-positive cells in whole-mount spinal cords. The labeled groups (*) in E and F are significantly different from the other three groups (P < 0.001). (G) The number of lumbar motorneurons at various stages during metamorphosis in control animals (○), and at NF stage 54 in NβT:GFP-TRDN-transgenic animals (▴), determined by counting RALDH-2-positive cells in sections throughout the spinal cord. Values for control and NβT:GFP-TRDN-transgenic animals at stage 54 are significantly different (P = 0.005). Error bars in E represent the SEM.
Fig. 5.
Transgenic animals develop defective neuromuscular junctions. Dorsal view of hindlimb nerves, labeled with 3A10 antibody, at NF stage 54 in control (A) and NβT:GFP-TRDN-transgenic (B) animals. (C) The diameter of tibial nerves, at positions marked in red in A and B, in control and NβT:GFP-TRDN animals at NF stage 54. Values are statistically different (*, P = 0.0014). Nerves and muscle synapses at NF stage 56 in control (D) and NβT:GFP-TRDN-transgenic (E) animals seen in a ventral view of the hindlimb. Arrows point to calf and foot muscles. Nerves and muscle synapses in the tibialis anteriormuscle at NF Stage 60 in control (F) and NβT:GFP-TRDN-transgenic (G) animals. In D, the nerves are labeled with 3A10 antibody (red), and the AChRs are labeled with α-bungarotoxin (green). (Scale bars, 500 μmin A and B and D and E; 250 μm in F.)
Beach,
Patterns of cell proliferation in the retina of the clawed frog during development.
1979, Pubmed,
Xenbase
Beach,
Patterns of cell proliferation in the retina of the clawed frog during development.
1979,
Pubmed
,
Xenbase Beach,
Influences of thyroxine on cell proliferation in the retina of the clawed frog at different ages.
1979,
Pubmed
,
Xenbase Berggren,
Differential distribution of retinoic acid synthesis in the chicken embryo as determined by immunolocalization of the retinoic acid synthetic enzyme, RALDH-2.
1999,
Pubmed Berry,
The expression pattern of thyroid hormone response genes in the tadpole tail identifies multiple resorption programs.
1998,
Pubmed
,
Xenbase Boatright-Horowitz,
Transient "deafness" accompanies auditory development during metamorphosis from tadpole to frog.
1997,
Pubmed Cai,
Expression of type II iodothyronine deiodinase marks the time that a tissue responds to thyroid hormone-induced metamorphosis in Xenopus laevis.
2004,
Pubmed
,
Xenbase Clorfene,
Late-generated cells in the lateral motor columns of developing frog spinal cord.
1994,
Pubmed Coen,
Xenopus Bcl-X(L) selectively protects Rohon-Beard neurons from metamorphic degeneration.
2001,
Pubmed
,
Xenbase Das,
Multiple thyroid hormone-induced muscle growth and death programs during metamorphosis in Xenopus laevis.
2002,
Pubmed
,
Xenbase Fritz,
Neurogenesis in the olfactory bulb of the frog Xenopus laevis shows unique patterns during embryonic development and metamorphosis.
1996,
Pubmed
,
Xenbase Gancedo,
Changes in thyroid hormone concentrations and total contents through ontogeny in three anuran species: evidence for daily cycles.
1997,
Pubmed
,
Xenbase Gloster,
The T alpha 1 alpha-tubulin promoter specifies gene expression as a function of neuronal growth and regeneration in transgenic mice.
1994,
Pubmed Hollyfield,
Differential growth of the neural retina in Xenopus laevis larvae.
1971,
Pubmed
,
Xenbase Huang,
Metamorphosis is inhibited in transgenic Xenopus laevis tadpoles that overexpress type III deiodinase.
1999,
Pubmed
,
Xenbase HUGHES,
Cell degeneration in the larval ventral horn of Xenopus laevis (Daudin).
1961,
Pubmed
,
Xenbase Kroll,
Transgenic Xenopus embryos from sperm nuclear transplantations reveal FGF signaling requirements during gastrulation.
1996,
Pubmed
,
Xenbase Lin,
Distinct roles of nerve and muscle in postsynaptic differentiation of the neuromuscular synapse.
2001,
Pubmed Marsh-Armstrong,
Germ-line transmission of transgenes in Xenopus laevis.
1999,
Pubmed
,
Xenbase Marsh-Armstrong,
Asymmetric growth and development of the Xenopus laevis retina during metamorphosis is controlled by type III deiodinase.
1999,
Pubmed
,
Xenbase Moody,
Developmental expression of a neuron-specific beta-tubulin in frog (Xenopus laevis): a marker for growing axons during the embryonic period.
1996,
Pubmed
,
Xenbase Prestige,
The control of cell number in the lumbar ventral horns during the development of Xenopus laevis tadpoles.
1967,
Pubmed
,
Xenbase Roberts,
Motoneurons of the axial swimming muscles in hatchling Xenopus tadpoles: features, distribution, and central synapses.
1999,
Pubmed
,
Xenbase Roberts,
Central circuits controlling locomotion in young frog tadpoles.
1998,
Pubmed
,
Xenbase Schlosser,
Thyroid hormone promotes neurogenesis in the Xenopus spinal cord.
2002,
Pubmed
,
Xenbase Schreiber,
Tadpole skin dies autonomously in response to thyroid hormone at metamorphosis.
2003,
Pubmed
,
Xenbase Schreiber,
Diverse developmental programs of Xenopus laevis metamorphosis are inhibited by a dominant negative thyroid hormone receptor.
2001,
Pubmed
,
Xenbase Sockanathan,
Motor neuron-derived retinoid signaling specifies the subtype identity of spinal motor neurons.
1998,
Pubmed Tata,
Autoinduction of nuclear receptor genes and its significance.
1993,
Pubmed
,
Xenbase Wang,
Thyroid hormone-induced gene expression program for amphibian tail resorption.
1993,
Pubmed
,
Xenbase Yang,
Patterning of muscle acetylcholine receptor gene expression in the absence of motor innervation.
2001,
Pubmed Zhao,
Molecular identification of a major retinoic-acid-synthesizing enzyme, a retinaldehyde-specific dehydrogenase.
1996,
Pubmed