Click here to close Hello! We notice that you are using Internet Explorer, which is not supported by Xenbase and may cause the site to display incorrectly. We suggest using a current version of Chrome, FireFox, or Safari.
XB-ART-42398
Nucleic Acids Res 2011 Apr 01;397:2671-7. doi: 10.1093/nar/gkq1190.
Show Gene links Show Anatomy links

Cyclin E is recruited to the nuclear matrix during differentiation, but is not recruited in cancer cells.

Munkley J, Copeland NA, Moignard V, Knight JR, Greaves E, Ramsbottom SA, Pownall ME, Southgate J, Ainscough JF, Coverley D.


???displayArticle.abstract???
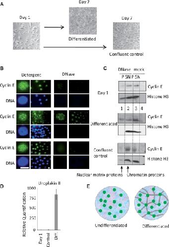
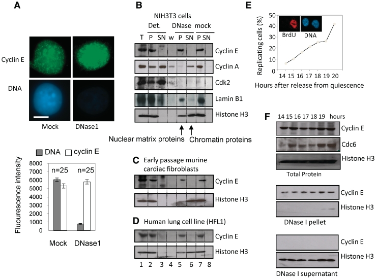
Cyclin E supports pre-replication complex (pre-RC) assembly, while cyclin A-associated kinase activates DNA synthesis. We show that cyclin E, but not A, is mounted upon the nuclear matrix in sub-nuclear foci in differentiated vertebrate cells, but not in undifferentiated cells or cancer cells. In murine embryonic stem cells, Xenopus embryos and human urothelial cells, cyclin E is recruited to the nuclear matrix as cells differentiate and this can be manipulated in vitro. This suggests that pre-RC assembly becomes spatially restricted as template usage is defined. Furthermore, failure to become restricted may contribute to the plasticity of cancer cells.

???displayArticle.pubmedLink??? 21109536
???displayArticle.pmcLink??? PMC3074132
???displayArticle.link??? Nucleic Acids Res
???displayArticle.grants??? [+]

Species referenced: Xenopus laevis
Genes referenced: cdc6 gata4 pou5f3


???attribute.lit??? ???displayArticles.show???
References [+] :
Ainscough, C-terminal domains deliver the DNA replication factor Ciz1 to the nuclear matrix. 2007, Pubmed