|
Fig. 1. Blockade of XEphA4 activity causes defective gastrulation movements. (A) Western blotting analysis showing the efficacy and specificity of XEphA4 MO. Actin serves as a loading control. (B) Gastrulation-defective phenotypes of the loss of XEphA4 function. (C) Quantification of the injection phenotypes in (B). Four-cell stage embryos were injected dorsally with XEphA4 MO (80 ng) or XEphA4δC RNA (3 ng) with or without MO-resistant XEphA4 mRNA (2â4 ng) and cultured to the tadpole stages. The mild phenotypes indicate bending with or without shortened anteriorâposterior axis and severe ones kinked axis with open blastopore and neural tube. n, the total number of injected embryos. (D, E) No effects of the loss of XEphA4 function on the expression of mesodermal marker genes. (D) In situ hybridization against mesodermal markers. Four-cell stage embryos were injected dorsally with LacZ RNA (250 pg) as a lineage tracer with or without the indicated MOs and RNA, fixed at stage 10.5, stained with Red-Gal. Right panels for each marker show the embryos sectioned after in situ hybridization. In left panels, dorsal is up. (E) Quantitative RT-PCR analysis of mesodermal markers in dorsal marginal zone (DMZ) explants. DMZ tissues were dissected from the injected embryos at stage 10.5. ODC is a loading control. -RT, a control in the absence of reverse transcriptase. |
|
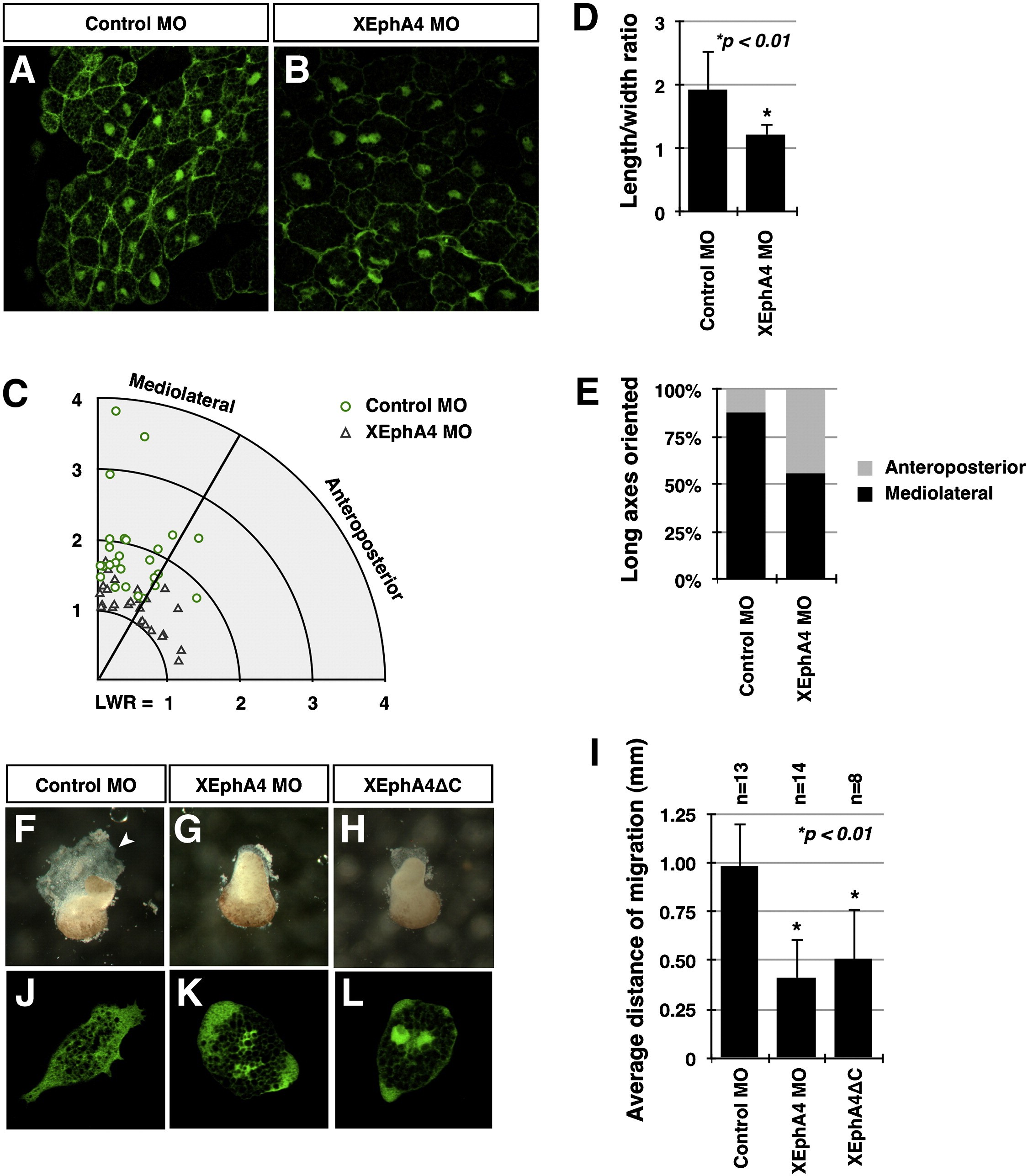
Fig. 5. XEphA4 controls cell polarity and migration. (A, B) Depletion of XEphA4 disrupts cell polarization, leading to the failure of cells to align and elongate. Four-cell stage embryos were injected dorsally with membrane-targeted Venus (mVenus) mRNA (500 pg) with control MO or XEphA4 MO, and DMZ tissues were dissected at stage 10.5, placed on the cover slip coated with fibronectin, cultured to stage 13 and observed with confocal microscope. (C, D) Length/width ratio (LWR) and LWR versus angle of major axis for each of the cells scored in (A, B). (E) Orientation of long axes for each of the cells in (C, D). (FâH) Loss of XEphA4 activity interferes with cell migration. Anterior DMZ tissues were excised at stage 10.5 from the embryos injected with the indicated MO or RNA and cultured on the dishes coated with fibronectin overnight at 4 °C. An arrowhead points to the migrating cells. (I) Measurement of the distances moved by cells shown in (FâH). (JâL) Loss of XEphA4 function impairs the polarity and protrusive activity of mesodermal cells. DMZ tissues from the embryos injected as described in (A, B) were dissociated in Ca2+/Mg2+-free MBS, and the dissociated cells were plated on a fibronetin-coated slide glass and cultured for 6 h. n, the number of explants measured. Error bars denote standard deviation. Asterisks indicate p-value compared to the control MO-injected explants. |
|
Fig. 6. Complementary expression pattern of XEphA4 and Xephrin-A1 during gastrulation. (A) Comparison of the spatial expression patterns of XEphA4 and Xephrin-A1 in early gastrulae. XEphA4 (aâd) and Xephrin-A1 (fâi) are expressed in the involuting mesoderm and entire ectoderm, respectively. (a, e) Vegetal view of stage 10 embryos. (bâd, fâh) Sagittal sections of stage 10 (b, f), stage 10.5 (c, g), and stage 11 (g, h) embryos. (bââdâ, fââhâ) Enlarged views of the expression of XEphA4 and Xephrin-A1 in the rectangular areas in (bâd) and (fâh). (B) Efficacy and specificity of Xephrin-A1 MO. (C) Phenotype of embryos injected dorsally with Xephrin-A1 MO (80Â ng). (D) Summary of the effects of Xephrin-A1 MO on gastrulation movements. n, the total number of injected embryos. |
|
Fig. 7. Loss of Xephrin-A1 function inhibits tissue separation. (A) Knockdown of Xephrin-A1 abrogates the formation of Brachet's cleft but not the expressions of mesodermal markers, Chordin, Goosecoid, and Xbra. Arrowheads indicate the anterior and posterior ends of Brachet's cleft. (B) Summary of Brachet's cleft formation in the Xephrin-A1-depleted embryos. n, the total number of injected embryos. (C) Schematic diagram of in vitro tissue separation assay. (D, E) Mesodermal cell aggregates were separated from the BCR of control MO-injected embryos but fused into Xephrin-A1 MO-injected BCR. Asterisk indicates the mesodermal cell aggregates. |
|
Fig. S1. XEphA4 affects tissue separation all around the marginal zone. (A) Loss of XEphA4 activity disrupts the formation of Brachet's cleft in the LMZ and VMZ as well as in the DMZ. Embryos injected as indicated were fixed at stage 11, stained with Red-Gal and bisected through the dorsal midline. Arrowheads denote the anterior and posterior ends of Brachet's cleft. LacZ was used as a lineage tracer. (B) Summary of the formation of Brachet's cleft in the embryos shown in (A). n, the total number of injected embryos. |
|
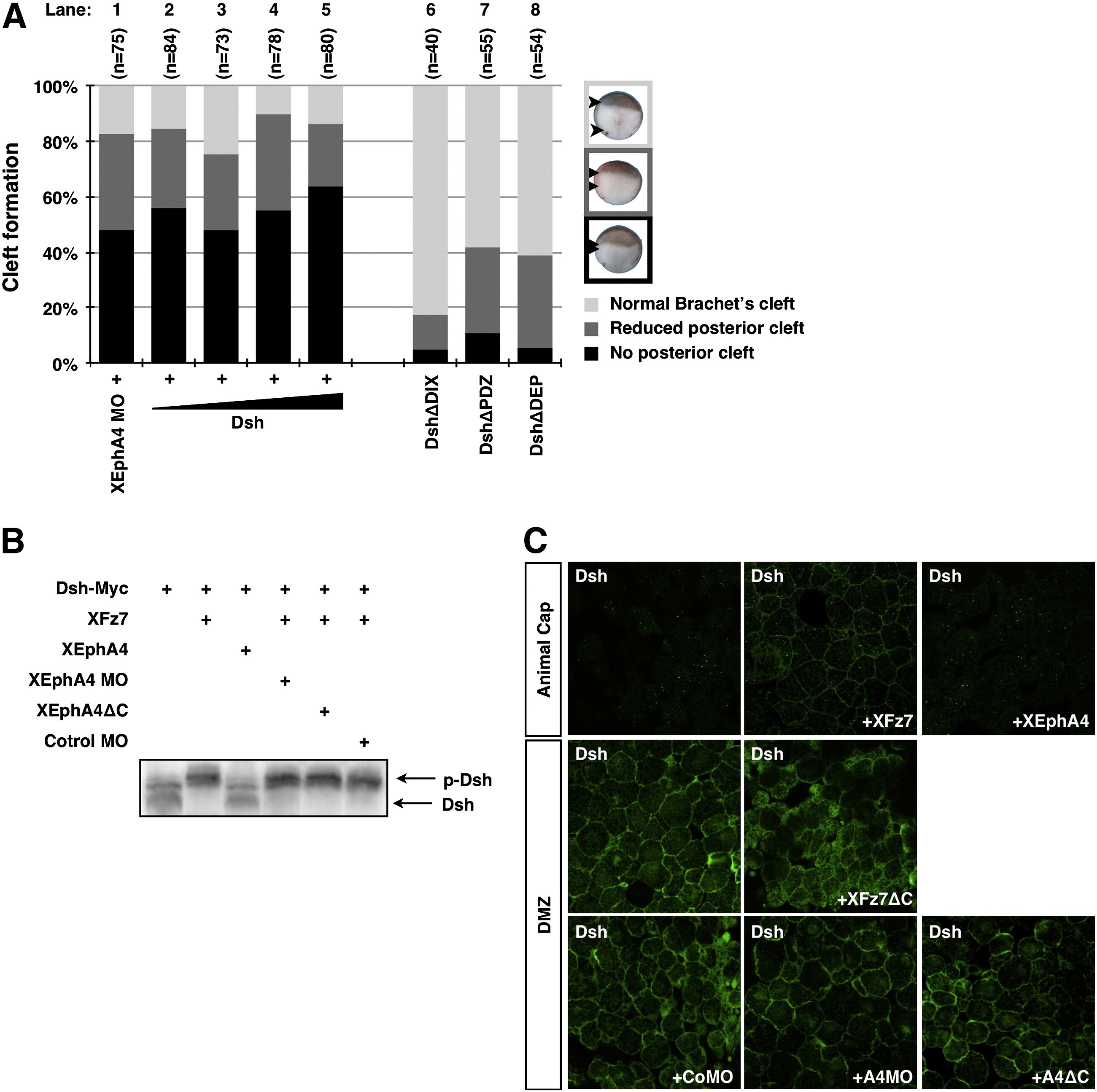
Fig. S3. Dsh is not required for XEphA4-dependent tissue separation. (A) Dsh could not rescue the abnormal Brachet's cleft generated by XEphA4 MO. Even Dsh mutants including DshδDIX, DshδPDZ and DshδDEP did not disturb tissue separation. Four-cell stage embryos were injected with XEphA4 MO (80 ng) with or without Dsh RNA (0.5â4 ng) or with Dsh mutant RNAs (2 ng each) alone, and Brachet's cleft formation was scored at stage 11. n, the total number of injected embryos. (B) Dsh phosphorylation assay. Dsh protein was phosphorylated by XFz7, but not by XEphA4. Besides, the phosphorylation of Dsh by XFz7 was not affected by XEphA4 MO or XEphA4δC RNA. (C) Dsh subcellular localization assay in AC and DMZ. In the animal cap tissues, GFP-Dsh was distributed in a punctate fashion. Dsh protein was translocated to the plasma membrane by XFz7, but not by XEphA4. In the DMZ tissues, the membrane localization of Dsh was changed by XFz7δC, but not by XEphA4 MO or XEphA4δC. |
|
Fig. S4. Evaluation of the constriction of DMZ tissues. (A, B) Hoechst stained sagittal sections from DMZ tissues injected with control MO (A) and XEphA4 MO (B). After the DMZ elongation assay, the tissue explants were fixed with 4% paraformaldehyde, embedded with paraffin, sectioned sagittally and then stained with Hoechst. (C) Thickness of the involuting marginal zone (IMZ) of control MO and XEphA4 MO injected explants. (D) The total number of cells per section was not changed by XEphA4 MO. |
|
Fig. S5. Loss of ADAM10 function perturbs tissue separation of the involuting mesoderm and non-involuting ectoderm. (A) Gastrulation defective phenotypes caused by a dominant negative (DN) ADAM10. (B) Loss of ADAM10 activity disrupts the formation of Brachet's cleft all around the marginal zones. Arrowheads indicate the anterior and posterior ends of Brachet's cleft. LacZ was used as a lineage tracer. |
|
Fig. 2. Inhibition of XEphA4 activity abrogates tissue separation between the involuting mesoderm and non-involuting ectoderm. (A) Scheme showing the formation of Brachet's cleft at stage 10.5. Arrows indicate the anterior and posterior ends of the Brachet's cleft. (B) Scanning electron micrographs (SEM) of the Brachet's cleft in embryos injected with control MO (B), XEphA4 MO (C) or XEphA4δC RNA (D). Arrowheads mark presumptive dorsal blastopore. (E) Schematic diagram of in vitro tissue separation assay (see Materials and methods for details). (F) Mesodermal cell aggregates from the control MO-injected embryos were separated from the BCR, but not those from the XEphA4 MO or XEphA4δC RNA-injected embryos. Asterisk indicates the mesodermal cell aggregates. (I) Rescue by coinjection of XEphA4 RNA (1 ng) of defective tissue separation caused by XEphA4 MO. n, the total number of injected embryos.
|
|
efna1 (ephrin-A1) gene expression in Xenopus laevis embryo, assayed via in situ hybridization, NF stage 10.5, vegetal view. |
|
efna1 [(ephrin-A1) gene expression in bisected Xenopus laevis embryo, mid-sagittal section, assayed via in situ hybridization, NF stage 10.5, dorsal right, anterior up. |
|
epha4 (EPH receptor A4) gene expression (b-homeologue) in bisected Xenopus laevis embryo, mid-sagittal section, assayed via in situ hybridization, NF stage 10.5, dorsal right, anterior up. |
|
epha4 (EPH receptor A4) gene expression (b-homeologue) in Xenopus laevis embryo, assayed via in situ hybridization, NF stage 10.5, vegetal view, dorsal up. |