XB-ART-42490
J Cell Biol
2010 Nov 01;1913:523-35. doi: 10.1083/jcb.201006022.
Show Gene links
Show Anatomy links
Constitutive recycling of the store-operated Ca2+ channel Orai1 and its internalization during meiosis.
Yu F, Sun L, Machaca K.
???displayArticle.abstract???
The egg's competency to activate at fertilization and transition to embryogenesis is dependent on its ability to generate a fertilization-specific Ca(2+) transient. To endow the egg with this capacity, Ca(2+) signals remodel during oocyte maturation, including inactivation of the primary Ca(2+) influx pathway store-operated Ca(2+) entry (SOCE). SOCE inactivation is coupled to internalization of the SOCE channel, Orai1. In this study, we show that Orai1 internalizes during meiosis through a caveolin (Cav)- and dynamin-dependent endocytic pathway. Cav binds to Orai1, and we map a Cav consensus-binding site in the Orai1 N terminus, which is required for Orai1 internalization. Furthermore, at rest, Orai1 actively recycles between an endosomal compartment and the cell membrane through a Rho-dependent endocytic pathway. A significant percentage of total Orai1 is intracellular at steady state. Store depletion completely shifts endosomal Orai1 to the cell membrane. These results define vesicular trafficking mechanisms in the oocyte that control Orai1 subcellular localization at steady state, during meiosis, and after store depletion.
???displayArticle.pubmedLink??? 21041445
???displayArticle.pmcLink??? PMC3003315
???displayArticle.link??? J Cell Biol
???displayArticle.grants??? [+]
Species referenced: Xenopus laevis
Genes referenced: abcc8 ano1 arf6 cav1 cfp itpr1 orai1 pcyt1b rab11a rab5a rho stim1 tf
???attribute.lit??? ???displayArticles.show???
|
|
Figure 1. Orai1 subcellular distribution at rest and during meiosis. (A) Oocytes and eggs expressing GFP-Orai1 (2 ng RNA/cell) and the ER marker mCherry-KDEL (10 ng RNA/cell). Confocal images show two focal planes as indicated by the matching numbers (1 and 2) in the orthogonal section across the z-image stack. Bar, 3 µm. (B) Orthogonal sections from cells expressing 8 ng xTMEM16a-mCherry with either 5 ng GFP-KDEL or 2 ng GFP-Orai1. Bar, 3 µm. (C) Oocytes and eggs expressing GFP-Orai1 with endosome markers including RFP-Rab5, mCherry-tagged Rab4, Rab9, and Rab11 or stained with the lysosome marker LysoTracker. Bar, 5 µm. (D) Percentage of Orai1-positive pixels colocalizing with the Rabs (n = 10–15). (E) Equivalent endosome radius measured using MetaMorph (n = 9–13). Error bars indicate mean ± SEM. |
|
|
Figure 2. Orai1 internalization endocytic pathway. (A) Oocytes expressing GFP-Orai1 were stained with 125 µg/ml Alexa Flour 633 transferrin (Trf) or 5 µg/ml Alexa Fluor 555 CTB at the GVBD stage and allowed to complete maturation. Colocalization efficiency was measured using ZEN2008 (n = 14). Error bars indicate mean ± SEM. (B) Wild-type dynamin (WT Dyn) or the K44A mutant (30 ng/cell) were injected in GFP-Orai1âexpressing cells and allowed 24 h to express before inducing maturation. C3 exoenzyme (1.7 ng/cell) was injected into GFP-Orai1âexpressing cells 1 h before maturation. Images are from a focal plane â¼2-µm deep from the cell surface. Orthogonal sections are also shown. (A and B) Bars, 10 µm. (C) Oocytes were injected with GFP-Orai1 alone or with 20 ng of the dominant-negative Rab5 (S34N) and then matured. Images show a deep (â¼2 µm into the cell) focal plane (left) or the cell surface as indicated, with the corresponding orthogonal sections. Bar, 5 µm. |
|
|
Figure 3. Orai1 internalization: ARF6, cholesterol, and Rab4. (A) Oocytes and eggs expressing 2 ng GFP-Orai1 alone or with 20 ng constitutively active ARF6 (Q67L) or 20 ng dominant-negative ARF6 (T22N). Orthogonal sections and deep-view images are shown. (A) GFP-Orai1–expressing oocytes were untreated, treated with 20 mM MβCD to deplete cholesterol, or treated with MβCD plus 5 mg/ml cholesterol for 9 h in Ringer, and then matured. (C) Orthogonal sections and deep-view images from eggs expressing 20 ng GFP-Orai1 and dominant-negative Rab4 mutants N121I or S22N. Bars, 5 µm. |
|
|
Figure 4. Orai1-recycling endocytic pathway. (A) Oocytes expressing 10 ng GFP-Orai1 and RFP-Rab5 were untreated or injected with dynamin (Dyn) K44A and allowed 24 h to express. Deep-view images and orthogonal sections are shown. The number of Rab5- and Orai1-positive endosomes was measured using MetaMorph (n = 9–19). Error bars indicate mean ± SEM. (B) C3 exoenzyme was injected into GFP-Orai1– and RFP-Rab5–expressing oocytes 2 h before imaging. (C) Images GFP-Orai1–injected or GFP-Orai1– and Rab5 (S34N)–coinjected oocytes. Bars, 5 µm. |
|
|
Figure 5. Cav is required for Orai1 internalization. (A) 10 ng GFP-Orai1– and mCherry-Cav–expressing oocytes and eggs. Images are ∼2-µm deep into the cell. Orthogonal sections are also shown. (B) GFP-Orai1 was allowed to express and traffic normally for 24 h followed by expression of 10 ng of the dominant-negative Cav mutant P168L 24 h before maturation. Bars, 5 µm. |
|
|
Figure 6. Wild-type Cav rescues Orai1 internalization inhibition with Cav P168L. Oocytes were injected with 2 ng GFP-Orai1, 10 ng Cherry-Cav (Ch-Cav) wild type (WT), and 10 ng Cherry-Cav-P168L, and then matured. Orthogonal sections and different focal plane images illustrate Orai1 and Cav distribution between the cell membrane (Sur) and endosomal compartment (Deep). Bar, 5 µm. |
|
|
Figure 7. Domains involved in Orai1 trafficking. Orthogonal sections and cartoon representation for the different constructs as indicated. (A–C) Orai1 or N-terminal deletion mutants Orai1-ΔN90 and Orai1-ΔN70 tagged with CFP at the C terminus (5 ng RNA/cell) were coexpressed with Cherry-KDEL. (D) GFP-Orai1-ΔC289 (2 ng RNA/cell) is shown. (E) GFP-Orai1-ΔC267 alone or coexpressed with Cherry-Cav or RFP-Rab5. (F) GFP-Orai1-L282S traffics normally. (G) GFP-Orai1-L273S is trapped in the ER. Bars, 5 µm. |
|
|
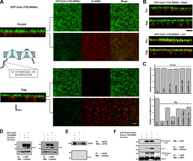
Figure 8. Identification of a Cav-binding site in the Orai1 N terminus. (A) The Cav consensus–binding site is illustrated in the cartoon. Cells expressing GFP-Orai1-Y52,W55A and Cherry-KDEL are shown. Planes at which the images were taken along the z stack are indicated in the orthogonal section. (B) Expression of Rab5 or Cav with Orai1-Y52,W55A does not restore its ability to internalize during meiosis. (C) Relative cell membrane Orai1 was measured as the percentage of GFP fluorescence signal on plasma membrane versus total (n = 9–38). WT, wild type. Error bars indicate mean ± SEM. (D) Orai1 was immunoprecipitated (IP) using anti-GFP antibodies from oocytes expressing 10 ng human (Ch-hCav) or Xenopus (Ch-xCav) Cav-1 with wild-type Orai1 or GFP-Orai1-Y52,W55A. Con indicates uninjected cells. Western blots (WB) were performed using anti-DsRed antibodies. The Cav band is indicated, also shown is a nonspecific band (∼33 kD) that reacts on the Western blot as a loading control. (E) Immunoprecipitation of the IP3 receptor (IP3R) as a nonspecific antigen does not pull down Cav, showing the specificity of the anti-GFP immunoprecipitation. (F) Oocytes were injected with GFP–N-term–Orai1, which contains residues 1–90 of Orai1. Cells were injected with wild-type GFP–N-term–Orai1 or a mutant with residues Y52 and W55 mutated to Ala (N-term–Y52,W55A). Immunoprecipitation was performed with an anti-GFP antibody and Western blots with either an anti-DsRed or anti-GFP as indicated. A Western blot of the different treatments is also shown (top). (D and F) Black lines indicate that intervening lanes have been spliced out. Bars, 5 µm. |
|
|
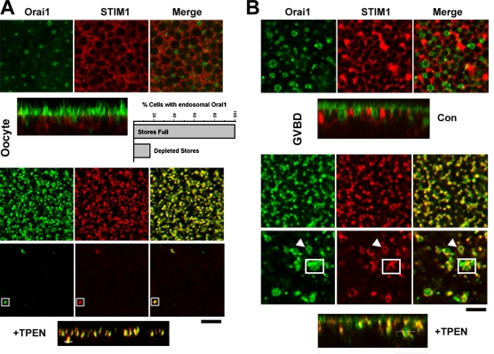
Figure 9. Endosomal Orai1 translocates to the cell membrane after store depletion. (A) Distribution of Orai1 and STIM1 in oocytes before and after store depletion with 5 mM TPEN, which results in coclustering of STIM1 and Orai1 at the plasma membrane–ER junction. In addition, rare coclustering events are detected deep in the cell (1.2 µm), as indicated by the boxes and matching white bar in the orthogonal section. Deep focal plane and orthogonal sections are shown. (B) Same experimental approach as in A except that images were taken at the GVBD stage of oocyte maturation. Store depletion (+TPEN) leads to Orai1–STIM1 coclustering at the cell membrane and deep in the cell at the endosome–ER interface (arrowheads and boxes). The position of the boxes is indicated by the bar in the orthogonal view. Bars, 5 µm. |
References [+] :
Alderton,
Evidence for a vesicle-mediated maintenance of store-operated calcium channels in a human embryonic kidney cell line.
2000, Pubmed
Alderton, Evidence for a vesicle-mediated maintenance of store-operated calcium channels in a human embryonic kidney cell line. 2000, Pubmed
Angres, Differential expression of two cadherins in Xenopus laevis. 1991, Pubmed , Xenbase
Bakowski, Activation of the store-operated calcium current ICRAC can be dissociated from regulated exocytosis in rat basophilic leukaemia (RBL-1) cells. 2003, Pubmed
Bezzerides, Rapid vesicular translocation and insertion of TRP channels. 2004, Pubmed
Bonuccelli, Caveolin-1 (P132L), a common breast cancer mutation, confers mammary cell invasiveness and defines a novel stem cell/metastasis-associated gene signature. 2009, Pubmed
Boucrot, Endosomal recycling controls plasma membrane area during mitosis. 2007, Pubmed
Brazer, Caveolin-1 contributes to assembly of store-operated Ca2+ influx channels by regulating plasma membrane localization of TRPC1. 2003, Pubmed
Couet, Identification of peptide and protein ligands for the caveolin-scaffolding domain. Implications for the interaction of caveolin with caveolae-associated proteins. 1997, Pubmed
El-Jouni, Vesicular traffic at the cell membrane regulates oocyte meiotic arrest. 2007, Pubmed , Xenbase
El-Jouni, Internalization of plasma membrane Ca2+-ATPase during Xenopus oocyte maturation. 2008, Pubmed , Xenbase
Fahrner, Mechanistic view on domains mediating STIM1-Orai coupling. 2009, Pubmed
Fasolato, A GTP-dependent step in the activation mechanism of capacitative calcium influx. 1993, Pubmed
Feske, A mutation in Orai1 causes immune deficiency by abrogating CRAC channel function. 2006, Pubmed
Gawantka, Beta 1-integrin is a maternal protein that is inserted into all newly formed plasma membranes during early Xenopus embryogenesis. 1992, Pubmed , Xenbase
Gregory, Store-activated Ca2+ inflow in Xenopus laevis oocytes: inhibition by primaquine and evaluation of the role of membrane fusion. 1996, Pubmed , Xenbase
Hagiwara, Caveolin-1 activates Rab5 and enhances endocytosis through direct interaction. 2009, Pubmed
Hansen, Lipid rafts exist as stable cholesterol-independent microdomains in the brush border membrane of enterocytes. 2001, Pubmed
Hogan, Molecular basis of calcium signaling in lymphocytes: STIM and ORAI. 2010, Pubmed
Huang, STIM1 carboxyl-terminus activates native SOC, I(crac) and TRPC1 channels. 2006, Pubmed
Ilangumaran, Effects of cholesterol depletion by cyclodextrin on the sphingolipid microdomains of the plasma membrane. 1998, Pubmed
Kado, Electrical membrane properties of the Xenopus laevis oocyte during progesterone-induced meiotic maturation. 1981, Pubmed , Xenbase
Kirkham, Clathrin-independent endocytosis: new insights into caveolae and non-caveolar lipid raft carriers. 2005, Pubmed
Lee, An endoplasmic reticulum/plasma membrane junction: STIM1/Orai1/TRPCs. 2010, Pubmed
Lewis, The molecular choreography of a store-operated calcium channel. 2007, Pubmed
Li, Mapping the interacting domains of STIM1 and Orai1 in Ca2+ release-activated Ca2+ channel activation. 2007, Pubmed
Liou, STIM is a Ca2+ sensor essential for Ca2+-store-depletion-triggered Ca2+ influx. 2005, Pubmed
Liou, Live-cell imaging reveals sequential oligomerization and local plasma membrane targeting of stromal interaction molecule 1 after Ca2+ store depletion. 2007, Pubmed
Lockwich, Assembly of Trp1 in a signaling complex associated with caveolin-scaffolding lipid raft domains. 2000, Pubmed
Luik, The elementary unit of store-operated Ca2+ entry: local activation of CRAC channels by STIM1 at ER-plasma membrane junctions. 2006, Pubmed
Machaca, Induction of maturation-promoting factor during Xenopus oocyte maturation uncouples Ca(2+) store depletion from store-operated Ca(2+) entry. 2002, Pubmed , Xenbase
Machaca, Ca2+ signaling differentiation during oocyte maturation. 2007, Pubmed
Machaca, Store-operated calcium entry inactivates at the germinal vesicle breakdown stage of Xenopus meiosis. 2000, Pubmed , Xenbase
Masui, Oocyte maturation. 1979, Pubmed
Maxfield, Endocytic recycling. 2004, Pubmed
McGraw, Functional expression of the human transferrin receptor cDNA in Chinese hamster ovary cells deficient in endogenous transferrin receptor. 1987, Pubmed
Muik, Dynamic coupling of the putative coiled-coil domain of ORAI1 with STIM1 mediates ORAI1 channel activation. 2008, Pubmed
Müller, Of mice, frogs and flies: generation of membrane asymmetries in early development. 2001, Pubmed , Xenbase
Müller, Epithelial cell polarity in early Xenopus development. 1995, Pubmed , Xenbase
Orci, From the Cover: STIM1-induced precortical and cortical subdomains of the endoplasmic reticulum. 2009, Pubmed
Pani, Activation of TRPC1 by STIM1 in ER-PM microdomains involves release of the channel from its scaffold caveolin-1. 2009, Pubmed
Park, STIM1 clusters and activates CRAC channels via direct binding of a cytosolic domain to Orai1. 2009, Pubmed
Parton, Ultrastructural localization of gangliosides; GM1 is concentrated in caveolae. 1994, Pubmed
Patterson, Store-operated Ca2+ entry: evidence for a secretion-like coupling model. 1999, Pubmed
Perrin, Human ether-a-go-go related gene (hERG) K+ channels: function and dysfunction. 2008, Pubmed
Prakriya, Orai1 is an essential pore subunit of the CRAC channel. 2006, Pubmed
Preston, Regulation of Ca2+ influx during mitosis: Ca2+ influx and depletion of intracellular Ca2+ stores are coupled in interphase but not mitosis. 1991, Pubmed
Roos, STIM1, an essential and conserved component of store-operated Ca2+ channel function. 2005, Pubmed
Rosado, A role for the actin cytoskeleton in the initiation and maintenance of store-mediated calcium entry in human platelets. Evidence for conformational coupling. 2000, Pubmed
Sadler, Stimulation of Xenopus laevis oocyte maturation by methyl-beta-cyclodextrin. 2004, Pubmed , Xenbase
Schmalzing, Involvement of the GTP binding protein Rho in constitutive endocytosis in Xenopus laevis oocytes. 1995, Pubmed , Xenbase
Schroeder, Expression cloning of TMEM16A as a calcium-activated chloride channel subunit. 2008, Pubmed , Xenbase
Scott, Activation of store-operated calcium channels: assessment of the role of snare-mediated vesicular transport. 2003, Pubmed
Sever, Dynamin and endocytosis. 2002, Pubmed
Singh, VAMP2-dependent exocytosis regulates plasma membrane insertion of TRPC3 channels and contributes to agonist-stimulated Ca2+ influx. 2004, Pubmed
Skach, Defects in processing and trafficking of the cystic fibrosis transmembrane conductance regulator. 2000, Pubmed
Somasundaram, Primaquine, an inhibitor of vesicular transport, blocks the calcium-release-activated current in rat megakaryocytes. 1995, Pubmed
Stathopulos, Structural and mechanistic insights into STIM1-mediated initiation of store-operated calcium entry. 2008, Pubmed
Stenmark, Rab GTPases as coordinators of vesicle traffic. 2009, Pubmed
Tani, Cell cycle-dependent regulation of store-operated I(CRAC) and Mg2+-nucleotide-regulated MagNuM (TRPM7) currents. 2007, Pubmed
Torgersen, Internalization of cholera toxin by different endocytic mechanisms. 2001, Pubmed
Ullah, Modeling Ca2+ signaling differentiation during oocyte maturation. 2007, Pubmed , Xenbase
Vig, CRACM1 is a plasma membrane protein essential for store-operated Ca2+ entry. 2006, Pubmed
Woodard, Enhanced exocytotic-like insertion of Orai1 into the plasma membrane upon intracellular Ca2+ store depletion. 2008, Pubmed
Wu, Ca2+ store depletion causes STIM1 to accumulate in ER regions closely associated with the plasma membrane. 2006, Pubmed
Yang, TMEM16A confers receptor-activated calcium-dependent chloride conductance. 2008, Pubmed , Xenbase
Yao, Activation of store-operated Ca2+ current in Xenopus oocytes requires SNAP-25 but not a diffusible messenger. 1999, Pubmed , Xenbase
Yeromin, Molecular identification of the CRAC channel by altered ion selectivity in a mutant of Orai. 2006, Pubmed
Yu, Orai1 internalization and STIM1 clustering inhibition modulate SOCE inactivation during meiosis. 2009, Pubmed , Xenbase
Yuan, SOAR and the polybasic STIM1 domains gate and regulate Orai channels. 2009, Pubmed
Yuan, STIM1 heteromultimerizes TRPC channels to determine their function as store-operated channels. 2007, Pubmed
Zhang, Genome-wide RNAi screen of Ca(2+) influx identifies genes that regulate Ca(2+) release-activated Ca(2+) channel activity. 2006, Pubmed
