XB-ART-42873
PLoS One
2011 Mar 02;63:e17151. doi: 10.1371/journal.pone.0017151.
Show Gene links
Show Anatomy links
Uracil DNA N-glycosylase promotes assembly of human centromere protein A.
Zeitlin SG, Chapados BR, Baker NM, Tai C, Slupphaug G, Wang JY.
???displayArticle.abstract???
Uracil is removed from DNA by the conserved enzyme uracil DNA N-glycosylase (UNG). Previously, we observed that inhibiting UNG in Xenopus egg extracts blocked assembly of CENP-A, a histone H3 variant. CENP-A is an essential protein in all species, since it is required for chromosome segregation during mitosis. Thus, the implication of UNG in CENP-A assembly implies that UNG would also be essential, but UNG mutants lacking catalytic activity are viable in all species. In this paper, we present evidence that UNG2 colocalizes with CENP-A and H2AX phosphorylation at centromeres in normally cycling cells. Reduction of UNG2 in human cells blocks CENP-A assembly, and results in reduced cell proliferation, associated with increased frequencies of mitotic abnormalities and rapid cell death. Overexpression of UNG2 induces high levels of CENP-A assembly in human cells. Using a multiphoton laser approach, we demonstrate that UNG2 is rapidly recruited to sites of DNA damage. Taken together, our data are consistent with a model in which the N-terminus of UNG2 interacts with the active site of the enzyme and with chromatin.
???displayArticle.pubmedLink??? 21399697
???displayArticle.pmcLink??? PMC3047565
???displayArticle.link??? PLoS One
???displayArticle.grants??? [+]
5F32GM069297 NIGMS NIH HHS , 5R01CA058320-15 NCI NIH HHS , P30 CA23100 NCI NIH HHS , P30 NS047101 NINDS NIH HHS , R01 CA058320 NCI NIH HHS , R37 CA043054 NCI NIH HHS , P30 CA023100 NCI NIH HHS , F32 GM069297 NIGMS NIH HHS , R01 CA043054 NCI NIH HHS
Species referenced: Xenopus
Genes referenced: aurkb ccno cenpa gal.2 h2ac21 h2ax h2axl h2bc21 itih3 tpm1 ung
???attribute.lit??? ???displayArticles.show???
|
|
Figure 1. Transient transfection to induce Vpr expression destabilizes both endogenous and GFP-CENP-A.A. Manual quantitation of GFP-CENP-A cells after transfection with control Vpr mutant W54R or wild-type Vpr. B–C. Example images of cells transfected with control Vpr-W54R-HA (B-B) or wild-type Vpr-HA (C-C) detected with anti-HA in red, DNA in blue, and GFP-CENP-A in green. GFP-CENP-A channel is also shown alone (B and C). D–E. Example fields of live GFP-CENP-A cells transfected with Vpr-W54R (D) or wild-type Vpr (E). F–G. Example fields of fixed HeLa cells after transfection with Vpr-W54R (F-F) or wild-type Vpr (G-G). Vpr is detected with anti-HA in green. Endogenous CENP-A is detected with anti-centromere autoantisera (ACA) in red. |
|
|
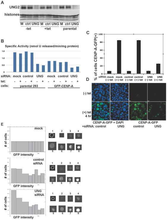
Figure 2. Transient transfection of UNG-directed siRNA destabilizes both endogenous UNG2 and GFP-CENP-A.A. Western blot analysis of UNG2 protein levels (top) and endogenous histones as a loading control (bottom) in parental Hek293 cells, uninduced or induced to express GFP-CENP-A. B. Specific activity of cellular extracts for uracil removal with and without transfection of control or UNG-directed siRNA. Parental Hek293 cells, uninduced (-tet) cells and mock transfected cells were used as controls. C. Manual quantitation of GFP-CENP-A cells with and without transfection of UNG-directed siRNA. Uninduced (-tet) cells were used as controls. D. Example images of cells used for quantitation shown in part C. DNA was detected with DAPI (blue) to identify nuclei. E. High-throughput (n = 5000 cells per well, 3 wells per sample) automated quantitation (left) and example images (right) using samples generated by the same methods used in parts C and D. |
|
|
Figure 3. Loss of newly-made GFP-CENP-A after UNG-directed siRNA treatment is due to mislocalization and destabilization, not cell-cycle arrest or lack of synthesis.A. Quantitative real-time RT-PCR was used to detect levels of CENP-A transcript (endogenous and GFP-CENP-A combined) with and without UNG-directed siRNA or tetracycline. Percent CENP-A transcript levels were normalized against the sample with control siRNA without tetracycline. B. Cell cycle analysis was performed using high-content automated image quantitation, with and without UNG-directed siRNA or tetracycline. C–G. GFP-CENP-A cells were transfected with UNG-directed siRNA were treated with MG132 for 4 hours to prevent protein turnover. A scheme is shown in part C, example DMSO-treated control cell (D-D), example MG132-treated control cell (E-E). Example fields are shown for UNG-siRNA transfection with DMSO (F-F) or MG132 (G-G). Endogenous CENP-A was detected with human autoantisera (ACA) in red. H. Western blot analysis of protein levels demonstrates that GFP-CENP-A is selectively stabilized by MG132 treatment after UNG reduction by siRNA, while endogenous CENP-A protein levels remain low. |
|
|
Figure 4. UNG-directed siRNA destabilizes endogenous CENP-A in U20S and HeLa cells.A. Quantitative real-time RT-PCR was used to detect levels of UNG transcript remaining after siRNA transfection in U20S cells. A. Western blot analysis of endogenous UNG2 and CENP-A protein levels 48 hours after siRNA transfection in U20S cells. Tubulin was detected as a loading control. A. Normalized band intensity for part A. B. Quantitative real-time RT-PCR was used to detect levels of UNG transcript remaining after siRNA transfection in HeLa cells. B. Western blot analysis of endogenous UNG2 and CENP-A protein levels 24 hours after siRNA transfection in HeLa cells. Histone H3 was detected as a loading control. B. Normalized band intensity ratios for part B. C. Normalized mitotic index of HeLa cells 24 hours after transfection with control or UNG-directed siRNA ( cells per sample). (unpaired t-test). |
|
|
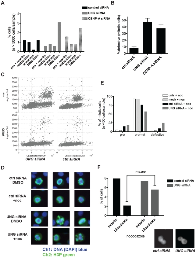
Figure 5. Pleiotropic effects of UNG-directed siRNA on cell division.A. Manual quantitation of H2B-YFP HeLa cells in each stage of mitosis 24 hours after transfection with control siRNA (black bars), UNG-directed (gray bars) siRNA, or CENP-A-directed siRNA (striped bars). B. Relative quantitation of defective mitotic HeLa cells after transfection with control siRNA, UNG-directed siRNA, or CENP-A-directed siRNA. C. High-throughput ( cells per sample) cell cycle analysis was performed using automated quantitative imaging with DAPI to detect DNA content (Total Intensity Ch1, x-axis) and H3P to detect G2 and mitotic cells (Average Intensity Ch2, y-axis). HeLa cells were treated with nocodazole to trigger a mitotic spindle checkpoint arrest, or DMSO solvent alone (bottom row), with or without siRNA transfection with UNG-directed siRNA (left column) or control siRNA (right column). D. Example images from analysis shown in parts C, E and F. DNA was detected with DAPI (blue); Histone H3 phosphorylated on Serine 10, H3P (pseudocolored green), was used to detect cells in G2 (not shown) and mitosis. Defective cells were apparent in samples transfected with UNG-directed siRNA (example, third row, middle) and were more frequent in the presence of nocodazole (examples, bottom row, ends). E. Manual quantitation of HeLa cells after nocodazole treatment. Metaphase and anaphase cells were not seen with nocodazole treatment, consistent with the majority of cells arresting in prometaphase. Samples treated with transfection reagent alone (mock) were similar to untreated samples (untr). Samples transfected with UNG siRNA exhibited fewer cells in prometaphase, and 4-fold more defective mitotic figures than did samples transfected with control siRNA. (one-way ANOVA). F. Comparison of cells in mitosis or binucleated after nocodazole treatment, with and without siRNA transfection with control (black bars) or UNG-directed (gray bars) siRNA. (unpaired t-test). |
|
|
Figure 6. Depleting or inhibiting UNG resulted in apoptotic-like cell death after cell cycle.A. Manual quantitation ( cells per sample) of pycnotic (hypercondensed) nuclei detected in GFP-CENP-A cells using DAPI staining 24 hours after transfection with control or UNG-directed siRNA. Control uninduced cells (−tet) behaved similarly to induced (+tet) cells. B. Manual quantitation ( cells per sample) of X-gal staining detected in HeLa cells 24 hours after transfection with control or UNG-directed siRNA. Example images are shown in C–E. F. Manual quantitation ( cells per sample) of propidium iodide (PI) staining of dead cells detected in HeLa populations 40 hours after transfection with control or UNG-directed siRNA. Example images are shown in G–H. |
|
|
Figure 7. Cell cycle staging of UNG2 localization during G2 using indirect immunofluorescence.Example images from high-resolution confocal imaging using four channels. Left column, DNA was detected with DAPI (blue), endogenous CENP-A with ACA (red), and endogenous UNG2 with PU59 (green). Second column from the left, Aurora B was detected with Cy5 (pink) shown here with DNA (blue). Aurora B and UNG2 channels are shown alone in grayscale for clarity. Note the presence of Aurora B in the second row, indicating that UNG2 foci resembling centromeres are prominent during early G2. |
|
|
Figure 8. Transient UNG2 colocalization with centromeres correlates with the transition to double-dots.A. Binned categories of cells (n = 28 cells) with significant numbers of UNG2 foci colocalizing with centromeres. B. Example deconvolved high-resolution images of 143b cells in each bin. Colocalization of UNG2 detected with PU59 (green) with centromeres detected with ACA (red), shown with DNA (blue, left) or a mask of the measured 3-dimensional overlap above threshold (white, right). C. Examples of double-dots with UNG2 in green and ACA in red. |
|
|
Figure 9. Quantitative analysis of phosphorylated H2AX signals colocalized with centromeres.A. Binned categories of cells (nâ=â31 cells) with significant numbers of phospho-H2AX foci colocalized with centromeres. B. Example deconvolved high-resolution images of 143b cells in each bin. Colocalization of centromeres detected with ACA (green), phospho-H2AX was detected with a monoclonal antibody (red), shown with DNA (blue, top row) or a mask of the measured 3-dimensional overlap above threshold (white, bottom row). |
|
|
Figure 10. Endogenous UNG2 transiently colocalizes with CENP-A and phospho-H2AX at centromeres and lines of laser damage.A. Example deconvolved high-resolution images of 143b cells exhibiting different patterns of UNG2 localization. Top row images resemble S-phase replication foci with colocalization of UNG2 (green) with phospho-H2AX(blue) but not with CENP-A (red). Bottom row images demonstrate detectable three-way colocalization of CENP-A (red) with UNG2 (green) with phospho-H2AX (blue), as indicated by the measured overlap mask (white). Scalebarâ=â10 m B. Example confocal images of 143b cells subjected to laser exposure using methods described elsewhere [7]. Top left, nuclei detected with DAPI (blue). Bottom left, colocalization of phospho-H2AX (red) with UNG2 (green) in lines of laser damage. Top right, endogenous CENP-A (detected with ACA) is shown alone (white) to mark the lines of laser damage and centromeres (foci). Bottom right, UNG2 channel alone (green). |
|
|
Figure 11. Overexpressing UNG-mCherry is sufficient to rapidly induce excess accumulation of GFP-CENP-A.Example images of 143b cells transiently co-transfected with mCherry-UNG (red) and GFP-CENP-A (green), fixed and stained with DAPI to detect DNA (blue). In cells with no detectable UNG, GFP-CENP-A localized to centromeres (top row). In cells with low levels of mCherry-UNG, GFP-CENP-A was distributed throughout the nucleus (middle row). In cells with high levels of mCherry-UNG, GFP-CENP-A accumulated to extremely high levels (bottom row). |
|
|
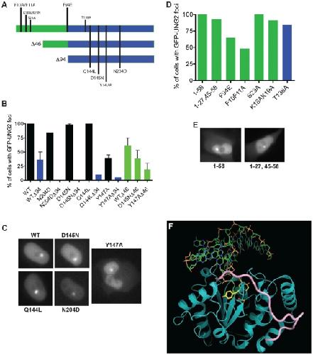
Figure 12. Requirements for UNG2 accumulation at sites of DNA damage.A. Schematic representation of truncations and point mutations tested in this study. B. Percent of cells with GFP-UNG2 foci at sites of laser-induced damage are shown, along with example images of the full-length catalytic site mutants. Full-length mutants (black bars) were all competent for accumulation, except for Y147A. 46 truncations (green bars) exhibited decreased focus formation. 94 truncations (blue bars) were consistently the least competent, particularly the D145N and N204D versions. C. Example images of full-length mutants shown in part C. D. Percent of cells with GFP-fusion foci at sites of laser-induced damage, using N-terminal peptides lacking the catalytic domain (example images in part E), or non-catalytic point mutations in full-length UNG2. E. Example images of two mutants shown in part D. F. Molecular dynamics model showing that the N-terminal residues of UNG2 (residues 65–85; pink), could potentially interact with the catalytic domain (structures 1AKZ, 1EMH, 1SSP, [27], near active site residue Y147 (pink). |
References [+] :
Ahn,
HIV-1 Vpr loads uracil DNA glycosylase-2 onto DCAF1, a substrate recognition subunit of a cullin 4A-ring E3 ubiquitin ligase for proteasome-dependent degradation.
2010, Pubmed
Ahn, HIV-1 Vpr loads uracil DNA glycosylase-2 onto DCAF1, a substrate recognition subunit of a cullin 4A-ring E3 ubiquitin ligase for proteasome-dependent degradation. 2010, Pubmed
An, C --> T mutagenesis and gamma-radiation sensitivity due to deficiency in the Smug1 and Ung DNA glycosylases. 2005, Pubmed
Andersen, HIV-1 Vpr: mechanisms of G2 arrest and apoptosis. 2008, Pubmed
Andersen, Monoclonal B-cell hyperplasia and leukocyte imbalance precede development of B-cell malignancies in uracil-DNA glycosylase deficient mice. 2005, Pubmed
Begum, Further evidence for involvement of a noncanonical function of uracil DNA glycosylase in class switch recombination. 2009, Pubmed
Begum, Uracil DNA glycosylase activity is dispensable for immunoglobulin class switch. 2004, Pubmed
Begum, Requirement of non-canonical activity of uracil DNA glycosylase for class switch recombination. 2007, Pubmed
Berger, Uracil in DNA: consequences for carcinogenesis and chemotherapy. 2008, Pubmed
Brenner, Kinetochore structure, duplication, and distribution in mammalian cells: analysis by human autoantibodies from scleroderma patients. 1981, Pubmed
Burgers, Selection by genetic transformation of a Saccharomyces cerevisiae mutant defective for the nuclear uracil-DNA-glycosylase. 1986, Pubmed
Chow, DNA damage and polyploidization. 2010, Pubmed
Dianov, Repair of uracil residues closely spaced on the opposite strands of plasmid DNA results in double-strand break and deletion formation. 1991, Pubmed
D'souza, Repair of clustered uracil DNA damages in Escherichia coli. 2003, Pubmed
Duncan, Escherichia coli K-12 mutants deficient in uracil-DNA glycosylase. 1978, Pubmed
Dunleavy, HJURP is a cell-cycle-dependent maintenance and deposition factor of CENP-A at centromeres. 2009, Pubmed
Endres, Increased postischemic brain injury in mice deficient in uracil-DNA glycosylase. 2004, Pubmed
Endres, Folate deficiency increases postischemic brain injury. 2005, Pubmed
Eswar, Comparative protein structure modeling using Modeller. 2006, Pubmed
Fischer, Proteolytic degradation of the nuclear isoform of uracil-DNA glycosylase occurs during the S phase of the cell cycle. 2004, Pubmed
Fiser, Modeling of loops in protein structures. 2000, Pubmed
Foltz, Centromere-specific assembly of CENP-a nucleosomes is mediated by HJURP. 2009, Pubmed
Gasparri, Multiparametric cell cycle analysis by automated microscopy. 2006, Pubmed
Goshima, Human centromere chromatin protein hMis12, essential for equal segregation, is independent of CENP-A loading pathway. 2003, Pubmed
Hagen, Cell cycle-specific UNG2 phosphorylations regulate protein turnover, activity and association with RPA. 2008, Pubmed
Handa, Effects of mutations at tyrosine 66 and asparagine 123 in the active site pocket of Escherichia coli uracil DNA glycosylase on uracil excision from synthetic DNA oligomers: evidence for the occurrence of long-range interactions between the enzyme and substrate. 2002, Pubmed
Imai, Human uracil-DNA glycosylase deficiency associated with profoundly impaired immunoglobulin class-switch recombination. 2003, Pubmed
Itahana, Methods to detect biomarkers of cellular senescence: the senescence-associated beta-galactosidase assay. 2007, Pubmed
Kavli, B cells from hyper-IgM patients carrying UNG mutations lack ability to remove uracil from ssDNA and have elevated genomic uracil. 2005, Pubmed
Kavli, Uracil in DNA--general mutagen, but normal intermediate in acquired immunity. 2007, Pubmed
Kavli, Excision of cytosine and thymine from DNA by mutants of human uracil-DNA glycosylase. 1996, Pubmed
Ko, Physical and functional interaction of human nuclear uracil-DNA glycosylase with proliferating cell nuclear antigen. 2005, Pubmed
Kracker, Inherited defects of immunoglobulin class switch recombination. 2010, Pubmed
Kracker, Immunoglobulin class switch recombination deficiencies. 2010, Pubmed
Kronenberg, Folate deficiency induces neurodegeneration and brain dysfunction in mice lacking uracil DNA glycosylase. 2008, Pubmed
Kruman, Suppression of uracil-DNA glycosylase induces neuronal apoptosis. 2004, Pubmed
Langevin, Human immunodeficiency virus type 1 Vpr modulates cellular expression of UNG2 via a negative transcriptional effect. 2009, Pubmed
Li, Cell cycle G2/M arrest through an S phase-dependent mechanism by HIV-1 viral protein R. 2010, Pubmed
Mol, Crystal structure of human uracil-DNA glycosylase in complex with a protein inhibitor: protein mimicry of DNA. 1995, Pubmed
Mol, Crystal structure and mutational analysis of human uracil-DNA glycosylase: structural basis for specificity and catalysis. 1995, Pubmed
Nakamura, Cloning and characterization of uracil-DNA glycosylase and the biological consequences of the loss of its function in the nematode Caenorhabditis elegans. 2008, Pubmed
Nilsen, Nuclear and mitochondrial uracil-DNA glycosylases are generated by alternative splicing and transcription from different positions in the UNG gene. 1997, Pubmed
Nilsen, Uracil-DNA glycosylase (UNG)-deficient mice reveal a primary role of the enzyme during DNA replication. 2000, Pubmed
Otterlei, Post-replicative base excision repair in replication foci. 1999, Pubmed
Otterlei, Nuclear and mitochondrial splice forms of human uracil-DNA glycosylase contain a complex nuclear localisation signal and a strong classical mitochondrial localisation signal, respectively. 1998, Pubmed
Pan-Hammarström, Class switch recombination: a comparison between mouse and human. 2007, Pubmed
Parikh, Base excision repair initiation revealed by crystal structures and binding kinetics of human uracil-DNA glycosylase with DNA. 1998, Pubmed
Pulukuri, Small interfering RNA-directed knockdown of uracil DNA glycosylase induces apoptosis and sensitizes human prostate cancer cells to genotoxic stress. 2009, Pubmed
Putnam, Protein mimicry of DNA from crystal structures of the uracil-DNA glycosylase inhibitor protein and its complex with Escherichia coli uracil-DNA glycosylase. 1999, Pubmed
Rada, Immunoglobulin isotype switching is inhibited and somatic hypermutation perturbed in UNG-deficient mice. 2002, Pubmed
Roederer, Probability binning comparison: a metric for quantitating univariate distribution differences. 2001, Pubmed
Rogakou, Megabase chromatin domains involved in DNA double-strand breaks in vivo. 1999, Pubmed , Xenbase
Schröfelbauer, Human immunodeficiency virus type 1 Vpr induces the degradation of the UNG and SMUG uracil-DNA glycosylases. 2005, Pubmed
Shelby, Assembly of CENP-A into centromeric chromatin requires a cooperative array of nucleosomal DNA contact sites. 1997, Pubmed
Skjeldam, Loss of Caenorhabditis elegans UNG-1 uracil-DNA glycosylase affects apoptosis in response to DNA damaging agents. 2010, Pubmed
Slupphaug, Properties of a recombinant human uracil-DNA glycosylase from the UNG gene and evidence that UNG encodes the major uracil-DNA glycosylase. 1995, Pubmed
Studebaker, Depletion of uracil-DNA glycosylase activity is associated with decreased cell proliferation. 2005, Pubmed
Vig, Centromere structure and function in neoplasia. 1989, Pubmed
Warbrick, PCNA binding through a conserved motif. 1998, Pubmed
Zeitlin, Xenopus CENP-A assembly into chromatin requires base excision repair proteins. 2005, Pubmed , Xenbase
Zeitlin, Differential regulation of CENP-A and histone H3 phosphorylation in G2/M. 2001, Pubmed
Zeitlin, Double-strand DNA breaks recruit the centromeric histone CENP-A. 2009, Pubmed
Zeitlin, Centromeres: the wild west of the post-genomic age. 2010, Pubmed
