|
Figure 1R-Spondin 3 Binds Syndecan 4
(A) Cell-surface binding assay. Cells were transfected with indicated plasmids, and conditioned media containing alkaline phosphatase (AP)âfusion proteins of R-spondins were applied for cell-surface binding and AP staining, as indicated.
(B) Cells were transfected with indicated plasmids and incubated with or without NaClO3. After 24 hr, Rspo3-AP was applied for binding and cells proceeded for staining.
(C) In vitro binding assay with N-streptag Sdc4ÎTMC purified from conditioned media of control or NaClO3 treated cells with purified Rspo3-AP (RU, relative units).
(D) Scatchard plot analysis for in vitro binding assays with purified N-streptag Sdc4ÎTMC and Rspo3-AP. |
|
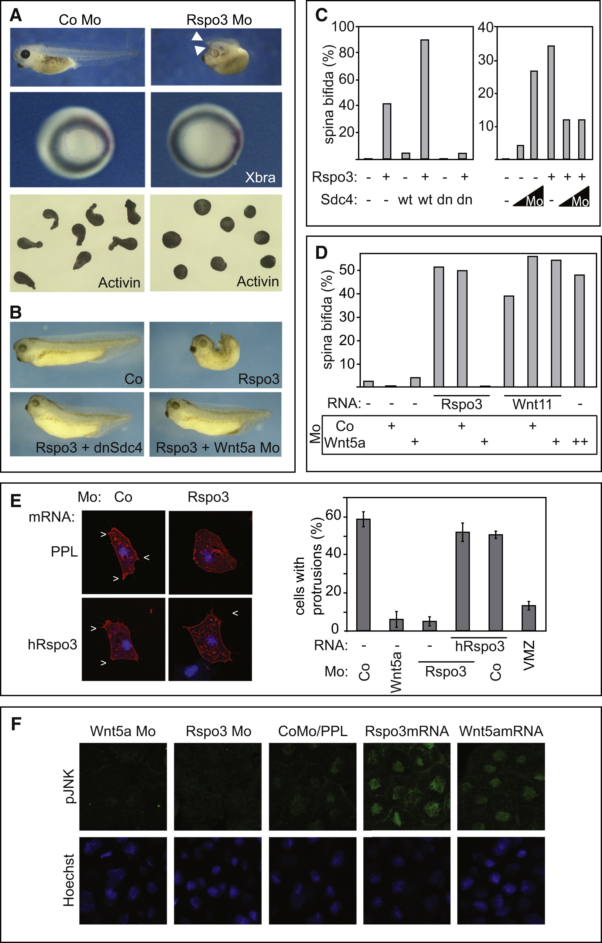
Figure 2R-Spondin 3 Is Required for Xenopus Gastrulation and Noncanonical Wnt Signaling
(A) Loss of Rspo3 function causes gastrulation defects in Xenopus embryos. Top, 4-cell stage embryos were microinjected equatorially into two dorsal blastomeres with 40 ng per embryo of Rspo3 Mo. Note the spina bifida phenotype with two tail ends (arrowheads) in embryos injected with Rspo3 Mo (61%, n = 66) but not control (0%, n = 45) embryos. Middle, in situ hybridization for Xbra at gastrula stage (stage 11). Control and Rspo3 Mo embryos showed 100% (n = 20) and 95% (n = 20) normal Xbra staining, respectively. However, note the enlarged blastopore in the Rspo3 Morphant. Bottom, Rspo3 Mo inhibits elongation of Activin injected animal caps.
(BâD) Rspo3 signaling requires Sdc4 and Wnt5a to induce gastrulation defects. Embryos were injected into two dorsal blastomeres at 4-cell stage with Morpholinos and/or mRNA as indicated (40 ng Rspo3 Mo; 100 pg wild-type or dominant negative hSdc4 mRNA; 10 or 20 ng of Sdc4 Mo; 2.5 or 10 ng of Wnt5a Mo [â+,â and â++â]); 250 pg xRspo3 mRNA per embryo were used).
(E) Confocal microscopy cell protrusion assay. Dorsal marginal zones at stage 10.5 from embryos injected with membrane-RFP mRNA and 40 ng Rspo3 Mo or 10 ng Wnt5a Mo and/or 50 pg hRspo3 mRNA per embryo were dissociated. White arrowheads indicate protrusions. Right, Quantification of protrusions from three independent experiments (between 300 and 600 cells counted for each bar). Standard deviation of the mean is indicated. VMZ, ventral marginal zone for control.
(F) Top, nuclear phospho-JNK immunostaining in stage 10.5 dorsal mesoderm from embryos dorsally injected with indicated Morpholinos or mRNAs. Bottom, nuclear Hoechst stain. |
|
Figure 3R-Spondin 3 Is Required for Head Cartilage Morphogenesis
(A and B) Tadpole stage Xenopus embryos injected at 8-cell stage with 10 ng per embryo of Rspo3 Mo into the animal four blastomeres. Note reduced head in Rspo3 Morphants (68%, n = 98) compared to Co Mo (0.1%, n = 85). (C, D, G, and H) Ceratobranchial cartilage was stained with Alcian blue and dissected from stage 46 embryos injected at 8-cell stage animally with either 10 ng of Rspo3 Mo or 2.5 ng of Wnt5a Mo per embryo. Note compact cartilage elements. (E, F, I, and J) Ceratobranchial cartilage was dissected from Morpholino injected embryos and flattened. The length-to-width ratios (R) of chondrocytes were determined and are indicated. (Eâ² and Fâ²) Schematic drawing of cell outlines of (E) and (F). Abbreviations: br, ceratobranchial cartilage; ba, basihyal cartilage. |
|
Figure 4Rspo3/PCP Signaling Requires Wnt5a, Fz7, Sdc4, and Dvl
(AâF) ATF2-Luciferase reporter assay in Xenopus embryos. 4-cell stage embryos were injected equatorially with ATF2-Luc reporter and Renilla reporter plasmids and the indicated antisense Morpholinos and mRNAs. Luciferase reporter assays were performed from whole embryos harvested at gastrula stage (stage 12). Luciferase activity in embryos injected with either Co Mo only or Co Mo plus mRNA of the indicated activators within each conditions were set to 100%. RLA, relative luciferase activity. The mRNA and Mo doses for injections were (per embryo) as follows: Wnt5a mRNA (100 pg in A and D; 500 pg in B and E); xRspo3 (250 pg) and Rspo3 Mo (20 ng in B, 5 ng in D); and Wnt5a Mo (5 ng), Sdc4 Mo (20 ng), and Fz7 Mo (20 ng D left, 5 ng D right). Part of the data in (E) and (F) are from Ohkawara and Niehrs, 2011. Data with standard error of the mean are shown. |
|
Figure 5Rspo3 Requires Clathrin-Mediated Endocytosis to Induce Phospho-JNK
(A) Confocal microscopy of dissociated animal cap cells treated with hRspo3ÎC-SNAP549 protein for 1 hr (orange, arrowheads in CoMo). 4-cell stage embryos were injected animally with membrane-bound Venus mRNA (green) and indicated Morpholinos (Mo) (20 ng of Sdc4; 20 ng of Fz7; 5 ng of Wnt5a). The average number of vesicles per cell is indicated in the graph. Data with standard error of the mean are shown.
(B) Confocal microscopy of Dvl-GFP (green) in stage 8 Xenopus animal caps. 4-cell stage embryos were injected animally with indicated Mo and/or mRNAs together with Dvl-GFP mRNA.
(C and D) Confocal microscopy of animal cap (AC) cells from embryos injected at 4-cell stage with indicated Mo or mRNA (C) or treated with endocytosis inhibitors (D) as described in Experimental Procedures. âDissociated AC cells,â embryos were injected animally with membrane-bound Venus mRNA (green); ACs were explanted and dissociated at stage 8, incubated for 1 hr with hRspo3ÎC-SNAP549 (red), fixed, and analyzed. âAC tissue,â whole stage 8 ACs were treated either with Protein A (top two panels) or recombinant hRspo3ÎC-streptag-PrA2 (âRspo3 treatmentâ) and immunostained with anti-pJNK antibody, as described in Experimental Procedures. Cells and tissues were counter-stained with Hoechst (blue). Note that clathrin inhibitorâtreated cells (AP2μ2 Mo, MDC) bind and cluster Rspo3 at the surface but fail to internalize the protein and to induce phospho-JNK. |
|
Figure 6Model for Rspo3 Association with a Wnt Receptor Complex Mediating PCP Signaling
Endocytosis of Wnt receptor complexes is essential for Wnt/PCP signal transduction. Rspo3 binding to Sdc4 promotes clathrin-mediated endocytosis of the Wnt receptor complex and thereby signaling via the PCP pathway. |
|
Figure S1. (related to Figure 1)
R-spondin 1-4 binding to syndecans 1-4. (A) Cell surface binding assay. Cells were transfected with indicated plasmids and conditioned media containing Wnt5A-V5 or AP-fusions of hRspo3, DKK1 and TSP domain of hRspo3 were applied for cell surface binding as indicated. (B) Integrity of Rspo-AP fusion proteins used in Fig. 1A was controlled using Western blot analysis with anti-AP antibody detection. (C) In vivo [35S] Sulfate metabolic labeling of N-streptag Sdc4 presence or absence of sodium chlorate. Samples were analyzed after streptavidin precipitation by Western blot (left)
and autoradiography (right). Note that the majority of Sdc4 at 45 kD is unsulfated. (D) In vivo [35S] Sulfate metabolic labeling of wt- and a quadruple mutant of N-streptag Sdc4 (Serines 63, 97, 95, 138 replaced by Alanines). Note that [35S] sulfate was still incorporated in the Sdc4 mutant. |
|
Figure S2. (related to Figure 2)
(A-F), Expression of Rspo3 and Sdc4 in Xenopus embryos. (A) Rspo3 expression in dorsal involuting marginal zone (DIMZ) of stage 10 sagitally bisected gastrula and (B,E) stage 46 tadpole head cartilage. (C, F) Sdc4 expression in stage 46 tadpole head
cartilage. (D) Sense probe for Rspo3 transcript gives no signal with stage 46 tadpole. (G) Expression profiles of the indicated mesodermal marker genes in animal caps injected with activin and Rspo3 Mo (40 ng per embryo). Data are shown with standard error of the mean is shown. |
|
Figure S3. (related to Figure 3)
Neural crest markers are unaffected in Rspo3 Morphants.(A) 8-cell embryos were injected unilaterally with 2.5 ng per blastomere Co Mo or Rspo3 Mo and lacZ lineage tracer into two animal blastomeres. (B) Embryos were injected as in (A) but into all animal blastomeres and without lineage tracer. Expression of the indicated marker genes was analyzed at neurula or at tailbud stage as indicated by whole-mount in situ
hybridization (A) or by qPCR (B). Rspo3 Mo-injected embryos show unaffected snail expression patterns (95%, n=20 for neurula and 95.5%, n=22 for tailbud) as Co Mo-injected embryos (100%, n=21 for neurula and 100%, n=20 for tailbud). Data with standard error of the mean are shown. |
|
Figure S4. (related to Figure 3)
Rspo3 and HSPGs cooperate in head cartilage morphogenesis. (A) Dorsal view of embryos injected with sub-threshold doses of Rspo3 Mo (5 ng per embryo) and/or dominant negative Sdc4 (dnSdc4, 25 pg per embryo) mRNA. Arrow shows the distance between the eyes; the distance in Co Mo-injected embryo was set as 100% and relative distances are indicated (n= 21-25). Note that head volume approximately reduces with
the 3rd power of head diameter. (B-C) Combined sub-threshold inhibition of Rspo3 and Sdc4 impairs head cartilage morphogenesis. Statistical analysis of embryos injected with low doses of Rspo3 Mo and/or dnSdc4 mRNA or 1 ng per embryo Sdc4 Mo. Note that head size was specifically reduced while the length of the body axis was unaffected. (D) Combined sub-threshold inhibition of Rspo3 and HSPG sulfation impairs head cartilage morphogenesis. Statistical analysis of embryos injected with Rspo3 Mo and/or treated with 60 mM NaClO3 between stage 20-46. Head diameter and head-tail body length are shown. Head size is significantly reduced by the inhibition of both Rspo3 and Sdc4 (p-values; *<0.005, **<0.01). (E) Ceratobranchial cartilage was dissected from Rspo3 Mo and/or dnSdc4 mRNA injected embryos in A and flattened. The length-to-width ratio (R) of chondrocytes is indicated. Data with standard error of the mean are shown. |
|
Figure S5. (related to Figure 4)
Rspo3 Mo specificity. ATF2-Luciferase reporter assay in Xenopus embryos. 4-cell stage embryos were injected equatorially with ATF2-Luc and Renilla reporter plasmids and two different antisense Morpholinos (R3 Mo; R3 Mo2) against xRspo3 (40 ng per embryo) and/or hRspo3 mRNA (50 and 100 pg per embryo). Luciferase reporter assays were carried out from whole embryos harvested at gastrula stage (st. 12). Relative luciferase activity in embryos injected with either Co Mo plus PPL mRNA was set to 100%. R3 Mo2 has the sequence GCAGTCGCAATTGCATAGTAACCTT and was injected at 40ng per embryos. RLA, relative luciferase activity. Data with standard error of the mean are shown. |
|
Figure S6. (related to Figure 5)
Control of fluorescent dextran internalization. (A-D) Fluorescein-Dextran (green) internalization in dissociated animal cap cells injected with membrane bound RFP and
indicated Morpholinos or mRNA (A, B) or treated with indicated inhibitor (C, D). Animal cap cells were pre-treated with either DMSO, monodansylcadaverine (MDC), filipin III or nystatin for 45 minutes and incubated with Fluorescein-Dextran and the indicated inhibitors. Bars show the average number of fluorescent vesicles (excluding surface signals) for hRspo3ΔC-SNAP549 protein or Fluorescein-Dextran per cell. Error bars indicate standard deviation of the mean from 3 independent experiments. The scored number of cells are over n>40 (B) and n> 48 cells (D). Nuclear Hoechst staining, blue. |