XB-ART-43032
Dis Model Mech
2011 Mar 01;42:179-92. doi: 10.1242/dmm.006494.
Show Gene links
Show Anatomy links
Embryonic frog epidermis: a model for the study of cell-cell interactions in the development of mucociliary disease.
???displayArticle.abstract???
Specialised epithelia such as mucociliary, secretory and transporting epithelia line all major organs, including the lung, gut and kidney. Malfunction of these epithelia is associated with many human diseases. The frog embryonic epidermis possesses mucus-secreting and multiciliated cells, and has served as an excellent model system for the biogenesis of cilia. However, ionic regulation is important for the function of all specialised epithelia and it is not clear how this is achieved in the embryonic frog epidermis. Here, we show that a third cell type develops alongside ciliated and mucus-secreting cells in the tadpole skin. These cells express high levels of ion channels and transporters; therefore, we suggest that they are analogous to ionocytes found in transporting epithelia such as the mammalian kidney. We show that frog ionocytes express the transcription factor foxi1e, which is required for the development of these cells. Depletion of ionocytes by foxi1e knockdown has detrimental effects on the development of multiciliated cells, which show fewer and aberrantly beating cilia. These results reveal a newly identified role for ionocytes and suggest that the frog embryonic skin is a model system that is particularly suited to studying the interactions of different cell types in mucociliary, as well as in secretory and transporting, epithelia.
???displayArticle.pubmedLink??? 21183475
???displayArticle.pmcLink??? PMC3046089
???displayArticle.link??? Dis Model Mech
???displayArticle.grants??? [+]
Species referenced: Xenopus
Genes referenced: actl6a atp6v0d1 atp6v1a atp6v1g1 ca12 foxi1 itln1 mical2 slc16a3 slc26a4.3 tbx2 tuba1cl.3 tuba4a
GO keywords: epithelial cell development [+]
???displayArticle.antibodies??? Ca12 Ab1 Foxi1 Ab1 Itln2 Ab1 Tjp1 Ab2 Tjp1 Ab3 Tuba4b Ab4
???displayArticle.morpholinos??? foxi1 MO1 foxi1 MO2
???displayArticle.disOnts??? sinusitis [+]
inflammatory bowel disease
asthma
chronic obstructive pulmonary disease
pseudomyxoma peritonei
rhinitis
primary ciliary dyskinesia
???displayArticle.omims??? CYSTIC FIBROSIS; CF [+]
ASTHMA, SUSCEPTIBILITY TO
PULMONARY DISEASE, CHRONIC OBSTRUCTIVE; COPD
CILIARY DYSKINESIA, PRIMARY, 29; CILD29
???attribute.lit??? ???displayArticles.show???
|
|
Fig. 1. Ionocytes (cells expressing ion modulators) show a scattered epidermal distribution. (A) Images of whole-mounted X. tropicalis tadpole skin (stage 27) showing that ciliated cells, visualised with an α1-tubulin probe, and goblet cells, recognised by staining with an anti-lectin antibody, anti-xeel (red), account for the majority of cells in this tissue. However, a cell type that does not express either α1-tubulin nor xeel is also present (arrow). Approximately 60% of cells in this tissue are goblet cells, 18% are ciliated cells and approximately 22% represent an uncharacterised cell type(s). (B) Model for the development of the mucociliary epidermis of Xenopus. During the early neurula stage, ciliated cells (red) and other INCs (green) are specified in the inner epidermal layer (1; yellow). By the late neurula stage, both cell types intercalate into the outer layer (2; blue), where ciliated cells undergo ciliogenesis (3) [modified from Stubbs et al. (Stubbs et al., 2006)]. (C) Several ion transporters and enzymes show a scattered, punctate expression pattern in the epidermis by in situ hybridisation. This includes three subunits of the v-atpase enzyme complex (v1a, v1g and v0d), ca12 (also expressed in the otic vesicle and olfactory placode), slc26a4 (pendrin) and mct4 (also expressed in the somites). ov, otic vesicle; op, olfactory placode; s, somites. (D) Sectioning of embryos probed for v1a or ca12 (red) by fluorescent in situ hybridisation and DAPI staining for nuclei (blue). At the neurula stage (stage 14), cells expressing v1a and ca12 are located in the inner layer of the epidermis and then move into the outer layer by tailbud stage (stage 25). Scale bars: 50 μm (A,D); 250 μm (C). |
|
|
Fig. 2. Most ionocytes develop in contact with ciliated cells. (AâF) Whole-mount co-immunostaining for xeel (A,D), acetylated α-tubulin (B,E) and v1a (AâC) or ca12 (DâF) in X. tropicalis tadpole epidermis shows that v1a-or ca12-expressing cells are neither goblet or ciliated cells but develop in close association with ciliated cells. High magnification of the area enclosed in a yellow box in B and E is shown in cross-section in C and F. v1a (C; green) shows close coupling with ciliated cells (C; red), whereas ca12 shows distinct basolateral staining in these transverse sections (F; green). The ca12-expressing cell (green) is also in direct contact with a ciliated cell (red). (G) Immunostaining of v1a (green) shows two distinct cell types. Approximately 30% of cells show bright apical staining corresponding to type 1 cells (highlighted with arrows), whereas the remaining v1a-expressing cells (type 2) show lateral membrane staining. (H,I) High magnification of type 1 and type 2 cells, respectively. (J) Cross-section of type 1 (arrow) and type 2 (arrowhead) v1a-expressing cells (green) shown adjacent to ciliated cells (red). (KâM) Co-immunostaining of ca12 (green) with v1a (red) shows colocalisation of these two markers in type 2 cells. Scale bars: 50 μm (A,B,D,E,G,KâM); 10 μm (C,F,H,I); 20 μm (J). |
|
|
Fig. 3. Ultrastructure of X. tropicalis embryonic epidermis reveals four distinct cell types. (A,C,E,G,I) SEM images of transverse sections and (B,D,F,H,J) TEM images of stage 30 tadpole epidermis. (A,B) Two intercalating cells (arrows in A) can be recognised by their triangular shape, as they insert themselves in the outer cell layer. The boxed area in A is shown in higher magnification in B and shows a cytoplasmic protrusion of an intercalating cell (arrow) breaking into the cell adhesion junction area of outer cells (arrowhead). (C,D) A goblet cell, characterised by secretory vesicles releasing mucus (arrows). (E,F) A ciliated cell (CC), characterised by the presence of multiple long cilia (F), each docked to the apical membrane by a basal body (arrowhead; E) connecting to an internal rootlet (arrow; E). (G,H) A distinct cell type, rich in microvilli (arrow in G) and mitochondria (arrowhead in G). We suggest that this is one type of ionocyte. mv, microvilli. (I,J) Intercalated cell exhibiting large apical vacuoles (arrows), approximately 1 μm in diameter, which can be seen in both TEM (I) and SEM (J) images. This cell is also mitochondria rich (not shown) and we suggest that this is another type of ionocyte. Scale bars: 2 μm (A,C,G,I); 0.5 μm (B,E); 5 μm (D); 20 μm (F,H); 10 μm (J). |
|
|
Fig. 4. Ionocytes express the transcription factor foxi1e. (A) Whole-mount in situ hybridisation and cross-sections of stage 14 and stage 25 embryos hybridised with foxi1e probe. foxi1e is expressed in a spotted pattern and the location of the expressing cells changes from the inner to outer layer between the neurula and tailbud stages. Sections are on fluorescent in situ samples with foxi1e in red and DAPI staining in blue. Scale bars: 250 μm (whole mounts); 50 μm (sections). (B) Whole-mount double immunostaining of stage 27 tadpoles with anti-foxi1e, anti-acetylated tubulin and anti-xeel, as indicated. foxi1e-expressing cells (green) are distinct from ciliated (CC) and goblet (GC) cells. Scale bars: 50 μm. (C) Whole-mount in situ hybridisation with foxi1e probe and immunostaining with anti-ca12 and anti-v1a, in the combinations indicated. Upper and lower panels represent the same field of imaging, with upper panels showing the in situ probes and lower panels showing antibody staining overlaying the in situ probes. In the foxi1e/ca12 combination, arrows point to three cells that express foxi1e but not ca12, and arrowhead points to a cell that expresses both. In the foxi1e/v1a combination, complete overlap is detected. In the v1a/ca12 combination, arrows point to three cells that express v1a but not ca12, and arrowhead points to a cell that expresses both. Scale bars: 40 μm. |
|
|
Fig. 5. Misexpression of foxi1e causes an increase in ionocytes at the expense of ciliated cells. (A) Embryos injected with foxi1e-HA RNA (500 pg) and lacZ (marks injected side; blue) were hybridised with the v1a probe at neurula stage. Whole-mount embryo is shown in the views indicated. Scale bar: 250 μm. (B) The injected side of an embryo shown at low magnification (left), high magnification (middle) and in cross-section (right). Upper and lower panels represent the same field of imaging, with upper panels showing in situ hybridisation with the v1a probe (purple) and lower panels showing antibody staining for the ciliated cell marker acetylated α-tubulin. Parallel lines in the high-magnification images show region that was sectioned. Sectioned images show an abundance of v1a ionocytes on the injected side (In) compared with the uninjected side (Un). Ciliated cells are absent in regions overexpressing v1a and this is emphasised by comparison of the injected side with the uninjected side in cross-sections. Scale bars: 500 μm (low magnification); 250 μm (high magnification); 100 μm (sections). |
|
|
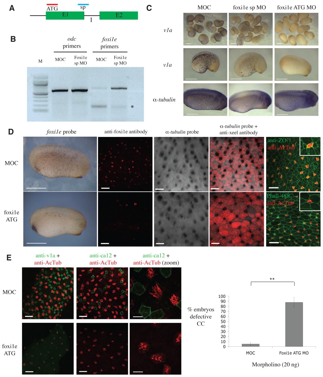
Fig. 6. Impact of foxi1e knockdown on the mucociliary epidermis. (A) Diagrammatic representation of foxi1e, showing the position of the ATG MO (red) and sp MO (blue). E1, exon 1; E2, exon 2; I, intron. (B) Reverse transcriptase (RT)-PCR with ornithine decarboxylase (odc) control and foxi1e primers, showing that abnormal splicing of foxi1e is observed when a foxi1e sp MO is injected. Asterisk marks reduction in foxi1e splice product in foxi1e splice morphants compared with control. (C) Injection of foxi1e sp MO reduces (11/11) and injection of foxi1e ATG MO abolishes (11/11) the expression of v1a, whereas MOC has no effect (0/9) at early tadpole stage as shown by whole-mount in situ hybridisation. Neither foxi1e sp MO (0/13), foxi1e ATG MO (0/11) or MOC (0/10) had an effect on expression of the ciliated cell marker α-1-tubulin. Scale bars: 500 μm. (D) Embryos were injected with MOC or foxi1e ATG MO (20 ng each) and analysed as indicated. In situ hybridisation with foxi1e probe shows that the spotted expression of foxi1e is reduced (9/9) in foxi1e morphants, whereas MOC has no effect (0/11). Scale bars: 500 μm. Immunostaining of tadpole epidermis with anti-foxi1e antibody shows that the protein expression is reduced in foxi1e morphants (11/12) but not in the MOC controls (0/10). In situ hybridisation with α-1-tubulin probe (black), combined with anti-xeel antibody staining (red), as indicated, reveals that, in the foxi1e morphants, the number of cells that are not positive for either α-1-tubulin or xeel is greatly reduced compared with controls. This suggests that the missing cells are ionocytes. Actin staining (phalloidinâAlexa-Fluor-488; green) combined with anti-acetylated α-tubulin antibody (red) reveals that epidermal cells are arranged in a rosette pattern around each ciliated cell in the foxi1e-ATG-MO-injected epidermis, but in the MOC control (stained with anti-ZO-1 and acetylated α-tubulin), this rosette formation is broken by the insertion of ionocytes (inset shows higher-magnification view). See text for details. Scale bars: 50 μm. (E) Immunostaining for v1a (green), ca12 (green) and acetylated α-tubulin (red) in the combinations indicated confirms that ionocyte markers are missing in foxi1e-ATG-MO-injected embryos (34/35; n=5 experiments) but not in MOC controls (0/35; n=5 experiments). Scale bars: 50 μm. High-magnification images (zoom; scale bar: 20 μm) reveal that ciliated cells are abnormal in the foxi1e morphants. Bar graph shows quantification of the experiments looking at defective ciliated cells (n=4 experiments). Defective ciliated cells were evident in the majority of foxi1e ATG morphant embryos (42/47), but not in MOC-treated embryos (2/32). **P=0.0018. |
|
|
Fig. 7. Loss of ionocytes affects the development of ciliated and goblet cells. (A,B) SEM and (C,D) TEM images of stage 27 tadpole epidermis of control and foxi1e-ATG-MO-injected embryos, as indicated. (A) Knockdown of foxi1e causes loss of cells with apical pits (ionocytes) but ciliated cells are still present. Scale bars: 25 μm. (B) High-magnification images reveal that ciliated cells in foxi1e knockdown embryos possess fewer cilia than controls. Scale bars: 10 μm. (C) TEM images show that, in the control, basal bodies are located beneath the apical membrane (arrowheads), whereas, in the foxi1e morphant embryos, numerous basal bodies are abnormally located deep in the cytoplasm (arrowheads). Scale bars: 1 μm. (D) Goblet cells develop an increased number of cellular protrusions, resembling microvilli, in the foxi1e morphant embryos (arrowheads) compared with goblet cells of control embryos. Scale bars: 1 μm (control); 500 nm (foxi1e ATG MO). |
|
|
Fig. 8. Mosaic analysis confirms ciliary defects. (A) FITC-labelled foxi1e ATG MO was injected at the one-cell stage and fluorescence confirmed at stage 9. Small grafts from morphant embryos were taken from the ventral animal pole (V) at stage 9 and grafted onto the ventral animal pole of wild-type embryos. Embryos developed until stage 28, when the morphant tissue could be distinguished from wild-type tissue in the epidermis by FITC fluorescence. D, dorsal. (B) A transplanted embryo at stage 28 shows tissue injected with MO (green), v1a-expressing cells (red) and ciliated cells (blue). Lower panels show higher-magnification images of the upper panels. Defective ciliated cells (arrowheads) are evident within the transplanted region, but ciliated cells (arrows) at the border of the transplanted tissue and adjacent to ionocytes seem normal. Note that the highlighted ciliated cells (arrows) at the border are green owing to the presence of the MO in these cells and yet the cilia appear normal. The white line in the v1A/AcTub images highlights the border between morphant and wild-type tissue. Scale bars: 50 μm (upper panels); 25 μm (lower panels). |
|
|
atp6v1a (ATPase, H+ transporting, lysosomal 70kDa, V1 subunit A) gene expression in Xenopus laevis embryo via in situ hybridization, NF stage 22, lateral view, anterior left, dorsal up. |
|
|
foxi1 (forkhead box I1) gene expression in X. tropicalis embryo, NF stage 22, assayed by in situ hybridization, lateral view, anterior left, dorsal up. |
|
|
Itln1 Ab 1 (Xeel-ab), in red, in the skin of a Xenopus tropicalis embryo, at NF 27 stage, showing expression in epidermal goblet cells. |
|
|
itln1 (intelectin 1 (galactofuranose binding) gene expression in epidermis of a Xenopus tropicalis embryo, detected via antibody (Itln1 Ab3, in red) at NF stage 27. |
References [+] :
Al-Awqati,
A fork in the road of cell differentiation in the kidney tubule.
2004, Pubmed
Al-Awqati, A fork in the road of cell differentiation in the kidney tubule. 2004, Pubmed
Ardesjö, Immunoreactivity against Goblet cells in patients with inflammatory bowel disease. 2008, Pubmed
Billett, Fine structural changes in the differentiating epidermis of Xenopus laevis embryos. 1971, Pubmed , Xenbase
Blomqvist, Distal renal tubular acidosis in mice that lack the forkhead transcription factor Foxi1. 2004, Pubmed
Blomqvist, Epididymal expression of the forkhead transcription factor Foxi1 is required for male fertility. 2006, Pubmed
Brown, Mitochondria-rich, proton-secreting epithelial cells. 1996, Pubmed
Brown, The amphibian epidermis: distribution of mitochondria-rich cells and the effect of oxytocin. 1981, Pubmed , Xenbase
Buechling, Wnt/Frizzled signaling requires dPRR, the Drosophila homolog of the prorenin receptor. 2010, Pubmed , Xenbase
Chilvers, Local mucociliary defence mechanisms. 2000, Pubmed
Choi, Aberrant CFTR-dependent HCO3- transport in mutations associated with cystic fibrosis. 2001, Pubmed
Cruciat, Requirement of prorenin receptor and vacuolar H+-ATPase-mediated acidification for Wnt signaling. 2010, Pubmed , Xenbase
Deblandre, A two-step mechanism generates the spacing pattern of the ciliated cells in the skin of Xenopus embryos. 1999, Pubmed , Xenbase
De Braekeleer, Spatial distribution of the DF508 mutation in cystic fibrosis: a review. 1992, Pubmed
De Lisle, Pass the bicarb: the importance of HCO3- for mucin release. 2009, Pubmed
Dimmer, The low-affinity monocarboxylate transporter MCT4 is adapted to the export of lactate in highly glycolytic cells. 2000, Pubmed , Xenbase
Ehrenfeld, The key role of the H+ V-ATPase in acid-base balance and Na+ transport processes in frog skin. 1997, Pubmed
Ehrenfeld, Active proton and urea transport by amphibian skin. 1998, Pubmed
Eley, Cilia and disease. 2005, Pubmed
Esaki, Mechanism of development of ionocytes rich in vacuolar-type H(+)-ATPase in the skin of zebrafish larvae. 2009, Pubmed
Esaki, Visualization in zebrafish larvae of Na(+) uptake in mitochondria-rich cells whose differentiation is dependent on foxi3a. 2007, Pubmed
Fischer, Mechanisms of acid and base secretion by the airway epithelium. 2006, Pubmed
Fox, Ultrastructure of diploid and haploid cells of Xenopus laevis larvae. 1971, Pubmed , Xenbase
Garcia, Normal mouse intestinal mucus release requires cystic fibrosis transmembrane regulator-dependent bicarbonate secretion. 2009, Pubmed
Harland, In situ hybridization: an improved whole-mount method for Xenopus embryos. 1991, Pubmed , Xenbase
Hayes, Identification of novel ciliogenesis factors using a new in vivo model for mucociliary epithelial development. 2007, Pubmed , Xenbase
Horng, Functional regulation of H+-ATPase-rich cells in zebrafish embryos acclimated to an acidic environment. 2009, Pubmed
Houtmeyers, Regulation of mucociliary clearance in health and disease. 1999, Pubmed
Hsiao, A positive regulatory loop between foxi3a and foxi3b is essential for specification and differentiation of zebrafish epidermal ionocytes. 2007, Pubmed
Hulander, Lack of pendrin expression leads to deafness and expansion of the endolymphatic compartment in inner ears of Foxi1 null mutant mice. 2003, Pubmed
Hwang, Ion uptake and acid secretion in zebrafish (Danio rerio). 2009, Pubmed
Jänicke, Foxi3 transcription factors and Notch signaling control the formation of skin ionocytes from epidermal precursors of the zebrafish embryo. 2007, Pubmed
Jouret, Ubiquitous and kidney-specific subunits of vacuolar H+-ATPase are differentially expressed during nephrogenesis. 2005, Pubmed
Kallio, Expression of carbonic anhydrases IX and XII during mouse embryonic development. 2006, Pubmed
Karet, Inherited distal renal tubular acidosis. 2002, Pubmed
Knowles, Mucus clearance as a primary innate defense mechanism for mammalian airways. 2002, Pubmed
Kramer-Zucker, Cilia-driven fluid flow in the zebrafish pronephros, brain and Kupffer's vesicle is required for normal organogenesis. 2005, Pubmed
Kurth, The forkhead transcription factor Foxi1 directly activates the AE4 promoter. 2006, Pubmed
Kyllönen, Localization of carbonic anhydrase XII to the basolateral membrane of H+-secreting cells of mouse and rat kidney. 2003, Pubmed
Liao, Expression regulation of Na+-K+-ATPase alpha1-subunit subtypes in zebrafish gill ionocytes. 2009, Pubmed
Liao, Expression of transmembrane carbonic anhydrases, CAIX and CAXII, in human development. 2009, Pubmed
Lin, Proton pump-rich cell secretes acid in skin of zebrafish larvae. 2006, Pubmed
Liu, Notch signaling controls the differentiation of transporting epithelia and multiciliated cells in the zebrafish pronephros. 2007, Pubmed
Mir, FoxI1e activates ectoderm formation and controls cell position in the Xenopus blastula. 2007, Pubmed , Xenbase
Mir, Long- and short-range signals control the dynamic expression of an animal hemisphere-specific gene in Xenopus. 2008, Pubmed , Xenbase
Mitchell, The PCP pathway instructs the planar orientation of ciliated cells in the Xenopus larval skin. 2009, Pubmed , Xenbase
Mitchell, A positive feedback mechanism governs the polarity and motion of motile cilia. 2007, Pubmed , Xenbase
Montorzi, Xenopus laevis embryo development: arrest of epidermal cell differentiation by the chelating agent 1,10-phenanthroline. 2000, Pubmed , Xenbase
Nagata, Isolation, characterization, and extra-embryonic secretion of the Xenopus laevis embryonic epidermal lectin, XEEL. 2005, Pubmed , Xenbase
Nickells, The effects of heat shock on the morphology and protein synthesis of the epidermis of Xenopus laevis larvae. 1988, Pubmed , Xenbase
Nishikawa, Fate of ciliated epidermal cells during early development of Xenopus laevis using whole-mount immunostaining with an antibody against chondroitin 6-sulfate proteoglycan and anti-tubulin: transdifferentiation or metaplasia of amphibian epidermis. 1992, Pubmed , Xenbase
O'Connell, Pseudomyxoma peritonei is a disease of MUC2-expressing goblet cells. 2002, Pubmed
Park, Dishevelled controls apical docking and planar polarization of basal bodies in ciliated epithelial cells. 2008, Pubmed , Xenbase
Proescholdt, Expression of hypoxia-inducible carbonic anhydrases in brain tumors. 2005, Pubmed
Quinton, Cystic fibrosis: impaired bicarbonate secretion and mucoviscidosis. 2008, Pubmed
Simons, Electrochemical cues regulate assembly of the Frizzled/Dishevelled complex at the plasma membrane during planar epithelial polarization. 2009, Pubmed
Specian, Functional biology of intestinal goblet cells. 1991, Pubmed
Stubbs, Radial intercalation of ciliated cells during Xenopus skin development. 2006, Pubmed , Xenbase
Suri, Xema, a foxi-class gene expressed in the gastrula stage Xenopus ectoderm, is required for the suppression of mesendoderm. 2005, Pubmed , Xenbase
Turner, Regulation of mucin expression in respiratory diseases. 2009, Pubmed
Vaccari, The vacuolar ATPase is required for physiological as well as pathological activation of the Notch receptor. 2010, Pubmed
Vidarsson, The forkhead transcription factor Foxi1 is a master regulator of vacuolar H-ATPase proton pump subunits in the inner ear, kidney and epididymis. 2009, Pubmed
Vize, Multichannel wholemount fluorescent and fluorescent/chromogenic in situ hybridization in Xenopus embryos. 2009, Pubmed , Xenbase
Voynow, Mucins, mucus, and sputum. 2009, Pubmed
Wagner, The emerging role of pendrin in renal chloride reabsorption. 2007, Pubmed
Wagner, Renal vacuolar H+-ATPase. 2004, Pubmed
Wagner, Regulated acid-base transport in the collecting duct. 2009, Pubmed
Wallingford, Planar cell polarity, ciliogenesis and neural tube defects. 2006, Pubmed
Yang, The ciliary rootlet interacts with kinesin light chains and may provide a scaffold for kinesin-1 vesicular cargos. 2005, Pubmed
