XB-ART-43488
J Cell Biol
2011 May 02;1933:551-64. doi: 10.1083/jcb.201011051.
Show Gene links
Show Anatomy links
WNT-3A modulates articular chondrocyte phenotype by activating both canonical and noncanonical pathways.
Nalesso G, Sherwood J, Bertrand J, Pap T, Ramachandran M, De Bari C, Pitzalis C, Dell'accio F.
???displayArticle.abstract???
Activation and disruption of Wnt/β-catenin signaling both result in cartilage breakdown via unknown mechanisms. Here we show that both WNT-3A and the Wnt inhibitor DKK1 induced de-differentiation of human articular chondrocytes through simultaneous activation of β-catenin-dependent and independent responses. WNT-3A activates both the β-catenin-dependent canonical pathway and the Ca(2+)/CaMKII noncanonical pathways, with distinct transcriptional targets. WNT-3A promotes cell proliferation and loss of expression of the chondrocyte markers COL2A1, Aggrecan, and SOX9; however, proliferation and AXIN2 up-regulation are downstream of the canonical pathway and are rescued by DKK1, whereas the loss of differentiation markers is CaMKII dependent. Finally, we showed that in chondrocytes, the Ca(2+)/CaMKII-dependent and β-catenin-dependent pathways are reciprocally inhibitory, thereby explaining why DKK1 can induce loss of differentiation through de-repression of the CaMKII pathway. We propose a novel model in which a single WNT can simultaneously activate different pathways with distinct and independent outcomes and with reciprocal regulation. This offers an opportunity for selective pharmacological targeting.
???displayArticle.pubmedLink??? 21536751
???displayArticle.pmcLink??? PMC3087013
???displayArticle.link??? J Cell Biol
???displayArticle.grants??? [+]
17859 Arthritis Foundation , 17971 Arthritis Foundation , 19344 Arthritis Foundation , G108/620 Medical Research Council , 17859 Arthritis Research UK , 17971 Arthritis Research UK , 19344 Arthritis Research UK
Species referenced: Xenopus
Genes referenced: acan actl6a axin2 axin2l camk2g col2a1 ctnnb1 dkk1 mmp13 pcna sox9 wnt3a
???attribute.lit??? ???displayArticles.show???
|
|
Figure 1. WNT-3A induces chondrocyte proliferation and de-differentiation in vitro. (A and B) 100 ng/ml WNT-3A stimulated proliferation of primary chondrocytes in vitro as evaluated by an [H3]thymidine incorporation assay in porcine articular chondrocytes (A; n = 6) and by up-regulation of the proliferation marker PCNA in primary AHACs by quantitative PCR (Q-PCR) (B; n = 4). (C and D) WNT-3A–induced down-regulation of the differentiation markers COL2A1, Aggrecan, SOX9, and MMP13, as evaluated by Q-PCR (C; n = 6), and reduced the accumulation of highly sulphated GAG in primary AHACs (D; by Alcian blue staining and spectrophotometric quantification; n = 4). Gene expression values are reported as a percentage of up- or down-regulation compared with control (100%, broken line in the graph). Statistical analysis was performed with an unpaired t test. Error bars indicate mean ± SEM. *, P < 0.05; **, P < 0.005; ***, P < 0.0005. |
|
|
Figure 2. WNT-3A induces proliferation and de-differentiation of articular chondrocytes in vivo. (A and B) WNT-3A induced chondrocyte de-differentiation in vivo in an ectopic cartilage formation assay. Isolated porcine articular chondrocytes were co-injected intramuscularly in nude mice together with either L cells stably expressing WNT-3A (L-WNT3A) or control L cells (L cells; 12 injections per condition). Before injection, L cells and L-WNT-3A cells were growth-arrested by mitomycin C treatment. To confirm growth arrest, 2 d after treatment, a sample of cells with or without mitomycin C treatment was detached and counted (A; n = 4). Mitomycin C–treated cells stopped proliferating. One additional well was kept in culture for 14 d. The cells persisted but never reached confluency (B). Bar, 10 µm. (C) To confirm that mitomycin C growth-arrested L-WNT-3A cells still produced biologically active WNT-3A, the conditioned medium (from the last change of medium) obtained 14 d after mitomycin C treatment was tested for the ability to activate the SUPER8XTOPFlash reporter assay in porcine articular chondrocytes. Indeed, conditioned medium from L-WNT-3A cells, but not from control cells, activated the SUPER8XTOPFlash reporter. The mutagenized SUPER8XFOPFlash vector was used to control for specificity (n = 4). (D–K) SO staining of cartilage implants obtained by the co-injection of porcine articular cartilage with L cells (D) or L-WNT-3A cells (E) in nude mice. Cartilage implants obtained from porcine articular chondrocytes co-injected with L-WNT-3A cells are on average larger (H and I) and less differentiated (J and K), as shown by a decreased SO staining in comparison with controls. Grayscale digital images from SO staining were used to calculate and compare the mean intensity of the staining and, after thresholding, the percentage of the total implant area that was positive for SO (n = 12 per condition). M, muscle; I, implant; RLU, relative luminescence unit. An unpaired t test was used for statistical evaluation. Error bars indicate mean ± SEM. *, P < 0.05; **, P < 0.005; ***, P < 0.0005. |
|
|
Figure 3. Inhibition of Wnt canonical pathway with DKK1 does not rescue the loss of the chondrocyte phenotype. (AâC) WNT-3A activates the Wnt canonical pathway in AHACs. (A) Western blotting for β-catenin in the cytoplasmic fraction of AHACs treated with 100 ng/ml WNT-3A or vehicle control for 24 h. (B) WNT-3A activated the SUPER8TOPFlash reporter assay in P0 AHACs after 24 h of stimulation (n = 3). (C) WNT-3A up-regulated the expression of the endogenous Wnt canonical target gene AXIN2 in AHACs as evaluated by Q-PCR. Values were normalized for the housekeeping gene β-actin. (DâI) Primary AHACs were treated for 24 h with 100 ng/ml of recombinant WNT-3A or DKK1, alone or in combination, and were subjected to gene expression analysis by PCR. Blockade of the Wnt canonical pathway by DKK1 rescued the modulation of AXIN2, PCNA, and MMP13 mRNA (DâF) but not the down-regulation of COL2A1, Aggrecan, and SOX9 (GâI). (J) In the absence of exogenous WNT-3A, treatment with 100 ng/ml DKK1 resulted, as expected, in down-regulation of the mRNA levels of AXIN2 and PCNA, but also in a paradoxical down-regulation of COL2A1 and Aggrecan similar to that induced by WNT-3A. Q-PCR data, n = 6. Gene expression values are reported as a percentage of up- or down-regulation compared with control (100% is indicated by the broken line in the graph). Data were analyzed with an unpaired t test. Error bars indicate mean ± SEM. *, P < 0.05; **, P < 0.005. |
|
|
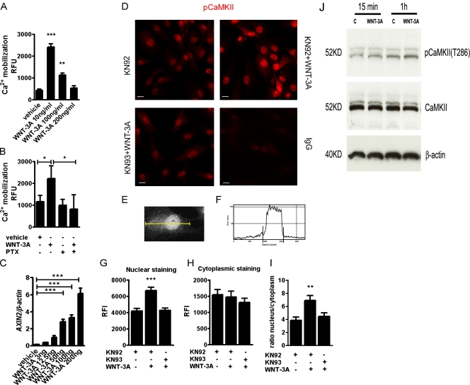
Figure 4. WNT-3A promotes intracellular Ca2+-mediated phosphorylation of CaMKII and its nuclear translocation. (A) WNT-3A caused calcium mobilization in AHACs, particularly at low doses. Primary AHACs were treated with different amounts of recombinant WNT-3A or vehicle control for 5 min and then subjected to fluorometric determination of calcium mobilization (n = 9). (B) WNT3A-induced calcium mobilization assay in primary AHACs is G protein dependent. AHACs were preincubated overnight at 37°C with 1 µg/ml of the G protein inhibitor PTX and then treated for 5 min with 100 ng/ml of WNT-3A or vehicle control. PTX treatment blocked calcium mobilization induced by WNT-3A (n = 6). (C) Q-PCR for AXIN2 mRNA in primary chondrocytes exposed for 24 h to different doses of recombinant WNT-3A. WNT-3A induced dose-dependent up-regulation of AXIN2 in primary AHACs (n = 3). (D) WNT-3A induced nuclear accumulation of the phosphorylated form of CaMKII. Immunofluorescence staining for pCaMKII in P0 AHACs stimulated for 24 h with WNT-3A in combination with either the CaMKII inhibitor KN93 or its inactive analogue KN92 (both 10 µM). Bar, 20 µm. (EâI). Quantification of the pCaMKII fluorescence intensity in the nuclear and in the cytoplasmic fractions of stimulated AHACs. The pixel intensity profile was plotted over a linear section of a whole cell (E and F). The nuclear and cytoplasmic fluorescence intensity was then calculated as the area under the curve (GâI). (J) WNT3A promotes phosphorylation of CaMKII in T286 at 15 min and 1 h from WNT-3A stimulation. RFU, relative fluorescence unit; RFI, relative fluorescence intensity. Data were analyzed with an unpaired t test except in C, where a Kruskal Wallis with a Dunns post-test was used. Error bars indicate mean ± SEM. *, P < 0.05; **, P < 0.005; ***, P < 0.0005. |
|
|
Figure 5. Wnt canonical and Wnt-CaMKII noncanonical pathways are reciprocally inhibitory in AHACs. (A) Q-PCR for AXIN2 of primary AHACs treated with 100 ng/ml WNT-3A in the presence of the CaMKII inhibitor KN93 or its inactive analogue KN92 (10 µM). (B) DKK1 promoted intracellular calcium accumulation in P0 AHACs. The inhibition of the canonical pathway with DKK1 enhanced intracellular calcium accumulation induced by WNT-3A. In all the experiments, n = 4. Data in A were analyzed with ANOVA; data in B were analyzed with an unpaired t test. Error bars indicate mean ± SEM. *, P < 0.05; ***, P < 0.0005. |
|
|
Figure 6. Inhibition of the Ca2+/CaMKII pathway rescued the loss of COL2A1 and SOX9 mRNA expression in AHACs. (A) Blockade of CaMKII with KN93 did not alter the basal levels of Aggrecan, COL2A1, and SOX9. Primary AHACs were treated for 24 h with 10 µM KN93 or its inactive analogue KN92. (B–E) CaMKII blockade rescues WNT-3A–induced down-regulation of COL2A1 and SOX9 mRNA. Primary AHACs were cultured for 24 h in the presence of WNT-3A or vehicle control, and either the CaMKII inhibitor KN93 or the inactive control KN92. Gene expression was evaluated by Q-PCR. The values were normalized for β-actin and expressed as a percentage of the KN92-treated group (100% is indicated by the broken line in the graphs; n = 6). Statistical analysis was performed with an unpaired t test. Error bars indicate mean ± SEM. *, P < 0.05; **, P < 0.005. |
|
|
Figure 7. Simultaneous activation and reciprocal inhibition of β-cateninâ and CaMKIIâdependent pathways in AHACs. (A and B) In AHACs, WNT-3A up-regulates AXIN2 expression and proliferation through the Wnt canonical pathway (A), but induces loss of differentiation via a G proteinâmediated Ca2+/CaMKIIâdependent pathway (B). (CâE) These two pathways are reciprocally inhibitory and in equilibrium. Therefore, either exogenous WNT-3A (C) or blockade of the canonical pathway with DKK1 (DâE) will both result in loss of chondrocyte phenotype. |
References [+] :
Akiyama,
Interactions between Sox9 and beta-catenin control chondrocyte differentiation.
2004, Pubmed,
Xenbase
Akiyama, Interactions between Sox9 and beta-catenin control chondrocyte differentiation. 2004, Pubmed , Xenbase
Berridge, Inositol phosphates and cell signalling. 1989, Pubmed
Chen, Inhibition of beta-catenin signaling causes defects in postnatal cartilage development. 2008, Pubmed
Church, Wnt regulation of chondrocyte differentiation. 2002, Pubmed
Cipolletta, Calmodulin-dependent kinase II mediates vascular smooth muscle cell proliferation and is potentiated by extracellular signal regulated kinase. 2010, Pubmed
De Bari, Human periosteum-derived cells maintain phenotypic stability and chondrogenic potential throughout expansion regardless of donor age. 2001, Pubmed
Dell'accio, Identification of the molecular response of articular cartilage to injury, by microarray screening: Wnt-16 expression and signaling after injury and in osteoarthritis. 2008, Pubmed
Dell'Accio, Molecular markers predictive of the capacity of expanded human articular chondrocytes to form stable cartilage in vivo. 2001, Pubmed
Eltawil, A novel in vivo murine model of cartilage regeneration. Age and strain-dependent outcome after joint surface injury. 2009, Pubmed
Enomoto-Iwamoto, The Wnt antagonist Frzb-1 regulates chondrocyte maturation and long bone development during limb skeletogenesis. 2002, Pubmed
Galli, Differential inhibition of Wnt-3a by Sfrp-1, Sfrp-2, and Sfrp-3. 2006, Pubmed
Gazit, Human frizzled 1 interacts with transforming Wnts to transduce a TCF dependent transcriptional response. 1999, Pubmed
Goldring, Update on the biology of the chondrocyte and new approaches to treating cartilage diseases. 2006, Pubmed
Griffith, CaMKII, an enzyme on the move: regulation of temporospatial localization. 2003, Pubmed
Guo, Wnt/beta-catenin signaling is sufficient and necessary for synovial joint formation. 2004, Pubmed
Hartmann, Wnt-14 plays a pivotal role in inducing synovial joint formation in the developing appendicular skeleton. 2001, Pubmed
Hinck, Wnt-1 modulates cell-cell adhesion in mammalian cells by stabilizing beta-catenin binding to the cell adhesion protein cadherin. 1994, Pubmed
Karasawa, Frizzled-9 is activated by Wnt-2 and functions in Wnt/beta -catenin signaling. 2002, Pubmed
Kemp, Expression of Frizzled5, Frizzled7, and Frizzled10 during early mouse development and interactions with canonical Wnt signaling. 2007, Pubmed
Kestler, Generating a Wnt switch: it's all about the right dosage. 2011, Pubmed
Kotlarz, Insurer and out-of-pocket costs of osteoarthritis in the US: evidence from national survey data. 2009, Pubmed
Koval, Wnt3a stimulation elicits G-protein-coupled receptor properties of mammalian Frizzled proteins. 2011, Pubmed
Koyama, A distinct cohort of progenitor cells participates in synovial joint and articular cartilage formation during mouse limb skeletogenesis. 2008, Pubmed
Kühl, Ca(2+)/calmodulin-dependent protein kinase II is stimulated by Wnt and Frizzled homologs and promotes ventral cell fates in Xenopus. 2000, Pubmed , Xenbase
Lawrence, Estimates of the prevalence of arthritis and other rheumatic conditions in the United States. Part II. 2008, Pubmed
Lawrence, Estimates of the prevalence of arthritis and selected musculoskeletal disorders in the United States. 1998, Pubmed
Lefebvre, A new long form of Sox5 (L-Sox5), Sox6 and Sox9 are coexpressed in chondrogenesis and cooperatively activate the type II collagen gene. 1998, Pubmed
Leyns, Frzb-1 is a secreted antagonist of Wnt signaling expressed in the Spemann organizer. 1997, Pubmed , Xenbase
Li, Calcium/calmodulin-dependent protein kinase II activity regulates the proliferative potential of growth plate chondrocytes. 2011, Pubmed
Liu, Activation of a frizzled-2/beta-adrenergic receptor chimera promotes Wnt signaling and differentiation of mouse F9 teratocarcinoma cells via Galphao and Galphat. 1999, Pubmed
Logan, The Wnt signaling pathway in development and disease. 2004, Pubmed
Lories, Articular cartilage and biomechanical properties of the long bones in Frzb-knockout mice. 2007, Pubmed
Loughlin, Functional variants within the secreted frizzled-related protein 3 gene are associated with hip osteoarthritis in females. 2004, Pubmed
Luyten, Wnt signaling and osteoarthritis. 2009, Pubmed
Macdonald, SnapShot: Wnt/beta-catenin signaling. 2007, Pubmed
Mankin, Biochemical and metabolic abnormalities in articular cartilage from osteo-arthritic human hips. II. Correlation of morphology with biochemical and metabolic data. 1971, Pubmed
Mao, LDL-receptor-related protein 6 is a receptor for Dickkopf proteins. 2001, Pubmed , Xenbase
Marley, The Ca++/calmodulin-dependent protein kinase II inhibitors KN62 and KN93, and their inactive analogues KN04 and KN92, inhibit nicotinic activation of tyrosine hydroxylase in bovine chromaffin cells. 1996, Pubmed
Molenaar, XTcf-3 transcription factor mediates beta-catenin-induced axis formation in Xenopus embryos. 1996, Pubmed , Xenbase
Morin, Activation of beta-catenin-Tcf signaling in colon cancer by mutations in beta-catenin or APC. 1997, Pubmed
Najdi, A Wnt kinase network alters nuclear localization of TCF-1 in colon cancer. 2009, Pubmed
Nakamura, Expression profiles and functional analyses of Wnt-related genes in human joint disorders. 2005, Pubmed
Nishita, Ror2/Frizzled complex mediates Wnt5a-induced AP-1 activation by regulating Dishevelled polymerization. 2010, Pubmed
Pritchard, Effects of interleukin-1 on calcium signaling and the increase of filamentous actin in isolated and in situ articular chondrocytes. 2006, Pubmed
Racioppi, Calcium/calmodulin-dependent kinase IV in immune and inflammatory responses: novel routes for an ancient traveller. 2008, Pubmed
Robitaille, Mutant frizzled-4 disrupts retinal angiogenesis in familial exudative vitreoretinopathy. 2002, Pubmed , Xenbase
Ryu, Opposing roles of WNT-5A and WNT-11 in interleukin-1beta regulation of type II collagen expression in articular chondrocytes. 2006, Pubmed
Ryu, Regulation of the chondrocyte phenotype by beta-catenin. 2002, Pubmed
Schett, The role of Wnt proteins in arthritis. 2008, Pubmed
Semenov, SnapShot: Noncanonical Wnt Signaling Pathways. 2007, Pubmed
Sheldahl, Protein kinase C is differentially stimulated by Wnt and Frizzled homologs in a G-protein-dependent manner. 1999, Pubmed , Xenbase
Shimazaki, Calcium/calmodulin-dependent protein kinase II in human articular chondrocytes. 2006, Pubmed
Shimizu, Transformation by Wnt family proteins correlates with regulation of beta-catenin. 1997, Pubmed
Slusarski, Interaction of Wnt and a Frizzled homologue triggers G-protein-linked phosphatidylinositol signalling. 1997, Pubmed , Xenbase
Slusarski, Modulation of embryonic intracellular Ca2+ signaling by Wnt-5A. 1997, Pubmed
Soderling, The Ca-calmodulin-dependent protein kinase cascade. 1999, Pubmed
Sunaga, Constitutive activation of the Wnt signaling pathway by CTNNB1 (beta-catenin) mutations in a subset of human lung adenocarcinoma. 2001, Pubmed
Taschner, Ca2+/Calmodulin-dependent kinase II signaling causes skeletal overgrowth and premature chondrocyte maturation. 2008, Pubmed
Terasaki, Frizzled-10, up-regulated in primary colorectal cancer, is a positive regulator of the WNT - beta-catenin - TCF signaling pathway. 2002, Pubmed , Xenbase
Tsui, Calcium/calmodulin-dependent protein kinase II (CaMKII) localization acts in concert with substrate targeting to create spatial restriction for phosphorylation. 2005, Pubmed
Tu, Noncanonical Wnt signaling through G protein-linked PKCdelta activation promotes bone formation. 2007, Pubmed , Xenbase
Valhmu, myo-Inositol 1,4,5-trisphosphate and Ca(2+)/calmodulin-dependent factors mediate transduction of compression-induced signals in bovine articular chondrocytes. 2002, Pubmed
Veeman, Zebrafish prickle, a modulator of noncanonical Wnt/Fz signaling, regulates gastrulation movements. 2003, Pubmed
Wang, Frzb, a secreted protein expressed in the Spemann organizer, binds and inhibits Wnt-8. 1997, Pubmed , Xenbase
Wang, Structure-function analysis of Frizzleds. 2006, Pubmed
Wawrzak, Wnt3a binds to several sFRPs in the nanomolar range. 2007, Pubmed
Wu, Beta-catenin, cartilage, and osteoarthritis. 2010, Pubmed
Yamaguchi, A Wnt5a pathway underlies outgrowth of multiple structures in the vertebrate embryo. 1999, Pubmed
Yan, Elevated expression of axin2 and hnkd mRNA provides evidence that Wnt/beta -catenin signaling is activated in human colon tumors. 2001, Pubmed
Yang, Wnt5a and Wnt5b exhibit distinct activities in coordinating chondrocyte proliferation and differentiation. 2003, Pubmed
Zhu, Inhibition of beta-catenin signaling in articular chondrocytes results in articular cartilage destruction. 2008, Pubmed
Zhu, Activation of beta-catenin signaling in articular chondrocytes leads to osteoarthritis-like phenotype in adult beta-catenin conditional activation mice. 2009, Pubmed
