Click here to close
Hello! We notice that you are using Internet Explorer, which is not supported by Xenbase and may cause the site to display incorrectly.
We suggest using a current version of Chrome,
FireFox, or Safari.
Br J Pharmacol
2012 Jun 01;1663:924-37. doi: 10.1111/j.1476-5381.2011.01748.x.
Show Gene links
Show Anatomy links
Direct pharmacological monitoring of the developmental switch in NMDA receptor subunit composition using TCN 213, a GluN2A-selective, glycine-dependent antagonist.
???displayArticle.abstract???
BACKGROUND AND PURPOSE: Developmental switches in NMDA receptor subunit expression have been inferred from studies of GluN2 expression levels, changes in kinetics of glutamatergic synaptic currents and sensitivity of NMDA receptor-mediated currents to selective GluN2B antagonists. Here we use TCN 213, a novel GluN2A-selective antagonist to identify the presence of this subunit in functional NMDA receptors in developing cortical neurones.
EXPERIMENTAL APPROACH: Two-electrode voltage-clamp (TEVC) recordings were made from Xenopus laevis oocytes to determine the pharmacological activity of TCN 213 at recombinant NMDA receptors. TCN 213 antagonism was studied in cultures of primary cortical neurones, assessing the NMDA receptor dependency of NMDA-induced excitotoxicity and monitoring developmental switches in NMDA receptor subunit composition.
KEY RESULTS: TCN 213 antagonism of GluN1/GluN2A NMDA receptors was dependent on glycine but independent of glutamate concentrations in external recording solutions. Antagonism by TCN 213 was surmountable and gave a Schild plot with unity slope. TCN 213 block of GluN1/GluN2B NMDA receptor-mediated currents was negligible. In cortical neurones, at a early developmental stage predominantly expressing GluN2B-containing NMDA receptors, TCN 213 failed to antagonize NMDA receptor-mediated currents or to prevent GluN2B-dependent, NMDA-induced excitoxicity. In older cultures (DIV 14) or in neurones transfected with GluN2A subunits, TCN 213 antagonized NMDA-evoked currents. Block by TCN 213 of NMDA currents inversely correlated with block by ifenprodil, a selective GluN2B antagonist.
CONCLUSIONS AND IMPLICATIONS: TCN 213 selectively blocked GluN1/GluN2A over GluN1/GluN2B NMDA receptors allowing direct dissection of functional NMDA receptors and pharmacological profiling of developmental changes in native NMDA receptor subunit composition.
Figure 1. TCN 213 antagonism of NMDA receptor-mediated responses is both subtype- and glycine-dependent. (A) Upper panel, TEVC currents recorded from an oocyte expressing GluN1/GluN2A NMDA receptors in response to application of glutamate (100 µM) and glycine, which was applied at a concentration indicated as a multiple of its EC50 value (1.5 µM for GluN1/GluN2A NMDA receptors). TCN 213 (10 µM) was applied as indicated and inhibited the glutamate/glycine evoked response, but the extent of the inhibition was dependent on the glycine concentration. Lower panel, a series of similar TEVC current traces but recorded in the presence of a saturating concentration of glycine (50 µM) and variable concentrations of glutamate. The extent of the inhibition produced by TCN 213 is similar in each case. (B) A series of representative TEVC current traces illustrating similar experiments to those shown in panel A but for recordings made from oocytes expressing GluN1/GluN2B NMDA receptors. Note here the modest inhibition produced by TCN 213. (C) Bar graphs summarizing the mean data obtained from a series of experiments (n= 6) that investigated the glycine dependency of TCN 213 antagonism of steady-state responses at both GluN1/GluN2A and GluN1/GluN2B NMDA receptors. (D) As in panel C but for experiments where the glycine concentration was fixed (50 µM) and glutamate was applied at 0.1, 1 and 10 times its EC50 concentration. Calibration bars for TEVC traces illustrated in panels A and B: 750 nA, 50 s.
Figure 2. Inhibition curves for TCN 213 and 5,7 DCKA antagonism of GluN1/GluN2A and GluN1/GluN2B NMDA receptor-mediated responses. (A) Mean inhibition curves for TCN 213 block of GluN1/GluN2A NMDA receptor-mediated currents. Currents were evoked by glutamate (100 µM) and glycine (0.1 × EC50; EC50,or 10 × EC50). The data points were fitted with the Hill equation (see Methods), and the mean IC50 values are indicated by the vertical dashed lines. (B) Summary of the mean inhibition of GluN1/GluN2B NMDA receptor-mediated currents by TCN 213. The low potency of TCN 213 at this receptor combination prevented the estimation of an IC50 value at any of the glycine concentrations used. (C, D) as in panel A but for 5,7 DCKA antagonism of GluN1/GluN2A or GluN1/GluN2B NMDA receptor-mediated currents respectively. The mean IC50 values for TCN 213 and 5,7 DCKA antagonism are reported in Table 1.
Figure 3. Schild analysis of TCN 213 antagonism of GluN1/GluN2A NMDA receptor-mediated responses. (A) Illustration of a set of TEVC current traces, obtained from an oocyte expressing GluN1/GluN2A NMDA receptors, and used to generate ‘two-point’ dose–response curves in either the absence or presence of TCN 213. (B) Partial, low-concentration dose–response curves obtained from the TEVC current traces illustrated in panel A and used to estimate dose ratios (r). The slope of the fitted line to the control responses (no TCN 213) was used to fit the responses obtained in the presence of 3 µM, 10 µM and 30 µM TCN 213. (C) Schild plot for antagonism by TCN 213 of GluN1/GluN2A NMDA receptors using dose ratios estimated from a series of experiments (n= 5, 5, 4), such as that illustrated in panel B. The dashed line represents a ‘free’ fit of the data and has a slope of 1.13. This was considered not to be significantly different from 1 (95% confidence interval: 0.94–1.31) and the solid line is the fit of the data points to the Schild equation (i.e. the slope of this line is unity). The intercept on the abscissa (where the log10 value of the dose ratio equals zero) gives an equilibrium constant (KB) value for TCN 213 of 2.06 ± 0.17 µM. (D) Bar graph summary showing that antagonism of GluN1/GluN2A NMDA receptor-mediated currents is surmountable when the glycine concentration is increased.
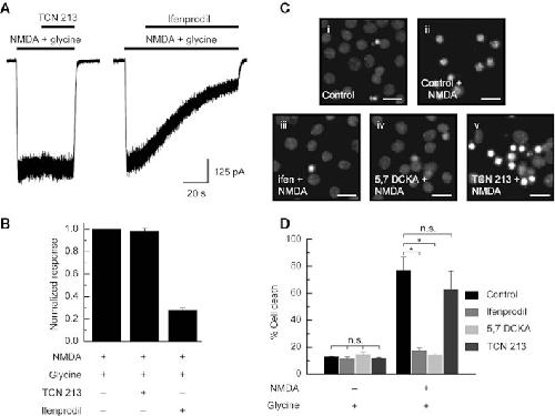
Figure 4. Activity of TCN 213 at native NMDA receptor-mediated responses in rat cortical cultures (DIV 7–9). (A) Whole-cell current recording made from a rat cortical pyramidal cell (7 DIV) and voltage-clamped at −70 mV. TCN 213 (10 µM) does not antagonize the NMDA (50 µM) + glycine (1.5 µM) evoked current, whereas ifenprodil (3 µM) reduces the current by around 75% indicating the presence of a large population of GluN1/GluN2B NMDA receptors in this neurone. (B) Bar graph summary (n= 12 cells) illustrating the mean TCN 213 and ifenprodil block of NMDA/glycine evoked currents. (C) Typical micrographs of neurones used to determine the extent of cell death elicited by each of the treatments. Note the high ratio of pyknotic nuclei compared with non-pyknotic nuclei when neurones are exposed to NMDA (40 µM) in the presence of TCN 213 (10 µM). Calibration bar 20 µm. (D) Summary of the percentage cell death observed in response to 1 h exposure to NMDA at the concentrations indicated (+1.5 µM glycine). Note the neuroprotective effects of the GluN1/GluN2B NMDA receptor selective antagonist, ifenprodil (3 µM) and the non-selective GluN1-site antagonist, 5,7 DCKA (10 µM). TCN 213 (10 µM) is, however, not neuroprotective.
Figure 5. TCN 213 antagonism of GluN2A-containing cortical neurones. (A) Example whole-cell currents recorded from cortical pyramidal cells voltage-clamped at −70 mV. Upper left trace: example of an NMDA receptor-mediated current elicited by NMDA (50 µM) in the presence of glycine (3 µM) and recorded from a globin-transfected (control) pyramidal neurone (DIV 7). The trace to the right illustrates the NMDA receptor-mediated current recorded from the same cell and to the same concentrations of NMDA and glycine but also in the presence of the GluN2B-selective antagonist, ifenprodil (3 µM). Once a steady-state response was established, TCN 213 (30 µM) was applied to determine the amount of the ifenprodil-unblocked current that was sensitive to this GluN2A-selective antagonist. Middle and lower traces: examples of whole-cell currents recorded from either a GluN2A-transfected (DIV 7; middle trace) or non-transfected (DIV 14; lower trace) pyramidal neurone using the same drug application protocol as described above. (B) Bar graph summaries illustrating the mean ifenprodil block of NMDA receptor-mediated currents recorded from neurones in each of the three categories described in panel A. Ifenprodil block is greatest in young (DIV 7–11) neurones transfected with globin (n= 8), and this is significantly greater (P < 0.01, t-test with Bonferroni correction) than the ifenprodil block of NMDA-induced currents in either GluN2A-transfected (n= 7) or older (DIV 14–17; n= 13) pyramidal neurones. (C) Equivalent bar graph summaries to those illustrated in panel B, but for TCN 213 block of NMDA receptor-mediated currents. In this case TCN 213 antagonism is observed to be the greatest at GluN2A-transfected neurones and weakest at globin-transfected neurones. (D) Plot illustrating the extent of ifenprodil and TCN 213 antagonism (in the same cell) of NMDA-evoked currents. While a wide range in the amount of block produced by either ifenprodil or TCN 213 is observed (particularly for recordings from GluN2A-transfected and from neurones in older cultures), there is a strong (negative) correlation (R2= 0.87) between the amount of block produced by ifenprodil and TCN 213.
Alexander,
Guide to Receptors and Channels (GRAC), 5th edition.
2011, Pubmed
Alexander,
Guide to Receptors and Channels (GRAC), 5th edition.
2011,
Pubmed ARUNLAKSHANA,
Some quantitative uses of drug antagonists.
1959,
Pubmed Auberson,
5-Phosphonomethylquinoxalinediones as competitive NMDA receptor antagonists with a preference for the human 1A/2A, rather than 1A/2B receptor composition.
2002,
Pubmed Bading,
Stimulation of protein tyrosine phosphorylation by NMDA receptor activation.
1991,
Pubmed Bettini,
Identification and characterization of novel NMDA receptor antagonists selective for NR2A- over NR2B-containing receptors.
2010,
Pubmed Brothwell,
NR2B- and NR2D-containing synaptic NMDA receptors in developing rat substantia nigra pars compacta dopaminergic neurones.
2008,
Pubmed Carmignoto,
Activity-dependent decrease in NMDA receptor responses during development of the visual cortex.
1992,
Pubmed Chazot,
Molecular dissection of native mammalian forebrain NMDA receptors containing the NR1 C2 exon: direct demonstration of NMDA receptors comprising NR1, NR2A, and NR2B subunits within the same complex.
1997,
Pubmed Chen,
Modulation of glycine potency in rat recombinant NMDA receptors containing chimeric NR2A/2D subunits expressed in Xenopus laevis oocytes.
2008,
Pubmed
,
Xenbase Chen,
Structural features of the glutamate binding site in recombinant NR1/NR2A N-methyl-D-aspartate receptors determined by site-directed mutagenesis and molecular modeling.
2005,
Pubmed
,
Xenbase Chen,
Pharmacological insights obtained from structure-function studies of ionotropic glutamate receptors.
2006,
Pubmed Collingridge,
A nomenclature for ligand-gated ion channels.
2009,
Pubmed Crair,
A critical period for long-term potentiation at thalamocortical synapses.
1995,
Pubmed Erreger,
Glutamate receptor gating.
2004,
Pubmed Erreger,
Subunit-specific agonist activity at NR2A-, NR2B-, NR2C-, and NR2D-containing N-methyl-D-aspartate glutamate receptors.
2007,
Pubmed
,
Xenbase Farrant,
NMDA-receptor channel diversity in the developing cerebellum.
1994,
Pubmed Fischer,
Ro 25-6981, a highly potent and selective blocker of N-methyl-D-aspartate receptors containing the NR2B subunit. Characterization in vitro.
1997,
Pubmed
,
Xenbase Flint,
NR2A subunit expression shortens NMDA receptor synaptic currents in developing neocortex.
1997,
Pubmed Frizelle,
Equilibrium constants for (R)-[(S)-1-(4-bromo-phenyl)-ethylamino]-(2,3-dioxo-1,2,3,4-tetrahydroquinoxalin-5-yl)-methyl]-phosphonic acid (NVP-AAM077) acting at recombinant NR1/NR2A and NR1/NR2B N-methyl-D-aspartate receptors: Implications for studies of synaptic transmission.
2006,
Pubmed
,
Xenbase Fujikawa,
Kainic acid-induced seizures produce necrotic, not apoptotic, neurons with internucleosomal DNA cleavage: implications for programmed cell death mechanisms.
2000,
Pubmed Hardingham,
Extrasynaptic NMDARs oppose synaptic NMDARs by triggering CREB shut-off and cell death pathways.
2002,
Pubmed Hatton,
Modulation of triheteromeric NMDA receptors by N-terminal domain ligands.
2005,
Pubmed
,
Xenbase Hess,
Cloning and functional characterization of human heteromeric N-methyl-D-aspartate receptors.
1996,
Pubmed
,
Xenbase Hestrin,
Developmental regulation of NMDA receptor-mediated synaptic currents at a central synapse.
1992,
Pubmed Honer,
Differentiation of glycine antagonist sites of N-methyl-D-aspartate receptor subtypes. Preferential interaction of CGP 61594 with NR1/2B receptors.
1998,
Pubmed
,
Xenbase Johnson,
Glycine potentiates the NMDA response in cultured mouse brain neurons.
,
Pubmed Kew,
Developmental changes in NMDA receptor glycine affinity and ifenprodil sensitivity reveal three distinct populations of NMDA receptors in individual rat cortical neurons.
1998,
Pubmed Kleckner,
Requirement for glycine in activation of NMDA-receptors expressed in Xenopus oocytes.
1988,
Pubmed
,
Xenbase Logan,
Long-lasting NMDA receptor-mediated EPSCs in mouse striatal medium spiny neurons.
2007,
Pubmed Martel,
In developing hippocampal neurons, NR2B-containing N-methyl-D-aspartate receptors (NMDARs) can mediate signaling to neuronal survival and synaptic potentiation, as well as neuronal death.
2009,
Pubmed Monyer,
Heteromeric NMDA receptors: molecular and functional distinction of subtypes.
1992,
Pubmed Monyer,
Developmental and regional expression in the rat brain and functional properties of four NMDA receptors.
1994,
Pubmed Mott,
Phenylethanolamines inhibit NMDA receptors by enhancing proton inhibition.
1998,
Pubmed
,
Xenbase Ogden,
New advances in NMDA receptor pharmacology.
2011,
Pubmed Otton,
Quantification of the Mg2+-induced potency shift of amantadine and memantine voltage-dependent block in human recombinant GluN1/GluN2A NMDARs.
2011,
Pubmed
,
Xenbase Papadia,
Synaptic NMDA receptor activity boosts intrinsic antioxidant defenses.
2008,
Pubmed Rauner,
Triheteromeric NR1/NR2A/NR2B receptors constitute the major N-methyl-D-aspartate receptor population in adult hippocampal synapses.
2011,
Pubmed Rutter,
Coexpression of postsynaptic density-95 protein with NMDA receptors results in enhanced receptor expression together with a decreased sensitivity to L-glutamate.
2000,
Pubmed Sheng,
Changing subunit composition of heteromeric NMDA receptors during development of rat cortex.
1994,
Pubmed Soriano,
Specific targeting of pro-death NMDA receptor signals with differing reliance on the NR2B PDZ ligand.
2008,
Pubmed Stocca,
Increased contribution of NR2A subunit to synaptic NMDA receptors in developing rat cortical neurons.
1998,
Pubmed Sugihara,
Structures and properties of seven isoforms of the NMDA receptor generated by alternative splicing.
1992,
Pubmed
,
Xenbase Tovar,
The incorporation of NMDA receptors with a distinct subunit composition at nascent hippocampal synapses in vitro.
1999,
Pubmed Traynelis,
Glutamate receptor ion channels: structure, regulation, and function.
2010,
Pubmed van Zundert,
Receptor compartmentalization and trafficking at glutamate synapses: a developmental proposal.
2004,
Pubmed Williams,
Ifenprodil discriminates subtypes of the N-methyl-D-aspartate receptor: selectivity and mechanisms at recombinant heteromeric receptors.
1993,
Pubmed
,
Xenbase Wrighton,
Mg2+ and memantine block of rat recombinant NMDA receptors containing chimeric NR2A/2D subunits expressed in Xenopus laevis oocytes.
2008,
Pubmed
,
Xenbase Wyllie,
Taking the time to study competitive antagonism.
2007,
Pubmed