|
Fig. 1. Dorsally directed stream of non-neural cell movements, fastest in the medial region of the AP axis. (A) Schematic diagram of DSLM observation. Early neurula embryos embedded in a DSLM sample capillary were rotated around the AP axis by 90° for dorsal and lateral observation (yellow arrows). np, neural plate. (B-D) DSLM observation of NTC in memEGFP-transgenic embryos. Neurula embryos were observed from the dorsal (B) and lateral (C,D) sides. White boxed region in C is magnified in D, in which the individual cells can be recognized by the memEGFP signal and some cells are dividing (asterisks). np, neural plate. (E) Migration velocity of the lateral non-neural cells in a memEGFP-transgenic embryo during NTC. The velocity was measured after three-dimensional reconstruction of the image. (F) Relative velocity of non-neural ectoderm cells. Lateral views of neurula embryos in DSLM images were equally divided to analyze the velocity of each region. n=3; data are mean±s.e.m.; ***P<0.001, n.s., not significant, t-test. (G) Tracking of relative positions of non-neural cells. Positions of the superficial cells in the lateral view of DSLM image were connected by lines (red and green lines) and were tracked during neurulation. (H-K) Relative aspect ratio and angles of the major axis of non-neural ectoderm cells. Time-lapse images were used to measure changes of the aspect ratio (H,J) and the angle of the major axis (I,K) in the dorsal (H,I) and ventral (J,K) parts of the non-neural ectoderm. n=9 for each; data are mean±s.e.m. Scale bars: 200 μm in B,C,E; 100 μm in G; 50 μm in D. |
|
Fig. 2. Deep cells in the non-neural ectoderm actively migrate towards the dorsal side. (A,B) memGFP labeling of deep-layer cells in non-neural ectoderm. Transverse sections of embryos injected with memGFP into a slightly deep area (A). B is a magnified view of the boxed area in A. Arrowheads indicate deep-layer cells. (C,D) Localization of ZO-1 in non-neural ectoderm layers. ZO-1 was localized to the apical junction of superficial cells but not in the deep cells (asterisks). Apical side is upwards and basal towards the bottom. White brackets indicate non-neural ectoderm layer. (E) Trajectories of superficial and deep cell movements in the non-neural ectoderm of a wild-type embryo. Arrow points towards the dorsal side. (F) Cumulative distance from the tracking data of the superficial and deep cells over time. n=3; data are mean±s.e.m. (G) Relative distance between pairs of non-neural superficial cells and the deep cells beneath them during wild-type NTC. Asterisk and bracket indicate cells in the more ventral side. n=9 pairs. Scale bars: 200 μm in A; 100 μm in E; 20 μm in B-D. |
|
Fig. 3. Dorsal morphogenesis has a limited effect on the non-neural movement. (A-D) Phenotype of control and Xdd1/nec2-MO-injected embryos. Embryos were co-injected with Xdd1 and nec2-MO into the dorsal side. When control embryos closed NTs (A), most injected embryos failed to close their NTs (B). Sections of control embryos at mid-neurula stage showed closing NT (C), whereas those of Xdd1/nec2-MO-injected embryos showed widely opened one (D). White brackets indicate neural plate region. (E) Trajectories of non-neural cell movement in a Xdd1/nec2-MO-injected embryo. Arrow points towards the dorsal side. (F) Cumulative distance of the non-neural superficial and deep cells in Xdd1/nec2-MO-injected embryos. n=3; data are mean±s.e.m. (G) Relative distance of the non-neural superficial and deep cells in Xdd/nec2-MO-injected embryos. n=12 pairs. (H,I) Relative aspect ratio and angles of the major axis of the non-neural superficial cells in Xdd1/nec2-MO-injected embryos. n=12; data are mean±s.e.m. Xdd1 was injected at 2 ng and nec2-MO at 0.5 pmol. Scale bars: 100 μm. |
|
Fig. 4. Dorsoanteriorly directed force on the surface of the non-neural ectoderm. (A-C) Laser ablation experiment in non-neural ectoderm. Fluorescent images of a memGFP-injected embryo were taken just before (A) and immediately after (1.5 seconds; B) the incision. These images were merged after image processing, and the displacement of cell vertices between the two time points was measured (C). (D,E) Sectional views of an embryo fixed immediately after incision. A gap was made on the surface of the embryo without affecting the internal morphologies (D). White boxed region in D is magnified in E. Asterisk indicates deep cells under the ablation site. (F-H) Laser ablation along the AP axis. Lateral non-neural ectoderm of neurula embryos was ablated along the AP axis (F, red line). Distance (G) and mean angle (H) of the displacement were measured on the dorsal and ventral sides of the ablation line, respectively, in early (stage 13) to mid- (stage 16) neurula embryos. n=27, 23, 16 and 21 (from stage 13 to stage 16); data are mean±s.e.m.; *P<0.05, t-test. (I-K) Laser ablation along the DV axis. The lateral side of the neurula was ablated along the DV axis (I, red line). The distance (J) and mean angle (K) were measured on the anterior and posterior side. n=6, 5, 7 and 8 (from stage 13 to stage 16); data are mean±s.e.m.; *P<0.05, t-test. Scale bars: 100 μm in D; 20 μm in A,E. |
|
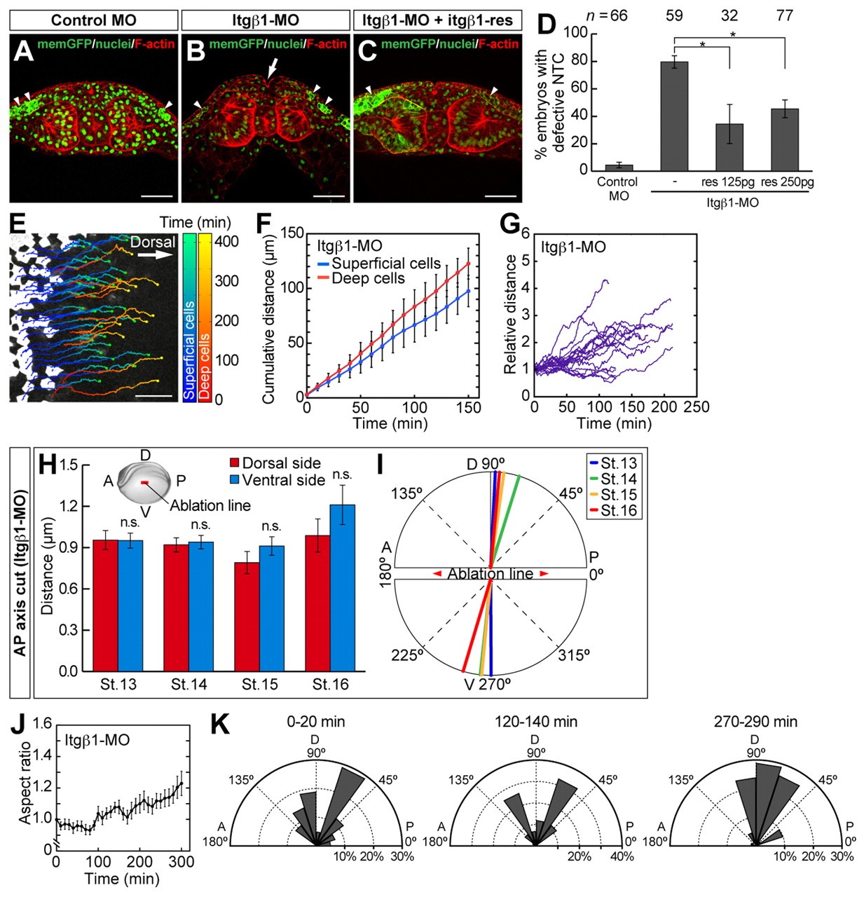
Fig. 5. Inhibition of deep cell movement affects NTC and tension in the superficial cell layer. (A-C) Phenotype of integrin-β1 knockdown in NTC. Transverse sections of late neurula embryos injected with control MO (A), Itgβ1-MO (B) and Itgβ1-MO with rescue mRNA of integrin-β1 (itgβ1-res) (C). The NT of Itgβ1-MO-injected embryos failed to completely close (B, arrow). Arrowheads indicate memGFP-positive cells. (D) Summary of the MO-injected phenotype. Data are mean±s.e.m. *P<0.05, t-test. (E) Trajectories of superficial and deep cell movements in the non-neural ectoderm of Itgβ1-MO-injected embryo. Arrow points towards the dorsal side. (F) Cumulative distance from the tracking data of the Itgβ1-MO-injected cells. n=3; data are mean±s.e.m. (G) Relative distance between pairs of non-neural superficial and deep cells in Itgβ1-MO-injected embryos. n=19 pairs. (H,I) Laser ablation along the AP axis of Itgβ1-MO-injected embryos. Distance (H) and mean angle (I) were measured on the dorsal and ventral sides. n=11, 15, 11 and 18 (from stage 13 to stage 16); data are mean±s.e.m.; n.s., not significant, t-test. (J,K) Relative aspect ratio and angles of the major axis of the non-neural superficial cells in Itgβ1-MO-injected embryos. n=14; data are mean±s.e.m. Itgβ1-res was injected at 250 pg in C and Itgβ1-MO at 10 pmol. Scale bars: 100 μm. |
|
Fig. 6. E-cadherin is required for cooperative cellular movement of the non-neural ectoderm layers. (A) Localization of E-cadherin protein in the non-neural ectoderm. E-cadherin is localized not only to the apical junctions (arrows) but also to the border between the superficial and deep cells (arrowheads). White bracket: non-neural ectoderm layer. (B) Trajectories of non-neural cell movements in Ecad-MO-injected embryo. Arrow points towards the dorsal side. (C) Cumulative distance from the tracking data of the Ecad-MO-injected cells. n=3; data are mean±s.e.m. (D) Relative distance between pairs of non-neural superficial and deep cells in Ecad-MO-injected embryos. n=7 pairs. (E,F) Relative aspect ratio and angles of the major axis of the non-neural superficial cells in Ecad-MO-injected embryos. Aspect ratio did not increase as it did in wild type (E), whereas the angles of the major axis were somehow polarized (F). n=9; data are mean±s.e.m. Ecad-MO was injected at 5.3 pmol (44 ng). Scale bars: 20 μm in A; 100 μm in B. |
|
Fig. S1. Non-neural ectoderm is required for complete NTC. (A-F) Dorsal explants were excised from early neurula embryos (stage 13) with (large explant) or without (small explant) non-neural ectoderm (A,B) and cultured until the late neurula stage (stage 20; C-F). Transverse sections show that the NT of the large explant was closed (F, arrow) whereas that of the small explant was still open (H, arrowhead), although apical constriction occurred normally (F, inset). (G-R) In situ hybridization of dorsal explants and intact embryos. Dorsal explants at early (G-J) and late (K-N) neurula stages were subjected to in situ hybridization for the neural marker sox2 (G,I,K,M) and the epidermis (non-neural) marker epidermal keratin (H,J,L,N). The large explants included both neural and non-neural tissues (n=10), whereas the small explants consisted only of neural tissue (n=10). The expression patterns of sox2 and epidermal keratin in whole embryos at early (O,P) and late (Q,R) neurula stages are shown as controls (n=5). (S-W) Dorsal explant without mesoderm or endoderm. A dorsal large explant of an early neurula embryo including neural and non-neural ectoderm, but not mesoderm or endoderm (mesendoderm) was attached to the bottom of a fibronectin-coated dish (S) and cultured until intact siblings reached the late neurula stage (T). Most of the explants closed their NTs. Transverse section of the mesendoderm-free explant showed a closed NT at the midline (U,V). Although small remnants of mesodermal tissue were visible (V, asterisk), they were probably too small to generate the force necessary for NTC of the explant. Removal of the mesendoderm tissues was confirmed by RT-PCR (W). Expressions of the mesoderm marker myoDa and endoderm marker sox17 were significantly reduced. Scale bars: 500 in C,E,G-R; 100 in D,F,U,V. |
|
Fig. S2. Cell division is dispensable for Xenopus NTC. (A-E) Inhibition of cell division by HUA treatment. The cell division of control (A,B) and HUA-treated (C,D) embryos was analyzed by immunostaining using an antibody for phospho-histone H3 (pHH3), a mitotic index. The ratio of pHH3-positive nuclei to total nuclei in HUA-treated embryos was significantly lower than that of control embryos (E). n=24 (stage 14), 24 (stage 16) and 15 (stage 20) for control embryos; n=26 (stage 14), 28 (stage 16) and 18 (stage 20) for HUA-treated embryos. Data are mean.e.m. (F,G) Hydroxyurea and aphidicolin (HUA) treatment during NTC. Serial images of control (F) and HUA-treated (G) embryos taken from time-lapse movies are shown. Embryos under both conditions closed their NT at the same speed. (H,I) Transverse sections of control (H) and HUA-treated (I) embryos fixed after the NT of the control was closed (stage 22). Scale bars: 100 in A,C; 50 in H,J. |
|
Fig. S3. Apicobasal position of the superficial and deep cells in z-stack images of non-neural ectoderm. (A,B) Non-neural ectoderm cells in a fixed mid neurula embryo injected with memGFP. observed from the surface (A) showed superficial cells that exhibited sharp cell-cell boundaries (arrows) and deep cells whose shapes were ambiguous (arrowheads). Y-Z reconstruction of the image in A demonstrating that the deep cells were not attached to the surface of the embryo (B, arrowheads). Scale bar: 20 . |
|
Fig. S4. Schematic diagram for the interpretation on the laser ablation experiments. During neurulation, cells in the non-neural ectoderm move toward the dorsal side with a certain force (blue arrow; before ablation). These cells are separated upon laser ablation according to a tensile force that is presumably equilibrated within the tissue (yellow arrows; after ablation). Taken together, displacement observed after ablation can be interpreted as the sum of these forces with higher value in the dorsal side and lower in the ventral side (red arrows). |
|
Fig. S5. Integrin-β1 expression and efficiency of its knockdown. (A-D) Localization of integrin-β1 and fibronectin (FN). Integrin-β1 (A,B) and FN (C,D) were highly localized to the border between ectoderm and mesoderm with high density (arrowheads). (E) Depletion of exogenous integrin-β1 by Itgβ1-MO. Venus (vns)-tagged integrin-β1 was depleted by the co-injection of Itgβ1-MO, whereas a rescue construct of integrin-β1 (integrin-β1-res-vns) was not affected by the MO. (F) Depletion of endogenous integrin-β1 by Itgβ1-MO. Non-neural ectoderm of the control and Itgβ1-MO-injected embryos were subjected to western blot. The endogenous integrin-β1 protein was significantly reduced. (G-K) Effect of depletion of integrin-β1 on cell death. The control (G,H) and Itgβ1-MO-injected (I,J) embryos were immunostained with an anti-active caspase-3 antibody, a marker for the early stages of apoptosis. Arrowheads indicate active caspase-3-positive nuclei. The ratio of active caspase-3-positive nuclei to total nuclei indicates that injection of Itgβ1-MO did not significantly affect cell death (K). n=12 for control embryos and n=11 for Itgβ1-MO-injected embryos; data are mean.e.m.; n.s., not significant, t-test. (L) Relative thickness of the non-neural superficial cells during neurulation. The cell height along the apical-basal axis was measured in the superficial layer of the lateral non-neural ectoderm in control and Itgβ1-MO-injected embryos. n=8 for control embryos and n=6 for Itgβ1-MO-injected embryos; data are mean.e.m.; n.s., not significant, t-test. (M) Number of cells that intercalate radially towards the surface of embryo during neurulation. Radially intercalating cells were counted in DSLM images of wil-type embryos. n=3; data are mean.e.m. Scale bars: 200 in A,C,G,I; 100 in B; 50 in D. |
|
Fig. S6. Transplantation experiment of integrin-β1-depleted embryos. (A) Schematic diagram of a transplantation assay. The ventral half of the superficial layer was removed and swapped between control (memRFP) and integrin-β1-morphant embryos (memGFP and Itgβ1-MO) at early neurula stage. (B-E) Section views of embryos cultured until late neurula stage after transplantation. Embryos with control deep cells closed NT (A,B), whereas those with Itgβ1-MO-injected cells in the deep layer showed incomplete NTC (C,D). Scale bars: 200 in A,C; 100 in B,D. |