XB-ART-45136
PLoS One
2011 Jan 01;611:e27928. doi: 10.1371/journal.pone.0027928.
Show Gene links
Show Anatomy links
Endoplasmic reticulum remodeling tunes IP₃-dependent Ca²+ release sensitivity.
Sun L, Yu F, Ullah A, Hubrack S, Daalis A, Jung P, Machaca K.
???displayArticle.abstract???
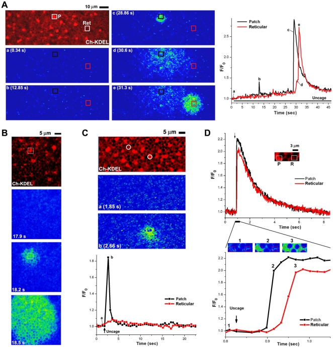
The activation of vertebrate development at fertilization relies on IP₃-dependent Ca²⁺ release, a pathway that is sensitized during oocyte maturation. This sensitization has been shown to correlate with the remodeling of the endoplasmic reticulum into large ER patches, however the mechanisms involved are not clear. Here we show that IP₃ receptors within ER patches have a higher sensitivity to IP₃ than those in the neighboring reticular ER. The lateral diffusion rate of IP₃ receptors in both ER domains is similar, and ER patches dynamically fuse with reticular ER, arguing that IP₃ receptors exchange freely between the two ER compartments. These results suggest that increasing the density of IP₃ receptors through ER remodeling is sufficient to sensitize IP₃-dependent Ca²⁺ release. Mathematical modeling supports this concept of 'geometric sensitization' of IP₃ receptors as a population, and argues that it depends on enhanced Ca²⁺-dependent cooperativity at sub-threshold IP₃ concentrations. This represents a novel mechanism of tuning the sensitivity of IP₃ receptors through ER remodeling during meiosis.
???displayArticle.pubmedLink??? 22140486
???displayArticle.pmcLink??? PMC3227640
???displayArticle.link??? PLoS One
Species referenced: Xenopus
Genes referenced: ccnb1 cdk1 fubp1 itpr1 mapk1 mos mtor ret tub wee1
???attribute.lit??? ???displayArticles.show???
References [+] :
Bezprozvanny,
Bell-shaped calcium-response curves of Ins(1,4,5)P3- and calcium-gated channels from endoplasmic reticulum of cerebellum.
1991, Pubmed
Bezprozvanny, Bell-shaped calcium-response curves of Ins(1,4,5)P3- and calcium-gated channels from endoplasmic reticulum of cerebellum. 1991, Pubmed
Bootman, Imaging the hierarchical Ca2+ signalling system in HeLa cells. 1997, Pubmed
Boulware, IP3 receptor activity is differentially regulated in endoplasmic reticulum subdomains during oocyte maturation. 2005, Pubmed , Xenbase
Boulware, Nuclear pore disassembly from endoplasmic reticulum membranes promotes Ca2+ signalling competency. 2008, Pubmed , Xenbase
Callamaras, Activation and co-ordination of InsP3-mediated elementary Ca2+ events during global Ca2+ signals in Xenopus oocytes. 1998, Pubmed , Xenbase
Campanella, The modifications of cortical endoplasmic reticulum during in vitro maturation of Xenopus laevis oocytes and its involvement in cortical granule exocytosis. 1984, Pubmed , Xenbase
Cannell, The control of calcium release in heart muscle. 1995, Pubmed
Chalmers, Agonist-evoked inositol trisphosphate receptor (IP3R) clustering is not dependent on changes in the structure of the endoplasmic reticulum. 2006, Pubmed
Chiba, Development of calcium release mechanisms during starfish oocyte maturation. 1990, Pubmed
Deng, A specific inhibitor of p34(cdc2)/cyclin B suppresses fertilization-induced calcium oscillations in mouse eggs. 2000, Pubmed
El-Jouni, Calcium signaling differentiation during Xenopus oocyte maturation. 2005, Pubmed , Xenbase
El-Jouni, Internalization of plasma membrane Ca2+-ATPase during Xenopus oocyte maturation. 2008, Pubmed , Xenbase
FitzHarris, Cell cycle-dependent regulation of structure of endoplasmic reticulum and inositol 1,4,5-trisphosphate-induced Ca2+ release in mouse oocytes and embryos. 2003, Pubmed
Gordo, Modifications of the Ca2+ release mechanisms of mouse oocytes by fertilization and by sperm factor. 2002, Pubmed
Horner, Transitioning from egg to embryo: triggers and mechanisms of egg activation. 2008, Pubmed
Ionescu, Graded recruitment and inactivation of single InsP3 receptor Ca2+-release channels: implications for quantal [corrected] Ca2+release. 2006, Pubmed
Ito, Inositol 1,4,5-trisphosphate receptor 1, a widespread Ca2+ channel, is a novel substrate of polo-like kinase 1 in eggs. 2008, Pubmed
Jaffe, Structural changes in the endoplasmic reticulum of starfish oocytes during meiotic maturation and fertilization. 1994, Pubmed
Jones, Ionomycin, thapsigargin, ryanodine, and sperm induced Ca2+ release increase during meiotic maturation of mouse oocytes. 1995, Pubmed
Kline, Attributes and dynamics of the endoplasmic reticulum in mammalian eggs. 2000, Pubmed
Kline, The cortical endoplasmic reticulum (ER) of the mouse egg: localization of ER clusters in relation to the generation of repetitive calcium waves. 1999, Pubmed
Lee, Phosphorylation of IP3R1 and the regulation of [Ca2+]i responses at fertilization: a role for the MAP kinase pathway. 2006, Pubmed , Xenbase
Levasseur, Sperm-induced calcium oscillations at fertilisation in ascidians are controlled by cyclin B1-dependent kinase activity. 2000, Pubmed
Lipp, A hierarchical concept of cellular and subcellular Ca(2+)-signalling. 1996, Pubmed
Lu, Cisternal organization of the endoplasmic reticulum during mitosis. 2009, Pubmed
Machaca, Increased sensitivity and clustering of elementary Ca2+ release events during oocyte maturation. 2004, Pubmed , Xenbase
Machaca, Store-operated calcium entry inactivates at the germinal vesicle breakdown stage of Xenopus meiosis. 2000, Pubmed , Xenbase
Machaca, Induction of maturation-promoting factor during Xenopus oocyte maturation uncouples Ca(2+) store depletion from store-operated Ca(2+) entry. 2002, Pubmed , Xenbase
Machaca, Ca2+ signaling differentiation during oocyte maturation. 2007, Pubmed
Mak, Inositol 1,4,5-trisphosphate [correction of tris-phosphate] activation of inositol trisphosphate [correction of tris-phosphate] receptor Ca2+ channel by ligand tuning of Ca2+ inhibition. 1998, Pubmed , Xenbase
Marchant, Rapid activation and partial inactivation of inositol trisphosphate receptors by inositol trisphosphate. 1998, Pubmed
McCullough, Endoplasmic reticulum positioning and partitioning in mitotic HeLa cells. 2005, Pubmed
Mehlmann, Redistribution and increase in cortical inositol 1,4,5-trisphosphate receptors after meiotic maturation of the mouse oocyte. 1996, Pubmed
Mehlmann, Regulation of intracellular calcium in the mouse egg: calcium release in response to sperm or inositol trisphosphate is enhanced after meiotic maturation. 1994, Pubmed
Nebreda, Regulation of the meiotic cell cycle in oocytes. 2000, Pubmed , Xenbase
Parker, Elementary events of InsP3-induced Ca2+ liberation in Xenopus oocytes: hot spots, puffs and blips. 1996, Pubmed , Xenbase
Patterson, Inositol 1,4,5-trisphosphate receptors as signal integrators. 2004, Pubmed
Puhka, Endoplasmic reticulum remains continuous and undergoes sheet-to-tubule transformation during cell division in mammalian cells. 2007, Pubmed
Shiraishi, Developmental changes in the distribution of the endoplasmic reticulum and inositol 1,4,5-trisphosphate receptors and the spatial pattern of Ca2+ release during maturation of hamster oocytes. 1995, Pubmed
Smith, Ca(2+) puffs originate from preestablished stable clusters of inositol trisphosphate receptors. 2009, Pubmed
Sneyd, A dynamic model of the type-2 inositol trisphosphate receptor. 2002, Pubmed , Xenbase
Stricker, Comparative biology of calcium signaling during fertilization and egg activation in animals. 1999, Pubmed
Stricker, Endoplasmic reticulum reorganizations and Ca2+ signaling in maturing and fertilized oocytes of marine protostome worms: the roles of MAPKs and MPF. 2003, Pubmed
Sun, Ca(2+)(cyt) negatively regulates the initiation of oocyte maturation. 2004, Pubmed , Xenbase
Sun, Kinase-dependent regulation of inositol 1,4,5-trisphosphate-dependent Ca2+ release during oocyte maturation. 2009, Pubmed , Xenbase
Tateishi, Cluster formation of inositol 1,4,5-trisphosphate receptor requires its transition to open state. 2005, Pubmed
Taufiq-Ur-Rahman, Clustering of InsP3 receptors by InsP3 retunes their regulation by InsP3 and Ca2+. 2009, Pubmed
Terasaki, Changes in organization of the endoplasmic reticulum during Xenopus oocyte maturation and activation. 2001, Pubmed , Xenbase
Ullah, Modeling Ca2+ signaling differentiation during oocyte maturation. 2007, Pubmed , Xenbase
Vais, Unitary Ca(2+) current through recombinant type 3 InsP(3) receptor channels under physiological ionic conditions. 2010, Pubmed
Wilson, Calcium-dependent clustering of inositol 1,4,5-trisphosphate receptors. 1998, Pubmed
Yao, Quantal puffs of intracellular Ca2+ evoked by inositol trisphosphate in Xenopus oocytes. 1995, Pubmed , Xenbase
Yu, Orai1 internalization and STIM1 clustering inhibition modulate SOCE inactivation during meiosis. 2009, Pubmed , Xenbase
Yu, Constitutive recycling of the store-operated Ca2+ channel Orai1 and its internalization during meiosis. 2010, Pubmed , Xenbase
