XB-ART-45180
Neural Dev
2012 Apr 26;7:13. doi: 10.1186/1749-8104-7-13.
Show Gene links
Show Anatomy links
Spinal cord regeneration in Xenopus tadpoles proceeds through activation of Sox2-positive cells.
???displayArticle.abstract???
In contrast to mammals, amphibians, such as adult urodeles (for example, newts) and anuran larvae (for example, Xenopus) can regenerate their spinal cord after injury. However, the cellular and molecular mechanisms involved in this process are still poorly understood. Here, we report that tail amputation results in a global increase of Sox2 levels and proliferation of Sox2(+) cells. Overexpression of a dominant negative form of Sox2 diminished proliferation of spinal cord resident cells affecting tail regeneration after amputation, suggesting that spinal cord regeneration is crucial for the whole process. After spinal cord transection, Sox2(+) cells are found in the ablation gap forming aggregates. Furthermore, Sox2 levels correlated with regenerative capabilities during metamorphosis, observing a decrease in Sox2 levels at non-regenerative stages. Sox2(+) cells contribute to the regeneration of spinal cord after tail amputation and transection. Sox2 levels decreases during metamorphosis concomitantly with the lost of regenerative capabilities. Our results lead to a working hypothesis in which spinal cord damage activates proliferation and/or migration of Sox2(+) cells, thus allowing regeneration of the spinal cord after tail amputation or reconstitution of the ependymal epithelium after spinal cord transection.
???displayArticle.pubmedLink??? 22537391
???displayArticle.pmcLink??? PMC3425087
???displayArticle.link??? Neural Dev
Species referenced: Xenopus laevis
Genes referenced: dnai1 dpt nes sox2 tbxt vim
???displayArticle.antibodies??? Sox2 Ab3
???attribute.lit??? ???displayArticles.show???
|
|
Figure 1. Sox2 is upregulated after tail amputation. (A,B) Immunofluorescence of transverse sections of stage 49 tadpoles with anti-Sox2 (red) and anti-acetylated α-tubulin (green) antibodies; a 20âμm Z-projection was made to detect cilia (arrow). DNA was counterstained with TOTO3 (blue). (B) Magnification of the inset indicated in (A). (C) Reverse transcription polymerase chain reaction (RT-PCR) analysis of sox2 and Xenopus brachyury (Xbra) mRNA levels at the tip of the regenerating tail indicating that sox2 is upregulated after tail amputation. EF1α was used as loading control. (D-F)In situ hybridization using an antisense probe against sox2 during tail regeneration of stage 49 tadpoles at (D) 3, and (E,F) 7âdays post amputation (dpa), sox2 was detected on the spinal cord and (D, inset) neural ampulla. (F) Transversal section of the regenerating tail at 7 dpa at the level indicated in (E), arrow indicates sox2 staining in the ependymal epithelium. (G-L) Sagittal optical section of whole-mount immunofluorescence with anti-Sox2 antibodies (red) before amputation (G,H) and at 4 dpa (I,J) rostral and (K,L) caudal regions. DNA was stained in blue. (H,J,L) Pseudocolored intensities of Sox2 channel from (G), (I) and (K), respectively as is described in the left scheme. Arrowheads: amputation plane. Scale bars: (A) 25âμm, (D,E) 400âμm, (F-L) 50âμm. |
|
|
Figure 2. Systemic upregulation of Sox2 after tail amputation. (A,B) Tails from stage 49 tadpoles at 3âdays post amputation (dpa). Dorsal (top) and lateral (bottom) view. (A) sox2 in situ hybridization and (B) 2-(4-(dimethylamino)styryl)-N-ethylpyridinium iodide (DASPEI) vital dye staining to identify the lateral line. Arrowheads indicate the amputation plane. (C-F) Dorsal view of sox2 whole mount in situ hybridization of the cephalic region of (C) non-amputated tadpoles, and tadpoles at (D) 3, (E) 7 and (F) 21 dpa. Insets show higher magnification of the lateral line and olfactory epithelial region that increase sox2 expression at 3 and 7 dpa. Notice that after fixation, tails were removed from their base and the observed stump ends do not correspond to the original amputation. (G) Diagram depicting the experimental set up for (H-K). (H-K)sox2 in situ hybridization in areas 5 to 8âmm rostral to the amputation plane from tadpoles at different dpa. sox2 is present in the spinal cord at 3 and 7 dpa (indicated by arrowheads). Endogenous expression of alkaline phosphatase in the notochord has been described previously [27] suggesting that expression on this tissue is non-specific. (L) Diagram depicting the experimental set up for (M). (M) Reverse transcription polymerase chain reaction (RT-PCR) analysis of sox2 mRNA levels in isolated spinal cord indicates that sox2 is upregulated in a rostral region during tail regeneration. EF1α was used as loading control. Scale bars: (A,B) 400âμm, (C-F) 400âμm, (H-K) 100âμm. |
|
|
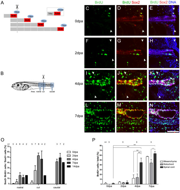
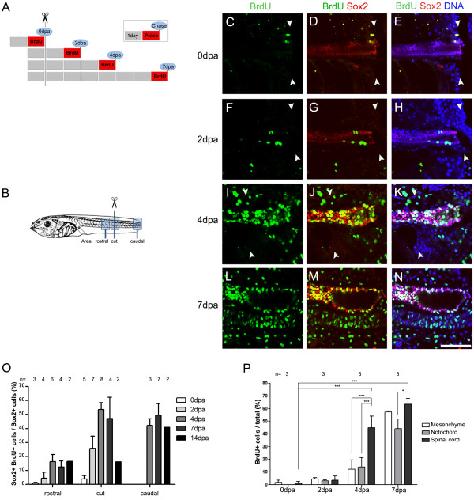
Figure 3. Tail amputation increases proliferation of Sox2+cells. (A) Diagram showing the experimental set up to evaluate incorporation of 5-bromo-2'-deoxyuridine (BrdU) after tail amputation of stage 49 tadpoles. Each box represents 1âday, red boxes indicate BrdU incubation (pulse) and blue circles the day of tail fixation (chase). Tadpoles were incubated in BrdU for 24âh chased at different days post amputation (dpa). Then they were processed for coimmunostaining against Sox2 and BrdU and analyzed as described in (C-P). (B) Diagram of the rostral, cut and caudal regions analyzed in (C-O). (C-N) Sagittal optical section of whole-mount immunofluorescence against BrdU (green) and Sox2 (red) double immunofluorescence from tails labeled as depicted in (A) and fixed at (C-E) 0, (F-H) 2, (I-K) 4 and (L-N) 7 dpa in the cut region (C-K) and caudal region (L-N). DNA is stained in blue. During regeneration, an increase of Sox2+/BrdU+ cells was observed in the spinal cord and (I-N) neural ampulla. Arrowheads indicate the amputation plane. (O) Graph describing the percentage of Sox2+/BrdU+ cells in the overall Sox2+ cells at proximal, cut and caudal regions of spinal cord at different dpa. An increase Sox2+ cell proliferation was observed in all the regions mostly at 4 to 7 dpa. (P) Graph showing the percentage of BrdU+ cells in the spinal cord, notochord and mesenchymal cells at different days post amputation quantified at the cut level. (O,P) The number of tadpoles counted for each point (n) is indicated above the bars. Scale bar: 25âμm. |
|
|
Figure 4. Overexpression of a dominant negative form of Sox2 impairs tail regeneration. (A-F) Sagittal optical sections showing the predominant phenotype of regenerated tails in (A-C) enhanced green fluorescent protein (EGFP; total regeneration) and (D-F), dnSox2; EGFP (no regeneration) F0 transgenic tadpoles amputated at stage 42. (A,B,D,E) Images showing transgenic EGFP expression (green) and DNA (red) staining. (B,E) Higher magnifications from the areas indicated in (A) and (D), respectively. (C,F) Differential interference contrast (DIC) microscopy from (A) and (D), respectively. (G) Graph showing the regenerative efficiency of EGFP and dnSox2; EGFP stage 42 transgenic tadpoles. White bars represent the percentage of regeneration and black bars the score of regeneration. dnSox2; EGFP tadpoles have a decrease of regenerative efficiency compared to EGFP. (H-O) 5-Bromo-2'-deoxyuridine (BrdU) incorporation in (H-K) EGFP and (L-O) dnSox2;EGFP F0 transgenic stage 49 tadpoles at 4âdays post amputation (dpa) and (J,N) DIC microscopy from tails depicted in (H) and (L). (K-O) Magnification of the zone labeled in (I) and (M). (P) Graph showing the percentage of BrdU+ cells in the spinal cord from high EGFP expressing transgenic tadpoles represented in (K) and (O). BrdU incorporation was diminished in dnSox2; EGFP compared to EGFP controls. (Q) Regenerative efficiency of EGFP and dnSox2; EGFP transgenic tadpoles amputated at stage 48, a decrease in the score of regeneration was observed in dnSox2; EGFP. (R) Graph showing that the regenerated spinal cord length of dnSox2; EGFP transgenic tadpoles decreased compared to controls (EGFP). The length of the spinal cord was corrected by the tail width. (G,P-R) The number of tadpoles analyzed (n) is indicated above the bars. Scale bars: 50âμm. |
|
|
Figure 5. Spinal cord regeneration and Sox2 expression during metamorphosis. (A-D) Immunofluorescences of stage 50 tadpoles against acetylated α-tubulin (green) on horizontal sections from the injured area at (A) 0âdays post transection (dpt) with paraplegia phenotype, (B) 0âdays post sham operation (dps) that has coordinated swimming, (C) 7 dpt with circular swimming and (D) 28 dpt with coordinated swimming. Insets in (B-D) show 1.5 times magnifications of the areas contained in the frames, which correspond to the transection levels. (E-H) Graphs showing functional recovery of tadpoles transected at different metamorphic stages (st). Functional recovery decreases meanwhile metamorphosis undergoes. (I) Diagram depicting the isolation of spinal cord samples used for J,K. (J,K) Western blot analysis of neural-related markers (J) Sox2, glial fibrillary acidic protein (GFAP), (K) Nestin and Vimentin at different stages of metamorphosis. Scale bars: 50âμm. |
|
|
Figure 6. Response of Sox2+cells to spinal cord transection. (A-L) Tadpoles were incubated with 5-bromo-2'-deoxyuridine (BrdU) between days 2 and 4 after (A-D) sham operation or (E-L) spinal cord transection. Horizontal sections from animals fixed at 4âdays post sham operation (dps) or days post transection (dpt) were immunostained for BrdU (green), Sox2 (red) and DNA (blue). (E-H) Transection zone and (I-L) region rostral to transection zone. (M,N) Magnification of (J) and (L). White arrows indicate Sox2+/BrdU- cells distant to ependyma, and Sox2+/BrdU+ cells are indicated by yellow arrows. (O) Sox2 immunofluorescence on a horizontal section from tadpoles at 11 dpt. Inset: magnification of the ablation gap that contains Sox2+ cells aggregates (arrows). (P) Analysis of the percentage of Sox2+/BrdU+ over total number of Sox2+ cells from samples represented in A-L. Sox2+ cell proliferation increase at the rostral level of the transection site. Scale bars: (D,H,L) 50âμm, (N,O) 25âμm. |
References [+] :
Agathocleous,
A directional Wnt/beta-catenin-Sox2-proneural pathway regulates the transition from proliferation to differentiation in the Xenopus retina.
2009, Pubmed,
Xenbase
Agathocleous, A directional Wnt/beta-catenin-Sox2-proneural pathway regulates the transition from proliferation to differentiation in the Xenopus retina. 2009, Pubmed , Xenbase
Agius, Endodermal Nodal-related signals and mesoderm induction in Xenopus. 2000, Pubmed , Xenbase
Avilion, Multipotent cell lineages in early mouse development depend on SOX2 function. 2003, Pubmed
Beattie, Metamorphosis alters the response to spinal cord transection in Xenopus laevis frogs. 1990, Pubmed , Xenbase
Beck, Molecular pathways needed for regeneration of spinal cord and muscle in a vertebrate. 2003, Pubmed , Xenbase
Becker, L1.1 is involved in spinal cord regeneration in adult zebrafish. 2004, Pubmed
Benraiss, Neurogenesis during caudal spinal cord regeneration in adult newts. 1999, Pubmed
Berg, Efficient regeneration by activation of neurogenesis in homeostatically quiescent regions of the adult vertebrate brain. 2010, Pubmed
Bylund, Vertebrate neurogenesis is counteracted by Sox1-3 activity. 2003, Pubmed
Chen, Control of muscle regeneration in the Xenopus tadpole tail by Pax7. 2006, Pubmed , Xenbase
Chernoff, Urodele spinal cord regeneration and related processes. 2003, Pubmed
Contreras, Early requirement of Hyaluronan for tail regeneration in Xenopus tadpoles. 2009, Pubmed , Xenbase
Dervan, Reaction of spinal cord central canal cells to cord transection and their contribution to cord regeneration. 2003, Pubmed
Drummond-Barbosa, Stem cells, their niches and the systemic environment: an aging network. 2008, Pubmed
Egar, The role of ependyma in spinal cord regeneration in the urodele, Triturus. 1972, Pubmed
Favaro, Hippocampal development and neural stem cell maintenance require Sox2-dependent regulation of Shh. 2009, Pubmed
Ferretti, Changes in spinal cord regenerative ability through phylogenesis and development: lessons to be learnt. 2003, Pubmed
Ferri, Sox2 deficiency causes neurodegeneration and impaired neurogenesis in the adult mouse brain. 2004, Pubmed
Forehand, Anatomical and behavioral recovery from the effects of spinal cord transection: dependence on metamorphosis in anuran larvae. 1982, Pubmed
Gargioli, Cell lineage tracing during Xenopus tail regeneration. 2004, Pubmed , Xenbase
Graham, SOX2 functions to maintain neural progenitor identity. 2003, Pubmed
Grotmol, A segmental pattern of alkaline phosphatase activity within the notochord coincides with the initial formation of the vertebral bodies. 2005, Pubmed
Guo, Transcription factor Sox11b is involved in spinal cord regeneration in adult zebrafish. 2011, Pubmed
Horky, Fate of endogenous stem/progenitor cells following spinal cord injury. 2006, Pubmed
Ke, Early response of endogenous adult neural progenitor cells to acute spinal cord injury in mice. 2006, Pubmed
Kishi, Requirement of Sox2-mediated signaling for differentiation of early Xenopus neuroectoderm. 2000, Pubmed , Xenbase
Le, Analysis of congenital hypomyelinating Egr2Lo/Lo nerves identifies Sox2 as an inhibitor of Schwann cell differentiation and myelination. 2005, Pubmed
Lin, Regeneration of neural crest derivatives in the Xenopus tadpole tail. 2007, Pubmed , Xenbase
McDonald, Early events of peripheral nerve regeneration. 2006, Pubmed
McHedlishvili, A clonal analysis of neural progenitors during axolotl spinal cord regeneration reveals evidence for both spatially restricted and multipotent progenitors. 2007, Pubmed
Meletis, Spinal cord injury reveals multilineage differentiation of ependymal cells. 2008, Pubmed
Michel, Axonal-ependymal associations during early regeneration of the transected spinal cord in Xenopus laevis tadpoles. 1979, Pubmed , Xenbase
Mondia, Long-distance signals are required for morphogenesis of the regenerating Xenopus tadpole tail, as shown by femtosecond-laser ablation. 2011, Pubmed , Xenbase
Moreno, Biglycan is a new extracellular component of the Chordin-BMP4 signaling pathway. 2005, Pubmed , Xenbase
Mothe, Analysis of green fluorescent protein expression in transgenic rats for tracking transplanted neural stem/progenitor cells. 2005, Pubmed
Nordlander, The role of ependyma in regeneration of the spinal cord in the urodele amphibian tail. 1978, Pubmed
Pan, I-SceI meganuclease-mediated transgenesis in Xenopus. 2006, Pubmed , Xenbase
Parrinello, EphB signaling directs peripheral nerve regeneration through Sox2-dependent Schwann cell sorting. 2010, Pubmed
Poss, Advances in understanding tissue regenerative capacity and mechanisms in animals. 2010, Pubmed
Reimer, Motor neuron regeneration in adult zebrafish. 2008, Pubmed
Schlosser, Thyroid hormone promotes neurogenesis in the Xenopus spinal cord. 2002, Pubmed , Xenbase
Shihabuddin, Adult spinal cord stem cells generate neurons after transplantation in the adult dentate gyrus. 2000, Pubmed
SIMS, Transection of the spinal cord in developing Xenopus laevis. 1962, Pubmed , Xenbase
Sîrbulescu, Structural and functional regeneration after spinal cord injury in the weakly electric teleost fish, Apteronotus leptorhynchus. 2009, Pubmed
Slack, The Xenopus tadpole: a new model for regeneration research. 2008, Pubmed , Xenbase
Sugiura, Differential gene expression between the embryonic tail bud and regenerating larval tail in Xenopus laevis. 2004, Pubmed , Xenbase
Suh, In vivo fate analysis reveals the multipotent and self-renewal capacities of Sox2+ neural stem cells in the adult hippocampus. 2007, Pubmed
Tanaka, Considering the evolution of regeneration in the central nervous system. 2009, Pubmed
Taniguchi, Spinal cord is required for proper regeneration of the tail in Xenopus tadpoles. 2008, Pubmed , Xenbase
Thuret, Therapeutic interventions after spinal cord injury. 2006, Pubmed
Tseng, Tail regeneration in Xenopus laevis as a model for understanding tissue repair. 2008, Pubmed , Xenbase
Walder, Up-regulation of neural stem cell markers suggests the occurrence of dedifferentiation in regenerating spinal cord. 2003, Pubmed
Yoshino, Successful reconstitution of the non-regenerating adult telencephalon by cell transplantation in Xenopus laevis. 2004, Pubmed , Xenbase
Zappone, Sox2 regulatory sequences direct expression of a (beta)-geo transgene to telencephalic neural stem cells and precursors of the mouse embryo, revealing regionalization of gene expression in CNS stem cells. 2000, Pubmed
Zhang, Recruitment of postmitotic neurons into the regenerating spinal cord of urodeles. 2003, Pubmed
Zupanc, Generation, long-term persistence, and neuronal differentiation of cells with nuclear aberrations in the adult zebrafish brain. 2009, Pubmed
