Click here to close
Hello! We notice that you are using Internet Explorer, which is not supported by Xenbase and may cause the site to display incorrectly.
We suggest using a current version of Chrome,
FireFox, or Safari.
Proc Natl Acad Sci U S A
2012 Jun 10;10928:E1947-56. doi: 10.1073/pnas.1207607109.
Show Gene links
Show Anatomy links
Dynamics of TGF-β signaling reveal adaptive and pulsatile behaviors reflected in the nuclear localization of transcription factor Smad4.
Warmflash A, Zhang Q, Sorre B, Vonica A, Siggia ED, Brivanlou AH.
???displayArticle.abstract???
The TGF-β pathway plays a vital role in development and disease and regulates transcription through a complex composed of receptor-regulated Smads (R-Smads) and Smad4. Extensive biochemical and genetic studies argue that the pathway is activated through R-Smad phosphorylation; however, the dynamics of signaling remain largely unexplored. We monitored signaling and transcriptional dynamics and found that although R-Smads stably translocate to the nucleus under continuous pathway stimulation, transcription of direct targets is transient. Surprisingly, Smad4 nuclear localization is confined to short pulses that coincide with transcriptional activity. Upon perturbation, the dynamics of transcription correlate with Smad4 nuclear localization rather than with R-Smad activity. In Xenopus embryos, Smad4 shows stereotyped, uncorrelated bursts of nuclear localization, but activated R-Smads are uniform. Thus, R-Smads relay graded information about ligand levels that is integrated with intrinsic temporal control reflected in Smad4 into the active signaling complex.
Fig 1. Smad2 activation is stable under continuous stimulation. (A) Constructs used to generate the RFP-Smad2 cell line. Triangles denote the ePiggyBac terminal repeats, arrows denote promoters, and gray boxes denote antibiotic resistance genes. (B) Images of live untreated cells (Upper) or cells treated with 5 ng/mL TGF-β1 for 1 h (Lower) showing accumulation of RFP-Smad2 in the nucleus upon TGF-β1 treatment. (C) Quantification of average nuclear RFP-Smad2 from live cell imaging in cells exposed first to 5 ng/mL TGF-β1 and then exposed to 10 uM SB431542 1 h later, showing that pathway inhibition results in relocalization of RFP-Smad2 to the cytoplasm (D) Time courses of nuclear RFP-Smad2 show stable nuclear accumulation in cells exposed to either high (5 ng/mL) or low (0.1 ng/mL) doses of TGF-β1. Black lines represent averages of all cells in the field of view (>50 cells). Colored lines represent selected single cells. Cell nuclei were identified automatically and tracked through time using the GFP-NLS nuclear marker. (E) Immunofluorescent staining for Smad2/3 at the indicated times after continuous application of 1 ng/mL TGF-β1 showing stable enrichment of endogenous Smad2/3 in the nucleus. (F) Western blots of total cell lysates from cells continuously exposed to 5 ng/mL TGF-β1 for the indicated times show stably elevated pSmad2/3 levels
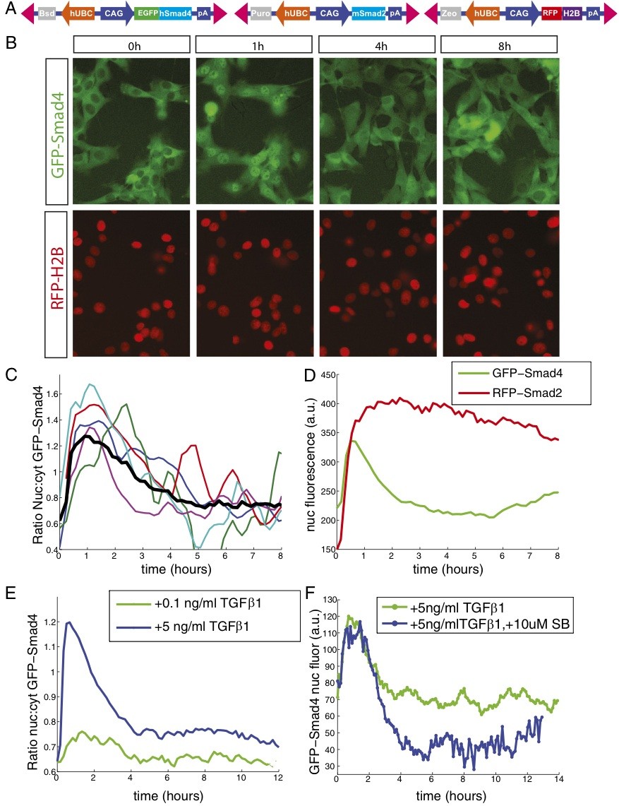
Fig 3. Smad4 adapts to a step in ligand concentration, and Smad4 nuclear localization coincides with transcription. (A) Constructs used in generating the Smad4 cell line. Notation is as in Fig. 1A. (B) Snapshots from a time-lapse movie of cells exposed to 5 ng/mL TGF-β1 at time t = 0. Smad4 is enriched in the nucleus after 1 h but becomes mostly cytoplasmic by 4 h. (C) Quantification of single-cell trajectories (colored lines) and average trajectory (black line). (D) Comparison of average RFP-Smad2 and GFP-Smad4 fluorescence in the nucleus as a function of the duration of continuous TGF-β1 treatment. Smad2 nuclear accumulation is sustained, whereas Smad4 is transient. (E) Smad4 amplitude but not kinetics is dependent on the dose of TGF-β1 ligand. Comparison of average nuclear to cytoplasmic GFP-Smad4 in cells treated with either 0.1 or 5 ng/mL TGF-β1. (F) Smad4 kinetics does not require continuous signaling. C2C12 GFP-Smad4 Cells were treated with 5 ng/mL TGF-β1 only or with 5 ng/mL TGF-β1 and then with 10 μM SB431542 1 h later. Traces show average nuclear fluorescence as a function of time.
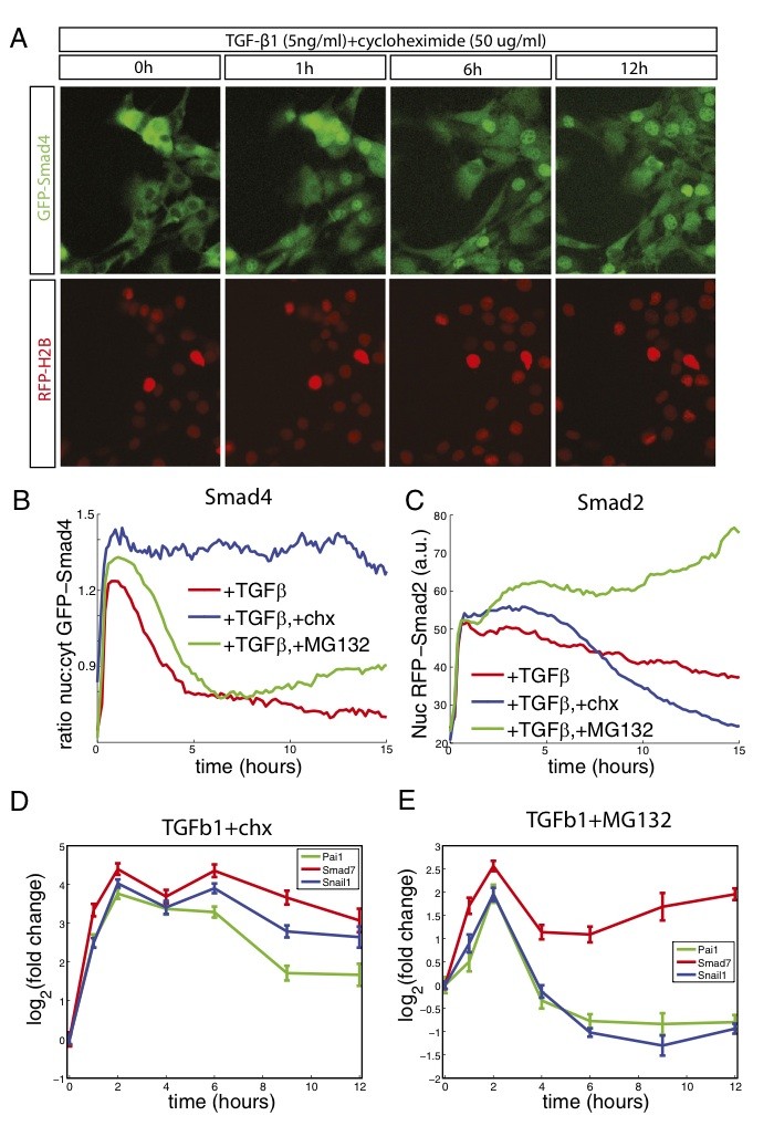
Fig 4. Smad4 adaptation requires new protein synthesis, and transcriptional dynamics correlate with Smad4 but not Smad2 nuclear accumulation. (A) Snapshots from time-lapse imaging of GFP-Smad4 cells treated with TGF-β1 and cycloheximide showing sustained nuclear accumulation of Smad4. (B) Quantification of the average ratio of nuclear to cytoplasmic GFP-Smad4 in cells treated with TGF-β1 and either cycloheximide or MG132. Smad4 adaptation requires new protein synthesis but not protein degradation. (C) Quantification of nuclear RFP-Smad2 in cells treated with TGF-β1 and either MG132 or cy- cloheximide. Inhibition of protein synthesis leads to loss of Smad2 from the cell nucleus, whereas inhibition of the proteasome results in continued accu- mulation of Smad2 in the cell nucleus. (D and E) Expression of TGF-β target genes by qRT-PCR as a function of duration of treatment in the GFP-Smad4 C2C12 cell line treated with TGF-β1 and either cycloheximide (chx) (D) or MG132 (E). Inhibiting the proteasome has little effect on dynamics, whereas inhibiting protein synthesis converts the transient response to a sustained one. The increase in Smad7 at long treatment with MG132 may be a homeostatic response to high levels of Smad2 that accumulate after prolonged MG132 treatment (see C).
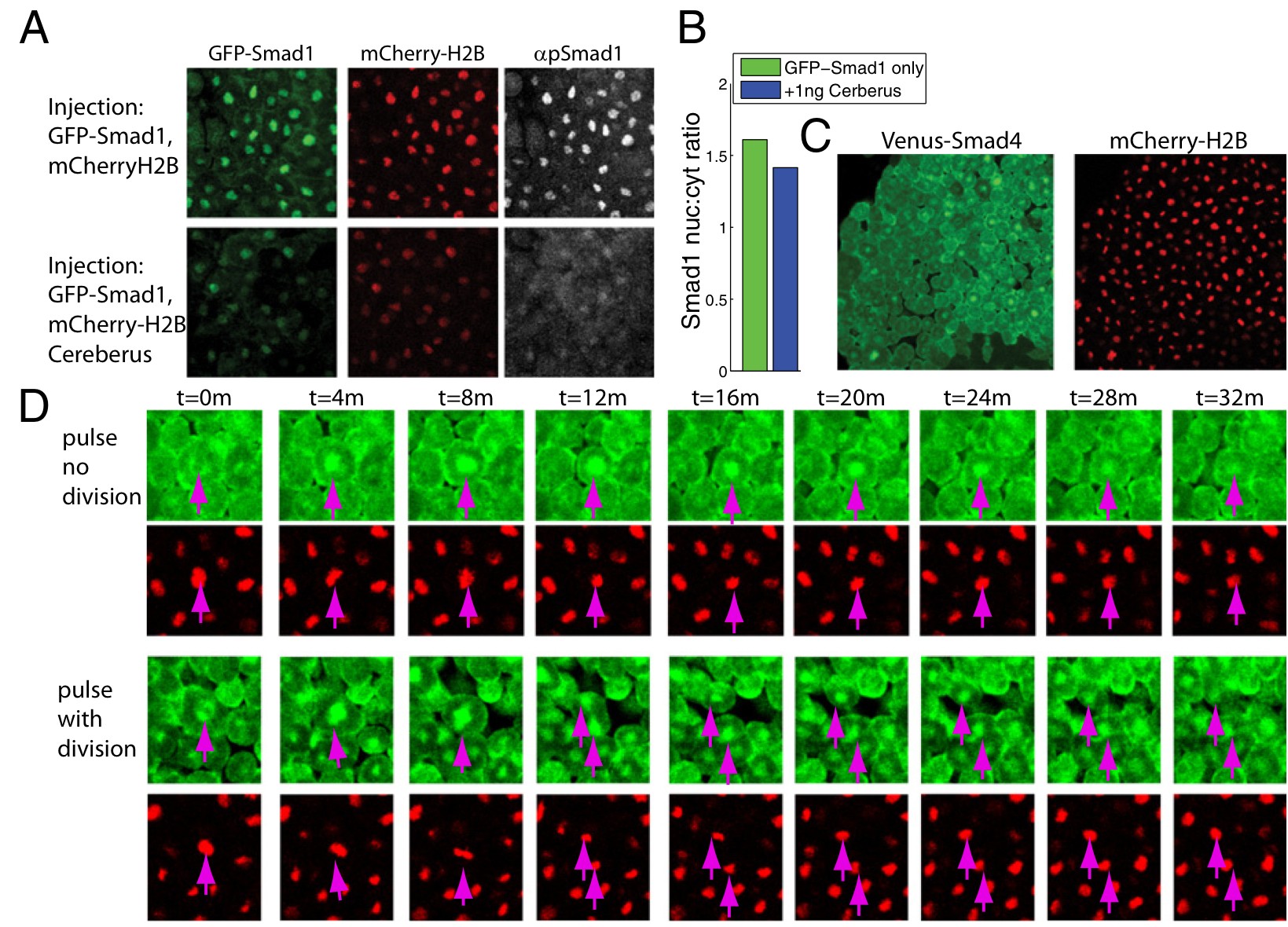
Fig 5. Smad1 is homogeneously activated, whereas Smad4 is heterogeneous and exhibits brief bursts of nuclear localization in Xenopus animal cap explants. (A) Smad1 phosphorylation but not Smad1 localization responds to inhibition of BMP signaling. Images are of animal pole tissue from embryos injected at the two-cell stage with 100 pg GFP-Smad1 mRNA and 100 pg mCherry-H2B mRNA in each cell. At stage 9 embryos were fixed and stained by immunofluorescence for pSmad1/5/8. (B) Quantification of average nuclear-to-cytoplasmic ratios from the images in A. GFP-Smad1 localization does not depend on BMP signaling. (C) Smad4 localization is heterogeneous. Images of a stage-9 animal cap explant from an embryo injected at the two-cell stage with 50 pg per cell of Venus- Smad4 mRNA and 100 pg per cell of mCherry-H2B mRNA. (D) Zoomed-in image showing the pulses in single cells. (Upper) A cell that pulses without dividing. (Lower) A cell that divides during the pulse.
Fig 6. Pulses of nuclear Smad4 can be induced by either BMP or activin/nodal signaling in Xenopus animal cap explants. (A) Pulses are dependent on endogenous BMP signaling. Image of a stage-9 animal cap explant in which 50 pg Venus Smad4 and 100 pg mCherry-H2B mRNA were coinjected with 1 ng of the BMP inhibitor DNAlk3 mRNA. The animal cap explant shown is from a sibling embryo of the one used to make the explants shown in Fig. 5 C and D with injections and imaging performed at the same times. (B) Quantification of number of pulses and pulse height and duration. (C) Quantification of single-cell traces from the time-lapse movies. (D) Response of Smad4 to activin treatment. Embryos were injected in the animal pole with Venus-Smad4, mCherry-H2B, and DNAlk3 mRNAs to inhibit BMP signaling. Animal cap explants were dissected at stage 9 and treated with activin. Pictures are shown before (Left) or 45 m after (Right) activin treatment. (E) Quantification of number of bursts in animal cap explants injected with Venus-Smad4 and DNAlk3 and either left untreated or treated with activin (10 ng/mL).
Agricola,
Recruitment of TIF1γ to chromatin via its PHD finger-bromodomain activates its ubiquitin ligase and transcriptional repressor activities.
2011, Pubmed
Agricola,
Recruitment of TIF1γ to chromatin via its PHD finger-bromodomain activates its ubiquitin ligase and transcriptional repressor activities.
2011,
Pubmed Alarcón,
Nuclear CDKs drive Smad transcriptional activation and turnover in BMP and TGF-beta pathways.
2009,
Pubmed Batchelor,
Recurrent initiation: a mechanism for triggering p53 pulses in response to DNA damage.
2008,
Pubmed Behar,
Understanding the temporal codes of intra-cellular signals.
2010,
Pubmed Biondi,
Mice develop normally in the absence of Smad4 nucleocytoplasmic shuttling.
2007,
Pubmed Brivanlou,
Signal transduction and the control of gene expression.
2002,
Pubmed Candia,
Cellular interpretation of multiple TGF-beta signals: intracellular antagonism between activin/BVg1 and BMP-2/4 signaling mediated by Smads.
1997,
Pubmed
,
Xenbase Cheong,
Information transduction capacity of noisy biochemical signaling networks.
2011,
Pubmed Dennler,
Direct binding of Smad3 and Smad4 to critical TGF beta-inducible elements in the promoter of human plasminogen activator inhibitor-type 1 gene.
1998,
Pubmed De Robertis,
Dorsal-ventral patterning and neural induction in Xenopus embryos.
2004,
Pubmed
,
Xenbase Dessaud,
Dynamic assignment and maintenance of positional identity in the ventral neural tube by the morphogen sonic hedgehog.
2010,
Pubmed Dupont,
FAM/USP9x, a deubiquitinating enzyme essential for TGFbeta signaling, controls Smad4 monoubiquitination.
2009,
Pubmed
,
Xenbase Faure,
Endogenous patterns of TGFbeta superfamily signaling during early Xenopus development.
2000,
Pubmed
,
Xenbase Fuentealba,
Integrating patterning signals: Wnt/GSK3 regulates the duration of the BMP/Smad1 signal.
2007,
Pubmed
,
Xenbase Gao,
Ubiquitin ligase Nedd4L targets activated Smad2/3 to limit TGF-beta signaling.
2009,
Pubmed Giampieri,
Localized and reversible TGFbeta signalling switches breast cancer cells from cohesive to single cell motility.
2009,
Pubmed Green,
Responses of embryonic Xenopus cells to activin and FGF are separated by multiple dose thresholds and correspond to distinct axes of the mesoderm.
1992,
Pubmed
,
Xenbase Hoffmann,
The IkappaB-NF-kappaB signaling module: temporal control and selective gene activation.
2002,
Pubmed Inman,
SB-431542 is a potent and specific inhibitor of transforming growth factor-beta superfamily type I activin receptor-like kinase (ALK) receptors ALK4, ALK5, and ALK7.
2002,
Pubmed Inman,
Nucleocytoplasmic shuttling of Smads 2, 3, and 4 permits sensing of TGF-beta receptor activity.
2002,
Pubmed Lacoste,
An efficient and reversible transposable system for gene delivery and lineage-specific differentiation in human embryonic stem cells.
2009,
Pubmed Larabell,
Establishment of the dorso-ventral axis in Xenopus embryos is presaged by early asymmetries in beta-catenin that are modulated by the Wnt signaling pathway.
1997,
Pubmed
,
Xenbase Lee,
Sumoylation of Smad4, the common Smad mediator of transforming growth factor-beta family signaling.
2003,
Pubmed
,
Xenbase Liu,
Dual role of the Smad4/DPC4 tumor suppressor in TGFbeta-inducible transcriptional complexes.
1997,
Pubmed
,
Xenbase Lo,
Ubiquitin-dependent degradation of TGF-beta-activated smad2.
1999,
Pubmed Loewer,
Basal dynamics of p53 reveal transcriptionally attenuated pulses in cycling cells.
2010,
Pubmed Long,
Repression of Smad4 transcriptional activity by SUMO modification.
2004,
Pubmed Massagué,
Smad transcription factors.
2005,
Pubmed Nelson,
Oscillations in NF-kappaB signaling control the dynamics of gene expression.
2004,
Pubmed Padua,
Roles of TGFbeta in metastasis.
2009,
Pubmed Pierreux,
Transforming growth factor beta-independent shuttling of Smad4 between the cytoplasm and nucleus.
2000,
Pubmed
,
Xenbase Santos,
Growth factor-induced MAPK network topology shapes Erk response determining PC-12 cell fate.
2007,
Pubmed Sapkota,
Balancing BMP signaling through integrated inputs into the Smad1 linker.
2007,
Pubmed
,
Xenbase Schmierer,
Kinetic analysis of Smad nucleocytoplasmic shuttling reveals a mechanism for transforming growth factor beta-dependent nuclear accumulation of Smads.
2005,
Pubmed
,
Xenbase Schohl,
Beta-catenin, MAPK and Smad signaling during early Xenopus development.
2002,
Pubmed
,
Xenbase Simeoni,
Interpretation of BMP signaling in early Xenopus development.
2007,
Pubmed
,
Xenbase Stroschein,
Negative feedback regulation of TGF-beta signaling by the SnoN oncoprotein.
1999,
Pubmed Tay,
Single-cell NF-kappaB dynamics reveal digital activation and analogue information processing.
2010,
Pubmed Tucker,
The BMP signaling gradient patterns dorsoventral tissues in a temporally progressive manner along the anteroposterior axis.
2008,
Pubmed Varelas,
The Crumbs complex couples cell density sensing to Hippo-dependent control of the TGF-β-SMAD pathway.
2010,
Pubmed Watanabe,
Regulation of intracellular dynamics of Smad4 by its leucine-rich nuclear export signal.
2000,
Pubmed Wilson,
Concentration-dependent patterning of the Xenopus ectoderm by BMP4 and its signal transducer Smad1.
1997,
Pubmed
,
Xenbase Wrana,
TGF beta signals through a heteromeric protein kinase receptor complex.
1992,
Pubmed Wu,
Tgf-beta superfamily signaling in embryonic development and homeostasis.
2009,
Pubmed Xiao,
An extended bipartite nuclear localization signal in Smad4 is required for its nuclear import and transcriptional activity.
2003,
Pubmed