Click here to close
Hello! We notice that you are using Internet Explorer, which is not supported by Xenbase and may cause the site to display incorrectly.
We suggest using a current version of Chrome,
FireFox, or Safari.
PLoS One
2012 Jan 01;76:e38102. doi: 10.1371/journal.pone.0038102.
Show Gene links
Show Anatomy links
The adenomatous polyposis coli protein contributes to normal compaction of mitotic chromatin.
Dikovskaya D, Khoudoli G, Newton IP, Chadha GS, Klotz D, Visvanathan A, Lamond A, Swedlow JR, Näthke IS.
???displayArticle.abstract???
The tumour suppressor Adenomatous Polyposis Coli (APC) is required for proper mitosis; however, the exact role of APC in mitosis is not understood. Using demembranated sperm chromatin exposed to meiotic Xenopus egg extract and HeLa cells expressing fluorescently labelled histones, we established that APC contributes to chromatin compaction. Sperm chromatin in APC-depleted Xenopus egg extract frequently formed tight round or elongated structures. Such abnormally compacted chromatin predominantly formed spindles with low microtubule content. Furthermore, in mitotic HeLa cells expressing GFP- and mCherry-labelled H2B histones, depletion of APC caused a decrease in the donor fluorescence lifetime of neighbouring fluorophores, indicative of excessive chromatin compaction. Profiling the chromatin-associated proteome of sperm chromatin incubated with Xenopus egg extracts revealed temporal APC-dependent changes in the abundance of histones, closely mirrored by chromatin-associated Topoisomerase IIa, condensin I complex and Kif4. In the absence of APC these factors initially accumulated on chromatin, but then decreased faster than in controls. We also found and validated significant APC-dependent changes in chromatin modifiers Set-a and Rbbp7. Both were decreased on chromatin in APC-depleted extract; in addition, the kinetics of association of Set-a with chromatin was altered in the absence of APC.
???displayArticle.pubmedLink???
22719865 ???displayArticle.pmcLink???PMC3374815 ???displayArticle.link???PLoS One ???displayArticle.grants???[+]
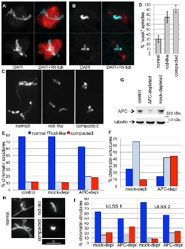
Figure 1. APC depletion changes chromatin appearance in Xenopus egg extract.Demembranated sperm chromatin was incubated with CSF extract in the presence of a small amount of Rhodamine-labelled tubulin for 1 h, overlayed with DAPI-containing fixative and imaged. A. Two representative examples of “strong” spindles formed in such extract, with a dense microtubule network and well-resolved, mitotically condensed chromatin. B. Two representative examples of “weak” spindles formed in CSF extract with low microtubule content and abnormally compacted chromatin. C. Typical morphology of chromatin classified here as normal (left panel), rod-like (middle panel) and compacted (right panel) used for the quantification shown in D-F. D. Proportion of phenotypically “weak” spindles formed around chromatin with normal, rod-like and compacted morphology was determined in three different preparations from the same extract. Between 62 and 85 spindles per slide were counted. E. Quantification of chromatin morphology by categories depicted in C, after incubation in untreated (control), mock- or APC-depleted extracts for 1 h. 80–165 chromatin figures were scored for each condition. F. Quantification of different chromatin morphologies according to categories depicted in C, after incubation in mock- or APC-depleted extracts for 1 h, followed by exposure to +12°C. 70–90 chromatin figures were scored for each condition. G. Level of APC depletion in CSF extract visualized by immunoblotting mock- and APC-depleted extracts with anti-APC antibody. Tubulin was used as a loading control. H. Representative images of demembranated sperm chromatin after incubation in ULSS extract at 23.5°C for 50 min, classified as normal, rod-like and compacted for quantification in I. Sum intensity projections of deconvolved z-stack images capturing the total chromatin fluorescence are shown. Size bar 15 µm. I. Percent of normal, rod-like and compacted chromatin (as depicted in H) detected after incubation in mock- or APC-depleted ULSS extract after 40 (ULSS 1) or 50 (ULSS 2) min. Data from two independent experiments are shown. 74–133 chromatin figures were scored for each condition.
Figure 2. APC depletion increases chromatin compaction in HeLa cells.Asynchronously growing HeLa cells stably expressing GFP-H2B and mCherry-H2B were depleted of APC using siRNA (siAPC) or transfected with non-targeting siRNA (siContr), and donor fluorescence lifetime was measured using time-correlated single photon counting technique. A. Normalised lifetime values for APC- (grey bars) and mock- (white bars) depleted interphase cells (left) and mitotic cells (right). P-values are given underneath the plots. Please note that APC-depleted mitotic cells display significantly shorter FRET lifetime, indicating a higher degree of chromatin compaction. At least ten cells were measured for each condition. B. Level of APC depletion of cells used in A is visualized by immunobloting the corresponding lysates with anti-APC antibodies. Tubulin is used as a loading control. C. Representative chromatin images from control (left) and APC-depleted (right) mitotic cells. FRET efficiency is shown in false colors, with blue corresponding to low FRET efficiency (i.e. less compaction), and red corresponding to high FRET efficiency (i.e. more compaction).
Figure 3. Experimental layout for proteomic analysis of chromatin-associated proteins in APC-depleted and mock-depleted Xenopus extract.A. Schematic representation of extract preparation. CSF (crude) extract obtained from Xenopus eggs was spun as in Methods, and a clear golden fraction was collected (ULSS extract). It was then incubated for 1 h with Dynabeads loaded either with affinity purified APC-specific antibody or non-specific rabbit IgG in the same concentration. Antibody-bound Dynabeads were magnetically retrieved, and the depleted extracts were used in the experiment. B. Schematic representation of chromatin manipulation in the experiment. Demembranated chromatin was added to the extract at concentration 20 ng per 1 µl of extract, mixed and incubated for indicated length of time (as in D.) before isolation by centrifugation through 30% sucrose cushion. After several washes chromatin was trypsinised and processed for mass spectrometry as described in Materials and Methods. C. Level of APC depletion in three extract preparations used in proteomics screen visualized by immunoblotting with anti-APC antibodies (APCII) and anti-tubulin antibodies as a loading control. 1 µl of corresponding extract were loaded into each lane and separated on PAGE prior immunoblotting. D. Experimental layout. In the 1st set (left), mock- and APC-depleted 1st ULSS extract were each separated into two halves and analysed as two technical replicas (exp. 1 and exp 2). Chromatin incubated for 5, 20, 40 or 60 min in these extracts was isolated as in B., and analysed by mass-spectrometry twice for each point (r.1 and r.2). In the 2nd set, two independently derived and immunodepleted extracts (2nd and 3rd ULSS) were used in two identically performed experiments. Within each experiment, both APC and mock-depleted extract were separated into two halves (repl.1 and repl.2) and each was incubated with chromatin for 10, 20, 30, 40, 50 or 60 min. Chromatin associated peptides were measured with two different settings for each point, producing one extended measurement. (r.1, 2).
Figure 4. Temporal chromatin association profiles of proteins identified in proteomic screen in APC-depleted and control extracts.Data from 231 protein ID’s that display similar dynamics in all eight analyses (in three independent extracts, see Fig. 3 D) were clustered using TreeView, and displayed as a heat map. Green, black and red represent low, intermediate and high signal, respectively. An enlarged insert depicts a cluster of proteins with dynamics that vary significantly after APC depletion.
Figure 5. Effect of APC depletion on known mediators of chromatin compaction.A. Dynamics of chromatin association of indicated components of condensin I and II complexes, Topoisomerase IIa, Kif4 and two linker histones in mock-and APC-depleted extract, as determined in the proteomic screen is represented in a heat map, color-coded as in fig. 4. B. Average values from all histones identified in the screen (H2B, H2A, H2A.ZI2, H1C, hist1H4I and B4) normalized to corresponding total signal in mock-depleted samples. C. Immunoblotting of the chromatin samples prepared as for the proteomic screen, with antibodies recognizing Xenopus TopoII (top panel) and Smc2 (bottom panel). Each lane contains the equivalent of 200 ng chromatin.
Figure 6. Effect of APC depletion on association of Set-a and Rbbp7 with chromatin.Immunoblotting of chromatin samples prepared as for proteomic screen, with antibodies against Set-a (A) and Rbbp7 (B), as well as the Coomassie staining of the bottom portions of the gel used as a loading control. Each lane contains the equivalent of 200 ng chromatin.
Adachi,
Chromosome assembly in vitro: topoisomerase II is required for condensation.
1991, Pubmed,
Xenbase
Adachi,
Chromosome assembly in vitro: topoisomerase II is required for condensation.
1991,
Pubmed
,
Xenbase Andreu,
Crypt-restricted proliferation and commitment to the Paneth cell lineage following Apc loss in the mouse intestine.
2005,
Pubmed Buchert,
Genetic dissection of differential signaling threshold requirements for the Wnt/beta-catenin pathway in vivo.
2010,
Pubmed Caldwell,
APC mutations lead to cytokinetic failures in vitro and tetraploid genotypes in Min mice.
2007,
Pubmed Chang,
RNAi analysis reveals an unexpected role for topoisomerase II in chromosome arm congression to a metaphase plate.
2003,
Pubmed Cox,
MaxQuant enables high peptide identification rates, individualized p.p.b.-range mass accuracies and proteome-wide protein quantification.
2008,
Pubmed Daban,
Electron microscopy and atomic force microscopy studies of chromatin and metaphase chromosome structure.
2011,
Pubmed Desai,
The use of Xenopus egg extracts to study mitotic spindle assembly and function in vitro.
1999,
Pubmed
,
Xenbase Dikovskaya,
Microtubule assembly by the Apc protein is regulated by importin-beta--RanGTP.
2010,
Pubmed
,
Xenbase Dikovskaya,
Loss of APC induces polyploidy as a result of a combination of defects in mitosis and apoptosis.
2007,
Pubmed Dikovskaya,
The adenomatous polyposis coli protein is required for the formation of robust spindles formed in CSF Xenopus extracts.
2004,
Pubmed
,
Xenbase Draviam,
Misorientation and reduced stretching of aligned sister kinetochores promote chromosome missegregation in EB1- or APC-depleted cells.
2006,
Pubmed Freedman,
Functional comparison of H1 histones in Xenopus reveals isoform-specific regulation by Cdk1 and RanGTP.
2010,
Pubmed
,
Xenbase Gasser,
Metaphase chromosome structure. Involvement of topoisomerase II.
1986,
Pubmed Gillespie,
ELYS/MEL-28 chromatin association coordinates nuclear pore complex assembly and replication licensing.
2007,
Pubmed
,
Xenbase Green,
APC and EB1 function together in mitosis to regulate spindle dynamics and chromosome alignment.
2005,
Pubmed Hirano,
Condensins: organizing and segregating the genome.
2005,
Pubmed Hirano,
Topoisomerase II does not play a scaffolding role in the organization of mitotic chromosomes assembled in Xenopus egg extracts.
1993,
Pubmed
,
Xenbase Karetsou,
Prothymosin alpha associates with the oncoprotein SET and is involved in chromatin decondensation.
2004,
Pubmed Katagiri,
Remodeling of sperm chromatin induced in egg extracts of amphibians.
1994,
Pubmed
,
Xenbase Khoudoli,
Temporal profiling of the chromatin proteome reveals system-wide responses to replication inhibition.
2008,
Pubmed
,
Xenbase Kireeva,
Visualization of early chromosome condensation: a hierarchical folding, axial glue model of chromosome structure.
2004,
Pubmed König,
The three-dimensional structure of in vitro reconstituted Xenopus laevis chromosomes by EM tomography.
2007,
Pubmed
,
Xenbase Kutney,
A signaling role of histone-binding proteins and INHAT subunits pp32 and Set/TAF-Ibeta in integrating chromatin hypoacetylation and transcriptional repression.
2004,
Pubmed Leung,
SET nuclear oncogene associates with microcephalin/MCPH1 and regulates chromosome condensation.
2011,
Pubmed Llères,
Quantitative analysis of chromatin compaction in living cells using FLIM-FRET.
2009,
Pubmed Maeshima,
A two-step scaffolding model for mitotic chromosome assembly.
2003,
Pubmed Maresca,
Histone H1 is essential for mitotic chromosome architecture and segregation in Xenopus laevis egg extracts.
2005,
Pubmed
,
Xenbase Martin,
Chromatin condensation modulates access and binding of nuclear proteins.
2010,
Pubmed Matsumoto,
Sperm chromatin decondensation by template activating factor I through direct interaction with basic proteins.
1999,
Pubmed
,
Xenbase Mazumdar,
Human chromokinesin KIF4A functions in chromosome condensation and segregation.
2004,
Pubmed McCartney,
Cell regulation by the Apc protein Apc as master regulator of epithelia.
2008,
Pubmed Mora-Bermúdez,
Maximal chromosome compaction occurs by axial shortening in anaphase and depends on Aurora kinase.
2007,
Pubmed Mora-Bermúdez,
Measuring structural dynamics of chromosomes in living cells by fluorescence microscopy.
2007,
Pubmed Murnion,
Chromatin-associated protein phosphatase 1 regulates aurora-B and histone H3 phosphorylation.
2001,
Pubmed
,
Xenbase Murray,
Cell cycle extracts.
1991,
Pubmed Näthke,
The adenomatous polyposis coli tumor suppressor protein localizes to plasma membrane sites involved in active cell migration.
1996,
Pubmed Nishijima,
Premature chromatin condensation caused by loss of RCC1.
2000,
Pubmed Ono,
Spatial and temporal regulation of Condensins I and II in mitotic chromosome assembly in human cells.
2004,
Pubmed Ono,
Differential contributions of condensin I and condensin II to mitotic chromosome architecture in vertebrate cells.
2003,
Pubmed
,
Xenbase Philpott,
Sperm decondensation in Xenopus egg cytoplasm is mediated by nucleoplasmin.
1991,
Pubmed
,
Xenbase Rappsilber,
Protocol for micro-purification, enrichment, pre-fractionation and storage of peptides for proteomics using StageTips.
2007,
Pubmed Ribeiro,
Condensin regulates the stiffness of vertebrate centromeres.
2009,
Pubmed Rusan,
Original CIN: reviewing roles for APC in chromosome instability.
2008,
Pubmed Samoshkin,
Human condensin function is essential for centromeric chromatin assembly and proper sister kinetochore orientation.
2009,
Pubmed Sansom,
Myc deletion rescues Apc deficiency in the small intestine.
2007,
Pubmed Sansom,
Loss of Apc in vivo immediately perturbs Wnt signaling, differentiation, and migration.
2004,
Pubmed Scrittori,
pEg2 aurora-A kinase, histone H3 phosphorylation, and chromosome assembly in Xenopus egg extract.
2001,
Pubmed
,
Xenbase Shintomi,
The relative ratio of condensin I to II determines chromosome shapes.
2011,
Pubmed
,
Xenbase Steigerwald,
The APC tumor suppressor promotes transcription-independent apoptosis in vitro.
2005,
Pubmed
,
Xenbase Tighe,
Truncating APC mutations have dominant effects on proliferation, spindle checkpoint control, survival and chromosome stability.
2004,
Pubmed
,
Xenbase Uemura,
DNA topoisomerase II is required for condensation and separation of mitotic chromosomes in S. pombe.
1987,
Pubmed Vagnarelli,
Condensin and Repo-Man-PP1 co-operate in the regulation of chromosome architecture during mitosis.
2006,
Pubmed Wiśniewski,
Universal sample preparation method for proteome analysis.
2009,
Pubmed