XB-ART-45567
Cell
2012 Jun 22;1497:1565-77. doi: 10.1016/j.cell.2012.04.039.
Show Gene links
Show Anatomy links
Tiki1 is required for head formation via Wnt cleavage-oxidation and inactivation.
Zhang X, Abreu JG, Yokota C, MacDonald BT, Singh S, Coburn KL, Cheong SM, Zhang MM, Ye QZ, Hang HC, Steen H, He X.
???displayArticle.abstract???
Secreted Wnt morphogens are signaling molecules essential for embryogenesis, pathogenesis, and regeneration and require distinct modifications for secretion, gradient formation, and activity. Whether Wnt proteins can be posttranslationally inactivated during development and homeostasis is unknown. Here we identify, through functional cDNA screening, a transmembrane protein Tiki1 that is expressed specifically in the dorsal Spemann-Mangold Organizer and is required for anterior development during Xenopus embryogenesis. Tiki1 antagonizes Wnt function in embryos and human cells via a TIKI homology domain that is conserved from bacteria to mammals and acts likely as a protease to cleave eight amino-terminal residues of a Wnt protein, resulting in oxidized Wnt oligomers that exhibit normal secretion but minimized receptor-binding capability. Our findings identify a Wnt-specific protease that controls head formation, reveal a mechanism for morphogen inactivation through proteolysis-induced oxidation-oligomerization, and suggest a role of the Wnt amino terminus in evasion of oxidizing inactivation. TIKI proteins may represent potential therapeutic targets.
???displayArticle.pubmedLink??? 22726442
???displayArticle.pmcLink??? PMC3383638
???displayArticle.link??? Cell
???displayArticle.grants??? [+]
GM057603S1 NIGMS NIH HHS , P30 HD-18655 NICHD NIH HHS , R01 GM057603 NIGMS NIH HHS , R01 GM087544-01 NIGMS NIH HHS , R01-GM094844-01 NIGMS NIH HHS , R01 GM087544 NIGMS NIH HHS , R01 GM094844 NIGMS NIH HHS , P30 HD018655 NICHD NIH HHS
Species referenced: Xenopus
Genes referenced: chrd clstn2 dkk1 dvl1 dvl2 en2 foxg1 gsc ldlr lhx1 lrp6 nodal nodal3 nodal3.2 not otx2 rspo1 trabd2a trabd2b utp25 wnt11b wnt3a wnt5a wnt8a
???displayArticle.morpholinos??? trabd2a MO1
Phenotypes: Xtr Wt + dkk1(fig.1.a) [+]
Xtr Wt + dkk1(fig.S3.a)
Xtr Wt + trabd2a MO(fig.3.b)
Xtr Wt + trabd2a MO(fig.3.d)
Xtr Wt + trabd2a MO(fig.S3.a)
Xtr Wt + trabd2a MO(fig.S3.c)
Xtr Wt + trabd2a MO(fig.S3.e)
Xtr Wt + trabd2b(fig.1.a)
Xtr Wt + trabd2b + wnt8a(fig.7.k-n)
Xtr Wt + wnt8a(fig.S3.d)
Xtr Wt + trabd2a MO(fig.3.b)
Xtr Wt + trabd2a MO(fig.3.d)
Xtr Wt + trabd2a MO(fig.S3.a)
Xtr Wt + trabd2a MO(fig.S3.c)
Xtr Wt + trabd2a MO(fig.S3.e)
Xtr Wt + trabd2b(fig.1.a)
Xtr Wt + trabd2b + wnt8a(fig.7.k-n)
Xtr Wt + wnt8a(fig.S3.d)
???attribute.lit??? ???displayArticles.show???
|
|
Figure 1. Tiki1 Promotes Anterior Development and Inhibits Wnt Signaling(A) Dorsal injection of Tiki1 mRNA (100 pg) induced enlarged head similar to that induced by Dkk1.(B) Tiki1 domain scheme. SP, signal peptide; TM, transmembrane.(C) Phylogenetic tree of Tiki proteins from human, Xenopus, zebrafish, Nematostella, C. elegans, and Amphimedon by ClustalW (see Figure S1). TIKI domain is homologous to bacterial gumN (see Figure S2A).(D) Tiki1 inhibited Xwnt8-induced Xnr3 expression in animal caps. EF-1 alpha: a loading control; uninj: uninjected embryos; WE: whole embryos.(E) Tiki1 inhibited axis duplication by Xwnt8 but not by LRP6-delta-N, Xdsh, or beta-catenin. LDLR: a control. Numbers indicate embryos scored.(F and G) Tiki1 did not inhibit Nodal or FGF signaling.See also Figures S1 and S2. |
|
|
Figure 2. Tiki1 Expression and Regulation in Early Embryos(A) RT-PCR revealed that Tiki1 mRNA is detectable from stages 9 to 30.(B) Tiki1 is expressed dorsally. Embryos were cut into animal, vegetal, dorsal, and ventral parts for RT-PCR. Xnr3: a positive control.(CâL) Whole-mount in situ hybridization of Tiki1 and Dkk1 during gastrulation. Drawing is on right. (C and D) Vegetal view, dorsal on top; (E and F) hemisection, dorsal on right; (GâL) dorsal view, anterior on top.(M) Tiki1 expression depends on maternal Wnt signaling. Con: control, UV: ultraviolet. |
|
|
Figure 3. Tiki1 Is Required for Anterior Development(A) Tiki1MO (5, 10, 20, and 40 ng) inhibited protein expression from Tiki1-FLAG but not HAâTiki1 mRNAs (500 pg).(B) Tiki1MO (20 ng) caused anterior defects, which were rescued by HAâTiki1 mRNA (50 pg). Lateral (left) and dorso-anterior (right) views are shown at stage 42.(C) Statistical data of the Tiki1MO phenotype.(D) Tiki1MO suppressed head organizer gene expression at stages 10.5â11. See also Figure S3 and Tables S1, S2, and S3. |
|
|
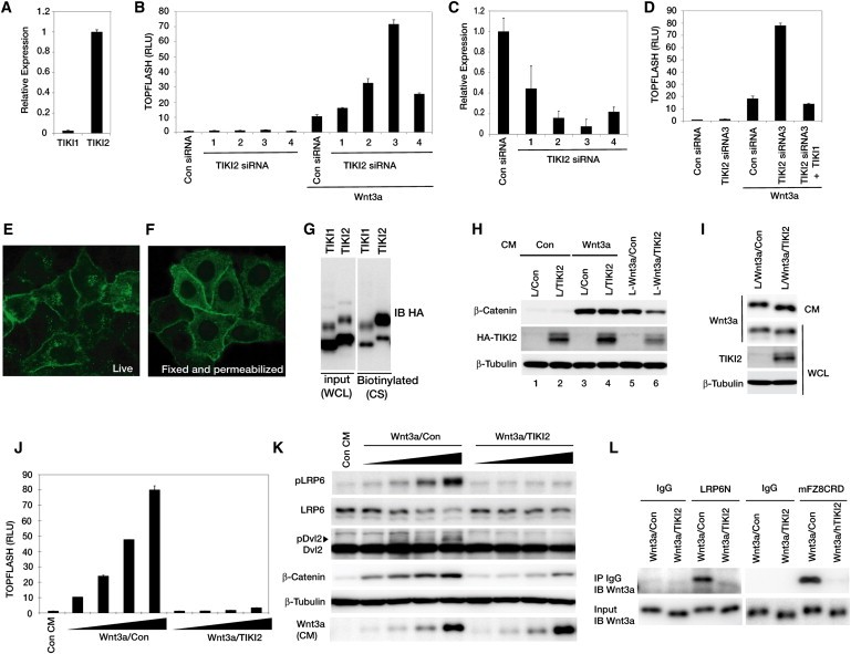
Figure 4. Tiki Inactivates Wnt3a(A) Relative expression levels of TIKI1 and TIKI2 mRNAs in HEK293T cells.(B) Knocking down endogenous TIKI2 in HEK293T cells enhanced Wnt3a signaling.(C) TIKI2 mRNA knockdown examined 48 hr after siRNA transfection.(D) The TIKI2 knockdown effect was countered by TIKI1 expression.(E and F) Immunofluorescence of HAâTiki1 expressed in HeLa cells. Live cells (E) or fixed-permeabilized cells (F) were labeled by an anti-HA antibody and a fluorescent secondary antibody.(G) HeLa cells expressing HA-TIKI1 or HA-TIKI2 were treated with a nonpermeable biotinylation reagent. Cell surface (CS) proteins were precipitated with streptavidin beads and blotted for HA-TIKI1/2. WCL: input whole-cell lysates. The slower-migrating form of HA-TIKI, due possibly to glycosylation, was enriched on the cell surface.(H) TIKI2 inhibited β-catenin stabilization in Wnt3a-expressing cells. Indicated L cell lines were also treated with control or Wnt3a CM for 2 hr (lanes 1â4). β-tubulin: a loading control.(I) Wnt3a was secreted similarly with or without TIKI2 but exhibited faster migration due to TIKI2.(J) Wnt3a CM from TIKI2-expressing L cells exhibited minimal activity, tested at concentrations in 2-fold dilutions.(K) Wnt3a CM from TIKI2-expressing L cells induced minimal LRP6 or Dvl2 phosphorylation or β-catenin stabilization at 2 hr. LRP6 intensity reduction was not due to decreased protein levels but due to LRP6 phosphorylation, which perturbed recognition by the LRP6 antibody used (not shown).(L) Wnt3a secreted from TIKI2-expressing cells exhibited minimal binding to mFz8CRD-IgG or LRP6N-IgG (Tamai et al., 2000).All error bars represent standard deviation (SD) in triplicates. See also Figure S4. |
|
|
Figure 5. Tiki Inactivates Wnt3a via Amino-Terminal Cleavage(A) Triton X-114 phase separation. Control Wnt3a partitioned in detergent (De), but Wnt3a from TIKI2-expressing cells partitioned in aqueous (Aq) phase. T, total.(B) TIKI2 did not affect Wnt3a acylation (C77 plus S209) in metabolic labeling.(C) Amino-terminal cleavage of Wnt3a and Xwnt8 by TIKI2. The big and small arrowheads indicate major and minor cleavage sites, respectively (see Figure S5). Wnt3aδN was engineered to be identical to TIKI-cleaved Wnt3a.(D) TIKI cleaved the HA tag from HA-Wnt3a. TIKI1 cDNA was transfected at a 10-fold higher dose than that of TIKI2 for similar protein levels.(E) TIKI did not cleave Rspo1. ânonspecific.(F) Endogenous TIKI2 cleaved Wnt3a in HEK293T cells. TIKI2 siRNAs were as in Figures 4B and 4C.(G) Wnt3a(S25D/L26D) and Wnt3a(S25D/L26D/S33D/S34D) were partially and fully resistant to TIKI2N cleavage, respectively (lanes 4 and 6 versus 2). Both mutants exhibited slower mobility.(H) Wnt3aδN was inactive as examined by cDNA transfection in 2-fold dilutions. Error bars represent SD in triplicates.(I) Wnt3aδN in CM partitioned in the aqueous phase.(JâL) TIKI2 cleaved the HA tag from HA-Xwnt8-FLAG and HA-Wnt5a but not HA-Xwnt11-FLAG. Levels of KRM2N and TIKI2N (both FLAG-tagged) were monitored.(M) HA-Wnt3a was cleaved by TIKI2N, but not by KRM2N or TIKI2Nδ (FLAG-tagged), in HEK293T cells.(N) Silver staining of purified KRM2N, TIKI2N, or TIKI2Nδ.(O) Purified TIKI2N, but neither KRM2N nor TIKI2Nδ, cleaved recombinant HA-Wnt3a in vitro.(P) TIKI2N cleavage of HA-Wnt3a was inhibited by 1, 10-Phenanthroline but not Bestatin. Sixteen micromoles of 1, 10-Phenanthroline is about 100 times lower than manufacturer's recommended doses.(Q) TIKI2N cleavage of HA-Wnt3a was enhanced by Co2+ or Mn2+ but inhibited by Ni2+, Cu2+, or Zn2+.(R) TIKI2N inhibition by 1, 10-Phenanthroline was rescued by Co2+ or Mn2+ (lanes 6 and 8).See also Figures S4, S5, S6, and S7 and Table S4. |
|
|
Figure 6. Wnt3a Oxidation-Oligomerization due to Tiki Cleavage(AâD) Secreted Wnt3a in CM. The arrow and â indicate Wnt3a monomers and oligomers in nonreducing gels, respectively (top). Note the enormous size of the upper â band. Reducing gels (bottom) were also shown.(A) Wnt3a from TIKI2-expressing cells formed oxidized oligomers exclusively.(B) Wnt3aδN formed oxidized oligomers.(C) Oxidized Wnt3a oligomers partitioned exclusively in the aqueous phase, whereas Wnt3a monomers partitioned in detergent.(D) Wnt3a(C77A) formed oxidized oligomers regardless of TIKI2. This experiment was performed together with the one presented in (A), and a common control lane was used. Secreted Wnt3a(C77A) after TIKI2 cleavage migrated slower in the reducing gel due to altered N-glycosylation (see Figure S4E).(E) Wnt3a, Wnt3a(C77A), and Wnt3a(S209A) behaved similarly in whole-cell lysates. Each existed as monomers (arrow) and heterogeneous oxidized species from dimers (arrowhead) to larger oligomers (â), regardless of TIKI2 cleavage.See also Figures S6 and S7. |
|
|
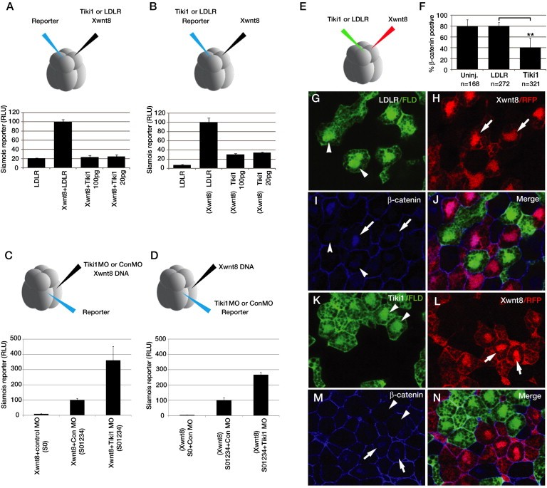
Figure 7. Tiki1 Functions in Both Wnt-Producing and Wnt-Responding Cells(A) Tiki1 acts in Xwnt8-producing cells. Tiki1 mRNA (100 pg) coinjected with Xwnt8 mRNA (20 pg) inhibited Xwnt8-induced S01234-luciferase in neighboring cells. LDLR: a control.(B) Tiki1 acts in Xwnt8-responding cells. Tiki1 mRNA coinjected with S01234-luciferase inhibited the reporter induced by Xwnt8 from neighboring cells that received Xwnt8 mRNA.(C) The endogenous Tiki1 acts in Wnt-producing cells. Tiki1MO (20 ng) coinjected with CS2+Xwnt8 DNA (40 pg) in a single dorsal blastomere enhanced Xwnt8-induced S01234-luciferase in neighboring cells. ConMO: control MO.(D) The endogenous Tiki1 acts in Wnt-responding cells. Tiki1MO coinjected with S01234-luciferase enhanced the reporter induced by Xwnt8 from neighboring cells that received CS2+Xwnt8 DNA.(EâN) Tiki1 reduces nuclear β-catenin levels by acting in Wnt-responding cells. Tiki1 or LDLR mRNA (200 pg) (FLD+, green) and Xwnt8 mRNA (20 pg) (RFP+, red) were injected into neighboring blastomeres. Stage 9 animal cap cells were imaged with an anti-β-catenin antibody (blue). Examples of Xwnt8-expressing cells (arrows) and Tiki1- or LDLR-expressing cells (arrowheads) are highlighted. Only cells within the distance of five cell bodies from Xwnt8-expressing cells were counted. No nuclear β-catenin-positive cells were found in areas free of Xwnt8-expressing cells (not shown). All cells were positive for plasma membrane-associated β-catenin. Statistical data were derived from three independent experiments (F). ââp < 0.001.All error bars represent SD in triplicates. See also Figures S7. |
|
|
Figure S3. Further Characterization of Tiki1MO-Injected Embryos and Tiki1 Inhibition of Xwnt8 Expressed after Mid-Blastula Transition, Related to Figure 3(A) Dkk1 rescued the Tiki1MO phenotype. Twenty nanograms of control MO, Tiki1MO, 50 pg Dkk1 mRNA, or Tiki1MO plus 50 pg of Dkk1 mRNA were injected into two dorsal blastomeres at the 8-cell stage, and the phenotype was scored at stage 30.(B) Tiki1MO reduces Goosecoid expression in prechordal plate at stage 13. Twenty nanograms of control MO, Tiki1MO, or Tiki1MO plus 50 pg of HAâTiki1 mRNA were injected into two dorsal blastomeres at the 8-cell stage. Injected embryos were subjected to whole-mount in situ hybridization with the Gsc probe at stage 13 (dorsal view with anterior up). See Table S1 for statistical data.(C) Tiki1MO reduced Organizer-specific Goosecoid expression at stage 11 but not prior to stage 10.5. Time course of Gsc expression was examined between stage 8.5 and 11. Twenty nanograms of Tiki1MO or control MO was injected into two dorsal blastomeres at the 8-cell stage. After Injection embryos were cultured at 22 till indicated stages, and were subjected to whole-mount in situ hybridization (vegetal view with dorsal up). See Table S2 for statistical data.(D) Tiki1 inhibited Xwnt8 when both were expressed via injected plasmids. One hundred picograms of the CS107+Tiki1 plasmid were injected into two dorsal blastomeres of a 4-cell stage embryo followed by injection of 40 pg CS2+Wnt8 plasmids into the same dorsal blastomeres. Dorsal injection of the CS2+ plasmid was used as control. Anterior defects were scored at stage 40. Control (Co) embryos (uninjected or CS2-injected) displayed normal head containing eyes and cement gland (97%, n = 65). CS2+Wnt8-injected embryos display anterior defects as loss of brain, eyes, and cement gland (100%, n = 19). CS2+Wnt8 and CS107+Tiki1 coinjected embryos displayed head containing eyes and the cement gland (62.5%, n = 16). CS107+Tiki1-injected embryos display enlarged head with eyes and the cement gland (100%, n = 15). Statistical data of anterior deficiency phenotypes are shown in the graph. Ant def, Anterior deficiency.(E) Tiki1 is required for anterior neural patterning. Twenty nanograms of control MO or Tiki1MO plus fluorescein dextran (FLD, as a lineage tracer) were injected into one dorsal blastomere at the 8-cell stage. Fifty picograms of HAâTiki1 mRNA were injected into the dorsal-animal blastomeres at the 4-cell stage in rescue experiments. Injected embryos were collected at stage 16 and subjected for whole-mount in situ hybridization. Expression of forebrain markers BF1 and Otx2 (not shown) and the midbrain marker En2 was reduced in the Tiki1MO-injected half and was rescued by HAâTiki1. See Table S3 for statistical data. |
|
|
trabd2a (TraB domain containing 2A) gene expression in bissected Xenopus laevis embryo, assayed via in situ hybridization, NF stage 10.5, dorsal right. |
|
|
trabd2a (TraB domain containing 2A)gene expression in Xenopus laevis embryo, assayed via in situ hybridization, NF stage 10.5, vegetal/blastoporal view, dorsal up. |
|
|
trabd2a (TraB domain containing 2A) gene expression in Xenopus laevis embryo, assayed via in situ hybridization, NF stage 13, dorsal view, anterior up. |
References [+] :
Bänziger,
Wntless, a conserved membrane protein dedicated to the secretion of Wnt proteins from signaling cells.
2006, Pubmed
Bänziger, Wntless, a conserved membrane protein dedicated to the secretion of Wnt proteins from signaling cells. 2006, Pubmed
Brannon, A beta-catenin/XTcf-3 complex binds to the siamois promoter to regulate dorsal axis specification in Xenopus. 1997, Pubmed , Xenbase
Cho, Molecular nature of Spemann's organizer: the role of the Xenopus homeobox gene goosecoid. 1991, Pubmed , Xenbase
Christian, Interactions between Xwnt-8 and Spemann organizer signaling pathways generate dorsoventral pattern in the embryonic mesoderm of Xenopus. 1993, Pubmed , Xenbase
Clevers, Wnt/beta-catenin signaling in development and disease. 2006, Pubmed
Cong, Wnt signals across the plasma membrane to activate the beta-catenin pathway by forming oligomers containing its receptors, Frizzled and LRP. 2004, Pubmed
Coombs, WLS-dependent secretion of WNT3A requires Ser209 acylation and vacuolar acidification. 2010, Pubmed , Xenbase
De Robertis, Dorsal-ventral patterning and neural induction in Xenopus embryos. 2004, Pubmed , Xenbase
Franch-Marro, In vivo role of lipid adducts on Wingless. 2008, Pubmed
Harland, Formation and function of Spemann's organizer. 1997, Pubmed
Hausmann, Helping Wingless take flight: how WNT proteins are secreted. 2007, Pubmed
He, LDL receptor-related proteins 5 and 6 in Wnt/beta-catenin signaling: arrows point the way. 2004, Pubmed
Kato, A component of the ARC/Mediator complex required for TGF beta/Nodal signalling. 2002, Pubmed , Xenbase
Komekado, Glycosylation and palmitoylation of Wnt-3a are coupled to produce an active form of Wnt-3a. 2007, Pubmed
Kurayoshi, Post-translational palmitoylation and glycosylation of Wnt-5a are necessary for its signalling. 2007, Pubmed
Logan, The Wnt signaling pathway in development and disease. 2004, Pubmed
MacDonald, Wnt signal amplification via activity, cooperativity, and regulation of multiple intracellular PPPSP motifs in the Wnt co-receptor LRP6. 2008, Pubmed , Xenbase
MacDonald, Wnt/beta-catenin signaling: components, mechanisms, and diseases. 2009, Pubmed , Xenbase
Mao, Kremen proteins are Dickkopf receptors that regulate Wnt/beta-catenin signalling. 2002, Pubmed
Molenaar, XTcf-3 transcription factor mediates beta-catenin-induced axis formation in Xenopus embryos. 1996, Pubmed , Xenbase
Moon, WNT and beta-catenin signalling: diseases and therapies. 2004, Pubmed
Mulligan, Secreted Wingless-interacting molecule (Swim) promotes long-range signaling by maintaining Wingless solubility. 2012, Pubmed
Niehrs, Regionally specific induction by the Spemann-Mangold organizer. 2004, Pubmed
Ong, Stable isotope labeling by amino acids in cell culture, SILAC, as a simple and accurate approach to expression proteomics. 2002, Pubmed
Overall, In search of partners: linking extracellular proteases to substrates. 2007, Pubmed
Petersen, Wnt signaling and the polarity of the primary body axis. 2009, Pubmed
Singh, FLEXIQuant: a novel tool for the absolute quantification of proteins, and the simultaneous identification and quantification of potentially modified peptides. 2009, Pubmed
Strigini, Wingless gradient formation in the Drosophila wing. 2000, Pubmed
Takada, Monounsaturated fatty acid modification of Wnt protein: its role in Wnt secretion. 2006, Pubmed , Xenbase
Tamai, LDL-receptor-related proteins in Wnt signal transduction. 2000, Pubmed , Xenbase
Tamai, A mechanism for Wnt coreceptor activation. 2004, Pubmed , Xenbase
Vincent, Tiki casts a spell on Wnt. 2012, Pubmed
Voigt, Expression cloning screening of a unique and full-length set of cDNA clones is an efficient method for identifying genes involved in Xenopus neurogenesis. 2005, Pubmed , Xenbase
Wei, R-spondin1 is a high affinity ligand for LRP6 and induces LRP6 phosphorylation and beta-catenin signaling. 2007, Pubmed , Xenbase
Willert, Wnt proteins are lipid-modified and can act as stem cell growth factors. 2003, Pubmed , Xenbase
Zecca, Direct and long-range action of a wingless morphogen gradient. 1996, Pubmed
Zhai, Drosophila wnt-1 undergoes a hydrophobic modification and is targeted to lipid rafts, a process that requires porcupine. 2004, Pubmed
