XB-ART-45597
Development
2012 Aug 01;13916:2988-98. doi: 10.1242/dev.078675.
Show Gene links
Show Anatomy links
The protein kinase MLTK regulates chondrogenesis by inducing the transcription factor Sox6.
Suzuki T, Kusakabe M, Nakayama K, Nishida E.
???displayArticle.abstract???
Sox9 acts together with Sox5 or Sox6 as a master regulator for chondrogenesis; however, the inter-relationship among these transcription factors remains unclear. Here, we show that the protein kinase MLTK plays an essential role in the onset of chondrogenesis through triggering the induction of Sox6 expression by Sox9. We find that knockdown of MLTK in Xenopus embryos results in drastic loss of craniofacial cartilages without defects in neural crest development. We also find that Sox6 is specifically induced during the onset of chondrogenesis, and that the Sox6 induction is inhibited by MLTK knockdown. Remarkably, Sox6 knockdown phenocopies MLTK knockdown. Moreover, we find that ectopic expression of MLTK induces Sox6 expression in a Sox9-dependent manner. Our data suggest that p38 and JNK pathways function downstream of MLTK during chondrogenesis. These results identify MLTK as a novel key regulator of chondrogenesis, and reveal its action mechanism in chondrocyte differentiation during embryonic development.
???displayArticle.pubmedLink??? 22764049
???displayArticle.link??? Development
Species referenced: Xenopus laevis
Genes referenced: acan foxd3 grap2 map3k20 mapk14 mapk8 matn1 myc sox5 sox6 sox9 twist1
???displayArticle.morpholinos??? map3k20 MO1 sox5 MO1 sox6 MO1 sox9 MO1
???displayArticle.gses??? GSE33767: NCBI
???attribute.lit??? ???displayArticles.show???
|
|
Fig. 1. xMLTK is required for craniofacial cartilage formation. (A) Whole-mount in situ hybridization for xMLTKα and xMLTKβ was performed on embryos at stages 17, 24, 37/38 and 41. OV, otic vesicle; G, glomus; PD, pronephric duct; No, notochord; F, left-rostral furrow in yolk mass; PM, paraxial mesoderm; FM, facial muscle; BA, branchial arch. (B) Magnified view of embryos at stage 41 shown in A. M, Meckelâs cartilage; CH, ceratohyal cartilage; CB, ceratobranchial cartilage; OV, otic vesicle; G, glomus; F, left-rostral furrow in yolk mass; MQH, m. quadrato-hyoangularis; MOH, m. orbitohyoideus; MIH, m. interhyoideus; MLM, m. levator mandibulae. (C) xMLTK-MO or 5misMO was injected into the animal pole of all blastomeres (10 ng/cell) at the four-cell stage, and the embryos were fixed at stage 45. (D) Magnified view of the head of the embryo shown in C. Craniofacial cartilage is outlined with a dashed yellow line. (E) xMLTK-MO (n=29), xMLTK-MO plus xMLTKα-res-myc plasmid (n=25), or xMLTK-MO plus xMLTKβ-res-myc plasmid (n=25) was injected unilaterally into the animal pole of two blastomeres (xMLTK-MO, 10 ng/cell; plasmid, 50 pg /cell) at the four-cell stage. Uninjected embryos (n=31) and injected embryos were fixed at stage 45, and cartilages were stained with Alcian Blue. Brackets indicate the injected side. M, Meckelâs cartilage; CH, ceratohyal cartilage; CB, ceratobranchial cartilage; BHB, basihyobranchial cartilage. (F) The relative cartilage size (the rate of the length of the right side to that of the left side of ceratohyal cartilages) was quantified. Values are mean±s.d. **P<0.01. |
|
|
Fig. 2. xMLTK is required for chondrocyte differentiation but not for neural crest development. (A-C) xMLTK-MO or CoMO was injected unilaterally into the animal pole of two blastomeres (10 ng/cell) at the four-cell stage, and the embryos were fixed at stages 17 (A), 19 (B) and 35/36 (C). Whole-mount in situ hybridization was performed with xFoxD3 (A), xTwist (B) and xSox9 (C) probes. Brackets indicate the injected side. Frequency of specimen with the indicated phenotype (nearly equal expression) was CoMO in A, 11/11; xMLTK-MO in A, 17/19; CoMO in B, 5/6; xMLTK-MO in B, 15/15; CoMO in C, 13/13; xMLTK-MO in C, 10/12. (D) xMLTK-MO was injected into the animal pole of all blastomeres (10 ng/cell) at the four-cell stage. The heads of uninjected and injected embryos were cut out and harvested at 48, 60 and 72 hours after fertilization (corresponding to stages 35/36, 39 and 41, respectively). The expression levels of chondrocyte markers xMatn1, xAgc1 and xCrtl1 were analyzed by qRT-PCR. Representative results from two independent experiments are shown. (E) xMLTK-MO was injected unilaterally into the animal pole of two blastomeres (10 ng/cell) at the four-cell stage, and the embryos were fixed at stage 41. Whole-mount in situ hybridization was performed with xMatn1, xAgc1 and xCrtl1 probes. Arrows indicate presumptive cartilaginous elements. Frequency of specimen with the indicated phenotype (markedly reduced expression) was xMatn1, 19/21; xAgc1, 20/20; xCrtl1, 17/19. |
|
|
Fig. 3. xMLTK is required for xSox6 expression. (A) xMLTK-MO or CoMO was injected into the animal pole of all blastomeres (10 ng/cell) at the four-cell stage. The heads of embryos were cut out and harvested 48 and 72 hours after fertilization (corresponding to stages 35/36 and 41, respectively). The expression levels of xSox5, xSox6 and xSox9 were analyzed by qRT-PCR. Values are mean±s.d. of three independent experiments. (B) xMLTK-MO or CoMO was injected into the animal pole of all blastomeres (10 ng/cell) at the four-cell stage. The heads of embryos were cut out and harvested 48, 56, 64 and 72 hours after fertilization (corresponding to stages 35/36, 39, 40 and 41, respectively). The expression level of xSox6 was analyzed by qRT-PCR. Values are means ±s.d. of two independent experiments. (C) xMLTK-MO or CoMO was injected unilaterally into the animal pole of two blastomeres (10 ng/cell) at the four-cell stage, and the embryos were fixed at stage 41. Whole-mount in situ hybridization was performed with xSox6 probe. Arrows indicate presumptive cartilaginous elements. Frequency of specimen with the indicated phenotype (nearly equal expression in CoMO-injected embryos; markedly reduced expression in xMLTK-MO-injected embryos) was CoMO, 24/24; xMLTK-MO, 50/63. (D) xMLTKα-myc and xMLTKβ-myc mRNAs (50 or 150 pg of each/embryo) were injected into the animal region of two ventral blastomeres at the four-cell stage, and the embryos were harvested at stage 10.5. The expression level of xSox6 was analyzed by qRT-PCR. Values are mean±s.d. of two independent experiments. (E) HA-xSox9 mRNA (150 pg/embryo) was co-injected with or without both xMLTKα-myc and xMLTKβ-myc mRNAs (50 or 150 pg of each/embryo) into the animal region of two ventral blastomeres at the four-cell stage, and the embryos were harvested at stage 10.5. The expression level of xSox6 was analyzed by qRT-PCR. Values are mean±s.d. of three independent experiments. *P<0.05. (F) Schematic of sandwich culture experiments. (G) xMLTKα and xMLTKβ mRNAs (150 pg of each/embryo) and/or xSox9-MO (5 ng/embryo) were injected at the one-cell stage, and the embryos were used for sandwich culture experiments. Sandwiched explants were cultured for 72 hours and the expression level of xSox6 was analyzed by qRT-PCR. Representative results from two independent experiments are shown. (H) xSox9 mRNA (150 pg/embryo) and/or xMLTK-MO (40 ng/embryo) were injected at the one-cell stage, and the embryos were used for sandwich culture experiments. Sandwiched explants were cultured for 72 hours and the expression level of xSox6 was analyzed by qRT-PCR. Representative results from two independent experiments are shown. |
|
|
Fig. 4. xSox6 is required for craniofacial cartilage formation. (A) Whole-mount in situ hybridization for xSox6 was performed on embryos at stages 15, 23, 29/30, 35/36, 39 and 41. OV, otic vesicle; BA, branchial arch; FB, forebrain; MB, midbrain; E, ethmoid cartilage; PQ, palatoquadrate cartilage; M, Meckelâs cartilage; CH, ceratohyal cartilage; CB, ceratobranchial cartilage. (B) Magnified view of the head of embryos shown in A. FB, forebrain; MB, midbrain; HB, hindbrain; OV, otic vesicle; CG, cement gland; E, ethmoid cartilage; PQ, palatoquadrate cartilage; M, Meckelâs cartilage; CH, ceratohyal cartilage; CB, ceratobranchial cartilage; BHB, basihyobranchial cartilage. (C) xSox6-MO was injected into the animal pole of all blastomeres (10 ng/cell) at the four-cell stage, and the embryos were fixed at stage 45. (D) xSox6-MO was injected unilaterally into the animal pole of two blastomeres (10 ng/cell) at the four-cell stage. Uninjected and injected embryos were fixed at stage 45, and cartilages were stained with Alcian Blue. |
|
|
Fig. 5. xSox6 is required for chondrocyte differentiation but not for neural crest development. (A,B) xSox6-MO or CoMO was injected unilaterally into the animal pole of two blastomeres (10 ng/cell) at the four-cell stage, and the embryos were fixed at stages 17 (A) and 25 (B). Whole-mount in situ hybridization was performed with xFoxD3 (A) and xTwist (B) probes. Brackets indicate the injected side. Frequency of specimen with the indicated phenotype (nearly equal expression) was CoMO in A, 5/5; xSox6-MO in A, 18/21; CoMO in B, 5/5; xSox6-MO in B, 11/11. (C) xSox6-MO or CoMO was injected into the animal pole of all blastomeres (10 ng/cell) at the four-cell stage. Embryo heads were harvested 48 and 72 hours after fertilization (stages 35/36 and 41, respectively). The expression levels of chondrocyte markers xMatn1 and xAgc1 were analyzed by qRT-PCR. Representative results from two independent experiments are shown. (D) xSox6-MO was injected unilaterally into the animal pole of two blastomeres (10 ng/cell) at the four-cell stage, and the embryos were fixed at stage 41. Whole-mount in situ hybridization was performed with xMatn1 and xAgc1 probes. Arrows indicate presumptive cartilaginous elements. Frequency of specimen with the indicated phenotype (markedly reduced expression) was Matn1, 11/12; Agc1, 10/10. |
|
|
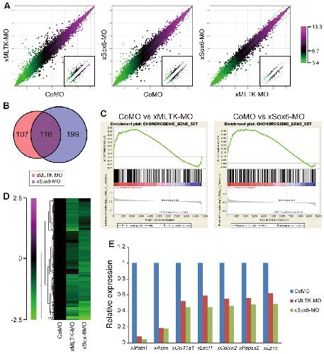
Fig. 6. Genome-wide gene expression analysis of xMLTK- and xSox6-depleted embryos. CoMO, xMLTK-MO, or xSox6-MO was injected into the animal pole of all blastomeres (10 ng/cell) at the four-cell stage. The heads of embryos were cut out and harvested at 72 hours after fertilization (corresponding to stage 41). (A) Scatter plots showing signal intensity of all probe sets, which is represented by color according to the log scale on the right. Inset scatter plots show only the dots representing probe sets whose signal intensity changed more than twofold. (B) Venn diagram of the number of genes whose expression levels were more than halved in xMLTK-MO- or xSox6-MO-injected embryos. (C) Gene set enrichment analysis was performed to assess overrepresentation of chondrogenic gene set. The bottom region of the plot shows the log ratio of signal intensity of each gene in CoMO-injected embryos to that in xMLTK-MO- or xSox6-MO-injected embryos. Genes were ranked from left to right according to the ratio. The middle region shows where the genes in the chondrogenic gene set appear in the ranked list. The top region shows the running enrichment score (ES) for the chondrogenic gene set, calculated by walking down the ranked list of genes from left to right, increasing a running-sum statistic when a gene is in the gene set and decreasing it when it is not. The score at the peak is the ES. The normalized ES and P-value in CoMO versus xMLTK-MO are 1.4 and less than 0.001, respectively, and those in CoMO versus xSox6-MO are 1.7 and less than 0.001, respectively. (D) Expression profiles of genes whose expression levels were more than halved in xMLTK-MO- or xSox6-MO-injected embryos. The ratio of signal intensity in xMLTK or xSox6 morphants relative to that in control morphants is represented by color according to the scale on the left. Genes were rearranged by clustering analysis. (E) Signal intensity of cartilage-expressed genes in xMLTK-MO- and xSox6-MO-injected embryos relative to that in CoMO-injected embryos. |
|
|
Fig. 7. p38 and JNK pathways function downstream of xMLTK during chondrogenesis. (A) xMLTK-MO (n=33), xMLTK-MO plus HA-CA-xMKK6 plasmid (n=29) or xMLTK-MO plus HA-CA-xMKK7 plasmid (n=33) was injected unilaterally into the animal pole of two blastomeres (xMLTK-MO, 10 ng/cell; plasmid, 50 pg /cell) at the four-cell stage. Uninjected embryos (n=38) and injected embryos were fixed at stage 45, and cartilages were stained with Alcian Blue. Brackets indicate the injected side. (B) The relative cartilage size (the rate of the length of the right side to that of the left side of ceratohyal cartilages) was quantified. Values are means±s.d. **P<0.01. |
|
|
Fig. S2. The temporal and spatial expression patterns of xMLTKα and xMLTKβ. (A) Temporal expression patterns of xMLTKα and xMLTKβ during embryonic development were analyzed by qRT-PCR using isoform-specific primers. (B) Dorsal view of embryos shown in Fig. 1A. OV, otic vesicle. (C) Histological sections from embryos at stage 22 and 24 stained by whole-mount in situ hybridization for xTwist and xMLTKβ, respectively. Arrowheads indicate the regions expressing high levels of xTwist (left, neural crest) and xMLTKβ (right, epidermis), respectively. |
|
|
Fig. S4. The expression patterns of chondrocyte markers in Xenopus laevis. (A-D) Whole-mount in situ hybridization for xAgc1 (A), xCrtl1 (B), xMatn1 (C) and xSox9 (D) was performed on embryos at stages 35/36, 39 and 41. OV, otic vesicle; BA, branchial arch; NT, neural tube; No, notochord; M, Meckel cartilage; CH, ceratohyal cartilage; CB, ceratobranchial cartilage; BHB, basihyobranchial cartilage; E, ethmoid cartilage; PQ, palatoquadrate cartilage. |
|
|
Fig. S5. The expression patterns of chondrocyte markers in Xenopus laevis. (A-C) CoMO or 5misMO was injected unilaterally into the animal pole of two blastomeres (10 ng/cell) at the four-cell stage, and the embryos were fixed at stage 41. Whole-mount in situ hybridization was performed with xMatn1 (A), xAgc1 (B) and xCrtl1 (C) probes. Frequency of specimen with the indicated phenotype (nearly equal expression) was CoMO in A, 9/11; 5misMO in A, 7/10; CoMO in B, 10/11; 5misMO in B, 11/12; CoMO in C, 9/11; xMLTK-MO in C, 12/12. |
|
|
Fig. S6. Characterization of Xenopus laevis Sox5 and Sox6. (A) Amino acid sequence alignment of Sox5 or Sox6 proteins from human (Homo sapiens) (Sox5, NP_008871; Sox6, NP_001139291), mouse (Mus musculus) (Sox5, NP_035574; Sox6, NP_035575), chicken (Gallus gallus) (Sox5, CAF25288; Sox6, XP_421000), frog (Xenopus laevis) (Sox5, AB682776; Sox6, AB682777) and zebrafish (Danio rerio) (Sox5, AAI63449; Sox6, NP_001116481). Identical and highly conserved amino acids are highlighted in black and gray boxes, respectively. Dashed lines indicate gaps. Two potential coiled-coil domains and the HMG box are underlined in blue and magenta, respectively. (B) The temporal expression patterns of xSox5 and xSox6 during embryonic development were analyzed by qRT-PCR. (C) Whole-mount in situ hybridization for xSox5 was performed on embryos at stages 15, 23, 29/30 and 35/36. NC, neural crest; PM, paraxial mesoderm; PSM, presomitic mesoderm; BA, branchial arch; VBWM, ventral body wall muscle. (D) Anterior and dorsal view of embryos shown in C. NC, neural crest; NF, neural fold; PM, paraxial mesoderm; OV, otic vesicle; BA, branchial arch; FB, forebrain; MB, midbrain; HB, hindbrain. |
|
|
Fig. S7. Knockdown of xSox5 and xSox6 in the Xenopus embryo. (A) xSox5-MO was injected into the animal pole of all blastomeres (10 ng/cell) at the four-cell stage, and the embryos were fixed at stage 45. The images of the uninjected embryo are the same as shown in Fig. 4B. (B) Magnified view of the head of embryos shown in Fig. 4B and A. Craniofacial cartilage is outlined with a dashed yellow line. |
