|
|
|
Figure 1. Actions of PouV-Activator and -Repressor Proteins(A) In situ assays for the mRNA products of Mixer, Sox17, and BMP4 were performed on stage 10.25 embryos after injection of Xlpou91, Xlpou91λVP2, or Xlpou91λEnR mRNA at the two-cell stage into both blastomeres. The images are from the vegetal pole (top two rows) and the animal pole (bottom row).(B) The relative numbers of cells rescued by the indicated regulators is shown as the rescue index. Each transfection was divided, and half the cells were plated in the presence of Tc and the rest in its absence. The rescue index was calculated by dividing the number of alkaline phosphatase (AP)-positive colonies obtained in the absence and presence of Oct4 (± Tc). Data represent the mean values obtained from three independent experiments.(C–E) Morphology of ESC colonies supported by wild-type PouV proteins (C), activator fusions (D), and repressor fusions (E). The colonies were generated by stable transfection of the ZHBTc4 ESCs with vectors expressing one or another wild-type PouV or PouV fusion proteins and the Pac gene (which renders cells puromycin resistant) from an internal ribosome entry site (IRES) in the same message, all under the control of the strong CAG promoter. Constitutive expression of the exogenous fusion proteins in the absence of Oct4 was selected on the basis of Puromycin resistance in the presence of Tc. Cultures were stained for AP (red). |
|
Figure 2. Oct4-Activator Fusions Support iPSC Generation(A) Morphology of colonies resulting from mouse embryonic fibroblasts (MEF) transfection with either wild-type Oct4 or Oct4λVP2 alongside the other reprogramming factors (cMyc, Klf4, and Sox2) at days 5, 9, 18, and 24 after transfection in the presence of the Tc analog Dox. MEFs were transfected with a piggyBac transposon bearing a single-message multigene expression cassette under the control of a Tc-inducible promoter.(B) OCT4 activator fusions support human iPSC generation. MRC-5 human embryonic fibroblasts were transduced with combinations of four lentiviral bicistronic vectors coexpressing each reprogramming factor, linked by a P2A peptide, to a fluorescent protein (Papapetrou et al., 2009): SOX2 together with mCitrine, KLF4 with mCherry, cMYC with mCerulean, and either wild-type OCT4 or OCT4 fusion proteins with vexGFP. The efficiency was calculated with the use of the experimental setup depicted in Figure S3C. In brief, the number of Tra-1-81+ colonies (scored by immunostaining on day 15 after transduction) per number of plated cells divided by the fraction of quadruple positive cells as estimated by flow cytometry on day 2 after transduction.(C) Lower levels of the strong activator (OCT4-VP16 [3F]) work more efficiently in iPSC formation. MRC-5 human embryonic fibroblasts were transduced as in (B) with the use of 3-fold titrations of the vector expressing either wild-type OCT4 or OCT4-VP16 (3F) and constant amounts of the other three vectors (SOX2, KLF4, cMYC). The reprogramming efficiency was calculated as in (B). See also Figure S3C and its associated legend. |
|
Figure 3. Oct4 Activator Fusions Induce and Maintain the Expression of Pluripotency-Related Genes(A) Oct4λVP2 enhances the expression of Oct4-positively-regulated genes and inhibits the expression of those genes negatively regulated by Oct4.We compared the total set of genes changing when Oct4λVP2-supported cells were compared to controls, to the complete set of genes responsive to Oct4. The majority of these genes (94%) were expressed at normal (around the x axis) or higher than normal (above the x axis) levels in Oct4λVP2 cells. The basis for this plot was the difference between the log expression of genes in Oct4λVP2 cells and the average log expression in both controls, plotted against the maximum gene expression change (log ratio) in a time course after Oct4-Tc silencing (addition of Tc) in ZHBTc4 ESCs (the time course data from Sharov et al., 2008). Genes with < 1.5-fold change of expression after Oct4-Tc silencing are not shown. Oct4-dependent genes that also contain Oct4, Nanog, and Sox2 binding sites are indicated as targets (light blue or purple; see Sharov et al., 2008).(B) Expression of pluripotency genes in Oct4λVP2-rescued cells. Expression levels of pluripotency-related genes including Nanog, Sox2, Klf4, and Rex1 were determined by qRT-PCR. Expression levels of all analyzed genes were normalized to TBP levels for each sample.(C) iPSCs generated with the use of Oct4λVP2 express levels of pluripotency markers similar to those of normal iPSCs. Expression levels of a range of pluripotent cell markers were assessed by qRT-PCR. Nanog, Fgf4, Rex1, Dppa4, and Eras expression is shown in wild-type Oct4 and Oct4λVP2 iPSCs. Duplicate bars represent independent iPSC lines. Expression levels were normalized to TBP levels for each sample. Key indicates the Oct4 protein used for reprogramming. E14 (embryonic day 14) Tg2A ESCs and MEFs were used for the sake of comparison.(D) Wild-type OCT4 and its activator fusions, but not OCT4-HP1 repressor fusions, induce immediate early expression of pluripotency markers, NANOG and DPPA4. MRC5 human embryonic fibroblast cells were harvested 48 hr after viral transduction for mRNA analysis. Expression levels in an iPSC line generated with the use of wild-type forms of all four factors are shown for comparison. Levels of gene expression are relative to RPL7 and normalized to nontransduced control. |
|
Figure 4. Differential Effect of Oct4λVP2 Dose on ESC Differentiation(A) Oct4λVP2 maintains undifferentiated phenotypes irrespective of the presence of LIF or additional Oct4. Oct4λVP2-supported and control ESC lines were plated in the absence of LIF or absence of Tc (Oct4 overexpression) for 5 days. Cultures were stained for AP (red).(B) Changes in gene expression normally associated with LIF withdrawal do not occur in Oct4λVP2-supported cells. Here, a heat map shows the 3,000 genes with the most significant differences in gene expression after LIF withdrawal. Two clusters are bracketed by “a” and “b”: a, genes that are downregulated in Oct4 and ZHBTc4 cells, but not in Oct4λVP2 cells, after 120 hr of LIF withdrawal; b, genes that are upregulated in Oct4 and ZHBTc4 cells, but not in Oct4λVP2 cells, after 120 hr of LIF withdrawal.(C) Pluripotency genes are supported in the absence of LIF in Oct4λVP2 cells. Shown are plots comparing mean log intensity values of representative pluripotency genes. Error bars represent SD between expression levels in two independent clones.(D) Oct4λVP2∗ cells compared to original Oct4λVP2 and control cell lines. These cells, generated in reduced puromycin, express reduced levels of Oct4λVP2 and Nanog. Western blots comparing expression levels of Oct4 and Nanog in the different rescued cell lines are shown.(E) Oct4λVP2∗ cell lines differentiate in response to LIF withdrawal and Oct4 overexpression. Cells were plated at clonal density in the absence of LIF or Oct4 overexpression for 5 days. Two clones for each cell line except ZHBTc4 were used and stained for AP activity (red). Representative colonies are shown for each condition. |
|
Figure S1. Transcriptional Activity of Oct4 and Xlpou91 Fusion Proteins, Related to Table 1(A) Activity of Oct4 and Xlpou91, λVP2 and λEnR fusion proteins on different reporter genes. Different octamer recognition sites are positioned upstream of the minimal thymidine kinase (TK) promoter driving luciferase. The reiterated octamer reporter contains 6 copies of the octamer-binding motif derived from the mouse immunoglobulin heavy gene enhancer and the Fgf4 reporter contains the 460 bp enhancer region that includes both Sox2 and Oct4 binding sites. Co-transfection of activator fusions alongside these reporters in ZHBTc4 ESCs lead to induction of luciferase, whereas the repressor fusions suppress the basal level of the TK promoter. None of the tested fusions had any activity on a reporter lacking octamer recognition elements.(B) DNA-binding deficient Oct4V267P fusions to either λVP2 or λEnR had no activity on any of the reporters tested in A. All transfections were done 24 hr following the plating of ZHBTc4 ESCs in the presence of Tc. This is to insure that all Oct4 activity originates from the exogenous expression vectors. Fold induction represents the increase in reporter transcription compared with the control. Data represent the mean value of two independent experiments. |
|
Figure S2. PouV Activator Proteins, but Not DNA Binding Mutants, Support the Undifferentiated State, Related to Figure 1(A) qRT-PCR quantification of Gsc and BMP4 RNA levels in response to PouV fusion protein overexpression in Xenopus embryos. Total RNA was collected from stage 10.25 embryos following injection of mRNA encoding PouV fusion proteins at the two cell stage. Gene expression levels were normalized to those from the control embryos.(B) Oct4V267P, Oct4V267PλVP2 and Oct4V267PλEnR do not support undifferentiated colony formation in the absence of Oct4. ZHBTc4 ESCs were transfected with vectors expressing the indicated PouV fusion under the control of the CAG promoter in the presence of Tc. Plates were stained with alkaline phosphatase (AP) ten days following transfection and representative colonies are shown.(C) Overexpression of Oct4λVP2 in wild-type E14Tg2A ESCs. Undifferentiated colony morphologies were observed when Oct4λVP2 was introduced into the E14Tg2A ESC line, despite the presence of endogeneous Oct4. These colonies are morphologically similar to those obtained from transfection of the ZHBTc4 ESCs with PouV activator proteins in the absence of Tc. E14Tg2A ESCs were transfected with vectors expressing the indicated proteins under the control of the CAG promoter. Plates were stained with AP ten days following transfection and representative colonies are shown. |
|
Figure S3. The Approach to iPSC Generation in Both Mouse and Human Cells, Related to Figure 2(A) Schematic diagram of the strategy used to generate mouse iPSCs from mouse embryonic fibroblasts (MEFs) using Oct4λVP2 in place of Oct4. MEFs were derived from mice carrying rtTA in the Rosa26 locus and were transfected with piggyBac transposon containing c-Myc, Klf4, Sox2 and either wild-type Oct4 or Oct4λVP2 expressed from a single transcript. Transfected cells were cultured in the presence of doxycycline (Dox) to induce the expression of the four factors. Colonies were picked 24 days after transfection and expanded.(B) Diagram depicting the construction of the human OCT4 activator and repressor forms. Separate lentiviral constructs encoding full length human OCT4, SOX2, KLF4 and c-MYC that are linked by a P2A peptide to vexGFP, mCitrine, mCherry and mCerulean, respectively, were used. Activator forms of OCT4 were generated by fusing its C terminus to different versions of the VP16 activation domain: a weak VP16 fusion (425-455aa), a medium strength VP16 (425-490aa) and a strong VP16 (‘3F’; 3 tandem repeats of PADALDDFDLDML). Repressor fusions of OCT4 were made by fusing full length HP1α, HP1β or HP1γ to the C terminus of OCT4.(C) Schematic diagram of the strategy used to generate iPSCs using OCT4 activator and repressor forms from human embryonic fibroblast (MRC-5) (from ATCC). MRC-5 were transduced with supernatants of the four lentiviral vectors. In order to achieve accurate comparisons for reprogramming efficiency, flow cytometry was used three days following transfection to identify cells with similar expression levels of the four factors.The experiment shown in Figure 2C was performed as follows: MRC-5 were transduced with wild-type OCT4 or OCT4-VP16 at 3 different multiplicities of infection (MOIs) for each vector. Flow cytometry was used to measure expression of OCT4 (by means of measuring the mean fluorescence intensity (MFI) of vexGFP co-expressed stoichiometrically with OCT4 or OCT4-VP16 through a P2A peptide). In order to control for levels of expression - so that the differences in reprogramming efficiency can only be attributed to the presence versus absence of the VP16 domain - MFI was converted to arbitrary units and depicted as “relative OCT4 expression” (x axis). Higher OCT4-VP16 expression (corresponding to 3x arbitrary units) was not experimentally feasible, as it resulted in excessive cell death immediately after (within 48h) transduction (vector-mediated toxicity, possibly attributable to VSVG capsid protein toxicity used for lentiviral vector packaging). |
|
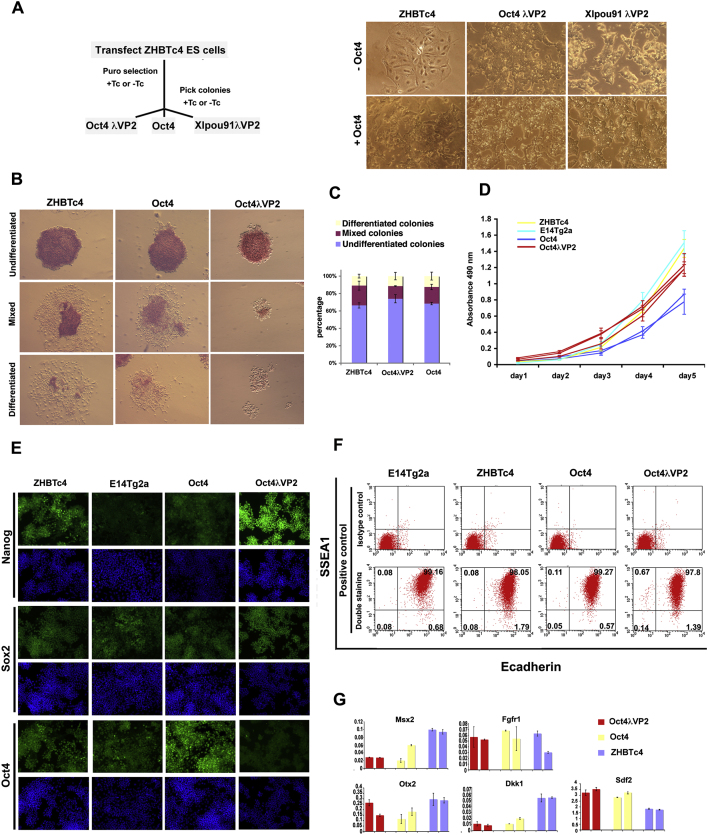
Figure S4. Characterization of PouV Activator-Rescued ESC Lines, Related to Figure 3(A) The derivation of clonal ESC lines supported by Oct4λVP2 and Xlpou91λVP2 in place of Oct4. Following the electroporation of Oct4λVP2 and Xlpou91λVP2 constructs in ZHBTc4 cells, puromycin selection was applied for nine days in the presence of Tc (-Oct4). The rescued colonies were then picked and expanded under the same conditions. The figure (right hand panel) shows the morphology of Oct4λVP2 and Xlpou91λVP2 expressing cell lines at passage 5 (p5) in the presence of continued Tc, compared to the morphology obtained as a result of expansion in the presence of Oct4 expressed from the Tc regulatable transgene (+Oct4)(B) Oct4λVP2 supports ESC clonal self-renewal at similar levels to wild-type Oct4 in the presence of LIF and serum. The indicated cell lines were plated at clonal density (60 cells/cm2), and cultured for 6 days under standard self-renewal conditions (LIF and serum) then stained for AP (red). The figure shows examples of the colony morphology present in each cell line.(C) Oct4λVP2-supported cell lines give rise to completely undifferentiated colonies at a similar frequency as control ESC lines. Colonies were classified into three categories: Uniformly AP positive undifferentiated colonies, mixed colonies containing AP positive and negative cells, and AP negative differentiated colonies. Data represents average values from two independent clones for each cell line.(D) Oct4λVP2 rescued cell lines proliferate at a similar rate to wild-type and control (Oct4 rescued ZHBTc4) ESCs. Cell growth was measured by an MTS assay and is plotted on the y-axis against time (days) on the x-axis. Data represent one of two experiments in which each data point was performed in triplicate.(E) Oct4λVP2 supported ESC lines have increased Nanog and normal Sox2 expression, despite reduced levels of Oct4λVP2. The figure depicts typical images based on data from three independent clones of activator supported cell lines cultured under standard ESC self-renewal conditions (Serum and LIF) and immunostained for Oct4, Nanog and Sox2 proteins. DAPI staining is shown for each cell line and antibody.(F) Oct4λVP2 supported cell lines express normal levels of ESC associated cell surface markers SSEA-1 and E-cadherin. The figure shows representative data from one of three independent clones of Oct4λVP2 and Oct4 cell lines that were grown under self-renewal conditions (serum and LIF) and subjected to analysis by flow cytometry for SSEA-1 and E-cadherin. ZHBTc4 and E14Tg2A cell lines were used as positive controls.(G) Expression of differentiation genes in Oct4λVP2 rescued cells. Expression of differentiation-related genes was measured by qRT-PCR. Expression levels of all analyzed genes were normalized to TBP levels. |
|
Figure S5. Characterization of Mouse iPSC Lines Generated Using Either Oct4 or Oct4λVP2, Related to Figure 3(A) Expression of Oct4, Nanog and Sox2 in iPSCs generated by reprogramming with either Oct4 or Oct4λVP2. Expanded wild type Oct4 and Oct4λVP2 iPSC-lines were cultured in the absence of Dox (absence of the original exogenous reprogramming factors) and factor independent expression of endogenous Oct4 and Sox2 as well as Nanog was confirmed by immunofluorescence. DAPI nuclear staining (blue field) images are shown for each antibody staining.(B) Reactivation of the endogenous transcripts for pluripotency genes in Oct4λVP2 iPSCs. Cells were cultured under self-renewal conditions and RNA was collected for qRT-PCR. The expression levels of the endogenous Klf4, Oct4, Sox2 and c-Myc and a number of other pluripotency markers are shown.(C) iPSCs generated by Oct4λVP2 are pluripotent. Cells were subcutaneously transplanted into nude mice. After 4 weeks, tumors were sectioned and stained with hematoxylin and eosin staining. Tumours contained EC cells, differentiated neural tissue, immature neurons, muscle tissue, cartilage, bone, endoderm tissue, pulmonary epithelium (PE) and keratinised epithelium (KW). |
|
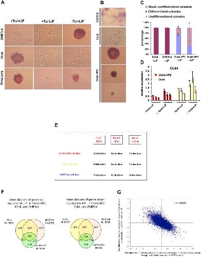
Figure S6. Oct4λVP2 Supports Self-Renewal under Differentiation Inducing Conditions, Related to Figure 4(A) Oct4λVP2 supports clonal self-renewal in the absence of LIF or presence of additional Oct4. The indicated cell lines were plated at clonal density in the presence or absence of LIF or the presence of Oct4 overexpression for 5 days and colonies stained with AP. While the Oct4λVP2 colonies are small, they remain AP positive.(B) Slow growing Oct4λVP2-supported cells in the absence of LIF form phenotypically normal ES colonies when allowed to grow for longer periods. ESC colonies derived from Oct4λVP2-supported cell lines were allowed to grow for 15 days in the absence of LIF and were stained with AP.(C) Quantitative analysis of LIF independent undifferentiated growth observed in Oct4λVP2-supported ESCs. Colonies were classified into three categories after 15 days of LIF independent growth: Uniformly AP positive undifferentiated colonies, mixed colonies containing AP positive and negative cells, and AP negative differentiated colonies. In the case of Oct4λVP2 cell lines, colonies were classified into AP positive undifferentiated normal size and small colonies. Data represents average values from two independent clones from each cell line.(D) Total Oct4 and Oct4λVP2 expression levels observed after reactivation of Tc regulatable Oct4 transgene. RNA was collected at day 5 of the differentiation experiments for qRT-PCR analysis. Levels of Oct4 expression are relative to TBP.(E) Schematic representation of the experimental design and micro-array time points used to assess global gene expression during LIF withdrawal. Oct4λVP2 cells and control cell lines were plated at low density under self-renewing conditions for 24 hr and RNA collected at this time point. The medium was then changed to medium without LIF and cells were allowed to differentiate. RNA was collected after 48h and 120h. Two clones from each cell line were used as biological replicates.(F) Venn diagrams showing that only a minority of differentiation specific genes are upregulated in Oct4λVP2 cells during LIF withdrawal and only a minority of the ESC gene-expression set normally downregulated during LIF withdrawal is affected in Oct4λVP2 cells.(G) Genes normally regulated by LIF withdrawal correlate very well with genes upregulated in Oct4λVP2-supported ESCs in the absence of LIF. The plot compares the effect of LIF withdrawal on gene expression after 120 hr of differentiation to the gene expression differences between Oct4λVP2 cells and control cells at this same time point. There is a strong negative correlation (r = −0.695, t = 153, p < 0.0001) between the average log ratio of LIF withdrawal effects in control cells and the difference in gene expression between Oct4λVP2-rescued cells and control cells. |
|
Figure S7. Oct4λVP2 Supported ESCs Retain Significant Pluripotent Character in LIF Withdrawal, Related to Figure 4Gene expression in Oct4λVP2 supported cells during LIF withdrawal was assessed by qRT-PCR. Total RNA was collected during the LIF withdrawal time course. qRT-PCR was used to assess the expression of key pluripotency, mesoderm and endoderm genes in Oct4λVP2 cells during LIF withdrawal. Duplicates bars in each condition represent independent clones. Expression levels were normalized to TBP levels. |
|
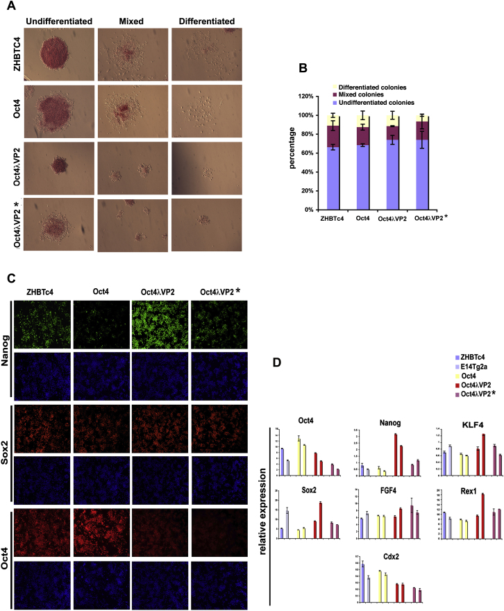
Figure S8. Cell Lines Supported by Reduced Levels of Oct4λVP2 Have a Normal ESC Phenotype, Related to Figure 4(A) Examples of colony morphology present in each cell line. Oct4λVP2∗ cell lines derived in lower levels of puromycin contain differentiated cells at the periphery. The indicated cell lines were plated at clonal density (60 cells/cm2), and cultured for 6 days in self-renewal conditions then stained for AP activity (red).(B) Quantification of self-renewal and differentiation rates in Oct4λVP2 versus Oct4λVP2∗ cell lines. Colonies were classified into three categories: Uniformly AP positive undifferentiated colonies, mixed colonies containing AP positive and negative cells, and AP negative differentiated colonies. The percentages of the different colony categories present in each cell line are shown. Data represents average values from two independent clones from each cell line.(C) Oct4λVP2∗ cell lines derived in lower levels of puromycin express lower levels of the Oct4λVP2 transgene and some pluripotency markers when compared to the original Oct4λVP2 cell line. Two clones from each cell line (except ZHBTc4) cultured under self-renewal conditions were fixed and immunostained for Oct4, Nanog and Sox2 proteins. Representative images are shown. DAPI nuclear staining (blue field) is shown alongside each antibody staining.(D) Expression of key pluripotency network members in Oct4λVP2∗ cells. RNA from two independent clones was subjected to qRT-PCR analysis of expression levels of pluripotency markers and trophoblast differentiation marker Cdx2. Expression levels of all analyzed genes were normalized to TBP levels. |