Click here to close
Hello! We notice that you are using Internet Explorer, which is not supported by Xenbase and may cause the site to display incorrectly.
We suggest using a current version of Chrome,
FireFox, or Safari.
Cell
2012 Aug 17;1504:738-51. doi: 10.1016/j.cell.2012.07.019.
Show Gene links
Show Anatomy links
The permeability of reconstituted nuclear pores provides direct evidence for the selective phase model.
Hülsmann BB, Labokha AA, Görlich D.
???displayArticle.abstract???
Nuclear pore complexes (NPCs) maintain a permeability barrier between the nucleus and the cytoplasm through FG-repeat-containing nucleoporins (Nups). We previously proposed a "selective phase model" in which the FG repeats interact with one another to form a sieve-like barrier that can be locally disrupted by the binding of nuclear transport receptors (NTRs), but not by inert macromolecules, allowing selective passage of NTRs and associated cargo. Here, we provide direct evidence for this model in a physiological context. By using NPCs reconstituted from Xenopus laevis egg extracts, we show that Nup98 is essential for maintaining the permeability barrier. Specifically, the multivalent cohesion between FG repeats is required, including cohesive FG repeats close to the anchorage point to the NPC scaffold. Our data exclude alternative models that are based solely on an interaction between the FG repeats and NTRs and indicate that the barrier is formed by a sieve-like FG hydrogel.
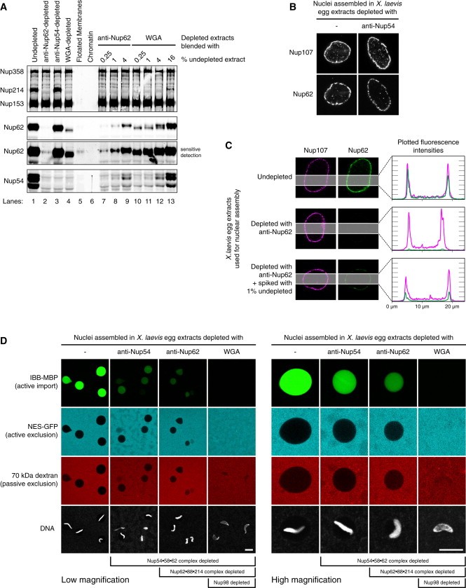
Figure 2. Depletion of Nup62 Complexes Leaves the NPC Barrier Largely IntactX. laevis egg extracts were depleted by using anti-Nup54 to remove the Nup54â 58â 62 complex, anti-Nup62 to remove the Nup54â 58â 62 and Nup62â 88â 214 complexes, or WGA to deplete all O-GlcNAc-modified nucleoporins. The specificity of antibodies is also shown in Figure S1.(A) Immunoblot analysis of the components used for nuclear assembly. The endogenous FG nucleoporins Nup358, Nup214, Nup153, and Nup62 were detected by mAB414. The various isoforms of Nup54 were detected by rabbit anti-Nup54. For quantification, depleted cytosols were blended with increasing amounts of undepleted cytosol. A Nup62 signal became detectable upon readdition of as little as 0.25% undepleted extract to a Nup62-depleted extract (compare lanes 2 and 7). This matches the quantification by integrating fluorescent signals (not shown). Thus, anti-Nup62 depleted the two Nup62 complexes to residual levels of no more than 0.25%. Those complexes were also depleted with WGA (lane 4). Membranes prepared by conventional methods contained soluble nucleoporins unless they were further purified by flotation (see Figure S1D).(BâD) Nuclei were assembled from Xenopus sperm chromatin, membranes, and interphase egg extracts that had been depleted as indicated. (B and C) Nuclei were fixed and analyzed by immunofluorescence (IF) with indicated NPC markers. The Nup62 signal remaining after anti-Nup54 depletion can be assigned to the nondepleted Nup62â 88â 214 complex. The Nup107 signal indicates that depletions of Nup62-containing complexes did not interfere with assembly of the NPC scaffold. Nup62 depletions were further analyzed by line profiles. Note that addition of as little as 1% undepleted extract lead to reappearance of a nuclear rim signal. (D) Test of NPC barrier function in assembled nuclei. Nucleocytoplasmic distributions of fluorescent permeation probes were recorded by confocal scans through unfixed transport reactions. Left and right panels derive from an identical experiment but were imaged at different magnifications. WGA-depleted nuclei failed in active import and export as well as in dextran exclusion. Scale bars, 25 μm. Further data on depletion phenotypes are provided in Figure S2.In transport-competent nuclei, the DAPI-stained chromatin did not necessarily fill the complete nuclear interior. This represents a well-documented peculiarity of the amphibian nuclear assembly system that becomes most obvious after longer incubation times (see e.g., Figure 7A in Lu et al., 1997). It probably relates to the facts that in-vitro-assembled nuclei are an early embryonic type whose nuclear organization is optimized for extremely rapid cell cycles and that early embryonic chromatin is transcriptionally inactive and might therefore relapse to a more condensed state once replication is completed.
Figure 4. Nup98 Dominates the Permeability Barrier of Xenopus NPCsNuclei were assembled as in Figure 2 using depleted or nondepleted egg extracts. Recombinant Xenopus Nup98 was added to its original endogenous concentration of 200 nM (Figure 3B).(A and B) Nup98 restores passive nuclear exclusion and active import in WGA- and Nup98-depleted nuclei. See also Figure S3A.(C) Composition of depleted and restored NPCs. Nuclei characterized in (A) and (B) were fixed and analyzed by IF with indicated NPC markers. Note that the low level of residual Nup98 in WGA-depleted NPCs was insufficient for an operational permeability barrier.Scale bars, 25 μm.
Figure 5. The Isolated FG Domain of Nup98 Forms a Hydrogel of Exquisite NPC-like Selectivity(A) The O-GlcNAc-modified and lyophilized FG domain of Xenopus Nup98 was dissolved at 200 mg/ml in buffer and allowed to form a gel. It was then inverted onto a plain surface and photographed. Note that the gel retained its original shape.(B) Photograph shows the ÏâS mutant of the same domain for comparison. It remained liquid under identical conditions, demonstrating that hydrophobic Ï residues (Phe, Leu, and Ile) are essential for hydrogelation.(C) Permeability properties of the Nup98 FG hydrogel. The gel was formed on a microscopic slide as in (A) and equilibrated in permeation buffer. Upper panel shows a confocal scan through the buffer-gel boundary, detecting the Atto647-labeled tracer of the gel. An MBP-mCherry fusion was added, along with an import complex (comprising importin-β and an IBB-MBP-GFP fusion), to the buffer side of the gel. Gel entry of both species was recorded at 30 s and 30 min time points.(D) Quantitation of MBP-mCherry influx into the Nup98 gel shown in (C). Fluorescence was normalized to the probe's concentration in the buffer (set to 1). The gel suppressed the entry of MBP-mCherry very effectively.(E) Quantitation of importin-mediated influx into the Nup98 gel. The importin-β complex became highly enriched inside the gel, yet it did not remain stuck at the buffer-gel boundary but instead moved deep into the gel. Note the different scales of the ordinate in (D) and (E).
Figure 6. Only Cohesive FG Domains Create a Functional NPC Barrier(A) WGA-depleted egg extracts were complemented with indicated Nup98 derivatives and were used for nuclear assembly. Passive dextran exclusion and active nuclear import were evident when δFG Nup98 had been fused to highly cohesive repeats of either Xenopus Nup98 or S. cerevisiae Nup100 or Nup116. See Figure S4 for additional data.(B) Binding of importin-β to selected FG repeats. Equal masses of bacterially expressed FG domains were immobilized on beads and incubated with an excess of importin-β. Importin-β bound to the Nup98 FG domain as well as to the two Nsp1 FG domain fragments, but not to the ÏâS mutant of Nup98 FG repeats. Please note that such mutations weaken SDS and Coomassie binding and thereby cause an unusual running behavior on SDS-PAGE and lower staining intensity.(C) WGA-depleted egg extract was complemented with various Nup98 derivatives and was used for nuclear assembly. See Figure S5 for characterization of the proteins used. NPC incorporation of 3xHA-tagged Nup98 derivatives was confirmed by anti-HA IF. As detailed in Figure S6, Nup98 derivatives with noncohesive repeats required higher concentrations for efficient NPC binding than wild-type Nup98. This inhibition of NPC binding was overcome by fusion to a tetramerizing leucine zipper (LZ). Nup98 chimeras with any type of noncohesive FG repeats were unable to form a barrier against dextran influx into nuclei and to allow nuclear accumulation of the IBB fusion protein.Scale bars, 25 μm. See also Figure S7.
Figure 7. An Operational NPC Barrier Requires a Fully Cohesive FG Domain(A) Indicated Nup98 chimeras were tested at a final concentration of 500 nM for their capacity to create a functional NPC barrier as described in Figure 6. The FG domain from Nsp1p did not yield a functional barrier. It contains an N-terminal cohesive part followed by the already mentioned long noncohesive stretch (274â601) in front of the anchor point. Replacing this noncohesive module by additional copies of the highly cohesive N terminus (4xFG 2â175) allowed formation of a selective NPC barrier. See also Figure S3B.(B) Complementation of WGA-depleted NPCs by 100 nM Nup98 was studied in the absence or presence of 50 nM 96N-δFG Nup54â 58â 62 complex, which provides additional binding sites (Nup961â19) for Nup98 within the central NPC channel.(C) Nup98 and its chimeras were added to 500 nM (see Figures 6C and S7), and the 96N-δFG Nup62 complex was added to 50 nM. Also, this test with a higher local concentration of FG domains confirmed that a functional NPC barrier requires FG domains that display high cohesiveness from their anchor point over a long sequence.(D) Scheme for the experiment shown in Figures 6 and 7. For explanation, see main text.Scale bars, 25 μm.