XB-ART-45878
J Cell Sci
2012 Nov 15;125Pt 22:5288-301. doi: 10.1242/jcs.101030.
Show Gene links
Show Anatomy links
Upon Wnt stimulation, Rac1 activation requires Rac1 and Vav2 binding to p120-catenin.
Valls G, Codina M, Miller RK, Del Valle-Pérez B, Vinyoles M, Caelles C, McCrea PD, García de Herreros A, Duñach M.
???displayArticle.abstract???
A role for Rac1 GTPase in canonical Wnt signaling has recently been demonstrated, showing that it is required for β-catenin translocation to the nucleus. In this study, we investigated the mechanism of Rac1 stimulation by Wnt. Upregulation of Rac1 activity by Wnt3a temporally correlated with enhanced p120-catenin binding to Rac1 and Vav2. Vav2 and Rac1 association with p120-catenin was modulated by phosphorylation of this protein, which was stimulated upon serine/threonine phosphorylation by CK1 and inhibited by tyrosine phosphorylation by Src or Fyn. Acting on these two post-translational modifications, Wnt3a induced the release of p120-catenin from E-cadherin, enabled the interaction of p120-catenin with Vav2 and Rac1, and facilitated Rac1 activation by Vav2. Given that p120-catenin depletion disrupts gastrulation in Xenopus, we analyzed p120-catenin mutants for their ability to rescue this phenotype. In contrast to the wild-type protein or other controls, p120-catenin point mutants that were deficient in the release from E-cadherin or in Vav2 or Rac1 binding failed to rescue p120-catenin depletion. Collectively, these results indicate that binding of p120-catenin to Vav2 and Rac1 is required for the activation of this GTPase upon Wnt signaling.
???displayArticle.pubmedLink??? 22946057
???displayArticle.pmcLink??? PMC3561852
???displayArticle.link??? J Cell Sci
???displayArticle.grants??? [+]
DK082145 NIDDK NIH HHS , HD07325 NICHD NIH HHS , R01 M52112 PHS HHS , T32 HD007325 NICHD NIH HHS , F32 DK082145 NIDDK NIH HHS , R01 GM052112 NIGMS NIH HHS
Species referenced: Xenopus
Genes referenced: csnk1a1 ctnnb1 ctnnd1 dvl2 fyn gapdh gstk1 krt8 lmnb1 mapk9 myc pak1 rac1 tbx2 vav2 wnt3a zbtb33
???displayArticle.antibodies??? Cdh1 Ab4 Cdh2 Ab2 Ctnnd1 Ab1 Ctnnd1 Ab2 Fyn Ab1 Gapdh Ab1 Gstk1 Ab1 Lmnb1 Ab3 Mapk9 Ab1 Mapk9 Ab2 Myc Ab3 Rac1 Ab1 Vav2 Ab1
???displayArticle.morpholinos??? ctnnd1 MO1 ctnnd1 MO2
???attribute.lit??? ???displayArticles.show???
|
|
Fig.1. Wnt-induced Rac1 activation and nuclear β-catenin translocation are dependent on p120-catenin. (A) SW-480 cells treated with control or Wnt3a-conditioned medium for the indicated time were lysed and active Rac1 was precipitated using a GSTâPAK pull-down assay. Active Rac1 was detected by western blot (WB). All data are representative of at least five independent experiments. (B) The autoradiograms from experiments performed in triplicate as in A in SW-480 and HEK-293 cells were quantified and the mean ± s.d. was obtained for each condition. Each value is presented relative to that obtained in nonstimulated cells. (C) SW-480 cells stably expressing scrambled or shRNA specific for p120-catenin (p120-cat) were treated with control or Wnt3a-conditioned medium for 2â hours. GSTâPAK pull-down assays were performed with control and depleted cell lysates and active Rac1 was determined by WB. (D) Autoradiograms from five different experiments performed in triplicate as in C were quantified and the mean ± s.d. was obtained for each condition. Each value is presented relative to that obtained in nondepleted cells treated with control medium. (E,F) Cytosolic and nuclear lysates were obtained from control and p120-catenin-depleted SW-480 (E) or HEK-293 (F) cells treated with control or Wnt3a-conditioned medium for 15â hours. The nuclear fraction was separated from the cytosolic and membrane-associated fraction as detailed in Materials and Methods. β-catenin levels in each cellular fraction were analyzed by WB. Lamin-β1 was used as a nuclear marker and pyruvate kinase as a marker for the cytosolic-plus-membrane fraction. |
|
|
Fig.2. Wnt-induced Rac1 activation is dependent on Vav2 interaction with p120-catenin. Vav2 (A) and p120-catenin (B) were immunoprecipitated from 500â µg SW-480 whole-cell extracts treated with control or Wnt3a-conditioned medium for the times indicated. Protein complexes were analyzed by western blot (WB) with anti-p120-catenin, anti-Vav2, anti-E-cadherin and anti-Rac1. 10â µg of SW-480 whole-cell extracts were included as internal reference (input). The graphs on the right are autoradiograms from four different experiments that were quantified and the mean ± s.d. obtained after 2â hours of incubation with Wnt3a medium. Each value is presented relative to that obtained in cells treated with control medium and normalized with respect to the amount of immunoprecipitated Vav2 or p120-catenin. (C) SW-480 cells stably expressing scrambled or shRNA specific for Vav2 were treated with control or Wnt3a-conditioned medium for 2â hours. GSTâPAK pull-down assays were performed and active Rac1 was determined by WB. Autoradiograms from five different experiments performed in triplicate were quantified and the mean ± s.d. was obtained for each condition. Each value is presented relative to that obtained in nondepleted cells treated with control medium. (D) Cytosolic and nuclear lysates were obtained from control and Vav2-depleted SW-480 cells treated with control or Wnt3a-conditioned medium for 15â hours. β-catenin distribution between the two cell compartments was analyzed by WB. |
|
|
Fig.3. The direct interaction of p120-catenin with Rac1 and Vav2 is regulated by p120-catenin phosphorylation. (A) Vav2 was immunoprecipitated from 500â µg of control and p120-catenin (p120-cat)-depleted SW-480 cell extracts. Protein complexes were analyzed by western blot (WB) with anti-p120-catenin, anti-Rac1 and anti-Vav2. 5â µg of SW-480 whole-cell extracts were included as input. (B) GSTâp120-catenin was phosphorylated by CK1, Src and Fyn at the times indicated and a pull-down assay was performed incubating 7â pmol of GSTâp120-catenin or GST with cell extracts from SW-480 cells. Protein complexes were affinity purified and analyzed by WB. 4â µg of SW-480 lysate was included as input. (C) Full-length GSTâp120-catenin wild type (wt), S 268,269 D (a p120-catenin mutant mimicking phosphorylated Ser268 and Ser269), or GST (2â pmol) were incubated with recombinant Rac1 (5â pmol). Protein complexes were affinity purified and analyzed by WB. (D) In vitro binding assays were performed by incubating GSTâRac1 or GST (5â pmol) with recombinant p120-catenin isoform 1â wt and p120-catenin mutants Y112E, Y217E (two TyrâGlu mutants) or S268,269 D (SerâAsp mutant) (1â pmol). Protein complexes were affinity purified and analyzed by WB with anti-p120-catenin and anti-GST mAbs. Internal reference standards (0.2â pmol) for p120-catenin wt and point mutants were included (St). (E) The isoform 1 of GSTâp120-catenin wt and three specific point mutants (Y112E, Y217E and S268,S269D) (5â pmol) were incubated with HEK-293 cells lysates. Protein complexes were affinity purified and analyzed by WB with anti-Vav2 and anti-GST mAbs. 4â µg of HEK-293 lysate was included as input. (F) Autoradiograms from five different experiments performed in triplicate were quantified and the mean ± s.d. was obtained for each condition. The value of each mutant is presented relative to that obtained with p120-catenin WT construct. (G) p120-catenin was immunoprecipitated from 500â µg of SW-480 whole-cell extracts treated with control or Wnt3a-conditioned medium for 2â hours. 2â µg of SW-480 whole-cell extracts was included as input. Protein complexes were analyzed by WB. (H) Fyn was immunoprecipitated from 500â µg SW-480 whole-cell extracts treated with control or Wnt3a-conditioned medium for 2â hours. Protein complexes were analyzed by WB. 5â µg of SW480 lysate was included as input. (I) GSTâp120-catenin (5â pmols) was phosphorylated by CK1 and incubated with SW-480 cell extracts. Protein complexes were affinity purified and analyzed by WB. 5â µg of SW-480 lysate was included as input. |
|
|
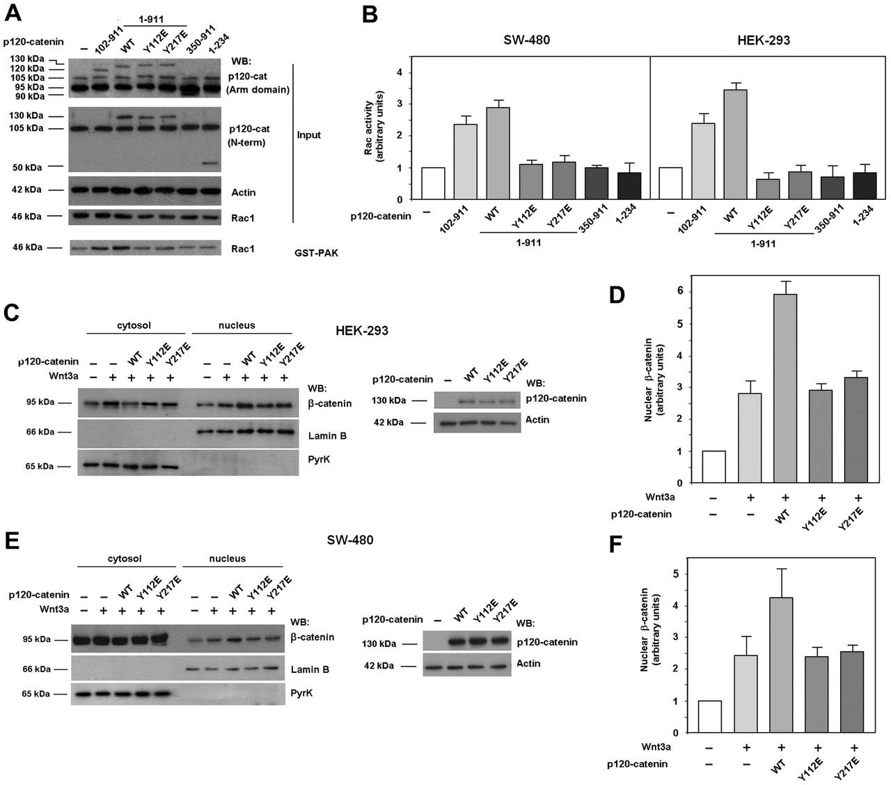
Fig.4. Only p120-catenin mutants able to interact with Rac1 and Vav2 induce Rac1 activation. (A) GSTâPAK pull-down assays were performed in SW-480 cell extracts overexpressing either GFPâp120-catenin (p120-cat) wild-type (wt) isoforms 1 or 3, GFPâp120-catenin 1 harboring point mutants Y112E or Y217E, GFPâp120-catenin deletion mutants (350â911) or (1â234) or the empty vector phrGFP. Active Rac1 was detected by western blot (WB). (B) Autoradiograms from five different experiments performed in triplicate in SW-480 (left panel) and HEK-293 cells (right panel) were quantified and the mean ± s.d. was obtained for each condition. Each value is presented relative to that obtained in nonstimulated cells. (CâF) Cytosolic and nuclear lysates were obtained from HEK-293 (C,D) or SW-480 (E,F) cells overexpressing either GFPâp120-catenin wt isoform 1, GFPâp120-catenin point mutants Y112E or Y217E or the empty vector phrGFP, treated when indicated with Wnt3a-conditioned medium for 15â hours. The nuclear fraction was separated from the cytosolic and membrane-associated fraction as detailed in Materials and Methods. β-catenin levels in each cellular fraction were analyzed by WB. Lamin-β1 was used as a nuclear marker and pyruvate kinase as a marker for the cytosolic-plus-membrane fraction. In the right panel of C, p120-catenin wt, Y112E and Y217E expression levels were analyzed by WB. (D,F) Autoradiograms from four (F) or five (D) different experiments were quantified and the mean ± s.d. was obtained for each condition. Each value is presented relative to that obtained in nonstimulated and nontransfected cells. |
|
|
Fig.5. p120-catenin mutants unable to interact with Rac1 and Vav2 compromise Rac1 activation but not earlier steps of Wnt signaling. (A) E-cadherin was immunoprecipitated from control and p120-catenin (p120-cat)-depleted SW-480 cells overexpressing GFPâp120-catenin wild-type (wt) isoform 1, GFPâp120-catenin 1â point mutants Y112E, Y217E, S268,269A or the empty vector phrGFP and E-cadherin, and treated with control or Wnt3a-conditioned medium for 2â hours. Protein complexes were analyzed by western blot (WB) with the antibodies indicated. (B) Control and p120-catenin depleted HEK-293 cells overexpressing GFPâp120-catenin wt isoform 1, GFPâp120-catenin point mutants Y112E, Y217E and S268,269A or the empty vector phrGFP were treated with control or Wnt3a-conditioned medium for 9â hours and total β-catenin levels were analyzed by WB. (C) Autoradiograms from five different experiments performed as in B were quantified and the mean ± s.d. was obtained for each condition. Each value is presented relative to that obtained in nondepleted and nonstimulated cells. (D,E) p120-catenin-depleted SW-480 (D) or HEK-293 (E) cells overexpressing GFPâp120-catenin wt isoform 1, GFPâp120-catenin 1 harboring point mutants Y112E, Y217E, S268,269A and E-cadherin or the empty vector phrGFP were treated with control or Wnt3a-conditioned medium for 2â hours. GSTâPAK pull-down assays were performed and active Rac1 was detected by WB. The graphs on the right show autoradiograms from five different experiments performed in triplicate) that were quantified and the mean ± s.d. obtained for each condition. Each value is presented relative to that obtained in nondepleted and nonstimulated cells. |
|
|
Fig.6. Only cytosolic p120-catenin interacts with Vav2 and activates Rac1. (A) HEK-293 cells were transfected with GFPâp120-catenin (p120-cat) isoform 1â point mutants S268,269A, S268,269D and E-cadherin or the empty vector phrGFP. GSTâPAK pull-down assays were performed and active Rac1 was detected by western blot (WB). (B) Autoradiograms from five different experiments performed in triplicate as in A in SW-480 and HEK-293 cells were quantified and the mean ± s.d. was determined for each condition. Each value is presented relative to that obtained in nontransfected cells. (C) Cytosolic and membrane lysates were prepared from HEK-293 cells coexpressing GFPâp120-catenin 1 harboring point mutants S268,269A or S268,269D and E-cadherin or the empty vector. The subcellular distributions of p120-catenin mutants, Vav2, E-cadherin and Rac1 were analyzed by WB. Pyruvate kinase was used as a marker for the cytosolic fraction. (D) Vav2 was immunoprecipitated from 500â µg HEK-293 whole-cell extracts transfected with either E-cadherin or the empty vector. Protein complexes were analyzed by WB with anti-p120-catenin and anti-Vav2. 5â µg of HEK-293 whole-cell extracts was included as input. (E) GSTâp120-catenin isoform 1 or GST (1.5â pmol) were incubated with recombinant Vav2 (3â pmol) in the presence of a tenfold molecular excess of cyto-E-cadherin (15â pmol) when indicated. Protein complexes were affinity purified and analyzed by WB with the indicated mAbs. Vav2 (0.3â pmol) was included as an internal reference standard (St). (F) p120-catenin was immunoprecipitated from 500â µg HEK-293 whole-cell extracts transfected with either E-cadherin or the empty vector. Protein complexes were analyzed by WB with anti-Vav2, anti-E-cadherin, anti-phospho-tyrosine and anti-p120-catenin. 5â µg of HEK-293 whole-cell extracts was included as input. The autoradiograms in DâF correspond to the four different experiments performed; the autoradiograms were quantified and the mean ± s.d. was obtained for each condition. The result obtained after E-cadherin expression was represented relative to the control. |
|
|
Fig.7. p120-catenin point mutants unable to bind Rac1 or Vav2 do not rescue gastrulation defects caused by p120-catenin depletion in Xenopus embryos. Embryos at the two-cell stage were injected with a control morpholino or a combination of xp120 morpholinos (20â ng each of xp120 MO I and MO II per blastomere). Rescues were performed by co-injection of xp120 morpholinos with in vitro transcribed mRNAs corresponding to mp120-catenin (mp120-cat) WT, mp120-catenin Y112E and mp120-catenin Y112F (A,B), or mp120-catenin Ser268,269A and mp120-catenin Ser268,269D (C,D). Embryos were scored at stage 12 (gastrula) for defects, including partial or improper closure of the blastopore. Representative resulting gastrulation phenotypes are shown in A and C, with percentages presented in B and D, including error bars. To avoid overexpression phenotypes, the injection doses of all rescuing constructs were carefully titrated to produce minimal effects when injected alone. (E) Embryos at the two-cell stage were injected with a control morpholino or a combination of xp120 morpholinos (20â ng each of xp120 MO I and MO II per blastomere). Rescues were performed by co-injection of xp120 morpholinos with mp120-catenin Y112F, CA-Rac, p120-catenin Y112E and mp120-catenin Y217E in vitro transcribed mRNAs. A small-rescue dose of CA-Rac1 was also co-injected with mp120 Y112E and mp120 Y217E constructs. Percentage of gastrulation delay from three different experiments is shown in (F). P values were determined using ANOVA. |
|
|
Fig.8. Model for Wnt-induced Rac1 activation through p120-catenin and Vav2. In nonstimulated cells (A), p120-catenin (p120-cat) is bound to E-cadherin (E-cadh), and through this protein to LRP5/6. Upon binding of the Wnt factor (B), a receptor complex is formed that includes p120-catenin, E-cadherin, LRP5/6, Axin, Dvl and Frizzled (Fz). (C) p120-catenin is released from E-cadherin upon its phosphorylation in Ser268 and Ser269 by CK1α. This phosphorylation also decreases Src/Fyn interaction with p120-catenin and consequently promotes dephosphorylation of tyrosine residues in the p120-catenin regulatory domain. Ser-phosphorylated, Tyr-dephosphorylated p120-catenin presents a higher affinity for Vav2 and Rac1 (D). Association with p120-catenin enhances Vav2 activity towards Rac1 and activates this GTPase. GTP-bound Rac1 stimulates PAK kinase that phosphorylates and activates JNK2 (E). Both JNK2 and PAK phosphorylate β-catenin previously released from the adherens junction, enabling the translocation of this protein to the nucleus (F). Another pool of p120-catenin also travels to the nucleus, where it relieves the inhibition caused by the Kaiso transcriptional repressor (Del Valle-Pérez et al., 2011b). |
References [+] :
Bustelo,
Vav proteins, adaptors and cell signaling.
2001, Pubmed
Bustelo, Vav proteins, adaptors and cell signaling. 2001, Pubmed
Casagolda, A p120-catenin-CK1epsilon complex regulates Wnt signaling. 2010, Pubmed
Castaño, Specific phosphorylation of p120-catenin regulatory domain differently modulates its binding to RhoA. 2007, Pubmed
Daniel, The catenin p120(ctn) interacts with Kaiso, a novel BTB/POZ domain zinc finger transcription factor. 1999, Pubmed
Del Valle-Pérez, Coordinated action of CK1 isoforms in canonical Wnt signaling. 2011, Pubmed
Del Valle-Pérez, Wnt controls the transcriptional activity of Kaiso through CK1ε-dependent phosphorylation of p120-catenin. 2011, Pubmed
Dupre-Crochet, Casein kinase 1 is a novel negative regulator of E-cadherin-based cell-cell contacts. 2007, Pubmed
Etienne-Manneville, Rho GTPases in cell biology. 2002, Pubmed
Fang, Vertebrate development requires ARVCF and p120 catenins and their interplay with RhoA and Rac. 2004, Pubmed , Xenbase
Grosheva, p120 catenin affects cell motility via modulation of activity of Rho-family GTPases: a link between cell-cell contact formation and regulation of cell locomotion. 2001, Pubmed
Johnson, HER2/ErbB2-induced breast cancer cell migration and invasion require p120 catenin activation of Rac1 and Cdc42. 2010, Pubmed
Kelly, Nuclear import of the BTB/POZ transcriptional regulator Kaiso. 2004, Pubmed
Kim, Non-canonical Wnt signals are modulated by the Kaiso transcriptional repressor and p120-catenin. 2004, Pubmed , Xenbase
Klaus, Wnt signalling and its impact on development and cancer. 2008, Pubmed
Liu, Control of beta-catenin phosphorylation/degradation by a dual-kinase mechanism. 2002, Pubmed , Xenbase
MacDonald, Wnt/beta-catenin signaling: components, mechanisms, and diseases. 2009, Pubmed , Xenbase
Maher, Activity of the beta-catenin phosphodestruction complex at cell-cell contacts is enhanced by cadherin-based adhesion. 2009, Pubmed
Mariner, Identification of Src phosphorylation sites in the catenin p120ctn. 2001, Pubmed
Ming, The Rac effector p67phox regulates phagocyte NADPH oxidase by stimulating Vav1 guanine nucleotide exchange activity. 2007, Pubmed
Noren, p120 catenin regulates the actin cytoskeleton via Rho family GTPases. 2000, Pubmed
Orlichenko, The 19-amino acid insertion in the tumor-associated splice isoform Rac1b confers specific binding to p120 catenin. 2010, Pubmed
Park, Frodo links Dishevelled to the p120-catenin/Kaiso pathway: distinct catenin subfamilies promote Wnt signals. 2006, Pubmed , Xenbase
Parri, Rac and Rho GTPases in cancer cell motility control. 2010, Pubmed
Paulson, Misexpression of the catenin p120(ctn)1A perturbs Xenopus gastrulation but does not elicit Wnt-directed axis specification. 1999, Pubmed , Xenbase
Piedra, p120 Catenin-associated Fer and Fyn tyrosine kinases regulate beta-catenin Tyr-142 phosphorylation and beta-catenin-alpha-catenin Interaction. 2003, Pubmed
Reya, Wnt signalling in stem cells and cancer. 2005, Pubmed
Roura, Regulation of E-cadherin/Catenin association by tyrosine phosphorylation. 1999, Pubmed
Solanas, beta-Catenin and plakoglobin N- and C-tails determine ligand specificity. 2004, Pubmed
Soto, p120 catenin induces opposing effects on tumor cell growth depending on E-cadherin expression. 2008, Pubmed
Valls, Upon Wnt stimulation, Rac1 activation requires Rac1 and Vav2 binding to p120-catenin. 2016, Pubmed
Vlad, The first five years of the Wnt targetome. 2008, Pubmed
Wu, Rac1 activation controls nuclear localization of beta-catenin during canonical Wnt signaling. 2008, Pubmed
Yanagisawa, A p120 catenin isoform switch affects Rho activity, induces tumor cell invasion, and predicts metastatic disease. 2008, Pubmed
Yu, Structural and energetic mechanisms of cooperative autoinhibition and activation of Vav1. 2010, Pubmed
Zhu, A Rac1/PAK1 cascade controls β-catenin activation in colon cancer cells. 2012, Pubmed
