XB-ART-46091
J Cell Biol
2012 Jul 09;1981:37-45. doi: 10.1083/jcb.201204072.
Show Gene links
Show Anatomy links
Control of vertebrate intraflagellar transport by the planar cell polarity effector Fuz.
???displayArticle.abstract???
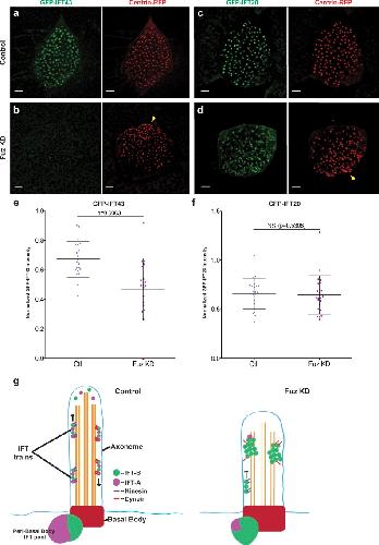
Cilia play key roles in development and homeostasis, and defects in cilia structure or function lead to an array of human diseases. Ciliogenesis is accomplished by the intraflagellar transport (IFT) system, a set of proteins governing bidirectional transport of cargoes within ciliary axonemes. In this paper, we present a novel platform for in vivo analysis of vertebrate IFT dynamics. Using this platform, we show that the planar cell polarity (PCP) effector Fuz was required for normal IFT dynamics in vertebrate cilia, the first evidence directly linking PCP to the core machinery of ciliogenesis. Further, we show that Fuz played a specific role in trafficking of retrograde, but not anterograde, IFT proteins. These data place Fuz in the small group of known IFT effectors outside the core machinery and, additionally, identify Fuz as a novel cytoplasmic effector that differentiates between the retrograde and anterograde IFT complexes.
???displayArticle.pubmedLink??? 22778277
???displayArticle.pmcLink??? PMC3392940
???displayArticle.link??? J Cell Biol
???displayArticle.grants??? [+]
Species referenced: Xenopus
Genes referenced: fuz ift20 ift43 map7 plin1 tbx2
GO keywords: intraciliary anterograde transport [+]
???displayArticle.disOnts??? ciliopathy
???attribute.lit??? ???displayArticles.show???
References [+] :
Arts,
C14ORF179 encoding IFT43 is mutated in Sensenbrenner syndrome.
2011, Pubmed
Arts, C14ORF179 encoding IFT43 is mutated in Sensenbrenner syndrome. 2011, Pubmed
Banizs, Dysfunctional cilia lead to altered ependyma and choroid plexus function, and result in the formation of hydrocephalus. 2005, Pubmed
Beales, IFT80, which encodes a conserved intraflagellar transport protein, is mutated in Jeune asphyxiating thoracic dystrophy. 2007, Pubmed
Besschetnova, Identification of signaling pathways regulating primary cilium length and flow-mediated adaptation. 2010, Pubmed
Blacque, Loss of C. elegans BBS-7 and BBS-8 protein function results in cilia defects and compromised intraflagellar transport. 2004, Pubmed
Bowes, Xenbase: a Xenopus biology and genomics resource. 2008, Pubmed , Xenbase
Cevik, Joubert syndrome Arl13b functions at ciliary membranes and stabilizes protein transport in Caenorhabditis elegans. 2010, Pubmed
Dai, Fuz controls the morphogenesis and differentiation of hair follicles through the formation of primary cilia. 2011, Pubmed
Davis, TTC21B contributes both causal and modifying alleles across the ciliopathy spectrum. 2011, Pubmed
Deane, Localization of intraflagellar transport protein IFT52 identifies basal body transitional fibers as the docking site for IFT particles. 2001, Pubmed
Dentler, Intraflagellar transport (IFT) during assembly and disassembly of Chlamydomonas flagella. 2005, Pubmed
Engel, Intraflagellar transport particle size scales inversely with flagellar length: revisiting the balance-point length control model. 2009, Pubmed
Follit, The intraflagellar transport protein IFT20 is associated with the Golgi complex and is required for cilia assembly. 2006, Pubmed
Gray, The planar cell polarity effector Fuz is essential for targeted membrane trafficking, ciliogenesis and mouse embryonic development. 2009, Pubmed , Xenbase
Heydeck, Planar cell polarity effector gene Fuzzy regulates cilia formation and Hedgehog signal transduction in mouse. 2009, Pubmed
Huangfu, Hedgehog signalling in the mouse requires intraflagellar transport proteins. 2003, Pubmed
Iomini, Protein particles in Chlamydomonas flagella undergo a transport cycle consisting of four phases. 2001, Pubmed
Ishikawa, Ciliogenesis: building the cell's antenna. 2011, Pubmed
Jonassen, Deletion of IFT20 in the mouse kidney causes misorientation of the mitotic spindle and cystic kidney disease. 2008, Pubmed
Kieserman, High-magnification in vivo imaging of Xenopus embryos for cell and developmental biology. 2010, Pubmed , Xenbase
Kim, Planar cell polarity acts through septins to control collective cell movement and ciliogenesis. 2010, Pubmed , Xenbase
Kozminski, The Chlamydomonas kinesin-like protein FLA10 is involved in motility associated with the flagellar membrane. 1995, Pubmed
Kozminski, A motility in the eukaryotic flagellum unrelated to flagellar beating. 1993, Pubmed
Li, The small GTPases ARL-13 and ARL-3 coordinate intraflagellar transport and ciliogenesis. 2010, Pubmed
Lyons, The reproductive significance of human Fallopian tube cilia. 2006, Pubmed
Marshall, Flagellar length control system: testing a simple model based on intraflagellar transport and turnover. 2005, Pubmed
Marshall, Intraflagellar transport balances continuous turnover of outer doublet microtubules: implications for flagellar length control. 2001, Pubmed
Mitchell, A positive feedback mechanism governs the polarity and motion of motile cilia. 2007, Pubmed , Xenbase
Omori, Elipsa is an early determinant of ciliogenesis that links the IFT particle to membrane-associated small GTPase Rab8. 2008, Pubmed
Ou, Functional coordination of intraflagellar transport motors. 2005, Pubmed
Pan, Mechanism of transport of IFT particles in C. elegans cilia by the concerted action of kinesin-II and OSM-3 motors. 2006, Pubmed
Park, Ciliogenesis defects in embryos lacking inturned or fuzzy function are associated with failure of planar cell polarity and Hedgehog signaling. 2006, Pubmed , Xenbase
Pazour, Chlamydomonas IFT88 and its mouse homologue, polycystic kidney disease gene tg737, are required for assembly of cilia and flagella. 2000, Pubmed
Pedersen, Intraflagellar transport (IFT) role in ciliary assembly, resorption and signalling. 2008, Pubmed
Pigino, Electron-tomographic analysis of intraflagellar transport particle trains in situ. 2009, Pubmed
Piperno, Distinct mutants of retrograde intraflagellar transport (IFT) share similar morphological and molecular defects. 1998, Pubmed
Qin, Intraflagellar transport protein 122 antagonizes Sonic Hedgehog signaling and controls ciliary localization of pathway components. 2011, Pubmed
Rix, An Ift80 mouse model of short rib polydactyly syndromes shows defects in hedgehog signalling without loss or malformation of cilia. 2011, Pubmed
Sawamoto, New neurons follow the flow of cerebrospinal fluid in the adult brain. 2006, Pubmed
Scholey, Intraflagellar transport and cilium-based signaling. 2006, Pubmed
Schrøder, EB1 and EB3 promote cilia biogenesis by several centrosome-related mechanisms. 2011, Pubmed
Seo, Mutations in the planar cell polarity gene, Fuzzy, are associated with neural tube defects in humans. 2011, Pubmed
Shindo, Coordination of cell polarity during Xenopus gastrulation. 2008, Pubmed , Xenbase
Singla, Ofd1, a human disease gene, regulates the length and distal structure of centrioles. 2010, Pubmed
Stubbs, Multicilin promotes centriole assembly and ciliogenesis during multiciliate cell differentiation. 2012, Pubmed , Xenbase
Tran, THM1 negatively modulates mouse sonic hedgehog signal transduction and affects retrograde intraflagellar transport in cilia. 2008, Pubmed
Tsao, Tetrahymena IFT122A is not essential for cilia assembly but plays a role in returning IFT proteins from the ciliary tip to the cell body. 2008, Pubmed
Wanner, Mucociliary clearance in the airways. 1996, Pubmed
Woolner, Imaging the cytoskeleton in live Xenopus laevis embryos. 2009, Pubmed , Xenbase
