Click here to close
Hello! We notice that you are using Internet Explorer, which is not supported by Xenbase and may cause the site to display incorrectly.
We suggest using a current version of Chrome,
FireFox, or Safari.
Dev Biol
2012 Oct 01;3701:42-51. doi: 10.1016/j.ydbio.2012.07.021.
Show Gene links
Show Anatomy links
Activation of germline-specific genes is required for limb regeneration in the Mexican axolotl.
Zhu W, Pao GM, Satoh A, Cummings G, Monaghan JR, Harkins TT, Bryant SV, Randal Voss S, Gardiner DM, Hunter T.
???displayArticle.abstract???
The capacity for tissue and organ regeneration in humans is dwarfed by comparison to that of salamanders. Emerging evidence suggests that mechanisms learned from the early phase of salamander limb regeneration-wound healing, cellular dedifferentiation and blastemal formation-will reveal therapeutic approaches for tissue regeneration in humans. Here we describe a unique transcriptional fingerprint of regenerating limbtissue in the Mexican axolotl (Ambystoma mexicanum) that is indicative of cellular reprogramming of differentiated cells to a germline-like state. Two genes that are required for self-renewal of germ cells in mice and flies, Piwi-like 1 (PL1) and Piwi-like 2 (PL2), are expressed in limb blastemal cells, the basal layer keratinocytes and the thickened apical epithelial cap in the wound epidermis in the regenerating limb. Depletion of PL1 and PL2 by morpholino oligonucleotides decreased cell proliferation and increased cell death in the blastema leading to a significant retardation of regeneration. Examination of key molecules that are known to be required for limb development or regeneration further revealed that FGF8 is transcriptionally downregulated in the presence of the morpholino oligos, indicating PL1 and PL2 might participate in FGF signaling during limb regeneration. Given the requirement for FGF signaling in limb development and regeneration, the results suggest that PL1 and PL2 function to establish a unique germline-like state that is associated with successful regeneration.
Fig. 1. Piwi-like 1 and 2 are specifically upregulated upon axolotl limb regeneration: (A) Listed here are the germline-specific genes found to be expressed in regenerating axolotl limbs upon limb amputation using Roche 454 cDNA sequencing. (B) RTâPCR time-course. Examination of the transcriptional activities of some of the indicated germline-specific genes during the process of axolotl limb regeneration. GAPDH was used as a control. The transcriptional activity peaks of PL1, PL2 and Nanog were labeled with asterisks. (C) RTâPCR analysis of PL1 and PL2 transcriptional activity in the intact limbepidermis or mesenchyme, and in a healing superficiallimbskin wound and regenerating limb blastemal epidermis and mesenchyme. (D) Alignment of the N-terminal sequence of PL1 protein from several organisms, demonstrating that the arginine/alanine-rich motif (italic and underlined), a potential target for regulatory methylation, is evolutionarily conserved.
Fig. 2. In situ hybridization of axolotl PL1 and PL2 in regenerating axolotl forelimb blastemas at an early-to-medium stage. For both PL1 and PL2 anti-sense probes, the positive signal (blue) was spread through the entire region of blastemamesenchyme and was also present in the basal layer of the wound epidermis (WE) and the thickened apical epithelial cap (APC). Images Aâ², Bâ², Câ² and Dâ² are higher magnification views of the corresponding images in A, B, C and D, respectively. Scale bar in images AâD is 500 μm, and for images Aâ²âDâ², 200 μm.
Fig. 3. Comparison of the regeneration progress in the right and left regenerating forelimbs from the same animal, with one transfected with mixed PL1 and PL2 MOs on day 5 pa and the other transfected with the mixed control MOs. Green fluorescence images demonstrate transfection efficiency in the limb regenerates. The blue arrows indicate the amputation planes and the red arrows indicate the tip of the limb regenerates. A microcaliper was used to measure the length of the blastema (from the amputation plane to the tip of the blastema) with the 0 mm line precisely marking the amputation plane. The 0 mm lines in the images were further strengthened in deep blue color. The microcaliper was placed perpendicularly to the blastemal AP axis. Deep blue dots were added along the outlines of regenerating limbs to make the regenerating limbs more visible. Scale bars=1 mm.
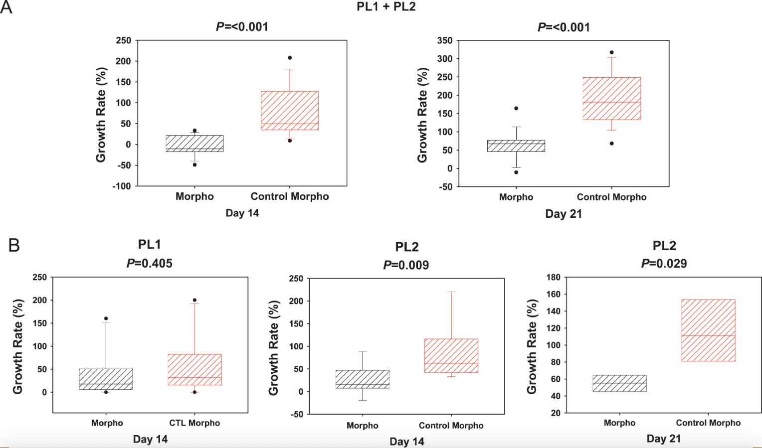
Fig. 4. Effect of PL1 and PL2 knockdown mediated by morpholino oligos (MO) on axolotl limb regeneration: (A) Evaluation of limbblastema growth rate by PL1 and PL2 MO transfection in limb regenerates. Length of limb blastemas was measured at days 14 and 21 after the first transfection to determine whether there was a differential pace of limb regeneration in the presence of PL1 and PL2 MOs. Results are compiled from four different experiments. 17 animals were used. P values are presented in the graph (PL1 and PL2 MOs, n=17; control MOs, n=17). (B) Effect of PL1 or PL2 individual knockdown in the growth rate of limb blastemas. The result for day 14 was obtained from two different experiments. In total 10 (for PL1) or 9 (for PL2) animals were used. The result for PL2 on day 21 was obtained from one experiment in which two animals were used. P values are presented in the graphs (PL1 and PL2 MO and control MO, n=10; PL2 day 14, MO and control MO, n=9; PL2 day 21, MO and control MO, n=4).
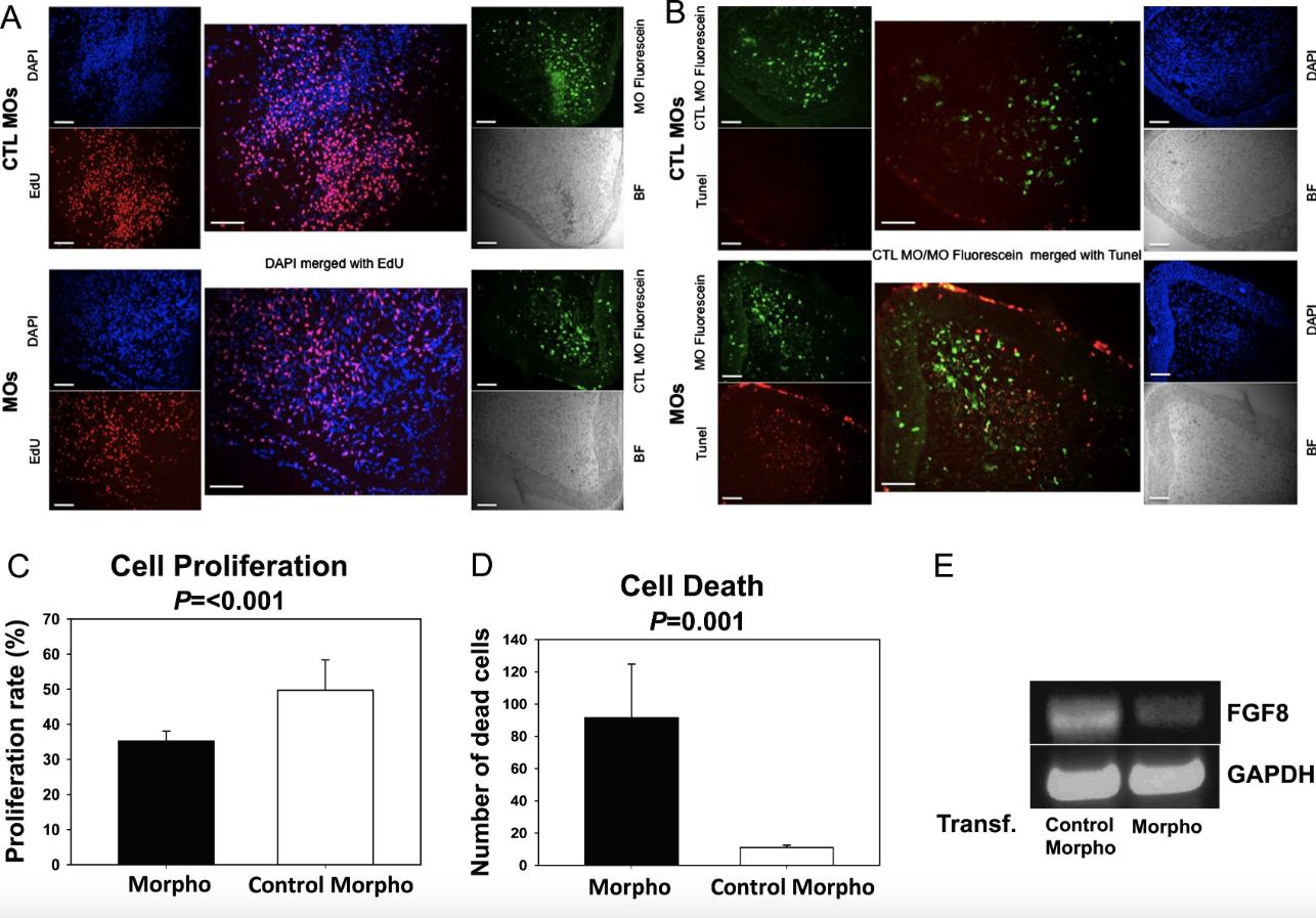
Fig. 5. Transfection of PL1 and PL2 MOs in the regenerating forelimb blastemas affects cell proliferation and cell death. MO transfection was performed at 7 day pa with PL1/2 MOs injected in one forelimb of an animal and the control MOs in the other forelimb of the same animal, respectively. Limb regenerate tissues were collected another 7 days after MO transfection. To provide a baseline control, the total RNA extracted from limb tissues harvested on day 0 during limb amputation was also subjected to RT qPCR: (A) Examination of proliferation by detection of EdU incorporated into genomic DNA. (B) TUNEL staining of limb blastemas. Scale bars=200 μm. (C, D) Statistical analysis of the effect of PL1 and PL2 knockdown on cell proliferation and cell death during limb regeneration. The percentage of proliferating cells was determined by the ratio of EdU-labeled cells in the population of DAPI-stained cells. We counted the absolute numbers of dead cells stained in red in the TUNEL assay to assess cell death rate. Error bars indicate the mean ±SD, n=7â8 per group (n=7â8 refers to tissue section slides, and the tissue sections were derived from three animals). (E) Axolotl PL1 and PL2 MO transfection led to decreased expression of FGF8 in the regenerating axolotl limbblastema. MOs were injected into one of the regenerating forelimb blastemas (5 dpa) while the control MOs were injected into the other forelimbblastema of the same animal. Seven days after transfection, limb blastemas were collected and total RNA was extracted for RT-PCR analysis. The tissue sections used for the quantitation analysis shown in panels C and D, and for the images shown in panels A and B were obtained from two separate experiments.
Supplementary Fig. S1 RT-PCR analysis to examine axolotl PL1 and PL2
transcriptional activity in different organs/tissues (A) or at different developmental stages (B).
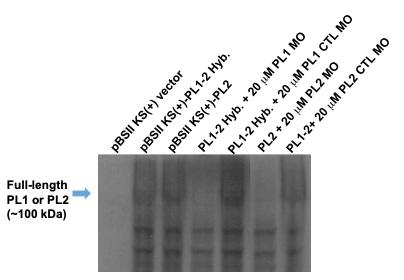
Supplementary Fig. S2 In vitro transcription and translation assay to verify that the axolotl PL1 and PL2 MOs specifically inhibit PL1 and PL2 protein translation,
respectively. The position where full-length PL1 and PL2 migrate is shown. The in vitro transcription and translation assays were conducted according to the instruction of The TnT® Coupled Reticulocyte Lysate Systems from Promega. The translation products were labeled with 35S-Met and detected by auto-radiography (ARG).
Supplementary Fig. S3 LINE-1 cDNA Real Time qPCR examination of the effect of PL1/2 MOs on LINE-1 transcriptional upregulation during axolotl limb regeneration. PL1/2 MOs or control MOs were injected into the two forelimbs, respectively in the same animal 7 days pa. Electroporation was performed afterwards immediately to facilitate tissue transfection of the oligos. 7 days after MO injection, limb blastemas were collected and total RNA was extracted for RT qPCR. Limb tissues harvested on day 0 during limb amputation were also subjected for total RNA extraction and RT qPCR. Quantitative PCR was performed using Applied Biosystemsâ Power SYBR Green system. A09 and D08 are the two sets of qPCR primers for LINE-1 ORF1, while 6-5 is for LINE-1 ORF2. t: days after limb amputation. The housekeeping gene, 18S RNA was used for
normalization. The sequences of these primers are: A09: Forward:
5âGTTCCATCTTGCCCTTGA3â; Reverse: 5âTCCCGCAGGAACAATATTCG3â; D08
Forward: 5âGGGTTCCGGAGGCGG3â; Reverse: 5âGAGGTCCTTCAGAAGGGTCTCA3â.
LINE-1 ORF2 real-time qPCR primer sets: 6-5: Forward: 5âTCGAGGCCGACACCCA3â; Reverse: 5âAGACCCGCAGGACCACAATA3â; 18S RNA: Forward: 5âAGGCCCTGCCTGCCC3â; Reverse: 5âTTACGCTACCTTTGCACGGTC3â.
Bilican,
Induction of Olig2 precursors by FGF involves BMP signalling blockade at the Smad level.
2008, Pubmed
Bilican,
Induction of Olig2 precursors by FGF involves BMP signalling blockade at the Smad level.
2008,
Pubmed Brockes,
Appendage regeneration in adult vertebrates and implications for regenerative medicine.
2005,
Pubmed Carmell,
MIWI2 is essential for spermatogenesis and repression of transposons in the mouse male germline.
2007,
Pubmed Chen,
Cullin mediates degradation of RhoA through evolutionarily conserved BTB adaptors to control actin cytoskeleton structure and cell movement.
2009,
Pubmed
,
Xenbase Christensen,
Fibroblast growth factors in regenerating limbs of Ambystoma: cloning and semi-quantitative RT-PCR expression studies.
2001,
Pubmed Christensen,
Expression of fibroblast growth factors 4, 8, and 10 in limbs, flanks, and blastemas of Ambystoma.
2002,
Pubmed Cox,
A novel class of evolutionarily conserved genes defined by piwi are essential for stem cell self-renewal.
1998,
Pubmed Cox,
piwi encodes a nucleoplasmic factor whose activity modulates the number and division rate of germline stem cells.
2000,
Pubmed Deng,
miwi, a murine homolog of piwi, encodes a cytoplasmic protein essential for spermatogenesis.
2002,
Pubmed Echeverri,
In vivo imaging indicates muscle fiber dedifferentiation is a major contributor to the regenerating tail blastema.
2001,
Pubmed Gao,
Cancer stem cells: the lessons from pre-cancerous stem cells.
2008,
Pubmed Goldfarb,
Functions of fibroblast growth factors in vertebrate development.
1996,
Pubmed Han,
Expression patterns of Fgf-8 during development and limb regeneration of the axolotl.
2001,
Pubmed
,
Xenbase Kawakami,
Sp8 and Sp9, two closely related buttonhead-like transcription factors, regulate Fgf8 expression and limb outgrowth in vertebrate embryos.
2004,
Pubmed Klattenhoff,
Biogenesis and germline functions of piRNAs.
2008,
Pubmed Kragl,
Cells keep a memory of their tissue origin during axolotl limb regeneration.
2009,
Pubmed Kumar,
Molecular basis for the nerve dependence of limb regeneration in an adult vertebrate.
2007,
Pubmed Kuramochi-Miyagawa,
Mili, a mammalian member of piwi family gene, is essential for spermatogenesis.
2004,
Pubmed Lee,
Stem-cell protein Piwil2 is widely expressed in tumors and inhibits apoptosis through activation of Stat3/Bcl-XL pathway.
2006,
Pubmed Maki,
Expression of stem cell pluripotency factors during regeneration in newts.
2009,
Pubmed
,
Xenbase Maki,
Oocyte-type linker histone B4 is required for transdifferentiation of somatic cells in vivo.
2010,
Pubmed
,
Xenbase Masuda,
Functional interaction of fibroblast growth factor-8, bone morphogenetic protein and estrogen receptor in breast cancer cell proliferation.
2011,
Pubmed McCusker,
The axolotl model for regeneration and aging research: a mini-review.
2011,
Pubmed Monaghan,
Microarray and cDNA sequence analysis of transcription during nerve-dependent limb regeneration.
2009,
Pubmed Muneoka,
Cellular contribution from dermis and cartilage to the regenerating limb blastema in axolotls.
1986,
Pubmed Muneoka,
Molecular aspects of regeneration in developing vertebrate limbs.
1992,
Pubmed Muneoka,
Regrowing human limbs.
2008,
Pubmed Palakodeti,
The PIWI proteins SMEDWI-2 and SMEDWI-3 are required for stem cell function and piRNA expression in planarians.
2008,
Pubmed Reddien,
SMEDWI-2 is a PIWI-like protein that regulates planarian stem cells.
2005,
Pubmed Satoh,
Neurotrophic regulation of epidermal dedifferentiation during wound healing and limb regeneration in the axolotl (Ambystoma mexicanum).
2008,
Pubmed Satoh,
Nerve-induced ectopic limb blastemas in the Axolotl are equivalent to amputation-induced blastemas.
2007,
Pubmed Siomi,
PIWI-interacting small RNAs: the vanguard of genome defence.
2011,
Pubmed Stoick-Cooper,
Advances in signaling in vertebrate regeneration as a prelude to regenerative medicine.
2007,
Pubmed Sun,
Zili inhibits transforming growth factor-beta signaling by interacting with Smad4.
2010,
Pubmed Tamura,
Limb blastema cell: a stem cell for morphological regeneration.
2010,
Pubmed Tanaka,
Regeneration: if they can do it, why can't we?
2003,
Pubmed Tanaka,
Limb development. The budding role of FGF.
1995,
Pubmed Tsonis,
Stem cells and blastema cells.
2008,
Pubmed Wang,
Mili interacts with tudor domain-containing protein 1 in regulating spermatogenesis.
2009,
Pubmed Yokoyama,
Initiation of limb regeneration: the critical steps for regenerative capacity.
2008,
Pubmed
,
Xenbase