Click here to close
Hello! We notice that you are using Internet Explorer, which is not supported by Xenbase and may cause the site to display incorrectly.
We suggest using a current version of Chrome,
FireFox, or Safari.
Mol Biol Cell
2012 Dec 01;2324:4864-71. doi: 10.1091/mbc.E12-07-0518.
Show Gene links
Show Anatomy links
Histone H1 compacts DNA under force and during chromatin assembly.
Xiao B, Freedman BS, Miller KE, Heald R, Marko JF.
???displayArticle.abstract???
Histone H1 binds to linker DNA between nucleosomes, but the dynamics and biological ramifications of this interaction remain poorly understood. We performed single-molecule experiments using magnetic tweezers to determine the effects of H1 on naked DNA in buffer or during chromatin assembly in Xenopus egg extracts. In buffer, nanomolar concentrations of H1 induce bending and looping of naked DNA at stretching forces below 0.6 pN, effects that can be reversed with 2.7-pN force or in 200 mM monovalent salt concentrations. Consecutive tens-of-nanometer bending events suggest that H1 binds to naked DNA in buffer at high stoichiometries. In egg extracts, single DNA molecules assemble into nucleosomes and undergo rapid compaction. Histone H1 at endogenous physiological concentrations increases the DNA compaction rate during chromatin assembly under 2-pN force and decreases it during disassembly under 5-pN force. In eggcytoplasm, histone H1 protects sperm nuclei undergoing genome-wide decondensation and chromatin assembly from becoming abnormally stretched or fragmented due to astral microtubule pulling forces. These results reveal functional ramifications of H1 binding to DNA at the single-molecule level and suggest an important physiological role for H1 in compacting DNA under force and during chromatin assembly.
FIGURE 1:. Dependence of DNA condensation on force, H1, and salt conditions. (A) DNA extension measured as the force decreased in 100 mM KCl (XB buffer). In 5 nM H1 solution, the DNA extensions for forces of >0.6 pN were the same as in the buffer (naked DNA). The extension decreased as the holding force was reduced step by step from 0.6 to 0.07 pN. Each step lasted about 2 min, during which the extensions were measured. In separate samples, 10 nM H1 was added, and the DNA extension was measured as the force decreased from 5 to 0.2 pN. Between 0.2 and 1 pN, the DNA compaction ratios in 10 nM H1 were higher than in 5 nM H1. Each experimental data point, presented as the mean value, was obtained from 15 measurements. (B) DNA extension decreased with time in 5 nM H1 solution with a holding force of 0.07 pN. The extension decreased from 5.6 to 3.7 μm in 16 min (A, 16 min later) and to ∼0.1 μm in 1 h. (C) In contrast to A, no compaction was observed for 10 nM H1 in 200 mM KCl buffer (XB + KCl) with a holding force of >0.1 pN.
FIGURE 2:. DNA bending and looping by H1. (A) The extension remained stable with 12.5- and 2.1-pN holding forces in 10 nM H1. The thermal fluctuations are ∼150 nm around a fixed extension at 2.1 pN. After the force dropped to 1 pN, the extension decreased rapidly at the beginning and slowed down in ∼4 min. The force was further decreased to 0.5 pN. The extension decreased to 0 in ∼8 min. At 10 nM H1, a relatively low concentration, continuous nanometer-scale decreases are suggestive of compaction by bending. Larger, hundreds-of-nanometer drops strongly suggest loop formation. When force was subsequently increased to 12.5 pN the extension jumped to approximately the length of naked DNA. On switching from 12.5 to 0.5 pN, the extension dropped again. Finally, a force increase to 2.7 pN increased the DNA extension. (B) Expanded view of compaction at 1 pN described in A. The thermal fluctuations at 1 pN are ∼200 nm. The DNA was observed to undergo compaction by 20- to 100-nm decreases (smoothed data). Results similar to those shown in A and B were observed in five separate experiments.
FIGURE 3:. DNA compaction in dH1, dMock, and dH1+H1. A. Averages of DNA extension decreased as the holding force was reduced progressively from 5 to ∼0.6 pN. The depleted extract (dH1, red square) and dH1 extract plus H1 (dH1+H1, black triangle) were both diluted 20 times (1:20). Each force step took 1 min. At each force, the compaction ratio for dH1 extract was smaller than for dH1+H1 extract. Each experimental data point, presented as the mean value, was obtained from ∼15 measurements. (B) Smoothed time series of DNA compaction in dH1, dMock, and dH1+H1 extracts diluted four times (1:4). The force was initially held at 5 pN for 5 min and then reduced to 2 pN to allow chromatin assembly. The dH1 had slower assembly rates and longer end length than the dMock and dH1+H1. After 10 min, the force was increased to 5 pN. The extension of dH1 increased faster than for dMock and dH1+H1. Each data point is presented as an average and standard error obtained from three or four separate experiments.
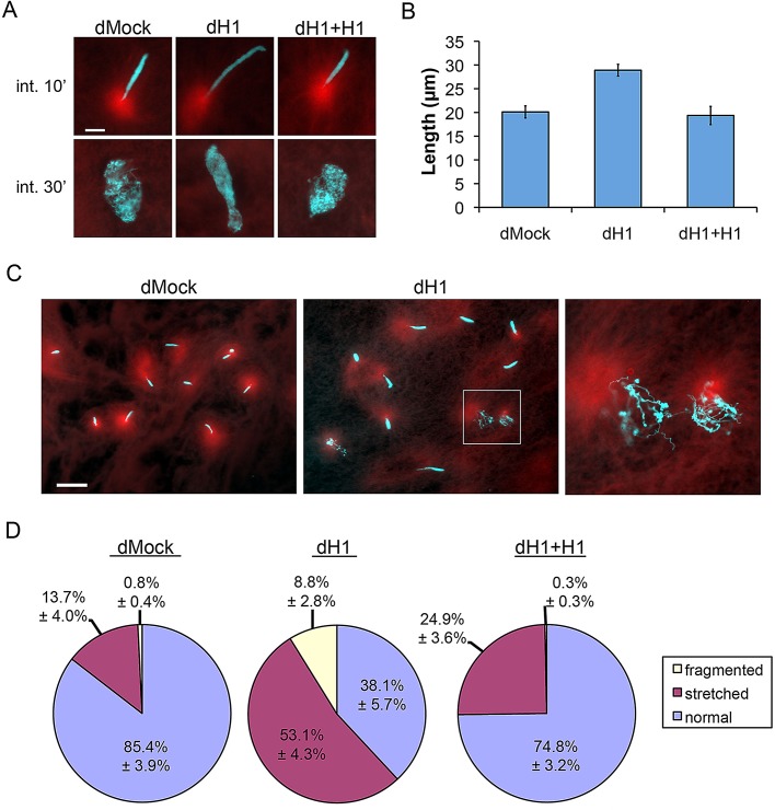
FIGURE 4:. H1 stabilizes DNA during sperm nuclear remodeling. (A) Squash-fixed samples of IgG-depleted (dMock), H1-depleted (dH1), or H1-reconstituted (dH1+H1) egg extract reactions 10 and 30 min after the addition of sperm nuclei to interphase (int.) extracts. Red, rhodamine-labeled tubulin; aquamarine, DNA. Scale bar, 10 μm. (B) Measurement of sperm nuclear lengths from tail to tip in extract 10 min after addition of sperm nuclei. Mean sperm lengths were determined in separate experiments (â¼25 nuclei per experiment, n ⥠3 experiments per condition) and averaged. Error bars, SE. (C) Squash-fixed samples at 10 min showing multiple fragmented nuclei in the dH1 reaction. A close-up of the boxed region is shown at right. Scale bar, 50 μm. (D) Quantification of normal, stretched, and fragmented nuclei as a percentage of the total population 10 min after sperm addition (±SE; >250 nuclei were counted per condition).
Adams,
Tn5 transposase loops DNA in the absence of Tn5 transposon end sequences.
2006, Pubmed
Adams,
Tn5 transposase loops DNA in the absence of Tn5 transposon end sequences.
2006,
Pubmed Al-Natour,
Effect of salt on the binding of the linker histone H1 to DNA and nucleosomes.
2007,
Pubmed Bennink,
Unfolding individual nucleosomes by stretching single chromatin fibers with optical tweezers.
2001,
Pubmed
,
Xenbase Bonte,
Preparation of chromatin assembly extracts from preblastoderm Drosophila embryos.
1999,
Pubmed Brown,
Histone H1 and the dynamic regulation of chromatin function.
2003,
Pubmed Clark,
Salt-dependent co-operative interaction of histone H1 with linear DNA.
1986,
Pubmed Dasso,
Nuclear assembly is independent of linker histones.
1994,
Pubmed
,
Xenbase Fan,
Histone H1 depletion in mammals alters global chromatin structure but causes specific changes in gene regulation.
2005,
Pubmed Freedman,
Xenopus egg extracts increase dynamics of histone H1 on sperm chromatin.
2010,
Pubmed
,
Xenbase Freedman,
Functional comparison of H1 histones in Xenopus reveals isoform-specific regulation by Cdk1 and RanGTP.
2010,
Pubmed
,
Xenbase Fu,
Atomic force microscope imaging of chromatin assembled in Xenopus laevis egg extract.
2011,
Pubmed
,
Xenbase Graham,
Concentration-dependent exchange accelerates turnover of proteins bound to double-stranded DNA.
2011,
Pubmed Hannak,
Investigating mitotic spindle assembly and function in vitro using Xenopus laevis egg extracts.
2006,
Pubmed
,
Xenbase Happel,
Histone H1 and its isoforms: contribution to chromatin structure and function.
2009,
Pubmed Kaplan,
The DNA-encoded nucleosome organization of a eukaryotic genome.
2009,
Pubmed Kruithof,
Single-molecule force spectroscopy reveals a highly compliant helical folding for the 30-nm chromatin fiber.
2009,
Pubmed Maresca,
Histone H1 is essential for mitotic chromosome architecture and segregation in Xenopus laevis egg extracts.
2005,
Pubmed
,
Xenbase Murray,
Cell cycle extracts.
1991,
Pubmed Pope,
Single chromatin fiber stretching reveals physically distinct populations of disassembly events.
2005,
Pubmed
,
Xenbase Pope,
Optical tweezers stretching of chromatin.
2002,
Pubmed Ramakrishnan,
Crystal structure of globular domain of histone H5 and its implications for nucleosome binding.
1993,
Pubmed Recouvreux,
Linker histones incorporation maintains chromatin fiber plasticity.
2011,
Pubmed Richardson,
Characterization of the histone H1-binding protein, NASP, as a cell cycle-regulated somatic protein.
2000,
Pubmed
,
Xenbase Rosidi,
Histone H1 functions as a stimulatory factor in backup pathways of NHEJ.
2008,
Pubmed Ruberti,
Mechanism of chromatin assembly in Xenopus oocytes.
1986,
Pubmed
,
Xenbase Skoko,
Mechanism of chromosome compaction and looping by the Escherichia coli nucleoid protein Fis.
2006,
Pubmed Skoko,
Micromechanical analysis of the binding of DNA-bending proteins HMGB1, NHP6A, and HU reveals their ability to form highly stable DNA-protein complexes.
2004,
Pubmed Skoko,
Low-force DNA condensation and discontinuous high-force decondensation reveal a loop-stabilizing function of the protein Fis.
2005,
Pubmed Smith,
Expression of a histone H1-like protein is restricted to early Xenopus development.
1988,
Pubmed
,
Xenbase Syed,
Single-base resolution mapping of H1-nucleosome interactions and 3D organization of the nucleosome.
2010,
Pubmed Taneja,
Topoisomerase V relaxes supercoiled DNA by a constrained swiveling mechanism.
2007,
Pubmed Thåström,
Histone-DNA binding free energy cannot be measured in dilution-driven dissociation experiments.
2004,
Pubmed
,
Xenbase Thoma,
Involvement of histone H1 in the organization of the nucleosome and of the salt-dependent superstructures of chromatin.
1979,
Pubmed Thomas,
Cooperative binding of the globular domains of histones H1 and H5 to DNA.
1992,
Pubmed Tremethick,
The transcription complex of the 5 S RNA gene, but not transcription factor IIIA alone, prevents nucleosomal repression of transcription.
1990,
Pubmed
,
Xenbase Ura,
Differential association of HMG1 and linker histones B4 and H1 with dinucleosomal DNA: structural transitions and transcriptional repression.
1996,
Pubmed
,
Xenbase van Holde,
What determines the folding of the chromatin fiber?
1996,
Pubmed Wagner,
Compaction kinetics on single DNAs: purified nucleosome reconstitution systems versus crude extract.
2005,
Pubmed
,
Xenbase Weischet,
The effects of salt concentration and H-1 depletion on the digestion of calf thymus chromatin by micrococcal nuclease.
1979,
Pubmed Xiao,
Modulation of HU-DNA interactions by salt concentration and applied force.
2010,
Pubmed Xiao,
Force-driven unbinding of proteins HU and Fis from DNA quantified using a thermodynamic Maxwell relation.
2011,
Pubmed Yan,
Micromanipulation studies of chromatin fibers in Xenopus egg extracts reveal ATP-dependent chromatin assembly dynamics.
2007,
Pubmed
,
Xenbase