|
Figure 1. Tet3 Is Important for Early Eye and Neural Development. (AâE) Spatial expression profile of xlTet3 by in situ hybridization at stage 9 (A), 14 (B), 19 (C), and 25 (D and E). The sites of sections I and II in (E) are noted by red dashed lines in (D). Animal view (an), vegetal view (v), dorsal view (d), lateral view (L), brain (b), eye (e), cement gland (c), branchial arches (ba), and spinal cord (sc).(F) Western blot showing depletion of endogenous Tet3 protein by xlTet3 MOs in stage 14 embryos.(G) Developmental defects in stage 35 embryos caused by Tet3 depletion. Small head, eyeless, and missing pigmentation phenotypes in xlTet3 MOs-injected embryos are noted by red arrows, and the normal pigmentation in control embryos is noted by a black arrow.See also Figure S1. |
|
Figure 2. Tet3 Directly Regulates Key Developmental Genes. (A) Expression level changes of developmental genes resulting from Tet3 depletion as shown by in situ hybridization at stage 14. Red arrows show the inhibited expression by xlTet3 MOs injection, whereas black arrows show rescued expression by xtTet3 coinjection. L, left; R, right; a, anterior; p, posterior; d, dorsal; v, ventral. The red dots are injection tracer by β-gal staining.(B) RT-qPCR confirms the differentially expressed genes after Tet3 depletion at stage 14. Control MO, xlTet3 MOs or xlTet3 MOs/xtTet3 was injected into two dorsal blastomeres at 4-cell stage. Relative gene expression was normalized to odc. Results are shown as mean ± SD (n = 3).(C) Tet3 occupancy at target gene promoters by ChIP-qPCR assay. Data are presented as mean ± SEM (n = 3).See also Figure S2. |
|
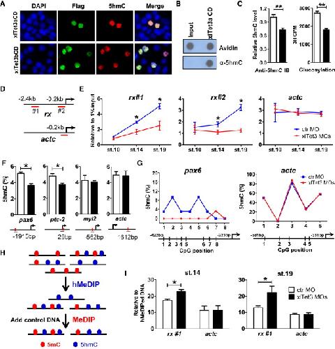
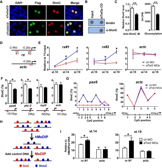
Figure 3. Tet3 Is an Active 5mC Hydroxylase Regulating the 5mC/5hmC Status at Target Gene Promoters. (A) xlTet3 CD is sufficient to convert 5mC to 5hmC in HEK293T cells by immunofluorescence analysis. Flag-tagged xlTet3 CD protein was detected using Flag antibody.(B) xlTet3a CD protein converts 5mC to 5hmC in vitro by dot-blot assay. Avidin-HRP is used to detect total biotin-labeled DNA, showing equal loading.(C) Tet3 depletion results in globally decreased 5hmC in stage 14 embryos by dot-blot (left) and 5hmC glucosylation (right) assays. Open bar, control MO; filled bar, xlTet3 MOs. Data are presented as mean ± SD (n = 3). ââp < 0.01.(D and E) hMeDIP-qPCR to detect dynamic 5hmC level changes in stage 10, 14, and 19 embryos. The targeting region for each primer set is underlined in (D). Results are shown as mean ± SD (n = 3) in (E). âp < 0.05.(F) Site-specific 5hmC level changes by Tet3 depletion in stage 14 embryos using the EpiMark 5mC/5hmC analysis kit. Open bar, control MO; filled bar, xlTet3 MOs. Red dot indicates MspI/HapII recognition site and each PCR amplified region is underlined. Arrow denotes promoter orientation. Data are shown as mean ± SD (n = 3). âp < 0.05.(G) TAB-seq analyses of 5hmC status at the promoter of pax6 (left) and actc (right) in stage 14 embryos. The average percent at each CpG site is derived from sequencing of 30â32 clones for pax6 promoter and 24â26 clones for actc promoter.(H) Schematic diagram of hMeDIP-MeDIP strategy.(I) hMeDIP-MeDIP qPCR to detect 5mC level changes after Tet3 depletion in stage 14 and 19 embryos. Data are shown as mean ± SD (n = 3). âp < 0.05. The targeting region for each primer set is shown in (D).See also Figure S3. |
|
Figure 4. The Unique DNA Binding Properties of the Tet3 CXXC Domain. (AâH) Binding affinities of the Tet3 CXXC domain to various DNA oligos by ITC assays. The sequence of the central four nucleotides of each double-stranded DNA probe is shown under the corresponding panel. Detailed sequence information for all DNA oligos used in this study is listed in Table S1. NB: no binding.(I) Representative TET3 CXXC GST pull-down sequencing results. Arrow denotes promoter orientation.(J) Genomic distribution of the TET3 CXXC-bound loci. Promoter is defined as â2 kb to +2 kb relative to transcription start site (TSS).(K) The percentage of CpA, CpT, CpC, and CpG in human genome and the TET3 CXXC-bound loci.(L) DNA motifs that are enriched in the TET3 CXXC-bound loci.See also Figure S4 and Table S1. |
|
Figure 5. The Tet3 CXXC Domain Specifically Recognizes Cytosine through a Conserved Residue His90. (A and C) Crystal structures of the Tet3 CXXC domain in complex with ACGT DNA (5â²-GCCAACGTTGGC-3â²) (A) or CmCGG DNA (5â²-GCCACmCGGTGGC-3â²) (C) in cartoon (left) and electrostatic representations (right), respectively. The double-stranded DNA sequence is shown in the middle of each corresponding panel.(B and D) Detailed interactions between the Tet3 CXXC domain and ACGT DNA (B) or between the Tet3 CXXC domain and CmCGG DNA (D). Red arrow, salt bridge interaction; olive arrow, hydrogen bond interaction; yellow arrow, electrostatic interaction.(E and F) Detailed interactions between the Tet3 CXXC domain (blue cartoon) and the target CG pair (E) or the following GC pair (F) in the ACGT DNA (red cartoon).(G and H) Detailed interactions between the Tet3 CXXC domain (blue cartoon) and the target CG pair (G) or the following mCG pairs (H) in the CmCGG DNA (green cartoon).See also Figures S5 and S6. |
|
Figure 6. Both 5mC Hydroxylase Activity and the CXXC Domain Are Important for Tet3 Function. (A) Schematic representation of xtTet3 mutants.(B) The CXXC domain deletion disrupts Tet3 occupancy at specific gene promoters by ChIP-qPCR assay. Data are presented as mean ± SEM (n = 3). âp < 0.05.(C) Summarized results of five independent pax6 expression rescue experiments. âSuppressedâ means significantly suppressed pax6 expression in posterior and anterior neural plates; âPartially suppressedâ means pax6 expression is detected but not intact in posterior and anterior neural plates; âNormalâ means intact pax6 expression in posterior and anterior neural plates. ââp < 0.01 compared to xlTet3 MOs, # p < 0.01 compared to xlTet3 MOs/xtTet3.(D) Summarized results of five independent phenotypic rescue experiments. âPartial defectâ means mild abnormal head structure, small eyes or one eye; âComplete defectâ means abnormal head structure and no eye. ââp < 0.01 compared to xlTet3 MOs, # p < 0.01 compared to xlTet3 MOs/xtTet3.(E) A model of Tet3 action in gene transcription regulation. The Tet3 CXXC domain specifically binds to unmodified cytosine (underlined)-containing sequence motifs with a slight preference for G at âYâ position and a mild disfavor for T or 5mC at âXâ position, targeting Tet3 to the promoter of target developmental genes. Then, the 5mC hydroxylase activity of Tet3 converts adjacent 5mC to 5hmC, an intermediate for further DNA demethylation, thus activates the gene expression. CD: catalytic domain. Please refer to the related text for more details.See also Figure S7. |
|
Figure S1. Tet3 Expression in Xenopus Embryos, Related to Figure 1. (A) Schematic diagram of Tet proteins. (B) Temporal expression of xlTet3 during Xenopus embryogenesis by RT-qPCR. xlTet3 expression was normalized to odc expression. (C and D) The expression of xlTet3 mRNA in the neural plate and notochord by in situ hybridization at stage 14. The site of the section shown in (D) is noted by a red dashed line in (C). d: dorsal view. |
|
Figure S2. The Regulation of Gene Expression by Tet3, Related to Figure 2. (A) The inhibition of pax6, rx and six3 expression by Tet3 depletion in stage 19 embryos (anterior view). Red arrows indicate the inhibited expression. Red dots are injection tracer by b-gal staining. (B and C) Depletion of Tet3 by xlTet3 MOs injection does not cause significant changes in the expression of otx2 or sox2 genes at stage 14 by in situ hybridization (B) or RT-qPCR (C). L: left; R: right; d: dorsal; v: ventral; a: anterior; p: posterior. Red dots are injection tracer by b-gal staining. In (C), relative expressions were normalized to odc, and results are shown as mean SD (n = 3). (D) The summarized results of four independent phenotype rescue experiments. The phenotype was examined at stage 35. Partial defect means mildly abnormal head structure, small eyes or one eye; Complete defect means abnormal head structure and no eyes. |