Click here to close
Hello! We notice that you are using Internet Explorer, which is not supported by Xenbase and may cause the site to display incorrectly.
We suggest using a current version of Chrome,
FireFox, or Safari.
???displayArticle.abstract???
Cystic kidney diseases are a global public health burden, affecting over 12 million people. Although much is known about the genetics of kidney development and disease, the cellular mechanisms driving normal kidney tubule elongation remain unclear. Here, we used in vivo imaging to show for the first time that mediolaterally oriented cell intercalation is fundamental to vertebrate kidney morphogenesis. Unexpectedly, we found that kidney tubule elongation is driven in large part by a myosin-dependent, multicellular rosette-based mechanism, previously only described in Drosophila melanogaster. In contrast to findings in Drosophila, however, non-canonical Wnt and planar cell polarity (PCP) signaling is required to control rosette topology and orientation during vertebrate kidney tubule elongation. These data resolve long-standing questions concerning the role of PCP signaling in the developing kidney and, moreover, establish rosette-based intercalation as a deeply conserved cellular engine for epithelial morphogenesis.
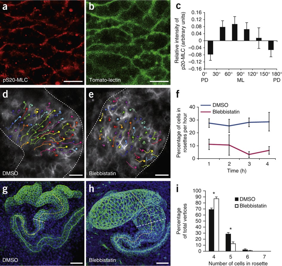
Figure 2: Elongation of vertebrate kidney tubules by mediolateral cell intercalation. (a) Diagram of the structural similarities between the mammalian and amphibian nephron segments: G, glomerulus; PT, proximal tubule (yellow); LoH, loop of Henle (green); DT, distal tubule (orange); CT, connecting tubule (blue); CD, collecting duct (white); IT, intermediate tubule (green); CC, coelomic cavity (brown). The diagram was adapted, with permission, from ref. 14. (b) The morphology of the developing renal tubule in Xenopus visualized by staining for β-catenin (red; cell borders) and tomato lectin (green; tubule epithelium). Scale bars, 20 μm. Using three-dimensional visualization software, 20 cells in the intermediate tubule are volume rendered on the basis of cell borders (gray). The pronephric tubule is outlined by a dashed line. (c) Enlarged view of volume-rendered cells shown in b. Scale bars, 20 μm. (d) Cell outlines at the basal surface of the tubule. Arrows in the traced cells indicate the longest diameter at the basal side. Rose plots show that the angular distribution is biased toward the mediolateral axis with a length-to-width ratio (LWR) between 1.9 and 2.3. Top, proximal; bottom, distal (n = 42 cells in 3 to 4 embryos at each stage). The outer circle represents 50%, the middle circle 22% and the inner circle 4% of total observations. Scale bars, 20 μm.
doi:10.1038/ng.2452
Redisplayed with permission from Macmillan Publishers Ltd. Nature Genetics, copyright 2012.
Figure 3: Morphogenetic movements of renal tubule cells employs rosette formation. (a) Time-lapse confocal imaging and tracking of individual tubule cells show convergent extension movements within the developing kidney tubule in Xenopus (outlined by the dashed line; Supplementary Movies 2 and 3). Scale bars, 50 μm. (b) Cells were segmented and colored to visualize cell rearrangement over the course of 10.7 h. Scale bars, 50 μm. (c) Layer-extracted still images of a forming and resolving rosette (red circle) from time-lapse recordings (Supplementary Movies 2 and 3). Top, proximal; bottom distal. Scale bars, 10 μm. (d) Corresponding images to those in c, filtered and colored, showing rosette formation and resolution. (e,f) Rose plots show the angular distribution of 33 forming and resolving rosettes in 3 tubules. There is a significant difference between the distribution of formation and resolution angles (P < 0.01, Mardia-Watson-Wheeler test). The outer circle represents 50%, the middle circle 22% and the inner circle 4% of total observations. Rosettes form predominantly in a mediolateral angle (e), whereas resolution is biased toward a proximodistal angle (f).
doi:10.1038/ng.2452
Redisplayed with permission from Macmillan Publishers Ltd. Nature Genetics, copyright 2012.
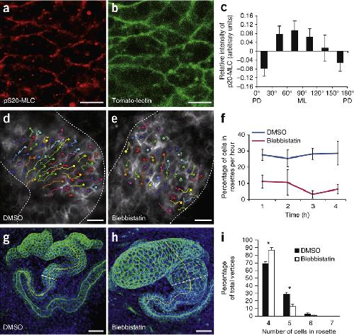
Figure 4: Inhibition of myosin interferes with cell movement in Xenopus tubule formation. (a,b) Immunostaining for S20-phosphorylated myosin light chain (pS20-MLC) (a) and Lycopersicon esculentum (tomato) lectin, which stains the membrane of tubule epithelial cells (b). Scale bars, 20 μm. (c) Densitometric analysis showed that the strongest signal of activated myosin light chain is detected at mediolaterally (ML) oriented cell junctions. Cell borders were categorized into six groups with angles between 0 and 180 degrees; pS20-MLC intensity was normalized against that of tomato lectin in ten kidney tubules (PD, posterodistal) and is significantly different from a random distribution (P = 0.05, ANOVA, n = 312 junctions). Error bars, s.e.m. (d,e) Parallel in vivo time-lapse analysis of embryos treated with DMSO (d) versus blebbistatin (e) shows disrupted cell rearrangement during tubule morphogenesis in those treated with blebbistatin. Colored tracks show the displacement of cells over time (up to 3 h). Crosses indicate cells that could not be tracked to the last frame. Scale bars, 20 μm. (f) Quantification of the number of cells participating in newly formed higher order rosettes (with five or more cells). Rosette detection was aided by a computerized algorithm on filtered images (Supplementary Movies 4 and 5) (difference in rosette frequency for all time points, P < 0.001, t test, n = 4 embryos, 721 cells analyzed in DMSO-treated group, 1,341 cells analyzed in blebbistatin-treated group). Error bars, s.e.m. (g,h) Treatment with blebbistatin between stages 33 and 37 (tomato lectinâFITC, green; DAPI, blue) prevented elongation and narrowing of the renal tubule (h) relative to treatment with DMSO (g). Dashed lines indicate the position of the cross-sections taken for measurements. The yellow lines indicate the anatomical landmarks used for measuring tubule length (the fusion point of the nephrostomes to the anterior bending of the intermediate tubule). Scale bars, 50 μm. (i) The complexity of multicellular rosettes was reduced by treatment with blebbistatin in fixed Xenopus tubules (n = 9 tubules in DMSO-treated group, n = 10 tubules in blebbistatin-treated group). *P < 0.01, t test. Error bars, s.e.m.
doi:10.1038/ng.2452
Redisplayed with permission from Macmillan Publishers Ltd. Nature Genetics, copyright 2012.