Click here to close
Hello! We notice that you are using Internet Explorer, which is not supported by Xenbase and may cause the site to display incorrectly.
We suggest using a current version of Chrome,
FireFox, or Safari.
DNA polymerase κ-dependent DNA synthesis at stalled replication forks is important for CHK1 activation.
Bétous R, Pillaire MJ, Pierini L, van der Laan S, Recolin B, Ohl-Séguy E, Guo C, Niimi N, Grúz P, Nohmi T, Friedberg E, Cazaux C, Maiorano D, Hoffmann JS.
???displayArticle.abstract???
Formation of primed single-stranded DNA at stalled replication forks triggers activation of the replication checkpoint signalling cascade resulting in the ATR-mediated phosphorylation of the Chk1 protein kinase, thus preventing genomic instability. By using siRNA-mediated depletion in human cells and immunodepletion and reconstitution experiments in Xenopus egg extracts, we report that the Y-family translesion (TLS) DNA polymerase kappa (Pol κ) contributes to the replication checkpoint response and is required for recovery after replication stress. We found that Pol κ is implicated in the synthesis of short DNA intermediates at stalled forks, facilitating the recruitment of the 9-1-1 checkpoint clamp. Furthermore, we show that Pol κ interacts with the Rad9 subunit of the 9-1-1 complex. Finally, we show that this novel checkpoint function of Pol κ is required for the maintenance of genomic stability and cell proliferation in unstressed human cells.
Figure 1. Pol κ is required for Chk1 phosphorylation after replication stress in human cells. (A, B) Western blot analysis of cell extracts from Human U2OS and MRC5 untransfected (unt) or transfected with control luciferase siRNA (si-luc), Pol κ siRNA (si-κ1, si-κ2, D-si-κ), untreated or treated with HU (2 mM, 3 h). Cell extracts were fractionated and soluble fractions were analysed with the indicated antibodies. Quantification was performed by ImageJ software; means±s.d. were presented. (C) Western blot analysis of whole cell extracts prepared from 293T cells treated with HU (2 mM, 3 h) transfected by si-RNA alone (si-luc or si-κ3'UTR) or co-transfected by si-κ3′UTR and a vector expressing FLAG-tagged wild-type Pol κ (κ-WT). (D, E) Pol η depletion with Pol η siRNA (si-η) or transfection with vector expressing the FLAG-tagged catalytic inactive mutant of Pol κ (Pol κ-Dead) was performed in MRC5 cells untreated or treated with HU (2 mM, 3 h).Source data for this figure is available on the online supplementary information page.Source Data for Figure 1.
Figure 2. Pol κ depletion from Xenopus egg extracts affects Chk1 phosphorylation. (A) Xenopus egg extracts were either mock depleted (ΔMock) or depleted with an anti-XPol κ-specific antibody (ΔXpol κ) as described in Materials and methods. Egg supernatants after depletion were analysed by western blotting with the indicated antibodies. (B) Analysis of Chk1P-S344 in mock-depleted or XPol κ-depleted extracts treated with (+) or without (−) aphidicolin (15 μM) and reconstituted with 25 ng of recombinant Pol κ (R-Pol κ) performed as in B. Chk1 was used as the loading control. (C) Kinetics of DNA synthesis of mock-depleted (ΔMock; left panel) or XPol κ-depleted (ΔXPol κ; right panel) egg extracts in both the presence (+) or absence (−) of UV irradiation (800 J/m2) and absence (−) or presence of 5 mM caffeine. The extent of DNA synthesis of both extracts is expressed as percent (%) of the input DNA added to egg extracts at time=0.Source data for this figure is available on the online supplementary information page.Source Data for Figure 2.
Figure 3. Pol κ is required for the accumulation of small nascent DNA in response to replication stress in Xenopus egg extracts. (A) The abundance of checkpoint factors in extracts Mock-depleted (ΔMock) or XPol κ-depleted (ΔXPol κ) was analysed by immunoblotting. (B) Chromatin binding of RPA in egg extracts mock depleted or depleted with XPol κ antibodies in the absence (−) or presence (+) of aphidicolin. (C) Sperm chromatin was replicated in egg extracts mock depleted (ΔMock) or depleted with XPol κ antibodies (ΔXPol κ) containing 15 μM aphidicolin (APH) and α-[P32]dCTP. At 40, 60 and 90 min, total DNA was purified as described (Van et al, 2010), replication intermediates were fractionated by denaturing polyacrylamide gel electrophoresis and detected by autoradiography after exposure to a PhosphoImager screen (Molecular Dynamics). Abundance of 25–150 nt long DNA intermediates was quantified by densitometric scanning and analysed with ImageJ software. (D) Sperm chromatin was incubated in control (ΔMock) or XPol κ (ΔXPol κ)-depleted egg extracts in the presence of aphidicolin (15 μM) for 60 min. Chromatin fractions were analysed by immunoblotting with the indicated antibodies. Western blot signals were quantified with ImageJ software, normalized to histone H3 signals. (E) Analysis of XPol κ chromatin binding. Demembranated sperm nuclei (2000, nuclei/μl of egg extract) were incubated in egg extracts for 90 min in the presence (+) or absence (−) of 15 or 750 μM aphidicolin. Chromatin fractions were obtained as described in Materials and methods and analysed by immunoblotting with the indicated antibodies.Source data for this figure is available on the online supplementary information page.Source Data for Figure 3.
Figure 4. Pol κ suppresses formation of single-stranded DNA induced by replicative stress upon recovery from an HU block. (A, B) Persistence of BrdU-positive cells in Pol κ-deficient cells 3 h after release from HU. Exponentially growing MRC5 cells were transfected with the indicated si-RNA; 48 h later cells were treated with 2 mM HU for 3 h and collected (R0) or released for 3 h in fresh medium (R3). Detection of BrdU (green) and PCNA (red) was performed in non-denaturating conditions. DNA was counterstained with DAPI. IgG1/488 and -/555 were controls of immunodetections. Examples of negative and positive cells for BrdU labelling at R0 and R3 are shown in A; scale bar 10 μm. (B) At least 150 MRC5 were randomly acquired with wide field microscopy and BrdU-positive nuclei in PCNA-positive nuclei were quantified in three independent experiments. Standard deviations were indicated by error bars and a t-test was applied (*P<0.05). (C) Increased level of Ub-PCNA onto chromatin after HU in Pol κ-deficient cells. Extracts of MRC5 cells transfected with si-luc or si-κ1 were fractionated. Soluble and chromatin fractions were then subjected to immunoblotting with the indicated antibodies. Actinin and MCM7 served as loading controls for soluble and chromatin fractions, respectively.Source data for this figure is available on the online supplementary information page.Source Data for Figure 4.
Figure 5. Pol κ depletion triggers perturbation of DNA replication program. (A) Increased RPA foci formation in nuclei from Pol κ-depleted cells. Left panel: MRC5 cells transfected with control siRNA (si-luc) or siRNAs targeting Pol κ (si-κ1) were randomly acquired (n>100 nuclei) by confocal microscopy and quantification of RPA-positive nuclei was performed 48 h after transfection; DNA content was visualized by DAPI staining. Right panel: cells transfected by the indicated siRNA were randomly acquired (n>80 cells) with wide field microscopy and the number of RPA foci per nucleus was automatically counted with ImageJ software; the distribution of the RPA foci per cell was presented and the P-value determined with the non-parametric Mann–Whitney test was 0.011 (*). (B) RPA accumulation onto chromatin in Pol κ-deficient cells. Extracts of MRC5 cells transfected with control siRNA (si-luc) or siRNAs targeting Pol κ (si-κ1) were fractionated. Chromatin and soluble fractions were then subjected to immunoblotting with the indicated antibodies. Extracts from the untransfected cells irradiated with UV (50 J/m2) serves as positive control for RPA hyperloading and Chk1 phosphorylation; actin serves as loading control. (C) Catalytic activity of Pol κ is required for preventing RPA accumulation onto chromatin in unstressed cells: western blot with the specified antibodies of chromatin cell extracts prepared from HeLa cells co-transfected by the indicated siRNA and empty vector (−) or vectors expressing FLAG-tagged wild-type Pol κ (Pol κ-WT) or the FLAG-tagged catalytic inactive mutant of Pol κ (Pol κ-Dead). (D) Depletion of Pol κ affects the spatial organization of active replication foci. Left panel: images of early, middle and late replication PCNA foci in U2OS cells analysed by immunofluorescence; scale bar: 10 μm. Right panel: quantification of MRC5 and HeLa cells with middle/late replication foci was performed (n>100 cells) for control (si-luc) and Pol κ-deficient cells (si-κ1, si-κ3′UTR) grown under 20 and 5% of oxygen.Source data for this figure is available on the online supplementary information page.Source Data for Figure 5.
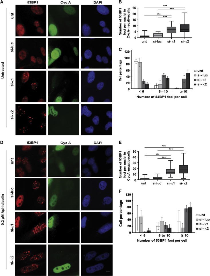
Figure 6. Increased 53BP1 nuclear bodies in G1 following Pol κ depletion. Untransfected (unt) or transfected with control siRNA (si-luc) or siRNAs targeting Pol κ (si-κ1, si-κ2) were untreated (A–C) or treated with 0.2 μM of aphidicolin for 24 h (D–F). 53PB1 was detected by immunofluorescence in G1 nuclei (cyclin A negative). Examples of positive nuclei for 53BP1 (red), Cyclin A (green) and DAPI (blue) staining are shown in A and D; B and E are representative experiments showing the distribution of the number of 53BP1 foci per cell in control and Pol κ-deficient cells (n=100); Box, 25–75 percentile range; whiskers, minimum and maximum values. Mann–Whitney test was applied to compare Pol κ-deficient cells data set with the control cells (***P<0.001). In (C) and (F), 53BP1-positive nuclei were scored and classified in the indicated categories based on the number of 53BP1 nuclear bodies. Experiments were done three times (n=100) and standard deviations are indicated by error bars.
Figure 7. Analysis of cell-cycle progression and cell proliferation in Pol κ-deficient cells. (A) The percentage (%) of G2/M cells was determined in HeLa or in HeLa XPAKD cells by flow cytometry analysis on control (si-luc) and Pol κ-deficient cells (si-κ1 and si-κ2). Experiments were done three times and standard deviations are indicated by error bars. P-values were calculated using Student's t-test (*P<0.05; **P<0.01). (B) Evaluation of the function of the G2/M checkpoint: the relative mitotic index in Pol κ-deficient cells compared with control cells was measured by monitoring the phosphorylated form of Histone H3 by flow cytometry analysis; DNA content was determined after DNA labelling with propidium iodide (PI). The percentage of H3P-positive cells was determined in three independent experiments and standard deviations were indicated by error bars. P-values were calculated using Student's t-test (*P<0.05; ***P<0.001). (C) Doubling time calculated from growth curve done during 96 h on control and Pol κ-deficient HeLa and MRC5 cells. Experiments were done three times in triplicate and standard deviations are indicated by error bars. P-values were calculated using Student's t-test (*P<0.05; **P<0.01; ***P<0.001).
Figure 8. A model for the checkpoint function of Pol κ. Upon replication stress, new short RNA-DNA primers continue to be synthesized and elongated on the unwound ssDNA downstream of a stalled replisome. On the lagging strand, primers accumulate through recycling of Pol α and are elongated by Pol δ with PCNA. On the leading strand, Pol α could be also recruited and elongation of the primers could be made by the distributive Pol κ in order to allow high levels of 5' ends primer-template junctions. Accumulation of short nascent DNAs on both strands results in multiple 5′ ends of primer-template junctions facilitating the binding of the 9-1-1 complex and subsequently checkpoint activation.
Avkin,
Quantitative analysis of translesion DNA synthesis across a benzo[a]pyrene-guanine adduct in mammalian cells: the role of DNA polymerase kappa.
2004, Pubmed
Avkin,
Quantitative analysis of translesion DNA synthesis across a benzo[a]pyrene-guanine adduct in mammalian cells: the role of DNA polymerase kappa.
2004,
Pubmed Bergoglio,
DNA synthesis by Pol η promotes fragile site stability by preventing under-replicated DNA in mitosis.
2013,
Pubmed Bétous,
Role of TLS DNA polymerases eta and kappa in processing naturally occurring structured DNA in human cells.
2009,
Pubmed Bi,
DNA polymerase kappa is specifically required for recovery from the benzo[a]pyrene-dihydrodiol epoxide (BPDE)-induced S-phase checkpoint.
2005,
Pubmed Biard,
Development of new EBV-based vectors for stable expression of small interfering RNA to mimick human syndromes: application to NER gene silencing.
2005,
Pubmed Burr,
Elevated mutation rates in the germline of Polkappa mutant male mice.
2006,
Pubmed Byun,
Functional uncoupling of MCM helicase and DNA polymerase activities activates the ATR-dependent checkpoint.
2005,
Pubmed
,
Xenbase Callegari,
Postreplication gaps at UV lesions are signals for checkpoint activation.
2010,
Pubmed Chang,
Monoubiquitination of proliferating cell nuclear antigen induced by stalled replication requires uncoupling of DNA polymerase and mini-chromosome maintenance helicase activities.
2006,
Pubmed
,
Xenbase Ciccia,
The DNA damage response: making it safe to play with knives.
2010,
Pubmed Cimprich,
ATR: an essential regulator of genome integrity.
2008,
Pubmed Cortez,
Unwind and slow down: checkpoint activation by helicase and polymerase uncoupling.
2005,
Pubmed Costanzo,
Xenopus cell-free extracts to study DNA damage checkpoints.
2004,
Pubmed
,
Xenbase Davies,
Activation of ubiquitin-dependent DNA damage bypass is mediated by replication protein a.
2008,
Pubmed Delacroix,
The Rad9-Hus1-Rad1 (9-1-1) clamp activates checkpoint signaling via TopBP1.
2007,
Pubmed Elbashir,
Duplexes of 21-nucleotide RNAs mediate RNA interference in cultured mammalian cells.
2001,
Pubmed Ellison,
Biochemical characterization of DNA damage checkpoint complexes: clamp loader and clamp complexes with specificity for 5' recessed DNA.
2003,
Pubmed Friedberg,
Suffering in silence: the tolerance of DNA damage.
2005,
Pubmed Friedberg,
Trading places: how do DNA polymerases switch during translesion DNA synthesis?
2005,
Pubmed Friedberg,
Specialized DNA polymerases, cellular survival, and the genesis of mutations.
2002,
Pubmed Furuya,
Chk1 activation requires Rad9 S/TQ-site phosphorylation to promote association with C-terminal BRCT domains of Rad4TOPBP1.
2004,
Pubmed Gerlach,
Purification and characterization of pol kappa, a DNA polymerase encoded by the human DINB1 gene.
2001,
Pubmed Gong,
BACH1/FANCJ acts with TopBP1 and participates early in DNA replication checkpoint control.
2010,
Pubmed Hile,
Beyond translesion synthesis: polymerase κ fidelity as a potential determinant of microsatellite stability.
2012,
Pubmed Kai,
Checkpoint activation regulates mutagenic translesion synthesis.
2003,
Pubmed Liu,
Claspin operates downstream of TopBP1 to direct ATR signaling towards Chk1 activation.
2006,
Pubmed Lopes,
The DNA replication checkpoint response stabilizes stalled replication forks.
2001,
Pubmed Lopes,
Multiple mechanisms control chromosome integrity after replication fork uncoupling and restart at irreparable UV lesions.
2006,
Pubmed Lukas,
53BP1 nuclear bodies form around DNA lesions generated by mitotic transmission of chromosomes under replication stress.
2011,
Pubmed Lupardus,
A requirement for replication in activation of the ATR-dependent DNA damage checkpoint.
2002,
Pubmed
,
Xenbase Maiorano,
Pol κ in replication checkpoint.
2013,
Pubmed Maiorano,
MCM8 is an MCM2-7-related protein that functions as a DNA helicase during replication elongation and not initiation.
2005,
Pubmed
,
Xenbase Maya-Mendoza,
Chk1 regulates the density of active replication origins during the vertebrate S phase.
2007,
Pubmed Melo,
A unified view of the DNA-damage checkpoint.
2002,
Pubmed
,
Xenbase Michael,
Activation of the DNA replication checkpoint through RNA synthesis by primase.
2000,
Pubmed
,
Xenbase Mordes,
TopBP1 activates ATR through ATRIP and a PIKK regulatory domain.
2008,
Pubmed Murray,
Cell cycle extracts.
1991,
Pubmed Neelsen,
Oncogenes induce genotoxic stress by mitotic processing of unusual replication intermediates.
2013,
Pubmed Nyberg,
Toward maintaining the genome: DNA damage and replication checkpoints.
2002,
Pubmed Ogi,
The Y-family DNA polymerase kappa (pol kappa) functions in mammalian nucleotide-excision repair.
2006,
Pubmed Ogi,
Three DNA polymerases, recruited by different mechanisms, carry out NER repair synthesis in human cells.
2010,
Pubmed Ogi,
Polkappa protects mammalian cells against the lethal and mutagenic effects of benzo[a]pyrene.
2002,
Pubmed Ohashi,
Fidelity and processivity of DNA synthesis by DNA polymerase kappa, the product of the human DINB1 gene.
2000,
Pubmed Okada,
Involvement of vertebrate polkappa in Rad18-independent postreplication repair of UV damage.
2002,
Pubmed Petermann,
Evidence that the ATR/Chk1 pathway maintains normal replication fork progression during unperturbed S phase.
2006,
Pubmed Raderschall,
Nuclear foci of mammalian recombination proteins are located at single-stranded DNA regions formed after DNA damage.
1999,
Pubmed Recolin,
Role of replication protein A as sensor in activation of the S-phase checkpoint in Xenopus egg extracts.
2012,
Pubmed
,
Xenbase Rey,
Human DNA polymerase eta is required for common fragile site stability during unperturbed DNA replication.
2009,
Pubmed Schenten,
DNA polymerase kappa deficiency does not affect somatic hypermutation in mice.
2002,
Pubmed Sogo,
Fork reversal and ssDNA accumulation at stalled replication forks owing to checkpoint defects.
2002,
Pubmed Stancel,
Polk mutant mice have a spontaneous mutator phenotype.
2009,
Pubmed Van,
Continued primer synthesis at stalled replication forks contributes to checkpoint activation.
2010,
Pubmed
,
Xenbase Waters,
Eukaryotic translesion polymerases and their roles and regulation in DNA damage tolerance.
2009,
Pubmed Yan,
TopBP1 and DNA polymerase-alpha directly recruit the 9-1-1 complex to stalled DNA replication forks.
2009,
Pubmed
,
Xenbase Zhang,
The F box protein Fbx6 regulates Chk1 stability and cellular sensitivity to replication stress.
2009,
Pubmed Zou,
Replication protein A-mediated recruitment and activation of Rad17 complexes.
2003,
Pubmed Zou,
Regulation of ATR substrate selection by Rad17-dependent loading of Rad9 complexes onto chromatin.
2002,
Pubmed