XB-ART-47477
Dev Biol
2013 Dec 01;3841:83-100. doi: 10.1016/j.ydbio.2013.09.017.
Show Gene links
Show Anatomy links
Calpain2 protease: A new member of the Wnt/Ca(2+) pathway modulating convergent extension movements in Xenopus.
Zanardelli S, Christodoulou N, Skourides PA.
???displayArticle.abstract???
Calpains are a family of calcium-dependent intracellular cysteine proteases that regulate several physiological processes by limited cleavage of different substrates. The role of Calpain2 in embryogenesis is not clear with conflicting evidence from a number of mouse knockouts. Here we report the temporal and spatial expression of Calpain2 in Xenopus laevis embryos and address its role in Xenopus development. We show that Calpain2 is expressed maternally with elevated expression in neural tissues and that Calpain2 activity is spatially and temporally regulated. Using a Calpain inhibitor, a dominant negative and a morpholino oligonoucleotide we demonstrate that impaired Calpain2 activity results in defective convergent extension both in mesodermal and neural tissues. Specifically, Calpain2 downregulation results in loss of tissue polarity and blockage of mediolateral intercalation in Keller explants without affecting adherens junction turnover. We further show that Calpain2 is activated in response to Wnt5a and that the inhibitory effect of Wnt5a expression on animal cap elongation can be rescued by blocking Calpain2 function. This suggests that Calpain2 activity needs to be tightly regulated during convergent extension. Finally we show that expression of Xdd1 blocks the membrane translocation of Calpain2 suggesting that Calpain2 activation is downstream of Dishevelled. Overall our data show that Calpain2 activation through the Wnt/Ca(2+) pathway and Dishevelled can modulate convergent extension movements.
???displayArticle.pubmedLink??? 24076278
???displayArticle.link??? Dev Biol
Species referenced: Xenopus laevis
Genes referenced: actl6a capn2 cdh3 dvl1 dvl2 fn1 foxd1 mrc1 nodal3 nodal3.2 pax3 sox2 tbxt wnt5a
???displayArticle.morpholinos??? capn2 MO1
???attribute.lit??? ???displayArticles.show???
|
|
Fig. 1. Calpain2 temporal and spatial expression patterns during Xenopus development. (A) RT-PCR was performed using specific primers for Calpain2 at different stages of development. Actin was used as a loading control. (B) Casein zymography analysis was performed as described under Materials and Methods and shows the activity of Calpain1 (upper band) and Calpain2 (lower band) at different stages of development (left top gel). Western blot of actin was used as a loading control (left bottom gel). Various amounts (10�40 �g) of whole-embryo lysates were loaded on to the gel to assess the method sensitivity (middle gel). As a negative control, a gel loaded with 20 �g of lysate was incubated in a noncalcium proteolysis buffer containing 1 mM EDTA (right gel). (C) HA-Calpain2 localisation. (I) Cross-section through the dorsal mesoderm of a stage 12 embryo ectopically expressing HA-Calpain2 and stained with an anti-HA antibody. A high-magnification view of the boxed region is shown in the inset. The white arrow indicates the presumptive Golgi�ER complex. (II) HA-Calpain2 localisation in ectodermal cells of a stage 9 embryo. (III) HA-Calpain2 localisation in neural ectodermal cells of a stage 13 embryo. Scale bars=20 μΜ. (D�K) Expression pattern of Calpain2 in Xenopus by WISH. (D) Animal (left) and vegetal (right) view of a stage 5 embryo. Control hybridisation with the sense probe is shown in the inset. (E) Animal (left) and vegetal (right) view of a stage 9 embryo. Control hybridisation with the sense probe is shown in the inset. (F) Sagittal section of a stage 10.5 embryo, apical to the top, dorsal to the left. Black arrow: blastopore lip. White arrows: Mesodermal staining. (G) Dorsal view of a stage 17 embryo, anterior to the bottom. (H) Dorsal (left) and lateral (right) view of a stage 22 embryo, anterior to the bottom. (I�K) Stage 30 embryos. (I) Lateral view, anterior to the left, dorsal to the top. Control hybridisation with the sense probe is shown in the inset. (J) High magnification view of anterior region. (K) Cross-section view, dorsal to the top, of a WISH-stained tailbud embryo visualised by fluorescent microscopy (WISH-staining in red; background fluorescence in green). Abbreviations: e, eye; ov, optic vescicle; bc, branchial arches; so, somites; no, notochord; nt, neural tube. |
|
|
Fig. 2. Inhibition of Calpains by CI3 causes severe delays in blastopore and neural tube closures. (A) Vegetal view of a stage 12 control embryo (left) and an embryo treated with 100 �M CI3 from pre-gastrula stages (right). CI3-treatment severely delays blastopore closure. (B) Dorsal view of stage 18 control embryos (left) and embryos treated with 100 �M CI3 from stage 11 (right). The addition of the inhibitor at this stage causes a significant delay in neural tube closure. (C) Tailbuds of embryos treated with CI3 at different times of development and rescued by removal of the inhibitor. Embryos in which the inhibitor was added at pre-gastrula stages and kept for the whole course of development display a severe phenotype, with shorter and bent AP axes and loss of anterior structure (second image from the left). Embryos in which the inhibitor was removed at stage 12 and replaced with fresh 0.1� MMR display a range of overall less severe phenotype, with normal heads but shorter and bent AP axes and some spina bifida phenotypes (third image from the left). Embryos treated with CI3 from stage 11 onwards appear shorter, with reduced eyes and overall pigmentation (image to the right). (D�F) Scoring of the phenotypes of embryos treated with the inhibitor from gastrula stages onwards (n=73), inhibitor removed at stage 10.5 (n=44), inhibitor removed at stage 12 (n=55) and treated from stage 11 (n=46). Graphs indicate the per cent of embryos that display the phenotypes as depicted in the images above each graph. Percentages are calculated on surviving embryos only. (D) Delays in blastopore closure are assessed in embryos at stage 12. Controls: blastopore=0.2�0.25 mm, Mild phenotype: blastopore=0.35�0.5 mm. Severe phenotype: blastopore=0.5�0.8 mm. (E) Delays in neural tube closure are scored in embryos at stage 18. (F) The range of phenotypes observed at tailbud stages are classified in mild (normal head structure, shorter AP axis), severe (short and deformed embryos, completely lacking head structures) and spina bifida. (G) Death rates of embryos treated with CI3 from gastrula stages onwards, inhibitor removed at stage 10.5 and at stage 12. |
|
|
Fig. 3. Calpain2 downregulation by morpholino antisense oligonucleotide (MO) leads to mild delays in blastopore closure and severe defects during neural morphogenesis. (A) Vegetal view of stage 12.5 control embryos (bottom) and embryos injected with 70 ng MO at 1-cell stage (top). MO-injected embryos show mild delays in blastopore closure (blastopore of controls embryos=0.2�0.25 mm; blastopore of MO-injected embryos=0.35�0.5 mm). (B) Dorsal view of a stage 18 control embryo (top) and an embryo injected with 70 ng MO at 1-cell stage (bottom). The MO-injected embryo show marked delays in neural tube closure. (C) Dorsal and anterior views of stage 20 embryos injected with the MO as in B. At this stage, dorsal neural folds appear to be fused in the MO-injected embryos (top, third embryo to the right) as in controls (bottom, embryo in the middle). However, anterior neural tube is still open in MO-injected embryos (top, first and second embryos from the left) whereas it is completely closed in controls (bottom, first and third embryos). (D�F) Tailbuds of control embryos (D), embryos injected with 70 ng MO at 1-cell stage (E) and embryos in which the same amount of MO was co-injected with 500 pg Capn2R (F). MO injections cause shortening of the AP axis and head malformations (E) and this phenotype is successfully rescued by Capn2R(F). (G) Delays in blastopore closure and during neurulation are scored in embryos (injected as in A) at stage 12 and 18, respectively (n=71). Graphs indicate the percentage of embryos that display the phenotypes as depicted in the images above each graph. (H) Tailbuds of embryos injected with the MO as in A are scored for their phenotypes. They were classified in short (shorter AP axes), short and bent (shorter and dorsally curved AP axes) and severe (short and deformed embryos, completely lacking head structures). Graphs indicate the percentage of embryos that display the phenotypes as depicted in the images above each graph (n=46). (I) Dorsal view of the head of a tailbud injected with 15 ng MO at 1 out of 2 blastomeres. Loss of the eye structures (arrow) and reduced pigmentation are observed in the injected side (indicated by an asterisk). (J) Western blot analysis detecting HA-tagged Capn2 in lysates of stage 13 embryos. mRNA (200 pg) encoding HA-Capn2 is co-injected with or without MO (50 ng). This amount of MO completely blocks the translation of HA-Capn2. (K) Casein zymography analysis showing endogenous Calpain1 (top) and Calpain2 (bottom) activities in lysates of MO-injected embryos. Injection of 50 ng MO causes a 40% reduction in Calpain2 expression at stage 19 (arrow). Injection of 70 ng MO causes a 50% reduction in Calpain2 expression at stage 13 (arrowhead). Densitometry analysis was performed using ImageJ software and the samples were corrected for loading in correlation with Capn1 |
|
|
Fig. 4. Calpain inhibition by CI3 completely blocks mesoderm convergent extension and affects mesoderm migration without altering cell fate. (A�C) WISH showing the expressions of mesodermal markers Xbra (A and B) and Chrd (C) in embryos treated with CI3 from 2-cell stage onwards. Inhibition of Calpains does not affect the expression and localisation of Xbra and Chrd at early gastrula stages (A and C). (B) Sagittal sections of Xbra-stained embryos at stage 12 showed a shorter notochord in CI3-treated embryos compared to controls. (D) A 50 �M CI3 inhibitor completely blocks the activin-induced elongation of animal caps explants in 3 independent experiments. (E) Migration rates of CI3-treated or untreated mesodermal cells derived from activin-treated dissociated caps (values shown are means�s.e.m., n=25). Abbreviations: A, anterior: P, posterior. |
|
|
Fig. 5. Downregulation of Calpain2 by MO affects cell movements during neural tube closure. (A) Frames from a 175 min time-lapse movie of an embryo injected at 1 out of two blastomeres with 30 ng MO (left embryo in each frame) and an embryo in which the same amount of MO was co-injected with 300 pg Capn2R mRNA (right embryo in each frame). White dashed lines outline the width of the neural plate. Time (t) in minutes is shown at the top right of each frame. The injected side of the embryo is shown by FITC fluorescence in the top left inset in the first frame. The severe delay in neural plate movement caused by MO injection is successfully rescued by Capn2R. (B) Targeted injection of 20 ng MO at 1 dorsal blastomere at 4-cell stage is sufficient to cause the severe delay in neural plate movement. The injected side is visualised by FITC fluorescence (inset) and indicated by an asterisk. White lines show the width of the neural plate. (C) WISH for neural marker Sox2 in a stage 16 embryo co-injected with 20 ng MO and 50 pg mGFP at 1 dorsal blastomere at 4-cell stage. The injected side is determined as described in F and it is marked by an asterisk. Sox2 expression is wider in the MO-injected side. (D) WISH for the neural fold marker Pax3 in a stage 18 embryo injected as in C. The injected side is marked by an asterisk. Pax3 expression is shifted laterally in the MO-injected side. (E) RT-PCR analysis shows that Sox2 expression is not affected by MO-injection in XBF2-induced animal caps. Sox2 expression levels have been calculated using ImageJ and normalised against the loading control. (F) High magnification of the neural plate of a Sox2-stained embryo injected as in C and subsequently stained with an anti-GFP antibody and visualised by fluorescent microscopy. mGFP staining (green) identifies the injected side (asterisk). Sox2 staining is shown in red. The width of Sox2 staining is measured using ImageJ software. (G) Quantification of the width of Sox2 expression. The width was measured as described in F. As shown by the graph, the width of Sox2 expression is significantly wider in the MO-injected sides than in the uninjected ones. Co-injection with 250 pg Capn2R clearly rescues the phenotype (values shown are means�s.e.m., n=15). (H) Tailbud of an embryo injected with MO as in B. It presents a lateral bending towards the MO-injected side (indicated by an asterisk), probably due to decreased elongation of this side of the embryo. (I) WISH for the neural fold marker Pax3 in a stage 28 embryo injected with 40 ng MO at both dorsal blastomeres at 4-cell stage. Injection of the MO disrupts anterior neural tube closure (arrow). |
|
|
Fig. 6. Downregulation of Calpain2 expression by MO inhibits neural convergent extension. (A�C) Neural convergent extension was analysed in XBF2-injected animal caps. One-cell stage embryos were injected with 100 pg XBF2 either alone (A) or co-injected with 70 ng MO (B) or treated with 50 �M CI3 (C). The inset in B shows MO localisation in the explants as shown by FITC fluorescence. (D) Percentage of elongated explants from the experiment described in A�C. Explants with different degrees of elongation were grouped according to their length to width ratio (LWR). Black indicates a strong elongation (LWR>2), grey a mild elongation (LWR=1.2�2) and white no elongation (LWR=1�1.2). (XBF-2 injected, n=26; MO, n=23; CI3, n=24). (E�F) Neural convergent extension was analysed in neural plate explants. (F) Neural plate explants excised from stage 12�12.5 control (top panel) or MO-injected (bottom panel) embryos were left to elongate. The time (in hours) at which each picture was taken is indicated above. The inset of the last image in the bottom panel shows FITC fluorescence. (E) The graph shows the change in length (Δlength) over time in control (red) and MO-injected (green) neural explants that were prepared as in (F). The lengths were measured using ImageJ software. The plotted data are means�s.e.m (n=10). Abbreviations: LWR, length to width ratio. |
|
|
Fig. 7. Inhibition of Calpains affects the morphology and motility of mesodermal cells. Still frames from time-lapse movies of control (A) and CI3-treated (B) DMZ explants. mGFP was used as a lineage tracer. Time (t) in minutes is shown at the top left of each frame. Outlines of randomly chosen cells (1, 2, 3 in control explants and 1′, 2′, 3′ in CI3-treated explants) are shown to the right of each panel. They were drawn from the first (pink) and last (grey) frames of the movie and superimposed. Black arrows indicate the direction of migration for each cell. The black double arrow head represents the orientation of the antero-posterior (AP) axis. Cells in CI3-treated explant show alteration in morphology, orientation and motility. (C) Outlines of cells from an intermediate frame were traced and their long axes indicated with red arrows. The black double arrow head represents the orientation of the AP axis. In control explants, the cells are polarised along the medio-lateral axis. In CI3-treated explants, some cells show identical polarisation axis but the overall tissue polarity is disrupted. (D) Circular diagram of LWR versus the angle of the long axis of each of cells in A and B. Controls cells are clustered mediolaterally. Cells in CI3 treated explants are distributed randomly. Circular diagram prepared using Oriana 4.01 software. |
|
|
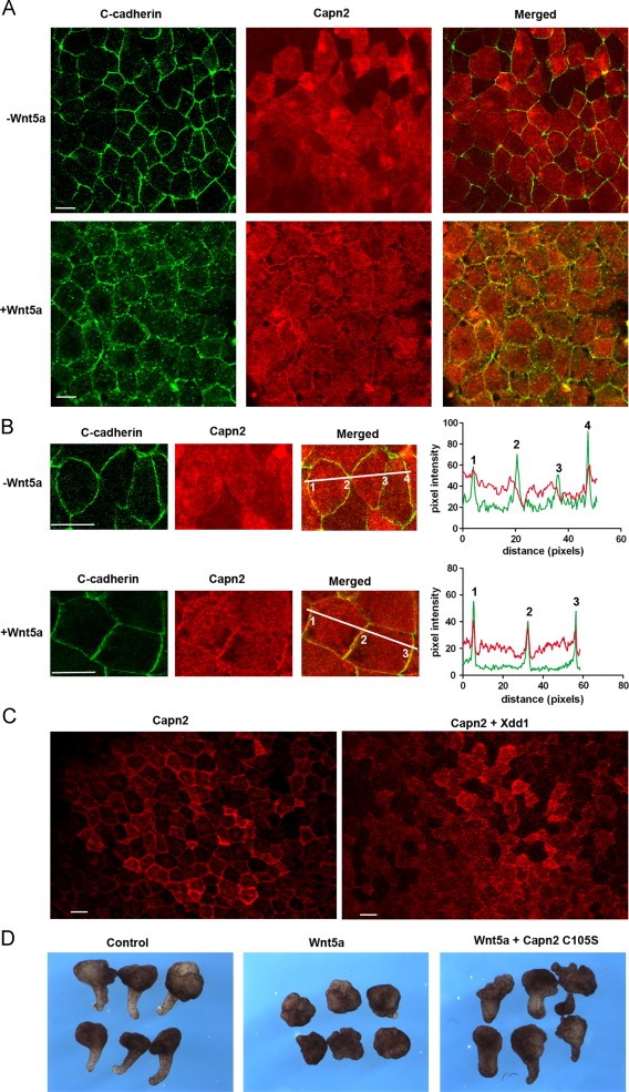
Fig. 8. Wnt5a elicits Calpain2 translocation to the plasma membrane. (A) Animal caps from embryos injected with 200 pg HA-Capn2 alone (top panels) or co-injected with 500 pg Wnt5a (bottom panels) are double stained for C-cadherin (green) and HA-Calpain2 (red). Plasma membrane can be visualised in both top and bottom panels by C-cadherin staining. In the absence of Wnt5a (top panel) Calpain2 is mainly diffused in the cytoplasm, whereas in the presence of Wnt5a there is a clear increase in its membrane localisation. Scale bar=20 μM. (B) Co-localisation studies in individual groups of cells in the absence (top panel) or presence of Wnt5a (bottom panel). Fluorescence-intensity profiles are shown to the right and represent the areas marked by the white line. Numbering represents membrane regions. Only in the presence of Wnt5a C-cadherin and Calpain2 show clear co-localisation at membrane regions, as determined by fluorescence-intensity overlap. Pixel intensity profiles were generated using ImageJ software. Scale bar=20 μM. (C) Ectodermal cells of stage 13 embryos injected with 200 pg HA-Capn2 alone or co-injected with 1 ng Xdd1 stained with anti-HA antibody. Scale bar=20 μM (D) Injection of 100 pg Wnt5a blocks the activin-induced elongation of animal caps explants. Co-injection of 1 ng Capn2 C105S reverses the inhibition of elongation caused by Wnt5a. |
|
|
Suppl. Figure1. Inhibition of Calpain2 delays blastopore closure, blocks mesoderm convergent extension and modulates mesoderm migration, without affecting the canonical Wnt pathway. (A-B) Embryos were injected at 2 blastomeres at 2-cell stage with 1ng Capn2C105S. (A) Embryos injected with Capn2C105S show a marked delay in blastopore closure at stage 12 (top embryos) compared to controls (bottom embryos). (B) Tailbuds of embryos injected with Capn2C105S (left image) are shorter, dorsally-bent and lacking head structures. Some severe cases are spina bifida. Controls are shown to the right. (C) RT-PCR analysis shows that Xnr3 expression is not affected by CI3 treatment in stage 11 embryos. Xnr3 expression levels have been calculated using ImageJ and normalised against the loading control. (D) Injection of 70ng of Capn2 MO impairs the activin-induced elongation of animal caps explants. (E) Cell traces from Control and CI3-treated mesodermal cells derived from activin-treated dissociated caps and plated on fibronectin-coated coverslip. |
|
|
Suppl. Figure2. Radial intercalation is unaffected in Keller explants treated with CI3. Keller explants were excised at stage 10.5. The explants were subsequently plated into fibronectin-coated chambered coverslips in DFA in the prescence of 50μΜ CI3. Still frames from a time lapse movie at 0 and 250 minute, are showing that the mesodermal cells have been successfully radially intercalated towards the substrate. From multiple cell layers, the mesoderm thins and spreads after 250 minutes. |
|
|
Suppl. Figure3. Calpain 2 localisation is dependent on intracellular Ca2+ concentration. Animal cap cells of stage 9 embryos injected with 400pg HA-Capn2. In embryos treated for 40 min with 10μΜ Ionomycin, Capn2 localises at the membrane whereas it is diffused in the cytoplasm in untreated embryos. Scale bar = 20μM. |
|
|
Suppl. Table S1. List of Primers used for PCR and RT-PCR. In bold are the nucleotides that have been mutated. |
