XB-ART-47540
J Cell Sci
2013 Nov 01;126Pt 21:5005-17. doi: 10.1242/jcs.133421.
Show Gene links
Show Anatomy links
ERK and phosphoinositide 3-kinase temporally coordinate different modes of actin-based motility during embryonic wound healing.
???displayArticle.abstract???
Embryonic wound healing provides a perfect example of efficient recovery of tissue integrity and homeostasis, which is vital for survival. Tissue movement in embryonic wound healing requires two functionally distinct actin structures: a contractile actomyosin cable and actin protrusions at the leading edge. Here, we report that the discrete formation and function of these two structures is achieved by the temporal segregation of two intracellular upstream signals and distinct downstream targets. The sequential activation of ERK and phosphoinositide 3-kinase (PI3K) signalling divides Xenopus embryonic wound healing into two phases. In the first phase, activated ERK suppresses PI3K activity, and is responsible for the activation of Rho and myosin-2, which drives actomyosin cable formation and constriction. The second phase is dominated by restored PI3K signalling, which enhances Rac and Cdc42 activity, leading to the formation of actin protrusions that drive migration and zippering. These findings reveal a new mechanism for coordinating different modes of actin-based motility in a complex tissue setting, namely embryonic wound healing.
???displayArticle.pubmedLink??? 23986484
???displayArticle.pmcLink??? PMC3820245
???displayArticle.link??? J Cell Sci
???displayArticle.grants??? [+]
Species referenced: Xenopus laevis
Genes referenced: actl6a akt1 cdc42 ctnnb1 gnl3 mapk1 pik3ca pik3cg rac1 rho rho.2 spred1
???displayArticle.antibodies??? Mapk1 Ab1
???attribute.lit??? ???displayArticles.show???
|
|
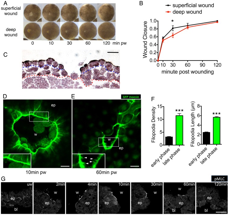
Fig. 1. Embryonic wound healing comprises distinct temporal phases. (A) Time-lapse series of superficial and deep wound closure in blastula stage embryos. pw, post wounding. (B) Quantification of wound closure speed in superficial and deep wounds. Data are means ± s.d. of three independent experiments, n = 5 embryos for each experiment. Two-way ANOVA was performed to confirm significance. *P<0.05. (C) H&E staining of a deep wound at 1 hour after wounding. Blue dashed line represents boundary between superficial (epithelial) layer and deep (mesenchymal) layer on the animal cap. Red dashed line indicates border between the animal cap cells and vegetal cells of the embryo. Note that the deep layer has healed close by this time point, whereas the superficial layer has not yet healed. (D) Circumferential actin cable at the wound edge 10 minutes post wounding in GFP-moesin-injected embryo. Inset shows thick actin cable with few or no filopodial protrusions. (E) Filopodia formation at the wound edge 60 minutes after wounding in GFP-injected embryo. Inset shows proximal wound fronts with filopodia. Arrows indicate filopodia extended from opposing wound edges. w, wound area; ep, epithelium. (F) Quantification of the density (number of filopodia per 100 µm) and length of filopodia at the wound edge in early and late phases (means ± s.e.m.; ***P<0.001. (G) Time course of immunofluorescence staining for Ser19 phosphorylation on myosin-2 light chain in transected wounds. w, wound; bl, blastocoel; ep, epithelium. Scale bars: 500 µm (A), 50 µm (C,G), 10 µm (D,E). |
|
|
Fig. 2. ERK and PI3K signalling are sequentially activated during embryonic wound healing. (A) Western blot analysis shows the sequential activation of pERK and pAkt in deep wounds, with α-tubulin as loading control. (B) Quantification of pERK and pAkt activation during embryonic wound healing. Data are means ± s.e.m. from three independent experiments and represent pERK and pAkt signal intensities normalized to α-tubulin controls. (C) Immunofluorescence staining of pERK, β-catenin (plasma membrane) and DAPI (nucleus) on a transected embryonic wound 10â minutes after wounding. w, wound; bl, blastocoel; ep, epithelium. (DâF) PIP3 localisation in unwounded epithelium (D), early phase wound (E) and late phase wound (F). Green, GFP-Grp1; red, mCherry-moesin; w, wound; ep, epithelium; pw, post wounding. Scale bars: 50â µm (C), 20â µm (DâF). |
|
|
Fig. 3. ERK and PI3K signalling regulate distinct phases of wound healing. (A–C) Time-lapse series of wound healing in control and in embryos injected with spred1 (A), Δp85 (B) and p110 caax (C). Each image shows time post wounding. Scale bar: 200 µm. (D–F) Healing curves of results in A–C. (G–J) Quantification of relative wound closure 10 minutes (G), 30 minutes (H), 60 minutes (I) and 120 minutes (J) post wounding. Mean wound closure percentage of control embryos was normalized to 1; other groups show closure relative to control. Results are shown as means ± s.e.m.; n = 3. Non-parametric Mann–Whitney test was used to test for significance between control and other groups. *P<0.05; **P<0.01; ***P<0.001; ns, not significant. |
|
|
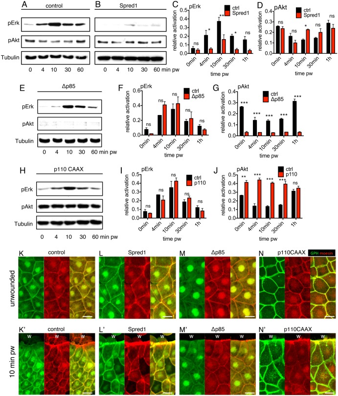
Fig. 4. Disruption of ERK signalling results in a quicker restoration of PI3K signalling. (A–D) Western blots and quantification of pERK and pAkt in spred1 and control injected embryos post wounding. (E–G) Western blot and quantification of pERK and pAkt in Δp85 and control injected embryos post wounding. (H–J) Western blot and quantification of pERK and pAkt in p110-caax- and control-injected embryos post wounding. For all western blot quantifications, α-tubulin was the loading control. For the quantification graphs, control bars (black) are pERK or pAkt levels in control embryo at different time points. Red bars are pERK or pAkt levels of experimental groups at different time points. Values are means ± s.e.m.; n = 3. pw, post wounding. *P<0.05; **P<0.01; ***P<0.001; ns, not significant. (K–M) PIP3 localisation in control (K,K′), Spred1 (L,L′), Δp85 (M,M′) and p110 CAAX (N,N′) embryo. K–N show unwounded epithelium, K′–N′ show the leading edges. w, wound; green, GFP-Grp1; red, mCherry-moesin. Scale bars: 20 µm. |
|
|
Fig. 5. ERK regulates myosin-2 phosphorylation and PI3K promotes actin accumulation and filopodia formation at the wound edge. (A) Confocal images of actin cable and filopodia at the wound edge in GFP-moesin-injected embryos in combination with control, spred1, p110caax and Δp85 mRNA injections, 10 minutes post wounding. Arrowheads indicate filopodia. Scale bar: 20 µm. (B) Immunofluorescent staining of pMLC on transected wounds in control uninjected embryos and embryos injected with spred1, p110caax and Δp85. Embryos were fixed 10 minutes post wounding. w, wound area; ep, epithelium. Arrowheads indicate pMLC at the wound edge. Scale bar: 50 µm. (C) Quantification of relative F-actin fluorescence intensity at the wound edge. n = 20 cells from 10 embryos from three batches were measured. (D) Quantification of filopodia number per 100 µm in wounds. nctrl = 65, nΔp85 = 44, np110 = 75, nspred1 = 51 (×100 µm of wound edge) of at least 20 embryos from three batches were analysed. Data are plotted as box and whisker plots. (E) Quantification of filopodial length in wounds. nctrl = 63, nΔp85 = 85, np110 = 122, nspred1 = 105 (filopodia) on at least 20 embryos from three batches were analysed. Data are plotted as box and whisker plots. (F) Quantification of relative pMLC fluorescence intensity at the wound edge. n = 20 wound edge cells from at least three batches of embryos were analysed. All results are shown as means ± s.e.m. and Kruskal–Wallis one-way ANOVA test was used to compare all groups to control. *P<0.05, **P<0.01, ***P<0.001; ns, not significant. |
|
|
Fig. 6. Small Rho GTPases Rac and Cdc42 are regulated by PI3K signalling, whereas Rho is regulated by ERK signalling during wound healing. (AâC) Active Rac (A), Cdc42 (B) and Rho (C) GST pull-downs in control embryos during wound healing. 5% embryo lysate was taken as input. (DâF) Active Rac (D), Cdc42 (E) and Rho (F) GST pull-downs in control and in embryos injected with spred1 and Îp85 during wound healing. 5% embryo lysate was taken as input. (GâI) Quantification of DâF. Spred1 significantly increases Rac (G) and Cdc42 (H) activation, and reduces Rho activity (I) post wounding. Îp85 reduces Rac (G) and Cdc42 (H) activity before and post wounding, but does not affect Rho activity (I). All results are shown as means ± s.e.m.; nâ=â3. w, wounded; uw, unwounded. *P<0.05, **P<0.01; ns, not significant. |
|
|
Fig. 7. Signal transduction in the fast and slow phases during wound healing. (A) Schematic diagram showing the activation of ERK (red curve) and PI3K (black curve) signalling, small Rho GTPases Rac, Cdc42 (blue curve) and Rho (green curve) in contraction (pink background area) and migration (green background area) phases of embryonic wound healing. (B) Schematic diagram of early phase (left) and late phase (right) signalling of embryonic wound healing. |
References [+] :
Abreu-Blanco,
Drosophila embryos close epithelial wounds using a combination of cellular protrusions and an actomyosin purse string.
2012, Pubmed
Abreu-Blanco, Drosophila embryos close epithelial wounds using a combination of cellular protrusions and an actomyosin purse string. 2012, Pubmed
Bement, A novel cytoskeletal structure involved in purse string wound closure and cell polarity maintenance. 1993, Pubmed
Benink, Concentric zones of active RhoA and Cdc42 around single cell wounds. 2005, Pubmed , Xenbase
Biddle, Xenopus oocytes reactivate muscle gene transcription in transplanted somatic nuclei independently of myogenic factors. 2009, Pubmed , Xenbase
Brock, Transcriptional regulation of Profilin during wound closure in Drosophila larvae. 2012, Pubmed
Carballada, Phosphatidylinositol-3 kinase acts in parallel to the ERK MAP kinase in the FGF pathway during Xenopus mesoderm induction. 2001, Pubmed , Xenbase
Chin-Sang, Form of the worm: genetics of epidermal morphogenesis in C. elegans. 2000, Pubmed
Cho, Developmental control of blood cell migration by the Drosophila VEGF pathway. 2002, Pubmed
Christen, Spatial response to fibroblast growth factor signalling in Xenopus embryos. 1999, Pubmed , Xenbase
Clark, Integration of single and multicellular wound responses. 2009, Pubmed , Xenbase
Côté, Identification of an evolutionarily conserved superfamily of DOCK180-related proteins with guanine nucleotide exchange activity. 2002, Pubmed
Danjo, Actin 'purse string' filaments are anchored by E-cadherin-mediated adherens junctions at the leading edge of the epithelial wound, providing coordinated cell movement. 1998, Pubmed
Davidson, Embryonic wound healing by apical contraction and ingression in Xenopus laevis. 2002, Pubmed , Xenbase
Dorey, A novel Cripto-related protein reveals an essential role for EGF-CFCs in Nodal signalling in Xenopus embryos. 2006, Pubmed , Xenbase
Fitsialos, Transcriptional signature of epidermal keratinocytes subjected to in vitro scratch wounding reveals selective roles for ERK1/2, p38, and phosphatidylinositol 3-kinase signaling pathways. 2007, Pubmed
Fleming, Regulation of the Rac1-specific exchange factor Tiam1 involves both phosphoinositide 3-kinase-dependent and -independent components. 2000, Pubmed
Foschi, Biphasic activation of p21ras by endothelin-1 sequentially activates the ERK cascade and phosphatidylinositol 3-kinase. 1997, Pubmed
Fuchigami, Exposure to external environment of low ion concentrations is the trigger for rapid wound closure in Xenopus laevis embryos. 2011, Pubmed , Xenbase
Fujishiro, ERK1/2 phosphorylate GEF-H1 to enhance its guanine nucleotide exchange activity toward RhoA. 2008, Pubmed
Funamoto, Spatial and temporal regulation of 3-phosphoinositides by PI 3-kinase and PTEN mediates chemotaxis. 2002, Pubmed
Gilchrist, Defining a large set of full-length clones from a Xenopus tropicalis EST project. 2004, Pubmed , Xenbase
Guilluy, The Rho GEFs LARG and GEF-H1 regulate the mechanical response to force on integrins. 2011, Pubmed
Han, Role of substrates and products of PI 3-kinase in regulating activation of Rac-related guanosine triphosphatases by Vav. 1998, Pubmed
Hayashi, Down-regulation of the PI3-kinase/Akt pathway by ERK MAP kinase in growth factor signaling. 2008, Pubmed
Jacinto, Dynamic analysis of actin cable function during Drosophila dorsal closure. 2002, Pubmed
Jacinto, Dynamic actin-based epithelial adhesion and cell matching during Drosophila dorsal closure. 2000, Pubmed
Kakiashvili, GEF-H1 mediates tumor necrosis factor-alpha-induced Rho activation and myosin phosphorylation: role in the regulation of tubular paracellular permeability. 2009, Pubmed
Kiehart, Multiple forces contribute to cell sheet morphogenesis for dorsal closure in Drosophila. 2000, Pubmed
Kim, Phosphorylation of Grainy head by ERK is essential for wound-dependent regeneration but not for development of an epidermal barrier. 2011, Pubmed
Kimura, Regulation of myosin phosphatase by Rho and Rho-associated kinase (Rho-kinase). 1996, Pubmed
Klemke, Regulation of cell motility by mitogen-activated protein kinase. 1997, Pubmed
LaBonne, Role of MAP kinase in mesoderm induction and axial patterning during Xenopus development. 1995, Pubmed , Xenbase
Martin, Parallels between tissue repair and embryo morphogenesis. 2004, Pubmed
Martin, Actin cables and epidermal movement in embryonic wound healing. 1992, Pubmed
Martin, Wound healing--aiming for perfect skin regeneration. 1997, Pubmed
Matsubayashi, ERK activation propagates in epithelial cell sheets and regulates their migration during wound healing. 2004, Pubmed
Matsubayashi, 'White wave' analysis of epithelial scratch wound healing reveals how cells mobilise back from the leading edge in a myosin-II-dependent fashion. 2011, Pubmed
Meller, Zizimin1, a novel Cdc42 activator, reveals a new GEF domain for Rho proteins. 2002, Pubmed
Millard, Dynamic analysis of filopodial interactions during the zippering phase of Drosophila dorsal closure. 2008, Pubmed
Nimnual, Coupling of Ras and Rac guanosine triphosphatases through the Ras exchanger Sos. 1998, Pubmed
Nobes, Rho, rac, and cdc42 GTPases regulate the assembly of multimolecular focal complexes associated with actin stress fibers, lamellipodia, and filopodia. 1995, Pubmed
Nodder, Wound healing in embryos: a review. 1997, Pubmed
Pickering, Par3/Bazooka and phosphoinositides regulate actin protrusion formation during Drosophila dorsal closure and wound healing. 2013, Pubmed
Ridley, The small GTP-binding protein rho regulates the assembly of focal adhesions and actin stress fibers in response to growth factors. 1992, Pubmed
Ridley, The small GTP-binding protein rac regulates growth factor-induced membrane ruffling. 1992, Pubmed
Shinohara, SWAP-70 is a guanine-nucleotide-exchange factor that mediates signalling of membrane ruffling. 2002, Pubmed
Simske, Getting into shape: epidermal morphogenesis in Caenorhabditis elegans embryos. 2001, Pubmed
Sivak, FGF signal interpretation is directed by Sprouty and Spred proteins during mesoderm formation. 2005, Pubmed , Xenbase
Soisson, Crystal structure of the Dbl and pleckstrin homology domains from the human Son of sevenless protein. 1998, Pubmed
Soto, Inositol kinase and its product accelerate wound healing by modulating calcium levels, Rho GTPases, and F-actin assembly. 2013, Pubmed , Xenbase
Stanisstreet, Calcium and wound healing in Xenopus early embryos. 1982, Pubmed , Xenbase
Vaughan, Control of local Rho GTPase crosstalk by Abr. 2011, Pubmed , Xenbase
Wakioka, Spred is a Sprouty-related suppressor of Ras signalling. 2001, Pubmed
Wang, The tyrosine kinase Stitcher activates Grainy head and epidermal wound healing in Drosophila. 2009, Pubmed
Williams-Masson, An actin-mediated two-step mechanism is required for ventral enclosure of the C. elegans hypodermis. 1997, Pubmed
Wood, Wound healing recapitulates morphogenesis in Drosophila embryos. 2002, Pubmed
Woolner, The small GTPase Rac plays multiple roles in epithelial sheet fusion--dynamic studies of Drosophila dorsal closure. 2005, Pubmed
Wu, A blood-borne PDGF/VEGF-like ligand initiates wound-induced epidermal cell migration in Drosophila larvae. 2009, Pubmed
Yoshii, alphaPIX nucleotide exchange factor is activated by interaction with phosphatidylinositol 3-kinase. 1999, Pubmed , Xenbase
Young, Morphogenesis in Drosophila requires nonmuscle myosin heavy chain function. 1993, Pubmed
Zhang, Interaction of Rac1 with GTPase-activating proteins and putative effectors. A comparison with Cdc42 and RhoA. 1998, Pubmed
