Click here to close Hello! We notice that you are using Internet Explorer, which is not supported by Xenbase and may cause the site to display incorrectly. We suggest using a current version of Chrome, FireFox, or Safari.
XB-ART-47612
Development 2013 Dec 01;14023:4763-75. doi: 10.1242/dev.098509.
Show Gene links Show Anatomy links

Par3 controls neural crest migration by promoting microtubule catastrophe during contact inhibition of locomotion.

Moore R, Theveneau E, Pozzi S, Alexandre P, Richardson J, Merks A, Parsons M, Kashef J, Linker C, Mayor R.


???displayArticle.abstract???
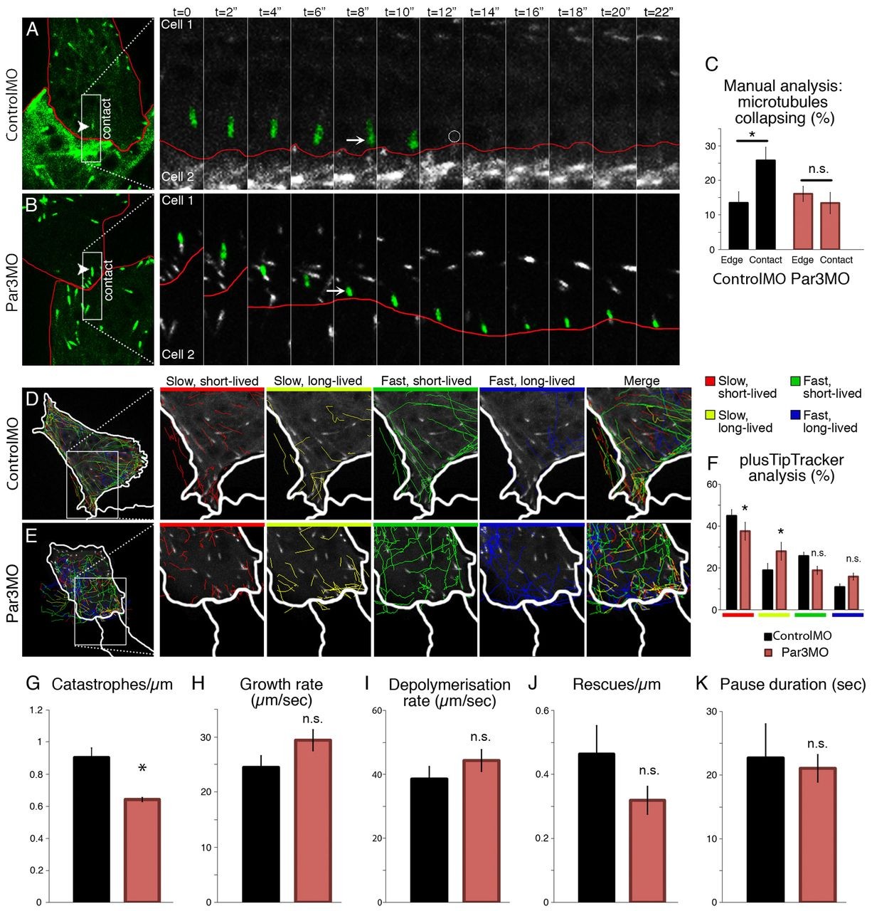
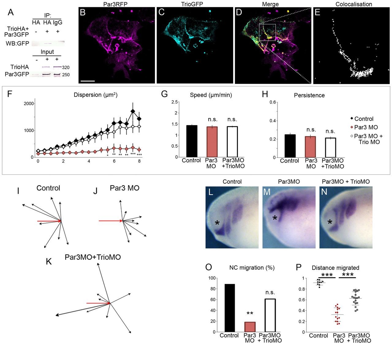
There is growing evidence that contact inhibition of locomotion (CIL) is essential for morphogenesis and its failure is thought to be responsible for cancer invasion; however, the molecular bases of this phenomenon are poorly understood. Here we investigate the role of the polarity protein Par3 in CIL during migration of the neural crest, a highly migratory mesenchymal cell type. In epithelial cells, Par3 is localised to the cell-cell adhesion complex and is important in the definition of apicobasal polarity, but the localisation and function of Par3 in mesenchymal cells are not well characterised. We show in Xenopus and zebrafish that Par3 is localised to the cell-cell contact in neural crest cells and is essential for CIL. We demonstrate that the dynamics of microtubules are different in different parts of the cell, with an increase in microtubule catastrophe at the collision site during CIL. Par3 loss-of-function affects neural crest migration by reducing microtubule catastrophe at the site of cell-cell contact and abrogating CIL. Furthermore, Par3 promotes microtubule catastrophe by inhibiting the Rac-GEF Trio, as double inhibition of Par3 and Trio restores microtubule catastrophe at the cell contact and rescues CIL and neural crest migration. Our results demonstrate a novel role of Par3 during neural crest migration, which is likely to be conserved in other processes that involve CIL such as cancer invasion or cell dispersion.

???displayArticle.pubmedLink??? 24173803
???displayArticle.pmcLink??? PMC3833433
???displayArticle.link??? Development
???displayArticle.grants??? [+]

Species referenced: Xenopus laevis
Genes referenced: akt1 ctnnb1 ctnnd1 foxd3 mapk1 pard3 rac1 ran rho snai2 sox10 sox9 twist1
???displayArticle.morpholinos??? cdh2 MO1 Pard3 MO1


???attribute.lit??? ???displayArticles.show???
References [+] :
ABERCROMBIE, Observations on the social behaviour of cells in tissue culture. I. Speed of movement of chick heart fibroblasts in relation to their mutual contacts. 1953, Pubmed