XB-ART-47737
Stem Cell Reports
2013 Aug 29;13:248-65. doi: 10.1016/j.stemcr.2013.08.002.
Show Gene links
Show Anatomy links
TBX3 Directs Cell-Fate Decision toward Mesendoderm.
Weidgang CE, Russell R, Tata PR, Kühl SJ, Illing A, Müller M, Lin Q, Brunner C, Boeckers TM, Bauer K, Kartikasari AE, Guo Y, Radenz M, Bernemann C, Weiß M, Seufferlein T, Zenke M, Iacovino M, Kyba M, Schöler HR, Kühl M, Liebau S, Kleger A.
???displayArticle.abstract???
Cell-fate decisions and pluripotency are dependent on networks of key transcriptional regulators. Recent reports demonstrated additional functions of pluripotency-associated factors during early lineage commitment. The T-box transcription factor TBX3 has been implicated in regulating embryonic stem cell self-renewal and cardiogenesis. Here, we show that TBX3 is dynamically expressed during specification of the mesendoderm lineages in differentiating embryonic stem cells (ESCs) in vitro and in developing mouse and Xenopus embryos in vivo. Forced TBX3 expression in ESCs promotes mesendoderm specification by directly activating key lineage specification factors and indirectly by enhancing paracrine Nodal/Smad2 signaling. TBX3 loss-of-function analyses in the Xenopus underline its requirement for mesendoderm lineage commitment. Moreover, we uncovered a functional redundancy between TBX3 and Tbx2 during Xenopus gastrulation. Taken together, we define further facets of TBX3 actions and map TBX3 as an upstream regulator of the mesendoderm transcriptional program during gastrulation.
???displayArticle.pubmedLink??? 24319661
???displayArticle.pmcLink??? PMC3849240
???displayArticle.link??? Stem Cell Reports
Species referenced: Xenopus
Genes referenced: actn1 alb bmp4 cer1 dpp4 eomes fgf2 foxa2 hhex isl1 klf5 klf9 lefty1 mespb myh6 myl7 nodal nodal1 pdx1 pecam1 pou5f3 smad2 sox17a sox17b tbx2 tbx3 tbxt vegfa wnt3a
???attribute.lit??? ???displayArticles.show???
|
|
Figure 1. TBX3 Expression in Developing Mouse and Xenopus Embryos(A) Tbx3 (blue) in preimplantation embryos plotted with other mesendoderm class ESC genes (Oct4, red; Klf5, brown; Klf9, pink; T, violet). Data were obtained upon reanalysis of published data sets.(B) IF of E3.5 blastocyst for OCT4 (red) and TBX3 (green). Scale bars, 20 μm. Nuclei in DAPI (blue).(CâE) TBX3 expression in postimplantation mouse embryos. (C) Tbx3 mRNA in situ hybridization at E6.25 (prestreak) and E7.5 (midstreak). exVE, extraembryonic visceral endoderm. Arrows depict Tbx3-positive cells within the proximoposterior epiblast at E6.25 and mesoderm at E7.5. (D) Tbx3 mRNA in whole mounts of wild-type embryos at E7.75 and E8.25. (E) Z-section of an E6.5 TBX3-GFP reporter embryo. Nuclei in DAPI (blue). Scale bars, 100 μm.(F and G) tbx3 expression in Xenopus. (F) Temporal expression of tbx3 during early Xenopus embryogenesis. tbx3 transcripts are maternally supplied. Zygotic expression starts at stage 10 and increases during gastrulation. gapdh as loading control. Negative control represents a âRT reaction with gapdh. (G) Spatial expression of tbx3 at stages indicated during Xenopus development. tbx3 is detected in the invaginating mesoderm during gastrulation. White arrowheads, tbx3-positive ectodermal cells; red arrowheads, tbx3 expression in the developing cardiac region. m, mesoderm; cm, cardiac mesoderm. Scale bars, 0.5 mm.See also Figure S5. |
|
|
|
|
|
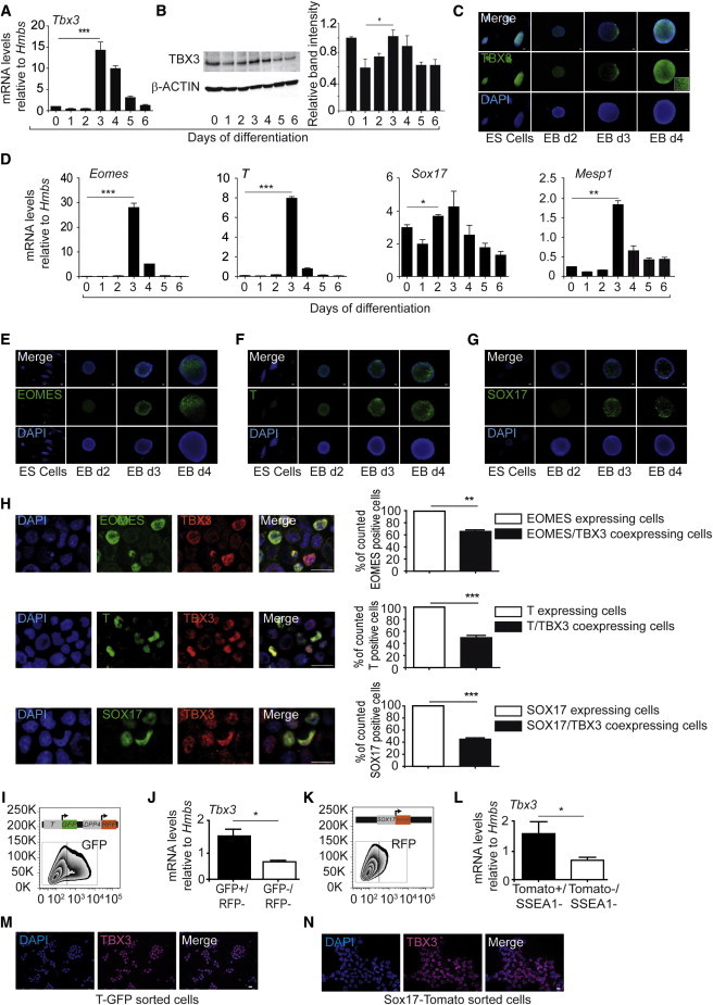
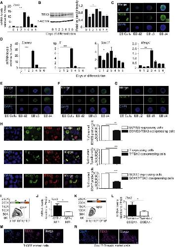
Figure 2. TBX3 Expression in Differentiating ESCs(AâC) TBX3 expression during EB-based ESC differentiation. (A) qPCR analysis; (B) immunoblot and quantification of three independent experiments; (C) whole-mount IF of TBX3 in differentiating EBs.(DâG) Expression of lineage-specific markers (EOMES, T, SOX17, and MESP1) during ESC differentiation: (D) gene expression; (EâG) protein expression.(H) IF shows coexpression of TBX3 with EOMES (upper panel row), T (middle panel row), and SOX17 (lower panel row) in differentiating ESCs (day 4). Quantifications of counted cells as bar graphs on the right.(I) FACS of T-GFP/DPP4-RFP knockin ESCs on day 4 of differentiation; inset, description of reporter alleles.(J) Tbx3 gene expression in cell populations outlined in (I).(K) FACS plot of SOX17-RFP knockin ESCs on day 4 of differentiation; inset shows description of reporter alleles.(L) Tbx3 expression in cell populations outlined in (K); pluripotent cells were depleted by SSEA1 staining.(M) TBX3 immunostaining (magenta) of FACS sorted T-GFP-positive and DPP4-RFP-negative cells.(N) TBX3 immunostaining (magenta) of SOX17-RFP-positive and SSEA1-negative cells. Scale bars, 20 μm. Nuclei in DAPI (blue). Error bars = SEM. n = 3 for all experiments in biological replicates.âp < 0.05; ââp < 0.01; âââp < 0.001. See also Figure S1. |
|
|
Figure 3. TBX3 Promotes Mesoderm and Endoderm(A) Illustration of the differentiation protocol. EBs were generated over time from pluripotent ESCs at day 0 (orange) and markers from all three germ layers (ectoderm, blue; mesoderm, yellow; endoderm, green) were generated in âDox samples, whereas mesoderm and endoderm were upregulated in the +Dox condition.(B) Whole-mount IF in iTBX3 EBs (day 4) for Eomes (left panel), T (middle panel), and Sox17 (right panel) (all in red) upon TBX3 induction (±Dox). All scale bars are 20 μm. Nuclei in DAPI (blue).(CâE) qPCR analysis showing expression of marker genes at day 4 of differentiation: (C) mesendoderm, (D) mesoderm and endoderm, (E) trophoblast and ectoderm upon TBX3 induction via doxycycline (±Dox). n = 3 for all experiments in biological replicates.(F) TBX3 shRNA shows reduced levels of Tbx3, T, and Eomes expression levels already at EB day 1 after a 4 day feeder-free ESC condition. n = 2 for all experiments in biological replicates.(G and H) Genome-wide transcriptional profiling followed by gene set enrichment analysis highlights that TBX3 selectively enriches mesoderm and endoderm (G) at the expense of trophoblast genes (H).(I) Principal component analysis (PCA) positions TBX3-induced cells (TBX3_d4+dox) close to endoderm.(J) Hierarchical clustering of TBX3-expressing EBs overlaps with published transcriptomes from DE (Christodoulou et al., 2011).âp < 0.05; ââp < 0.01; âââp < 0.001. See also Figure S2. |
|
|
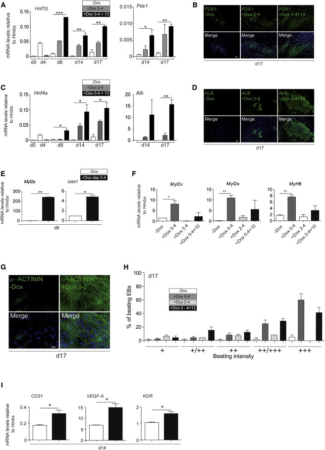
Figure 4. TBX3 Expression Promotes Mature Mesendodermal Cell Types(AâG and I) TBX3 contributes to both pancreatic, hepatic, and cardiovascular lineage specification as assessed by qPCR (A, C, E, F, and I) and IF (B, D, and G) at the indicated time points (pancreatic: Hnf1β, PDX1; hepatic: Hnf4α; ALB, albumin; cardiac: Myl2a, Islet1, Myl2v, Myh6, and α-ACTININ; vascular: CD31, VEGF-A, KDR). All scale bars are 20 μm. Nuclei in DAPI (blue).(H) Assessment of cardiac beating cluster percentage (y axis) and intensity (x axis) upon different Dox-treatment regimens. Error bars indicate standard error of the means (SEM). n = 3 for all experiments in biological replicates.âp < 0.05; ââp <0.01; âââp < 0.001. See also Figures S4, S6, and S7 and Movies S1 and S2. |
|
|
Figure 5. TBX3 Activates a Nodal/Smad2 Signaling Cascade(A and B) Genome-wide transcriptional profiling to identify fluctuations in developmental signaling pathways in response to overexpression of TBX3 (+Dox). (A) Significant upregulation of the Nodal gene within the Dox-treated sample, whereas Wnt3a and Bmp4 are downregulated. (B) NODAL target genes Lefty1, Lefty2, and Cer1 are upregulated in the +Dox-treated sample.(C) qPCR analysis for Nodal mRNA in ±Dox cells at day 4 of differentiation. n = 3 in biological replicates.(D) Quantification of DNA fragment enrichment by ChIP using TBX3-specific antibody relative to control isotype measured by qPCR utilizing region specific Nodal primers (Figures S4A and S4B).(E and F) WB analysis for phosphorylated SMAD2 in day 4 EBs overexpressing TBX3 (+Dox) and control EBs (âDox). TBX3-induced EBs contain higher levels of phosphorylated SMAD2 (F). n = 3 for biological replicates; quantification of three independent experiments is from (E).(G and H) TBX3 activates direct (G) and indirect (H) target genes of the NODAL/SMAD2 pathway. (G) A set of published genes showing direct (in absence of protein synthesis) or (H) indirect (in presence of protein synthesis) regulation upon SMAD2 phosphorylation was used for gene set enrichment analysis of ±Dox samples. Error bars = SEMs.(I) qPCR analysis for Eomes, Nodal, Hex, and FoxA2 mRNA levels in ±Dox cells at day 4 of differentiation with/without ALK4/5/7 inhibitor SB431542 (10 μM). n = 2 for independent experiments, each in biological triplicates.âp < 0.05; ââp < 0.01; âââp < 0.001. See also Figures S3 and S4. |
|
|
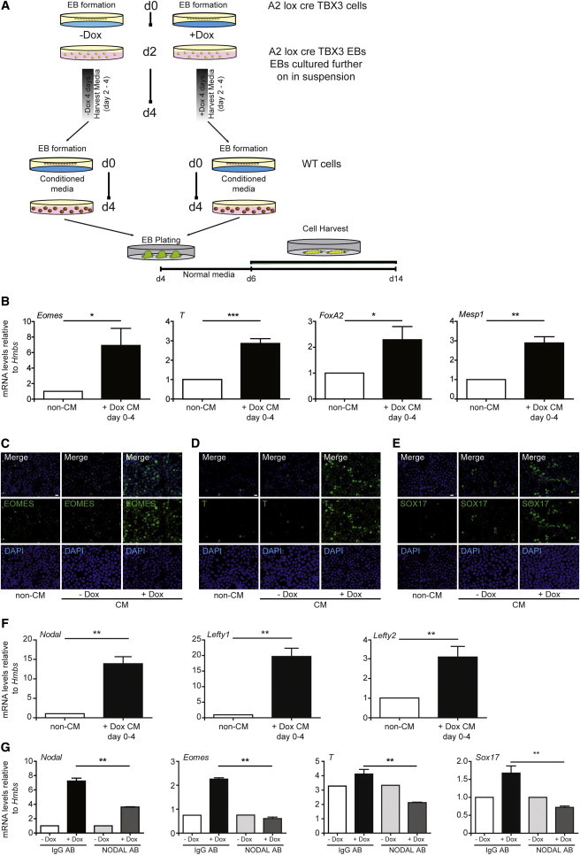
Figure 6. TBX3 Acts via Non-Cell-Autonomous Mechanisms to Direct Cell Fate(A) Illustration of the treatment strategy to generate conditioned medium (CM) from iTBX3 cells and subsequent generation of EBs.(B) qPCR for Eomes, T, Foxa2, and Mesp1 in differentiating wild-type ESCs cultured in either non-CM or +Dox-CM days 0â4 from iTBX3 cells on day 4.(CâE) IF of differentiating wild-type ESCs cultured in either non-CM or CM from iTBX3 cells (either ±Dox) on day 4; wild-type cells treated with +Dox-CM days 0â4 of iTBX3 cells show a higher protein expression of the depicted markers (C) EOMES, (D) T, and (E) SOX17. All scale bars are 20 μm. Nuclei in DAPI (blue). n = 3 in biological replicates.(F) qPCR analysis for Nodal, Lefty1, and Lefty2 mRNA levels in either non-CM or +Dox-CM days 0â4 from iTBX3 cells on day 4.(G) Nodal, Eomes, T, and Sox17 mRNA levels in untreated (-Dox) and Dox-treated (+Dox) iTBX3 cells at day 4 of differentiation in ± 3 μM NODAL-blocking antibody, (n = 2) independent experiments, each in biological triplicates.âp < 0.05; ââp < 0.01; âââp < 0.001. See also Figure S3. |
|
|
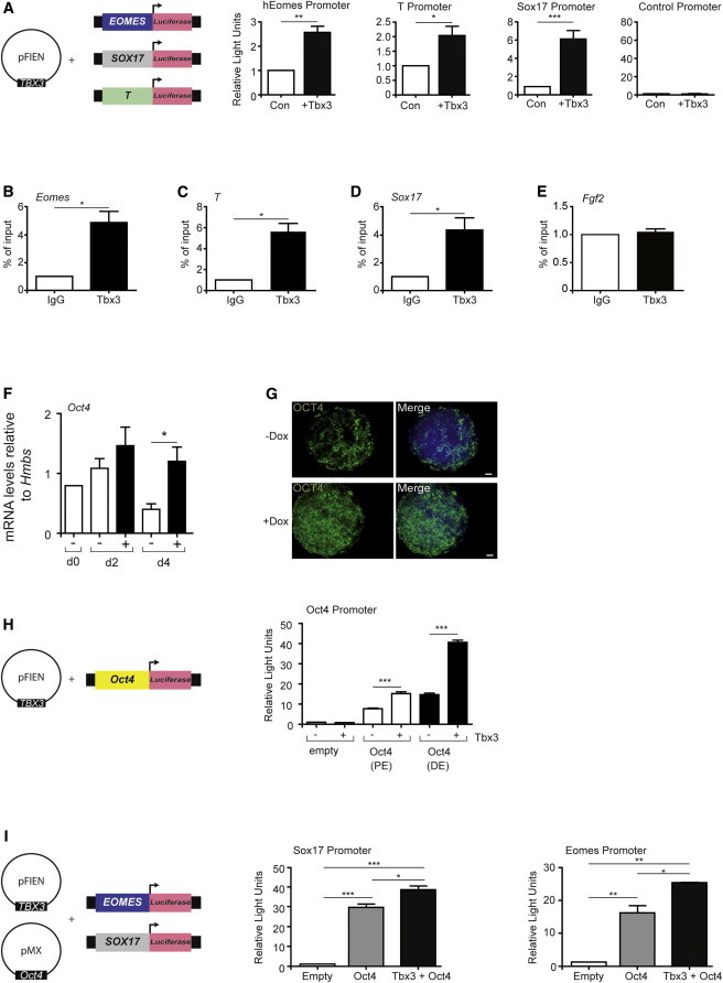
Figure 7. TBX3 Directly Regulates Key Factors for Mesendoderm Induction(A) Luciferase reporter of EOMES (left bar), T (middle bar), and SOX17 (right bar) promoters were cotransfected in HEK cells with a TBX3-expression plasmid and assessed for luciferase activity, (n = 3) biological replicates. Similar data with iTBX3 ESCs (data not shown).(BâE) qPCR quantification of DNA fragments enrichment by ChIP using TBX3-specific antibody relative to control isotype for (B) Eomes, (C) T, (D) Sox17, and (E) Fgf2. n = 3 for biological replicates.(F and G) TBX3 induces OCT4 expression: (F) mRNA level of Oct4 upon TBX3 induction (±Dox) at indicated time points. (G) Protein level of OCT4 whole-mount stained EBs upon TBX3 induction (±Dox) at day 4. All scale bars 20 μm. Nuclei in DAPI (blue). n = 3 for biological replicates.(H) Schematic outline of OCT4 reporter assays (left panel). Luciferase reporter constructs with either proximal or distal OCT4 enhancer elements cotransfected into HEK cells together with a TBX3-expression plasmid and assessed for luciferase activity. n = 3 for biological replicates. Similar observations were made when iTbx3 ESCs were used (data not shown).(I) HEK cells were cotransfected with the respective luciferase reporter constructs in the presence or absence of OCT4- and TBX3-expression plasmids (schematic outline, left panel) and assayed for promoter activity of Sox17 (middle panel) and Eomes (right panel). Similar observations were made when iTbx3 ESCs were used (data not shown). n = 3 for biological replicates.âp < 0.05; ââp <0.01; âââp < 0.001. See also Figures S4 and S7. |
References [+] :
Arnold,
Making a commitment: cell lineage allocation and axis patterning in the early mouse embryo.
2009, Pubmed
Arnold, Making a commitment: cell lineage allocation and axis patterning in the early mouse embryo. 2009, Pubmed
Bamshad, Mutations in human TBX3 alter limb, apocrine and genital development in ulnar-mammary syndrome. 1997, Pubmed
Blair, The liberation of embryonic stem cells. 2011, Pubmed
Brennan, Nodal signalling in the epiblast patterns the early mouse embryo. 2001, Pubmed
Carreira, Brachyury-related transcription factor Tbx2 and repression of the melanocyte-specific TRP-1 promoter. 1998, Pubmed
Chapman, Expression of the T-box family genes, Tbx1-Tbx5, during early mouse development. 1996, Pubmed
Cheng, Self-renewing endodermal progenitor lines generated from human pluripotent stem cells. 2012, Pubmed
Cho, Role of Tbx2 in defining the territory of the pronephric nephron. 2011, Pubmed , Xenbase
Christodoulou, Mouse ES and iPS cells can form similar definitive endoderm despite differences in imprinted genes. 2011, Pubmed
Davenport, Mammary gland, limb and yolk sac defects in mice lacking Tbx3, the gene mutated in human ulnar mammary syndrome. 2003, Pubmed
Finger, The mouse Gene Expression Database (GXD): 2011 update. 2011, Pubmed
Frank, Lethal arrhythmias in Tbx3-deficient mice reveal extreme dosage sensitivity of cardiac conduction system function and homeostasis. 2012, Pubmed
Gessert, Comparative gene expression analysis and fate mapping studies suggest an early segregation of cardiogenic lineages in Xenopus laevis. 2009, Pubmed , Xenbase
Goering, An interacting network of T-box genes directs gene expression and fate in the zebrafish mesoderm. 2003, Pubmed
Guo, Resolution of cell fate decisions revealed by single-cell gene expression analysis from zygote to blastocyst. 2010, Pubmed
Guzman-Ayala, Graded Smad2/3 activation is converted directly into levels of target gene expression in embryonic stem cells. 2009, Pubmed
Hadjantonakis, Tbx6 regulates left/right patterning in mouse embryos through effects on nodal cilia and perinodal signaling. 2008, Pubmed
Han, Tbx3 improves the germ-line competency of induced pluripotent stem cells. 2010, Pubmed
Hoogaars, Tbx3 controls the sinoatrial node gene program and imposes pacemaker function on the atria. 2007, Pubmed
Horsthuis, Gene expression profiling of the forming atrioventricular node using a novel tbx3-based node-specific transgenic reporter. 2009, Pubmed
Iacovino, Inducible cassette exchange: a rapid and efficient system enabling conditional gene expression in embryonic stem and primary cells. 2011, Pubmed
Kartikasari, The histone demethylase Jmjd3 sequentially associates with the transcription factors Tbx3 and Eomes to drive endoderm differentiation. 2013, Pubmed
Kleger, Modulation of calcium-activated potassium channels induces cardiogenesis of pluripotent stem cells and enrichment of pacemaker-like cells. 2010, Pubmed
Kleger, The bioactive lipid sphingosylphosphorylcholine induces differentiation of mouse embryonic stem cells and human promyelocytic leukaemia cells. 2007, Pubmed
Kwon, The endoderm of the mouse embryo arises by dynamic widespread intercalation of embryonic and extraembryonic lineages. 2008, Pubmed
Liebau, Formation of cellular projections in neural progenitor cells depends on SK3 channel activity. 2007, Pubmed
Lu, Dual functions of T-box 3 (Tbx3) in the control of self-renewal and extraembryonic endoderm differentiation in mouse embryonic stem cells. 2011, Pubmed
Mesbah, Identification of a Tbx1/Tbx2/Tbx3 genetic pathway governing pharyngeal and arterial pole morphogenesis. 2012, Pubmed
Morris, Dynamics of anterior-posterior axis formation in the developing mouse embryo. 2012, Pubmed
Niwa, A parallel circuit of LIF signalling pathways maintains pluripotency of mouse ES cells. 2009, Pubmed
Pereira, Brachyury and related Tbx proteins interact with the Mixl1 homeodomain protein and negatively regulate Mixl1 transcriptional activity. 2011, Pubmed
Price, Canonical Wnt signaling induces a primitive endoderm metastable state in mouse embryonic stem cells. 2013, Pubmed
Singh, Tbx2 and Tbx3 induce atrioventricular myocardial development and endocardial cushion formation. 2012, Pubmed
Smyth, Linear models and empirical bayes methods for assessing differential expression in microarray experiments. 2004, Pubmed
Solloway, Early embryonic lethality in Bmp5;Bmp7 double mutant mice suggests functional redundancy within the 60A subgroup. 1999, Pubmed
Song, The type II activin receptors are essential for egg cylinder growth, gastrulation, and rostral head development in mice. 1999, Pubmed , Xenbase
Stefanovic, Interplay of Oct4 with Sox2 and Sox17: a molecular switch from stem cell pluripotency to specifying a cardiac fate. 2009, Pubmed
Tada, Characterization of mesendoderm: a diverging point of the definitive endoderm and mesoderm in embryonic stem cell differentiation culture. 2005, Pubmed
Takabatake, Conserved expression control and shared activity between cognate T-box genes Tbx2 and Tbx3 in connection with Sonic hedgehog signaling during Xenopus eye development. 2002, Pubmed , Xenbase
Tazumi, PMesogenin1 and 2 function directly downstream of Xtbx6 in Xenopus somitogenesis and myogenesis. 2008, Pubmed , Xenbase
Thomson, Pluripotency factors in embryonic stem cells regulate differentiation into germ layers. 2011, Pubmed
Weidgang, TBX3 Directs Cell-Fate Decision toward Mesendoderm. 2017, Pubmed
Ying, The ground state of embryonic stem cell self-renewal. 2008, Pubmed
Zorn, Vertebrate endoderm development and organ formation. 2009, Pubmed , Xenbase
