XB-ART-48507
Front Zool
2014 Feb 06;111:9. doi: 10.1186/1742-9994-11-9.
Show Gene links
Show Anatomy links
Xenopus embryonic epidermis as a mucociliary cellular ecosystem to assess the effect of sex hormones in a non-reproductive context.
???displayArticle.abstract???
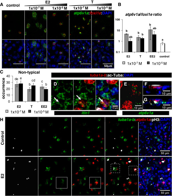
BACKGROUND: How important are sexual hormones beyond their function in reproductive biology has yet to be understood. In this study, we analyzed the effects of sex steroids on the biology of the embryonic amphibian epidermis, which represents an easily amenable model of non-reproductive mucociliary epithelia (MCE). MCE are integrated systems formed by multiciliated (MC), mucus-secreting (MS) and mitochondrion-rich (MR) cell populations that are shaped by their microenvironment. Therefore, MCE could be considered as ecosystems at the cellular scale, found in a wide array of contexts from mussel gills to mammalian oviduct. RESULTS: We showed that the natural estrogen (estradiol, E2) and androgen (testosterone, T) as well as the synthetic estrogen (ethinyl-estradiol, EE2), all induced a significant enhancement of MC cell numbers. The effect of E2, T and EE2 extended to the MS and MR cell populations, to varying degrees. They also modified the expression profile of RNA MCE markers, and induced a range of "non-typical" cellular phenotypes, with mixed identities and aberrant morphologies, as revealed by imaging analysis through biomarker confocal detection and scanning electron microscopy. Finally, these hormones also affected tadpole pigmentation, revealing an effect on the entire cellular ecosystem of the Xenopus embryonic skin. CONCLUSIONS: This study reveals the impact in vivo, at the molecular, cellular, tissue and organism levels, of sex steroids on non-reproductive mucociliary epithelium biogenesis, and validates the use of Xenopus as a relevant model system in this field.
???displayArticle.pubmedLink??? 24502321
???displayArticle.pmcLink??? PMC4015847
???displayArticle.link??? Front Zool
Species referenced: Xenopus
Genes referenced: atp6v1a dnmbp foxi1 itln1 odc1 tp63 tuba1a tuba1cl.3
???attribute.lit??? ???displayArticles.show???
References [+] :
Adams,
Fundamentals of viviparity: comparison of seasonal changes in the uterine epithelium of oviparous and viviparous Lerista bougainvillii (Squamata: Scincidae).
2007, Pubmed
Adams, Fundamentals of viviparity: comparison of seasonal changes in the uterine epithelium of oviparous and viviparous Lerista bougainvillii (Squamata: Scincidae). 2007, Pubmed
Aguila, Specific and non-overlapping functions of testosterone and 11-ketotestosterone in the regulation of professional phagocyte responses in the teleost fish gilthead seabream. 2013, Pubmed
Alkindi, Oviductal morphology in relation to hormonal levels in the snapping turtle, Chelydra serpentina. 2006, Pubmed
Almuedo-Castillo, Dishevelled is essential for neural connectivity and planar cell polarity in planarians. 2011, Pubmed
Barreiro-Iglesias, Extensive presence of serotonergic cells and fibers in the peripheral nervous system of lampreys. 2009, Pubmed
Beninger, Mucociliary Transport in Living Tissue: The Two-Layer Model Confirmed in The Mussel Mytilus edulis L. 1997, Pubmed
Bögi, Functional genomics and sexual differentiation in amphibians. 2002, Pubmed , Xenbase
Cano, Stromal-epithelial cell interactions and androgen receptor-coregulator recruitment is altered in the tissue microenvironment of prostate cancer. 2007, Pubmed
Carvalho-Oliveira, Anti-oxidants reduce the acute adverse effects of residual oil fly ash on the frog palate mucociliary epithelium. 2005, Pubmed
Castillo-Briceño, Correlated expression profile of extracellular matrix-related molecules during the inflammatory response of the teleost fish gilthead seabream. 2010, Pubmed
Castillo-Briceño, Identification of a β1 integrin isoform with restricted tissue expression in a teleost fish. 2011, Pubmed
Castillo-Briceño, In situ forming microparticle implants for delivery of sex steroids in fish: Modulation of the immune response of gilthead seabream by testosterone. 2013, Pubmed
De, Cytologic diagnosis of ciliated hepatic foregut cyst. 2006, Pubmed
de Ruiter, Testosterone-dependent changes in vivo and in vitro in the structure of the renal glomeruli of the teleost Gasterosteus aculeatus L. 1981, Pubmed
Dubaissi, Embryonic frog epidermis: a model for the study of cell-cell interactions in the development of mucociliary disease. 2011, Pubmed , Xenbase
El-Ghazzawi, Changes in the lower respiratory epithelia induced by oestrogen intake. An experimental histopathological study. 1979, Pubmed
Fedde, Relationship of structure and function of the avian respiratory system to disease susceptibility. 1998, Pubmed
Fleming, Paracrine interactions between primary human macrophages and human fibroblasts enhance murine mammary gland humanization in vivo. 2012, Pubmed
Gangane, Mucinous cystadenoma arising from renal pelvis: a report of 2 cases. 2008, Pubmed
Gholami, In-vivo functional study on the involvement of CFTR, SLC26A6, NHE-1 and CA isoenzymes II and XII in uterine fluid pH, volume and electrolyte regulation in rats under different sex-steroid influence. 2013, Pubmed
Ghossoub, The ciliary pocket: a once-forgotten membrane domain at the base of cilia. 2011, Pubmed
Goswami, Estrogen destabilizes microtubules through an ion-conductivity-independent TRPV1 pathway. 2011, Pubmed
Gros, Aldosterone mediates its rapid effects in vascular endothelial cells through GPER activation. 2013, Pubmed
Haibach, Ciliated adenocarcinoma of the endometrium. 1985, Pubmed
Hayes, Identification of novel ciliogenesis factors using a new in vivo model for mucociliary epithelial development. 2007, Pubmed , Xenbase
Helmi, The effect of oestrogen on the nasal respiratory mucosa. An experimental histopathological and histochemical study. 1975, Pubmed
Hofmeister, 17β-Estradiol induces nongenomic effects in renal intercalated cells through G protein-coupled estrogen receptor 1. 2012, Pubmed
Holley, Cell shape, spatial patterns of cilia, and mucus-net construction in the ascidian endostyle. 1986, Pubmed
Hwang, Retinoic acid improves ciliogenesis after surgery of the maxillary sinus in rabbits. 2006, Pubmed
Kim, PDZK1 upregulation in estrogen-related hyperpigmentation in melasma. 2012, Pubmed
Levy, Retinol-binding protein as a biomarker to assess endocrine-disrupting compounds in the environment. 2004, Pubmed , Xenbase
Liu, Trace analysis of 28 steroids in surface water, wastewater and sludge samples by rapid resolution liquid chromatography-electrospray ionization tandem mass spectrometry. 2011, Pubmed
Marcet, Control of vertebrate multiciliogenesis by miR-449 through direct repression of the Delta/Notch pathway. 2011, Pubmed , Xenbase
Marchal, BMP inhibition initiates neural induction via FGF signaling and Zic genes. 2009, Pubmed , Xenbase
Marshall, Mechanosensitive signalling in fish gill and other ion transporting epithelia. 2011, Pubmed
Mir, FoxI1e activates ectoderm formation and controls cell position in the Xenopus blastula. 2007, Pubmed , Xenbase
Nakano, Xenoturbella bocki exhibits direct development with similarities to Acoelomorpha. 2013, Pubmed
Nayel, Scanning electron microscopy of the human endometrium in pill users. 1987, Pubmed
Okada, Role of foxj1 and estrogen receptor alpha in ciliated epithelial cell differentiation of the neonatal oviduct. 2004, Pubmed
Park, Effects of nonylphenol on early embryonic development, pigmentation and 3,5,3'-triiodothyronine-induced metamorphosis in Bombina orientalis (Amphibia: Anura). 2010, Pubmed , Xenbase
Pirani, Effects of estradiol on the endocytic transport of vitamin D carrier protein in hepatocytes. 2013, Pubmed
Plieschnig, Renal LRP2 expression in man and chicken is estrogen-responsive. 2012, Pubmed
Rochwerger, Estrogen-dependent expression of the cystic fibrosis transmembrane regulator gene in a novel uterine epithelial cell line. 1994, Pubmed
Sandoz, [Ciliogenesis in the mucous cells of the quail oviduct. I. Ultrastructural study in the laying quail]. 1976, Pubmed
Santos, Testosterone stimulates growth and secretory activity of the female prostate in the adult gerbil (Meriones unguiculatus). 2006, Pubmed
Santos, Experimental endocrine therapies promote epithelial cytodifferentiation and ciliogenesis in the gerbil female prostate. 2007, Pubmed
Savage, Pigmentary changes in rat oral mucosa following antimalarial therapy. 1986, Pubmed
Schneider, NIH Image to ImageJ: 25 years of image analysis. 2012, Pubmed
Sen, Understanding extranuclear (nongenomic) androgen signaling: what a frog oocyte can tell us about human biology. 2011, Pubmed , Xenbase
Siegel, The pelvic kidney of male Ambystoma maculatum (Amphibia, urodela, ambystomatidae) with special reference to the sexual collecting ducts. 2010, Pubmed
Singh, Estrogen inhibition of cystic fibrosis transmembrane conductance regulator-mediated chloride secretion. 2000, Pubmed
Slack, Characterizing heterogeneous cellular responses to perturbations. 2008, Pubmed
Tadokoro, The inhibitory effect of androgen and sex-hormone-binding globulin on the intracellular cAMP level and tyrosinase activity of normal human melanocytes. 2003, Pubmed
Tai, Effect of needle puncture and electro-acupuncture on mucociliary clearance in anesthetized quails. 2006, Pubmed
Tatlipinar, Effects of ovariectomy and estrogen replacement therapy on laryngeal tissue: a histopathological experimental animal study. 2011, Pubmed
Thierry-Mieg, AceView: a comprehensive cDNA-supported gene and transcripts annotation. 2006, Pubmed
Thomas, Rapid steroid hormone actions initiated at the cell surface and the receptors that mediate them with an emphasis on recent progress in fish models. 2012, Pubmed
Tingaud-Sequeira, Epidermal transient down-regulation of retinol-binding protein 4 and mirror expression of apolipoprotein Eb and estrogen receptor 2a during zebrafish fin and scale development. 2006, Pubmed
Tompsett, Effects of 17α-ethynylestradiol on sexual differentiation and development of the African clawed frog (Xenopus laevis). 2012, Pubmed , Xenbase
Weihrauch, Ammonia excretion in the freshwater planarian Schmidtea mediterranea. 2012, Pubmed
Wiedemann, Inhibitory effects of progestogens on the estrogen stimulation of melanocytes in vitro. 2009, Pubmed
Winter, Nongenomic stimulation of vacuolar H+-ATPases in intercalated renal tubule cells by aldosterone. 2004, Pubmed
Ye, Primer-BLAST: a tool to design target-specific primers for polymerase chain reaction. 2012, Pubmed
Youson, Morphology of the kidney of adult bowfin, Amia calva, with emphasis on "renal chloride cells" in the tubule. 1988, Pubmed
Zaccone, Innervation and neurotransmitter localization in the lung of the Nile bichir Polypterus bichir bichir. 2007, Pubmed
Zaviacic, Ultrastructure of the normal adult human female prostate gland (Skene's gland). 2000, Pubmed
Zuasti, Ultrastructure of the kidney of the marine teleost Sparus auratus: the renal corpuscle and the tubular nephron. 1983, Pubmed
