Click here to close
Hello! We notice that you are using Internet Explorer, which is not supported by Xenbase and may cause the site to display incorrectly.
We suggest using a current version of Chrome,
FireFox, or Safari.
???displayArticle.abstract???
Short-period (ultradian) oscillations of Hes1, a Notch signaling effector, are essential for maintaining neural progenitors in a proliferative state, while constitutive downregulation of Hes1 leads to neuronal differentiation. Hes1 oscillations are driven by autorepression, coupled with high instability of the protein and mRNA. It is unknown how Hes1 mRNA stability is controlled and furthermore, how cells exit oscillations in order to differentiate. Here, we identify a microRNA, miR-9, as a component of ultradian oscillations. We show that miR-9 controls the stability of Hes1 mRNA and that both miR-9 overexpression and lack of miR-9 dampens Hes1 oscillations. Reciprocally, Hes1 represses the transcription of miR-9, resulting in out-of-phase oscillations. However, unlike the primary transcript, mature miR-9 is very stable and thus accumulates over time. Given that raising miR-9 levels leads to dampening of oscillations, these findings provide support for a self-limiting mechanism whereby cells might terminate Hes1 oscillations and differentiate.
Figure 1. miR-9 Regulates Mouse Hes1 Expression at the RNA Level(A) A luciferase reporter fused to either the wild-type (lucHes1 3′ UTR WT) or mutant Hes1 3′ UTR which has a deletion in the seed-complementary region of the miR-9 binding site (lucHes1 3′ UTR Mut), was transfected together with either scrambled (pre-Scr) or miR-9 precursors (pre-miR-9) in HeLa cells. Luciferase expression was normalized and expressed relative to the control levels.(B) Expression of the wild-type or mutant luciferase reporter transfected in the neural progenitor cell line c17.2.(C) Mature miR-9 levels in c17.2 cells after transfection with either control LNA inhibitor (Control LNAi) or miR-9 LNA inhibitor (miR-9 LNAi), as measured by qRT-PCR at 48 hr.(D) Representative western blot analysis for endogenous Hes1 protein levels in c17.2 cells, 48 hr after transfection with scrambled/miR-9 precursors or control LNA/miR-9 LNA inhibitor. Values represent fold change in expression from three independent experiments ±SEM.(E) qRT-PCR analysis for Hes1 mRNA levels after transfection with control LNA, miR-9 LNA inhibitor, or Hes1 target protector LNA (Hes1 TP). Expression was normalized for the housekeeping gene Gapdh and expressed as a fold change compared to the control.(F) Hes1 mRNA degradation rate was measured after transcription block at t = 0. Relative Hes1 expression (normalized for Gapdh) was plotted on a log scale and nonlinear regression using exponential fit was used to determine the degradation rate (k) according to the equation y = Ae−k.(G) Half-life (t1/2) of Hes1 mRNA in c17.2 cells transfected with control LNAi, miR-9 (pre-miR-9), miR-9 LNAi or Hes1 TP. Half-life was determined by the formula t1/2 = ln(2)/k.Data are represented as mean ± SEM. ∗p < 0.05; ∗∗p < 0.01; ∗∗∗p < 0.001 analyzed by Student's t test. See Figure S1.
Figure 2. miR-9 Modulates Hes1 Oscillations(A) Representative examples of live imaging and luminescence quantification of single neural progenitor c17.2 cells expressing a ubiquitinated luciferase under the control of Hes1 promoter and fused to either the wild-type (Hes1Pr-ubqluc-3′UTR WT) with or without miR-9; or the mutant Hes1 3′ UTR (Hes1Pr-ubqluc-3′UTR Mut), which cannot bind miR-9.(B) Average number of Hes1 oscillation cycles over an average of 20 hr imaging period. Error bars represent SEM. ∗∗p < 0.01 analyzed by two-tailed Mann-Whitney U test.(C) Frequency distribution of cells displaying different number of Hes1 cycles over 20 hr imaging period.(D and E) Relative expression of Hes1 mRNA upon serum stimulation in synchronized c17.2 cells transfected with either scrambled/miR-9 precursors (D) or Control LNA/Hes1 target protector (E).Data are presented as mean ± SEM from three independent experiments. The statistical significance of the Hes1 mRNA levels in the second peak (t = 180-210) over basal levels (indicated with a dashed line in the control) was examined using Student's t test ∗p < 0.05, ∗∗p < 0.01. See Figure S2.
Figure 3. miR-9 Transcription Is Inversely Related to Hes1 Levels(A) At stage E12.5 mature miR-9 (red) is mainly expressed in the ventricular zone of the developing neocortex, but is also present in some differentiating neurons, positive for acetylated tubulin (arrowheads). VZ, ventricular zone; NL, neuronal layer.(B) Primary miR-9-2 transcripts are more abundant in the Hes1 negative cells in the ventricular zone, compared to Hes1 positive progenitors, as examined by double fluorescent in situ.(C) Quantification of the miR-9-2 expression pattern in the mouse VZ (n = 9 sections, 2 embryos).(D and E) pri-miR-9-2 and either Hes1 mRNA (D) or Hes1 protein (E) are expressed in an inverse relationship in single neural progenitor c17.2 cells. In both (D) and (E), arrow indicates a cell with high Hes1 levels, but low miR-9-2, while arrowheads indicates low Hes1/high miR-9-2 cells.(F) Hes1 protein levels are downregulated upon differentiation of c17.2 cells; P, proliferative conditions (10% serum); D, differentiation conditions (0.2% serum).(G) miR-9 levels are upregulated upon neuronal differentiation in c17.2 cells.Data are presented as mean ± SEM. ∗∗p < 0.01, Scale bars = 20 μm. See Figure S3.
Figure 4. Hes1 Negatively Regulates miR-9 Transcription(A) The expression levels of mature miR-9 in c17.2 cells transfected with either control or Hes1 siRNA as examined by qRT-PCR.(B) Bioinformatic prediction for the presence of Hes1 binding elements (N-boxes) in the 2 kB regions upstream of the miR-9 precursors. N-boxes in the (+) strand are depicted in red, while N-boxes in the (–) strand are in orange.(C) qRT-PCR for relative levels of the primary miR-9 transcripts in c17.2 cells transfected with control siRNA or Hes1 siRNA.(D) Recruitment of endogenous Hes1 to miR-9-1 and miR-9-2 promoters as revealed by ChIP-qPCR. IgG, negative control; Gapdh, Gapdh promoter sequence.(E) Dynamic expression of Hes1 mRNA and the three primary miR-9 transcripts analyzed by qRT-PCR in synchronized c17.2 cells upon serum stimulation at t = 0 (Hes1 peaks are indicated with arrows).(F) qRT-PCR for relative levels of the primary miR-9 transcripts in c17.2 cells transfected with either control (pCS2) vector or Hes1 (pCS2-Hes1).(G) The expression levels of mature miR-9 in c17.2 cells transfected with either control or Hes1 vector as examined by qRT-PCR.(H) qRT-PCR for expression levels of mature miR-9 compared to Hes1 mRNA after blocking transcription with Actinomycin D.(I) Relative expression of mature miR-9 analyzed by qRT-PCR in synchronized c17.2 cells upon serum stimulation at t = 0.(J) qRT-PCR for mature miR-9 levels in c17.2 cells grown in proliferating conditions (10% serum) 24, 48, and 72 hr after plating.(K) Model depicting the oscillations of pri-miR-9 s driven by Hes1, which leads to the gradual accumulation of mature miR-9 and eventual dampening of the oscillations, followed by neural differentiation On all panels values are represented as mean ± SEM. ∗p < 0.05; ∗∗p < 0.01; ∗∗∗p < 0.001 analyzed by Student's t test.See Figure S4.
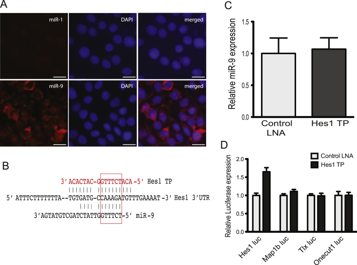
Figure S1. miR-9 Expression in the Neural Progenitor Cell Line 17.2, Related to Figure 1(A) In situ analysis for mature miR-9 expression in c17.2 cells using LNA probes. miR-1 was used a negative control. Scale bar = 20mm (B) Design of the Hes1 target protector oligo directed against Hes1 miR-9 binding site. Seed region is boxed in red. (C) Hes1 TP does not affect mature miR-9 levels in c17.2 cells, as analyzed by qRT-PcR. (D) Relative luciferase expression of different miR-9 target reporters in c17.2 cells trasnfected with either control LNA or Hes1 TP LNA oligos. Hes1 TP upregulates the expression of only Hes1 luciferase reporter but does not affect other miR-9 targets.
Figure S2. Real-Time Imaging of Hes1 Expression in c17.2 cells, Related to Figure 2(A) Schematic simplified model of Hes1 oscillator, driven by negative feedback loop, delay (not shown) and high degradation rate of both the protein (mp) and the mRNA (mm). For a detailed model see Momiji et. al., 2008.(B) miR-9 binding site (BS) in the 3′ UTR of the Hes1 ubiquitinated luciferase reporter (Shimojo et.al., 2008) was mutated to generate Hes1Pr-ubqluc-3′UTR Mut construct.(C) Quantification of the bioluminescence of Hes1 reporter expression in individual transfected c17.2 cells over ∼20 hr imaging period. Luciferase expression was normalized to 1 at t = 0 for all cells.(D) Quantification of the average bioluminescence of the Hes1 reporter at the beginning (t = 0) and toward the end of the single cell imaging experiment (t = 18h) (n = 34 cells in each condition).
Figure S3. Expression of Primary miR-9 Transcripts in the Mouse Cortex and c17.2 cells, Related to Figure 3(A) Double fluorescent in situ hybridization (FISH) for pri-miR-9-1 (red) Hes1 mRNA (green) on cryosections from E11 mouse cortex VZ-ventricular zone.(B) qRT-PCR for pri-miR-9 levels in c17.2 neural progenitor cells.
Figure S4. Hes1 Regulates miR-9 Expression, Related to Figure 4(A) Hes1 protein levels are reduced when c17.2 cells are transfected with Hes1 siRNA. Gapdh was used as a loading control. NS- non-specfic control.(B) Putative miR-9-2 promoter fragment (∼2 kB) was inserted upstream of luciferase in the pGL3 vector to make miR-9-2Pr-WT construct. miR-9-2-Mut was constructed by mutating 2 Hes1 binding sites.(C) Knockdown of Hes1 using siRNA upregulates the expression of the wild-type miR-9-2 reporter, but has no effect on the mutant reporter.(D) Relative expression of pri-miR-9-2 in c17.2 cells transfected with either control vector (pCS2) or Hes1 (pCS2-Hes1), analyzed by qRT-PCR. Hes1 overexpression represses the pri-miR-9-2 transcription peak.
Ali,
Cell cycle-regulated multi-site phosphorylation of Neurogenin 2 coordinates cell cycling with differentiation during neurogenesis.
2011, Pubmed,
Xenbase
Ali,
Cell cycle-regulated multi-site phosphorylation of Neurogenin 2 coordinates cell cycling with differentiation during neurogenesis.
2011,
Pubmed
,
Xenbase Baek,
Persistent and high levels of Hes1 expression regulate boundary formation in the developing central nervous system.
2006,
Pubmed Bail,
Differential regulation of microRNA stability.
2010,
Pubmed Bazzini,
Ribosome profiling shows that miR-430 reduces translation before causing mRNA decay in zebrafish.
2012,
Pubmed Bonev,
MicroRNA-9 reveals regional diversity of neural progenitors along the anterior-posterior axis.
2011,
Pubmed
,
Xenbase Chalmers,
Oriented cell divisions asymmetrically segregate aPKC and generate cell fate diversity in the early Xenopus embryo.
2003,
Pubmed
,
Xenbase Choi,
Target protectors reveal dampening and balancing of Nodal agonist and antagonist by miR-430.
2007,
Pubmed Dajas-Bailador,
microRNA-9 regulates axon extension and branching by targeting Map1b in mouse cortical neurons.
2012,
Pubmed
,
Xenbase Davis,
Molecular targets of vertebrate segmentation: two mechanisms control segmental expression of Xenopus hairy2 during somite formation.
2001,
Pubmed
,
Xenbase Delaloy,
MicroRNA-9 coordinates proliferation and migration of human embryonic stem cell-derived neural progenitors.
2010,
Pubmed Dunlap,
Molecular bases for circadian clocks.
1999,
Pubmed Gaiano,
The role of notch in promoting glial and neural stem cell fates.
2002,
Pubmed Giraldez,
Zebrafish MiR-430 promotes deadenylation and clearance of maternal mRNAs.
2006,
Pubmed Guo,
Mammalian microRNAs predominantly act to decrease target mRNA levels.
2010,
Pubmed Hirata,
Oscillatory expression of the bHLH factor Hes1 regulated by a negative feedback loop.
2002,
Pubmed Ishibashi,
Persistent expression of helix-loop-helix factor HES-1 prevents mammalian neural differentiation in the central nervous system.
1994,
Pubmed Jin,
Biochemical and genetic interaction between the fragile X mental retardation protein and the microRNA pathway.
2004,
Pubmed Kiparissides,
Modelling the Delta1/Notch1 pathway: in search of the mediator(s) of neural stem cell differentiation.
2011,
Pubmed Kobayashi,
The cyclic gene Hes1 contributes to diverse differentiation responses of embryonic stem cells.
2009,
Pubmed Leucht,
MicroRNA-9 directs late organizer activity of the midbrain-hindbrain boundary.
2008,
Pubmed Lim,
Microarray analysis shows that some microRNAs downregulate large numbers of target mRNAs.
2005,
Pubmed
,
Xenbase Ma,
The RhoGAP domain-containing protein, Porf-2, inhibits proliferation and enhances apoptosis in neural stem cells.
2011,
Pubmed Marais,
Cell cycle-dependent regulation of the forkhead transcription factor FOXK2 by CDK·cyclin complexes.
2010,
Pubmed Masamizu,
Real-time imaging of the somite segmentation clock: revelation of unstable oscillators in the individual presomitic mesoderm cells.
2006,
Pubmed O'Donnell,
MAP kinase-mediated c-fos regulation relies on a histone acetylation relay switch.
2008,
Pubmed Ohtsuka,
Hes1 and Hes5 as notch effectors in mammalian neuronal differentiation.
1999,
Pubmed Paszek,
Population robustness arising from cellular heterogeneity.
2010,
Pubmed Pena,
miRNA in situ hybridization in formaldehyde and EDC-fixed tissues.
2009,
Pubmed Pourquié,
The segmentation clock: converting embryonic time into spatial pattern.
2003,
Pubmed Regad,
The neural progenitor-specifying activity of FoxG1 is antagonistically regulated by CKI and FGF.
2007,
Pubmed
,
Xenbase Shibata,
MicroRNA-9 regulates neurogenesis in mouse telencephalon by targeting multiple transcription factors.
2011,
Pubmed Shibata,
MicroRNA-9 modulates Cajal-Retzius cell differentiation by suppressing Foxg1 expression in mouse medial pallium.
2008,
Pubmed Shimojo,
Oscillations in notch signaling regulate maintenance of neural progenitors.
2008,
Pubmed Smirnova,
Regulation of miRNA expression during neural cell specification.
2005,
Pubmed Takebayashi,
Structure, chromosomal locus, and promoter analysis of the gene encoding the mouse helix-loop-helix factor HES-1. Negative autoregulation through the multiple N box elements.
1994,
Pubmed Tyson,
Network dynamics and cell physiology.
2001,
Pubmed Wang,
Neural fate decisions mediated by trans-activation and cis-inhibition in Notch signaling.
2011,
Pubmed Wienholds,
MicroRNA expression in zebrafish embryonic development.
2005,
Pubmed Xie,
The role of microRNA in the delayed negative feedback regulation of gene expression.
2007,
Pubmed Yoshiura,
Ultradian oscillations of Stat, Smad, and Hes1 expression in response to serum.
2007,
Pubmed Zang,
AICAR induces astroglial differentiation of neural stem cells via activating the JAK/STAT3 pathway independently of AMP-activated protein kinase.
2008,
Pubmed Zhao,
A feedback regulatory loop involving microRNA-9 and nuclear receptor TLX in neural stem cell fate determination.
2009,
Pubmed