XB-ART-48560
Nucleic Acids Res
2014 Apr 01;428:5059-71. doi: 10.1093/nar/gku095.
Show Gene links
Show Anatomy links
Selective nuclear export of specific classes of mRNA from mammalian nuclei is promoted by GANP.
Wickramasinghe VO, Andrews R, Ellis P, Langford C, Gurdon JB, Stewart M, Venkitaraman AR, Laskey RA.
???displayArticle.abstract???
The nuclear phase of the gene expression pathway culminates in the export of mature messenger RNAs (mRNAs) to the cytoplasm through nuclear pore complexes. GANP (germinal- centre associated nuclear protein) promotes the transfer of mRNAs bound to the transport factor NXF1 to nuclear pore complexes. Here, we demonstrate that GANP, subunit of the TRanscription-EXport-2 (TREX-2) mRNA export complex, promotes selective nuclear export of a specific subset of mRNAs whose transport depends on NXF1. Genome-wide gene expression profiling showed that half of the transcripts whose nuclear export was impaired following NXF1 depletion also showed reduced export when GANP was depleted. GANP-dependent transcripts were highly expressed, yet short-lived, and were highly enriched in those encoding central components of the gene expression machinery such as RNA synthesis and processing factors. After injection into Xenopus oocyte nuclei, representative GANP-dependent transcripts showed faster nuclear export kinetics than representative transcripts that were not influenced by GANP depletion. We propose that GANP promotes the nuclear export of specific classes of mRNAs that may facilitate rapid changes in gene expression.
???displayArticle.pubmedLink??? 24510098
???displayArticle.pmcLink??? PMC4005691
???displayArticle.link??? Nucleic Acids Res
???displayArticle.grants??? [+]
G1001522 Medical Research Council , MC_U105359877 Medical Research Council , MC_UU_12022/1 Medical Research Council , MC_UU_12022/8 Medical Research Council , U105178939 Department of Health, 092096 Wellcome Trust , 101050 Wellcome Trust , G1001521 Medical Research Council , MC_U105178939 Medical Research Council , G0600332 Medical Research Council , MRC_MC_U105178939 Medical Research Council , MRC_MC_U105359877 Medical Research Council , MRC_G0600332 Medical Research Council , WT101050 Wellcome Trust , MRC_G1001521 Medical Research Council , MRC_MC_UU_12022/1 Medical Research Council , WT092096 Wellcome Trust
Species referenced: Xenopus
Genes referenced: actl6a ankrd2 arpp19 axin2 eny2 exosc6 galk1 idh2 nxf1 pcid2 rps23 sp1 tpr tst
???attribute.lit??? ???displayArticles.show???
|
|
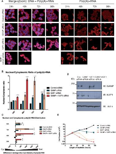
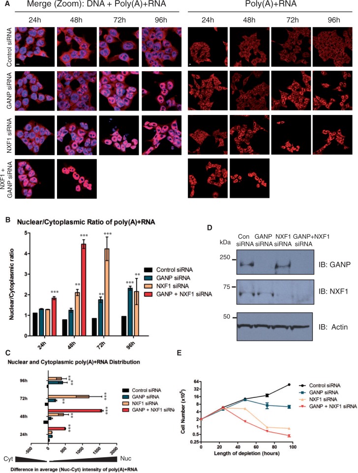
Figure 1. GANP depletion displays a less severe mRNA export defect than NXF1 depletion. (A and B) Time course of mRNA export defects in cells depleted for GANP, NXF1 and both GANP and NXF1. RNA FISH was performed and poly(A)+ RNA localization was examined in NXF1, GANP and GANP- and NXF1-depleted HCT116 cells 24–96 h post-transfection. Images are representative of three independent experiments. Nuclei are indicated by DAPI staining and are represented in the merged panel [DNA + poly(A)+RNA]. The scale bar represents 5 µm. A ratio of nuclear to cytoplasmic poly(A)+RNA intensity was taken per cell for ≥200 cells/sample using the ArrayScan VTI automated microscope. Values are the mean of readings from three independent experiments, ± S.E.M. (standard error of the mean) P-values are shown (*P < 0.05; **P < 0.01; ***P < 0.001). (C) Nuclear and cytoplasmic poly(A)+ RNA distribution was also calculated using the ArrayScan VTI automated microscope, where a negative value indicates more intensity in the cytoplasm than in the nucleus, and a positive value indicates more intensity in the nucleus than in the cytoplasm. P-values are shown and represent the mean of readings from three independent experiments, ± S.E.M. (D) Depletion of GANP, NXF1 and both GANP and NXF1. HCT116 cells were depleted of endogenous GANP, NXF1 or both NXF1 and GANP and analysed by immunoblotting for GANP, NXF1 and actin (loading control) 48 h post-transfection. As control, cells were transfected with an siRNA differing from GANP siRNA by two bases. (E) Time course of cell proliferation defects in cells depleted for GANP, NXF1 and both GANP and NXF1. Viable cell number was determined in GANP, NXF1 and GANP-and NXF1-depleted samples 24–96 h post-transfection and represent the mean of independent readings from three independent depletion experiments ± S.E.M. |
|
|
Figure 2. Whole-genome gene expression profiling in cells depleted of GANP or NXF1. (A) GANP functions in the export of a subset of NXF1-containing mRNPs. Whole-genome gene expression profiling was performed using cytoplasmic mRNA-isolated cells depleted of GANP or NXF1 for 72 h as described in ‘Materials and Methods’ section. Each hybridization was performed three times with cytoplasmic RNA isolated from three independent depletion experiments. Each independent output was then compared with its replicates, and an adjusted P-value obtained, allowing determination of genes with significant changes in expression following GANP or NXF1 depletion (adjusted P < 0.05). The total number of downregulated mRNAs in either GANP-(800) or NXF1-(1285) depleted cytoplasmic samples with a log2fold change of >−0.25 is indicated. The total number of upregulated mRNAs in either GANP- or NXF1-depleted cytoplasmic samples is also indicated. (B) Transcripts in which both GANP and NXF1 depletion impair export encode proteins required for mRNA processing, gene expression, nucleic acid metabolism and that are involved in rapid changes of cellular function. A Venn diagram is shown indicating mRNAs downregulated in cytoplasmic samples from cells depleted only of GANP, only of NXF1 or depleted of both NXF1 and GANP (adjusted P < 0.05). For each group, average log2fold change of transcripts in GANP-depleted samples was divided by average log2fold change of same transcripts in NXF1-depleted samples to obtain GANP/NXF1 ratio. Functional annotation was performed on each group of transcripts using the DAVID bioinformatics program. Transcripts enriched for proteins with the following Gene Ontology terms (P < 10−3) are indicated. Functional classes of transcripts in which nuclear export is impaired by both GANP and NXF1 depletion are indicated in bold. Raw data are in Supplementary Figure S2. (C and D) Validation of microarray by qRT-PCR. The mRNA levels of GANP and NXF1 target (C) and NXF1 target genes (D) identified in microarray were quantitated by qRT-PCR from cytoplasmic RNA extracted from control siRNA-treated or NXF1- or GANP-depleted cells. Plots are normalized to control siRNA-treated cells, assigned an arbitrary value of one and represent the mean of triplicate readings from three independent experiments, ± SD. |
|
|
Figure 3. Expression levels, half-lives, gene length and exon number are correlated with selective impairment of mRNA export following GANP depletion. (A) NXF1-dependent transcripts in which export is impaired by GANP depletion are more highly expressed than those that are insensitive to GANP depletion. The mRNA transcript expression level (RPKM) was calculated for each gene in GANP/NXF1, GANP only and NXF1 only subsets using a publicly available dataset (36) and represented in a box and whiskers plot. Median is indicated by marked line and mean by a plus sign. Statistical significance was determined by a Mann–Whitney test (***P < 0.001). (B) NXF1-dependent transcripts in which nuclear export is impaired by GANP depletion have shorter half-lives. The mRNA half-lives for each transcript in GANP/NXF1, GANP only and NXF1 only subsets were calculated using a publicly available dataset (37) and represented in a box and whiskers plot. Statistical significance was P < 0.001. (C) Gene length is correlated with mRNA export selectivity. The length of each gene (kb) in GANP/NXF1, GANP only and NXF1 only subsets was calculated and represented in a dot plot. The average gene length for genes in each subset is marked by a red line in the plot and also shown numerically. Statistical significance was P < 0.001. (D) Exon number is correlated with mRNA export selectivity. Exon number of each gene in GANP/NXF1, GANP only and NXF1 only subsets was calculated and represented in a dot plot. The average exon number for genes in each subset is marked by a red line in the plot and also shown numerically. Statistical significance was P < 0.001. |
|
|
Figure 4. Transcripts whose nuclear export was impaired following GANP depletion display more rapid nuclear mRNA export kinetics than GANP-independent transcripts. (A and B) A mixture of equal amounts of four fully spliced transcripts, two GANP dependent (EXOSC6 and PDXP) and two GANP independent (GALK1 and TST), was injected into Xenopus oocyte nuclei and their rate of export into the cytoplasm determined. Nuclear (A) and cytoplasmic (B) expression levels were measured for each transcript between 5 and 90 min after nuclear injection and represent the average of triplicate qPCR experiments from nuclear and cytoplasmic RNA harvested from four pooled injections into Xenopus oocyte nuclei per time point. |
|
|
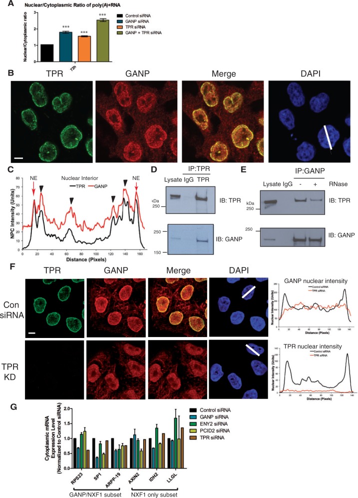
Figure 5. TPR mediates binding of GANP to NPCâs. (A) GANP and TPR co-depletion results in a more severe mRNA export defect than TPR or GANP alone. A ratio of nuclear to cytoplasmic poly(A)+RNA intensity was taken per cell for â¥200 cells/sample using the ArrayScan VTI automated microscope in GANP, TPR and GANP and TPR depleted cells 72 h post-transfection. (B) and (C) GANP co-localizes with TPR in the nuclear interior and at NPCs. Immunofluorescence of HCT116 cells using anti-GANP and anti-TPR, respectively (scale bar, 5 µm), is shown (B) and scanning analysis of GANP and TPR intensity is also shown (C). Nuclei used for scanning and the scanning axis are indicated by white lines. Pairs of nuclei of same scan width as determined by DAPI staining were used for scanning. Nuclear envelope and nuclear interior are indicated, and arrows indicate areas of co-localization in the nuclear interior. (D) and (E) GANP and TPR interact with each other in vivo. (D) Endogenous TPR was immunoprecipitated from nuclear extract of HCT116 cells and blotted for GANP and TPR. (E) Endogenous GANP was immunoprecipitated from nuclear extracts of HCT116 cells with or without RNase treatment and blotted for GANP and TPR. (F) TPR depletion results in loss of GANP from nuclear pores. Immunofluorescence of HCT116 cells with or without TPR depletion using anti-GANP and anti-TPR, respectively (scale bar, 5 µm), is shown. Scanning analysis of GANP and TPR intensity is also shown. (G) ENY2, PCID2 and TPR depletion are often epistatic with GANP depletion. Cytoplasmic expression levels of GANP/NXF1 target transcripts RPS23, SP1 and ARPP-19 and NXF1 target transcripts AXIN2, IDH2 and LLGL were quantitated by qRT-PCR from cytoplasmic RNA extracted from control siRNA-treated, GANP-, ENY2-, PCID2- or TPR-depleted HCT116 cells 72 h post-transfection. |
|
|
Figure 6. Model for GANP’s role in the selective export of a subset of mRNA. We propose that GANP facilitates the nuclear export of specific classes of mRNAs that may enable rapid adaptation to changes in gene expression, thereby optimizing their export to the cytoplasm and ensuring that cells can respond quickly to stimuli. GANP may facilitate export of a subset of mRNA by optimizing its transport from the nuclear interior to nuclear pores, or alternatively could facilitate export through its role as a scaffold protein of the nuclear pore-associated TREX-2 complex, or through its potential role in both compartments. |
References [+] :
Audibert,
In vivo kinetics of mRNA splicing and transport in mammalian cells.
2002, Pubmed
Audibert, In vivo kinetics of mRNA splicing and transport in mammalian cells. 2002, Pubmed
Bangs, Functional analysis of Tpr: identification of nuclear pore complex association and nuclear localization domains and a role in mRNA export. 1998, Pubmed
Braun, Nuclear export of mRNA by TAP/NXF1 requires two nucleoporin-binding sites but not p15. 2002, Pubmed , Xenbase
Cabal, SAGA interacting factors confine sub-diffusion of transcribed genes to the nuclear envelope. 2006, Pubmed
Castillo-Davis, Selection for short introns in highly expressed genes. 2002, Pubmed
Cordes, Identification of protein p270/Tpr as a constitutive component of the nuclear pore complex-attached intranuclear filaments. 1997, Pubmed , Xenbase
Dennis, DAVID: Database for Annotation, Visualization, and Integrated Discovery. 2003, Pubmed
Fischer, The mRNA export machinery requires the novel Sac3p-Thp1p complex to dock at the nucleoplasmic entrance of the nuclear pores. 2002, Pubmed
Fontoura, The nucleoporin Nup98 associates with the intranuclear filamentous protein network of TPR. 2001, Pubmed
Friedel, Conserved principles of mammalian transcriptional regulation revealed by RNA half-life. 2009, Pubmed
Grant, Structure of the C-terminal FG-nucleoporin binding domain of Tap/NXF1. 2002, Pubmed
Guria, Identification of mRNAs that are spliced but not exported to the cytoplasm in the absence of THOC5 in mouse embryo fibroblasts. 2011, Pubmed
Hamm, Monomethylated cap structures facilitate RNA export from the nucleus. 1990, Pubmed , Xenbase
Herold, TAP (NXF1) belongs to a multigene family of putative RNA export factors with a conserved modular architecture. 2000, Pubmed
Herold, Genome-wide analysis of nuclear mRNA export pathways in Drosophila. 2003, Pubmed
Hieronymus, A systems view of mRNP biology. 2004, Pubmed
Hieronymus, Genome-wide analysis of RNA-protein interactions illustrates specificity of the mRNA export machinery. 2003, Pubmed
Huang, SR splicing factors serve as adapter proteins for TAP-dependent mRNA export. 2003, Pubmed , Xenbase
Huang, Systematic and integrative analysis of large gene lists using DAVID bioinformatics resources. 2009, Pubmed
Jani, Functional and structural characterization of the mammalian TREX-2 complex that links transcription with nuclear messenger RNA export. 2012, Pubmed
Jeffares, Rapidly regulated genes are intron poor. 2008, Pubmed
Katahira, The Mex67p-mediated nuclear mRNA export pathway is conserved from yeast to human. 1999, Pubmed
Keene, Eukaryotic mRNPs may represent posttranscriptional operons. 2002, Pubmed
Köhler, Exporting RNA from the nucleus to the cytoplasm. 2007, Pubmed
Krull, Protein Tpr is required for establishing nuclear pore-associated zones of heterochromatin exclusion. 2010, Pubmed
Lundberg, Defining the transcriptome and proteome in three functionally different human cell lines. 2010, Pubmed
Masuda, Recruitment of the human TREX complex to mRNA during splicing. 2005, Pubmed
Mittal, Dissecting the expression dynamics of RNA-binding proteins in posttranscriptional regulatory networks. 2009, Pubmed
Mor, Dynamics of single mRNP nucleocytoplasmic transport and export through the nuclear pore in living cells. 2010, Pubmed
Müller-McNicoll, How cells get the message: dynamic assembly and function of mRNA-protein complexes. 2013, Pubmed
Okamoto, Germinal center-associated nuclear protein (GANP) is involved in mRNA export of Shugoshin-1 required for centromere cohesion and in sister-chromatid exchange. 2010, Pubmed
Politz, Movement of nuclear poly(A) RNA throughout the interchromatin space in living cells. 1999, Pubmed
Reed, A conserved mRNA export machinery coupled to pre-mRNA splicing. 2002, Pubmed
Rehwinkel, Genome-wide analysis of mRNAs regulated by the THO complex in Drosophila melanogaster. 2004, Pubmed
Rodríguez-Navarro, Sus1, a functional component of the SAGA histone acetylase complex and the nuclear pore-associated mRNA export machinery. 2004, Pubmed
Rodríguez-Navarro, Linking gene regulation to mRNA production and export. 2011, Pubmed
Schwanhäusser, Global quantification of mammalian gene expression control. 2011, Pubmed
Shibata, Nucleocytoplasmic transport of proteins and poly(A)+ RNA in reconstituted Tpr-less nuclei in living mammalian cells. 2002, Pubmed
Singh, GANP regulates recruitment of AID to immunoglobulin variable regions by modulating transcription and nucleosome occupancy. 2013, Pubmed
Smyth, Linear models and empirical bayes methods for assessing differential expression in microarray experiments. 2004, Pubmed
Stewart, Nuclear export of mRNA. 2010, Pubmed
Strambio-de-Castillia, Proteins connecting the nuclear pore complex with the nuclear interior. 1999, Pubmed
Taddei, Nuclear pore association confers optimal expression levels for an inducible yeast gene. 2006, Pubmed
Tran, Dynamic nuclear pore complexes: life on the edge. 2006, Pubmed
Tutucci, Keeping mRNPs in check during assembly and nuclear export. 2011, Pubmed
Umlauf, The human TREX-2 complex is stably associated with the nuclear pore basket. 2013, Pubmed
Viphakone, TREX exposes the RNA-binding domain of Nxf1 to enable mRNA export. 2012, Pubmed
Wickramasinghe, Human inositol polyphosphate multikinase regulates transcript-selective nuclear mRNA export to preserve genome integrity. 2013, Pubmed
Wickramasinghe, mRNA export from mammalian cell nuclei is dependent on GANP. 2010, Pubmed
Yang, Normalization for cDNA microarray data: a robust composite method addressing single and multiple slide systematic variation. 2002, Pubmed
Zhou, The protein Aly links pre-messenger-RNA splicing to nuclear export in metazoans. 2000, Pubmed
